Introduction
Upper partial dentures are more than just a solution for missing teeth; they symbolize a meaningful shift towards convenience and comfort in dental care, especially for busy professionals like you. Are you tired of lengthy dental visits? As more individuals seek efficient ways to enhance their smiles without the hassle of frequent trips to the dentist, understanding the essential facts about these prosthetics becomes crucial.
What challenges do wearers face during the adjustment period? How can you ensure a comfortable fit while maximizing the aesthetic benefits? We understand that these questions are important to you. This article delves into the key aspects of upper partial teeth, offering insights that can transform your dental experience and restore confidence in every smile. Your comfort is our priority.
DentKits: Affordable Luxury Upper Partial Dentures with At-Home Convenience
Are you tired of lengthy dental visits? DentKits understands your concerns. We offer upper partial teeth that seamlessly blend luxury and affordability, specifically designed for busy professionals like you who seek high-quality oral solutions from the comfort of home.
Our at-home impression kit simplifies the process, eliminating the need for invasive dentist visits and those time-consuming appointments. This innovative approach not only saves you valuable time but also enhances your comfort, making it an ideal choice for those with demanding schedules.
With DentKits, you can effortlessly transition to a stunning smile, avoiding the typical challenges associated with oral care. In fact, a significant number of busy professionals are now opting for at-home oral care solutions, reflecting a growing trend towards convenience in health care.
Furthermore, successful implementations of at-home dental solutions have shown that patients can achieve excellent results without the stress of frequent office visits. This means that DentKits is committed to making dental care accessible and efficient for you. Your comfort is our priority, and we’re here to support you every step of the way.

Material Types: Acrylic vs. Flexible Resin in Upper Partial Dentures
Are you tired of lengthy dental visits and uncomfortable dentures? Upper partial teeth can be a game-changer, and they mainly come in two primary materials: acrylic and flexible resin.
- Acrylic prosthetics are known for their durability and affordability, making them a popular choice among many users. However, they can feel bulkier and may cause discomfort over time, especially as your gum shape changes.
- On the other hand, flexible resin prosthetics offer a lightweight and comfortable fit that closely resembles natural gum tissue, giving you a more discreet appearance. This flexibility not only enhances comfort but also reduces the likelihood of irritation, making them a preferred option for those with sensitive gums.
Dental professionals often emphasize the importance of choosing the right material based on individual needs. While acrylic dental appliances have a long-standing history in dental prosthetics, flexible resin alternatives are increasingly favored for their aesthetic appeal and adaptability. In 2025, consumer preferences lean towards materials that provide both comfort and a natural look, with adaptable prosthetics gaining popularity among those seeking a more lifelike appearance.
Real-world examples demonstrate how effective these materials can be in upper partial teeth within removable dental appliances. Flexible resin appliances, crafted from thermoplastic nylon, are especially beneficial for individuals with partial tooth loss, as they can be color-matched to your gums for a seamless look. Meanwhile, acrylic prosthetics remain a reliable option for those prioritizing durability and affordability.
Ultimately, the choice between acrylic and flexible resin depends on your personal preferences regarding comfort, aesthetics, and budget. Many patients find that flexible resin enhances their overall dental experience, ensuring that your comfort is our priority.

Comfort Factors: Ensuring a Comfortable Fit for Upper Partial Dentures
Are you tired of dealing with uncomfortable dental appliances? Achieving a comfortable fit for upper partial teeth prosthetics is essential, and there are several key considerations to keep in mind. Proper fitting is crucial; poorly fitting dental appliances can lead to discomfort and irritation. Regular adjustments by a dental professional are vital, as they help accommodate changes in your mouth over time.
Furthermore, the materials used in prosthetic construction significantly influence comfort. For instance, acrylic resin offers a lightweight and visually appealing solution. In addition, your dietary choices can play a role; starting with softer foods can ease your adjustment to using dental appliances.
Many users report that with the right adjustments and care, they experience significant improvements in comfort and functionality within just a few weeks. We understand that seeking advice from skilled experts is important to ensure that your dental prosthetics fit properly and operate efficiently. Your comfort is our priority, and we’re here to help improve your overall experience with upper partial teeth.

Aesthetic Appeal: How Upper Partial Dentures Enhance Your Smile
Are you tired of lengthy dental visits? Upper partial teeth can be a game-changer, enhancing your smile by filling in the gaps left by missing teeth. These modern dental solutions not only restore your natural appearance but also offer extensive customization options, such as tooth shade and gum color, ensuring they blend seamlessly with your existing teeth.
This level of personalization does wonders for your confidence. In fact, research shows that about 72.70% of individuals report feeling more self-assured after getting their dental prosthetics. Customer testimonials highlight the efficiency and affordability of DentKits’ custom solutions. One satisfied client shared, “The process was straightforward, and the results surpassed my expectations!”
Furthermore, it’s important to note that 39.64% of participants indicated they often missed meals before using these oral appliances. This underscores the practical benefits of these solutions. As one oral health expert wisely noted, “Tailoring prosthetic teeth for aesthetics is crucial, as it meets patient expectations and enhances overall contentment.”
With these advancements, you can smile freely, unburdened by worries about your dental work. Your comfort is our priority, and we understand that making the right choice for your dental health is essential.

Care Tips: Maintaining Your Upper Partial Dentures for Longevity
To ensure the longevity of your upper partial teeth, a consistent care routine is essential. Are you tired of worrying about your dental appliances? Start by rinsing your oral appliances after each meal to remove food particles and plaque, which can lead to staining. Daily brushing with a soft-bristled toothbrush and a non-abrasive cleaner is crucial; avoid hot water, as it can distort your dental appliances. Your comfort is our priority, so it’s also advised to take out your dental appliances at night to enhance their lifespan and boost your oral health.
Furthermore, dietary changes play a significant role. We understand that certain foods can be tempting, but it’s best to steer clear of hard, sticky, and staining foods like coffee, tea, red wine, and specific berries. These can harm your dental appliances and lead to discoloration. Staining not only affects the appearance of your prosthetics but can also harbor bacteria, impacting your overall oral health.
Routine dental examinations are essential for evaluating fit and making necessary modifications. This means that you can avoid discomfort and extend the longevity of your prosthetics. With appropriate maintenance, upper partial teeth can endure for many years, providing both functionality and visual appeal. Remember, keeping a routine not only improves the longevity of your dental appliances but also promotes your overall oral health. For personalized care recommendations, consult your dentist regularly.

Adjustment Period: What to Expect When Getting Upper Partial Dentures
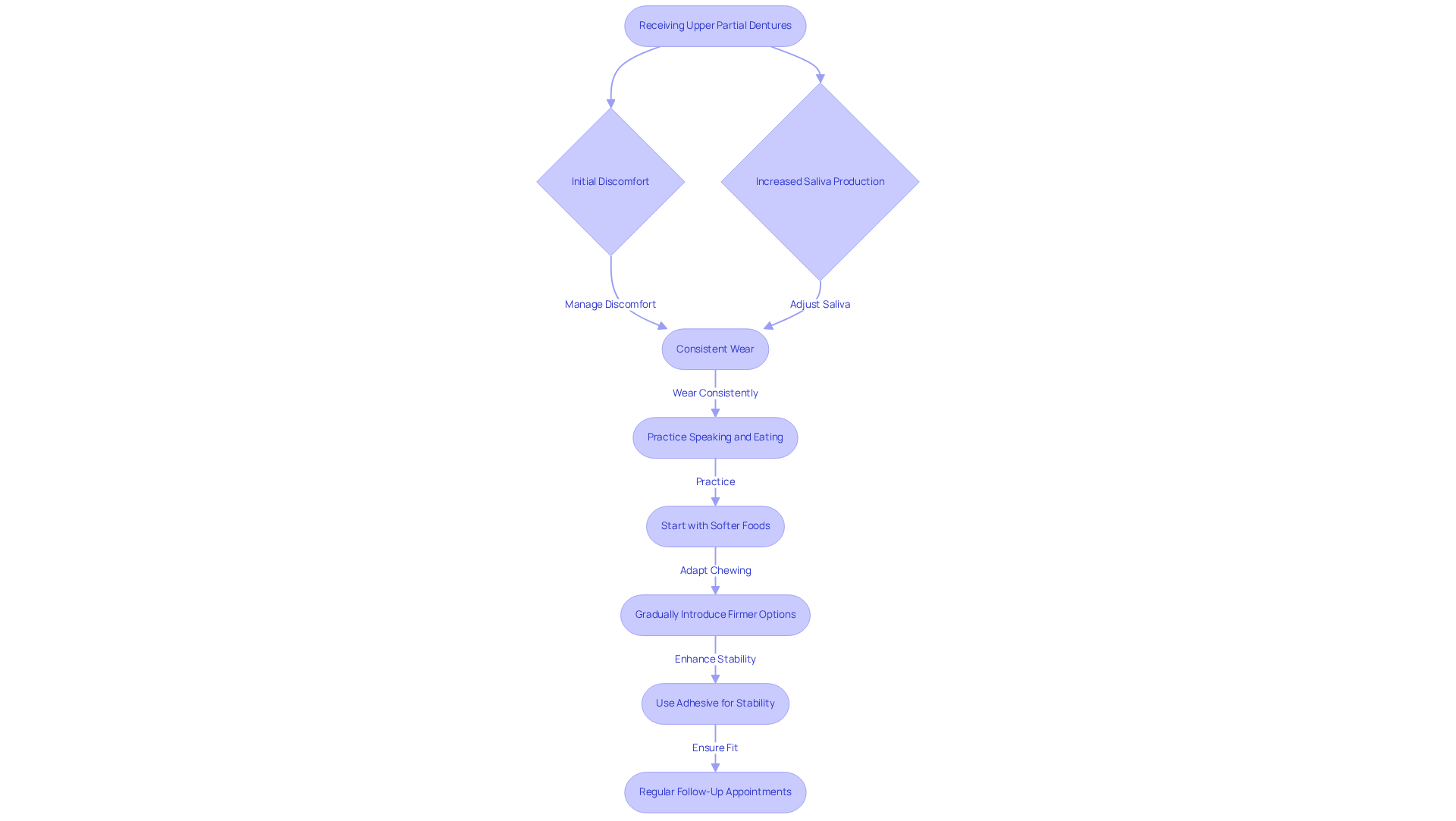
Receiving upper partial teeth can be a significant change, and we understand that many users enter an adjustment phase that may last from a few days to several weeks. Are you feeling a bit uncomfortable or even sore? It’s common for dental prosthetics to feel cumbersome at first, and some people notice increased saliva production during this time. Statistics show that most individuals can expect to adjust to their upper partial teeth within three to nine weeks, with some feeling comfortable in as little as three days.
To make this transition smoother, it’s essential to consistently wear your upper partial teeth. This means that your mouth can adjust effectively. Practicing speaking and eating with your upper partial teeth can significantly enhance the adjustment process. For example, starting with softer foods and gradually introducing firmer options can help you adapt your chewing techniques. Furthermore, using adhesive can provide added stability during meals, making your experience more comfortable.
Regular follow-up appointments are crucial to ensure a proper fit for your upper partial teeth and address any discomfort you may experience. Minor adjustments might be necessary, and by maintaining open communication with your oral care provider, you can navigate this adjustment period more smoothly. Remember, your comfort is our priority, and with the right support, you can regain confidence in your smile.

Regular Check-Ups: Importance of Monitoring Your Upper Partial Dentures
Routine dental examinations are vital for anyone wearing upper partial teeth. Are you tired of worrying about the fit and condition of your dental appliances? These appointments help ensure your comfort and functionality. Dentists can quickly make adjustments and spot any signs of gum irritation or other oral health issues.
Without consistent monitoring, around 20% of prosthetic wearers may face complications within the first three years, including discomfort and potential infections. This means that maintaining regular appointments is crucial for ensuring your upper partial teeth look and function properly over time, as Dr. Prachi D. Shah notes.
We understand that life can get busy, but it’s generally recommended to schedule these check-ups every four to six months. This proactive approach not only helps avoid complications but also extends the lifespan of your upper partial teeth. Your comfort is our priority, allowing you to enjoy the benefits of your dental appliances without interruption.

Types of Upper Partial Dentures: Exploring Your Options
Are you tired of lengthy dental visits? Upper partial teeth come in several varieties, each designed to meet specific needs and preferences.
- Acrylic dentures are a popular choice due to their lightweight nature and affordability, making them accessible for many users.
- Flexible devices, crafted from soft, bendable materials, enhance comfort and aesthetics, adapting well to the contours of the mouth and reducing irritation.
- Metal-based particles, recognized for their durability and stability, offer a strong choice for those looking for longevity in their oral solutions.
- For individuals seeking a more lasting solution, upper partial teeth supported by implants provide outstanding dependability, securing firmly with implants for a stable fit.
As consumer preferences evolve in 2025, many individuals are gravitating towards flexible and implant-supported options, valuing comfort and functionality. We understand that selecting the appropriate removable appliance can feel overwhelming. Dentists stress that the right choice depends on your lifestyle, budget, and particular oral requirements.
With advancements in dental technology, today’s choices not only enhance comfort but also replicate the natural look of teeth. This means that you can savor your favorite foods and communicate confidently without the worry of slippage or discomfort. Your comfort is our priority.

Speech Impact: How Upper Partial Dentures Affect Your Communication
Upper partial teeth appliances can significantly impact your speech, particularly in terms of articulation and clarity. Are you feeling frustrated trying to pronounce specific sounds, like ‘s’ and ‘th’? You’re not alone. Research indicates that during the initial adjustment period, many individuals notice a 20-30% change in speech clarity. In fact, nearly 70% of those using dental appliances report significant improvements in their speech within just a month of consistent use. Most people adapt within two to four weeks, and with the right support, you can too.
Engaging in targeted speech exercises can make a world of difference. Consider reading aloud for just 10 minutes a day or practicing challenging words. These simple activities can enhance your clarity and boost your confidence in communication. Speech therapists emphasize that consistent practice is key. As one expert wisely noted, “Clear and confident communication is achievable with the right support and dedicated practice.”
Regularly practicing sounds like S, F, TH, SH, V, P, and B can further aid in your articulation. Real-life stories show that many users of upper partial teeth find that after a few weeks of daily practice, they are able to regain their natural speech patterns, overcoming initial challenges. Furthermore, using adhesive products for false teeth can provide extra stability, helping to prevent movement during speech and supporting clear articulation.
Staying hydrated is also crucial, as it helps maintain saliva levels, which are vital for effective communication with dental appliances. With patience and persistence, you can navigate the transition to speaking with upper partial teeth, ultimately achieving effective communication. Remember, your comfort is our priority, and with the right approach, you can feel confident in your speech once again.

Cost-Effectiveness: Evaluating the Value of Upper Partial Dentures
Are you tired of lengthy dental visits and the high costs associated with traditional dentures? Upper removable appliances, also known as upper partial teeth, present a cost-effective choice for those looking to replace lost teeth. They often prove to be significantly less expensive than complete prosthetics or implants. Typically, the expense for upper removable appliances ranges from $500 to $1,500, with some cases reaching up to $2,500 depending on the materials and complexity involved. In contrast, complete prosthetics can range from $1,800 to $6,500, while implants might cost between $3,000 and $6,000 for each tooth. This makes upper removable appliances a more economical option.
Investing in upper removable appliances not only addresses immediate aesthetic concerns but also supports long-term oral health benefits. Improved chewing ability and enhanced confidence can lead to better overall wellness, making this choice a wise financial decision for many. We understand that navigating dental options can be overwhelming, but as one dental expert noted, “These solutions are designed to take the financial pressure off, so you can focus on your oral health without worrying about paying everything upfront.” This perspective underscores the importance of considering both initial costs and the lasting value that upper partial teeth can provide.
Your comfort is our priority, and we encourage you to explore how upper removable appliances can enhance your life.

Conclusion
Are you tired of lengthy dental visits? Choosing upper partial dentures can truly enhance your comfort and confidence, especially for busy professionals like you. With advancements in at-home solutions, such as those offered by DentKits, transitioning to a beautiful smile has never been easier. You can enjoy the benefits of a stunning smile without the hassle of frequent trips to the dentist. By understanding the various materials available, like acrylic and flexible resin, you can make informed choices that fit your lifestyle and preferences.
Throughout this article, we’ve emphasized the importance of comfort, aesthetic appeal, and proper maintenance. Ensuring a good fit and recognizing the value of regular check-ups are crucial for a positive experience with upper partial dentures. Furthermore, the cost-effectiveness of these solutions makes them an attractive option for many, balancing affordability with quality care.
In conclusion, embracing upper partial dentures not only restores a natural appearance but also promotes your overall oral health and well-being. Whether it’s through improved speech, enhanced confidence, or simply the joy of enjoying your favorite foods again, the benefits are clear. Your comfort is our priority, so it’s essential to prioritize regular care, ensuring that your journey to a radiant smile is both fulfilling and sustainable. Explore the possibilities today and take the first step towards a more confident you.
Frequently Asked Questions
What are DentKits and how do they benefit busy professionals?
DentKits are affordable luxury upper partial dentures designed for busy professionals who want high-quality oral solutions from home. They offer an at-home impression kit that simplifies the process, eliminating the need for lengthy dental visits and enhancing comfort.
What materials are used for upper partial dentures?
Upper partial dentures primarily come in two materials: acrylic and flexible resin. Acrylic is durable and affordable but can feel bulkier, while flexible resin is lightweight, comfortable, and resembles natural gum tissue, making it a preferred option for many users.
How do acrylic and flexible resin dentures compare in terms of comfort and aesthetics?
Acrylic dentures are known for their durability but may cause discomfort over time. Flexible resin dentures provide a more comfortable fit and a discreet appearance that closely resembles natural gums, reducing the likelihood of irritation and enhancing overall aesthetics.
What factors contribute to a comfortable fit for upper partial dentures?
A comfortable fit is influenced by proper fitting, regular adjustments by dental professionals, the materials used, and dietary choices. Starting with softer foods can help ease the adjustment period for users.
How can users improve their comfort with upper partial dentures?
Users can improve comfort by ensuring their dentures fit properly, seeking regular adjustments, and choosing the right materials. Many report significant comfort improvements within a few weeks with proper care and adjustments.
What is the trend regarding consumer preferences for denture materials?
In 2025, consumer preferences are leaning towards materials that provide both comfort and a natural look, with flexible resin gaining popularity for its aesthetic appeal and adaptability compared to traditional acrylic options.
