Introduction
Are you tired of lengthy dental visits? The journey to a confident smile can often feel daunting, especially for busy professionals juggling tight schedules and demanding responsibilities. We understand that finding a solution for missing teeth can be overwhelming. That’s where innovative options like the 1 tooth flipper come in, offering a practical and stylish alternative.
This temporary dental solution not only enhances aesthetics but also restores functionality. With the convenience of at-home customization and affordability, it’s designed to fit seamlessly into your life. However, what are the real benefits and potential drawbacks of opting for a flipper tooth? Exploring these insights may just reveal the perfect solution for those seeking a seamless blend of comfort and confidence in their smiles.
DentKits: Affordable Luxury Flipper Teeth with At-Home Convenience
Are you tired of lengthy dental visits? DentKits effortlessly merges luxury and affordability in prosthetic teeth, offering products such as the 1 tooth flipper, catering to busy professionals who seek top-notch oral solutions from the comfort of their homes. We understand that traditional denture acquisition can be a hassle, often requiring intrusive oral exams and inconvenient appointments.
That’s where DentKits comes in. Their innovative online platform simplifies the process with a user-friendly at-home impression kit. This means that you can save valuable time while customizing your 1 tooth flipper to match your aesthetic preferences. Your comfort is our priority, and we want you to feel confident in your smile without the inconvenience of conventional appointments.
Furthermore, the increasing trend towards at-home dental products reflects a broader market shift. Convenience and personalization are becoming essential, making DentKits a leader in this evolving landscape. Why not take the first step towards enhancing your smile today? With DentKits, you can enjoy a seamless experience that prioritizes your needs.
Temporary Solution: Understanding the Role of a Flipper Tooth
Are you feeling self-conscious about a missing tooth? Flipper replacements, such as a 1 tooth flipper, offer an efficient temporary solution for those who have lost a tooth due to removal or trauma. These lightweight, removable partial dentures, such as a 1 tooth flipper, are designed to fill the gap left by a missing tooth, restoring both aesthetics and functionality. One of the main advantages of these devices is their ability to provide instant cosmetic improvement, allowing you to regain confidence in your appearance almost immediately. This is especially beneficial for individuals considering more lasting options, like dental implants or bridges, as removable partial dentures help preserve the alignment of adjacent structures and prevent shifting.
Current data shows that removable dental prosthetics typically cost between $300 to $600 each, making them a budget-friendly alternative compared to conventional dentures, which can range from $1,500 to over $6,000. Dentists often recommend removable appliances as a practical temporary solution, emphasizing their role in protecting extraction areas during recovery while you explore more permanent options. Many patients have shared how using dental appliances has made them feel more self-assured and socially engaged, highlighting the immediate boost in confidence they provide.
Furthermore, real-world examples illustrate the versatility of these removable dentures in various situations. They are particularly helpful for those who may not be ready for surgical options like implants or bridges, offering a non-invasive way to restore your smile. In addition, a 1 tooth flipper can often be manufactured quickly, sometimes even within the same day, providing a significant advantage for those needing prompt aesthetic solutions. It’s also advisable to remove the prosthetic dental pieces at night to allow your gums to recover and reduce irritation.
Overall, a 1 tooth flipper serves as a reliable and effective choice for temporary tooth replacement, improving both your appearance and functionality while you await more permanent dental care. Your comfort is our priority, and we understand that finding the right solution can be overwhelming. Let us help you regain your smile with ease.

Pros and Cons: Evaluating the Benefits and Limitations of Flipper Teeth
Are you tired of lengthy dental visits? The benefits offered by a 1 tooth flipper can truly make a difference in your life. They are affordable, quick to fabricate, and incredibly easy to use. Lightweight and designed to enhance your smile, flippers can boost your confidence significantly. With DentKits, you can buy high-quality dental prosthetics online at a fraction of the cost. This means you can shop from the comfort of your home, allowing busy professionals like you to explore a wide selection without any pressure.
Furthermore, DentKits provides unique features such as personalized fittings and tele-dentistry consultations. We understand that comfort is key, and these services ensure a better fit tailored just for you.
However, it’s important to consider some limitations. Flippers may not be as durable as permanent solutions and could require frequent adjustments. Many users report discomfort during the initial adjustment period. Additionally, their lightweight nature might lead to a less secure feeling when chewing or speaking, which may necessitate dietary modifications – especially favoring softer foods.
Expert opinions suggest that while a 1 tooth flipper can effectively restore both aesthetics and function temporarily, it is not designed for long-term use. Many oral health specialists recommend the 1 tooth flipper mainly for transitional phases, such as recovery after tooth removal or while waiting for more permanent restorations. User satisfaction rates tend to be higher for permanent solutions, which offer greater stability and comfort over time.
Nonetheless, for those needing a swift, non-invasive alternative, removable teeth remain a valuable option. Your comfort is our priority, especially for individuals managing hectic schedules and urgent oral needs. So why wait? Explore your options with DentKits today!

Cost Considerations: What You Should Expect to Pay for a Flipper Tooth
Are you tired of lengthy dental visits and high costs? The cost of a prosthetic tooth typically ranges from $300 to $600, influenced by factors like case complexity and material quality. DentKits stands out by offering prices that can be up to 60% less than traditional clinics. This makes it an appealing choice for busy professionals seeking budget-friendly oral care solutions.
While a 1 tooth flipper can serve as an affordable temporary fix, it’s important to remember that it may require periodic replacements or adjustments to ensure an optimal fit and function. This means that you can regain your smile without the financial strain often associated with more permanent options, like implants, which can average around $3,976.
We understand that navigating dental care can be overwhelming, but with DentKits, you can enjoy a more accessible and affordable approach to oral health. Your comfort is our priority, and we’re here to help you every step of the way.

Candidate Assessment: Are You a Good Fit for a Flipper Tooth?
Are you tired of lengthy dental visits? A 1 tooth flipper can serve as an excellent temporary solution for individuals who have lost one or more teeth, particularly while awaiting implants or bridges. They offer a non-invasive and cost-effective option that many find appealing. However, if you’re dealing with significant gum disease or other dental issues, it’s important to explore alternative treatments that might be more suitable for your needs.
For instance, if you’re recovering from an extraction, removable dentures can provide comfort and functionality as you await a more permanent solution. It’s worth noting that nearly 25% of U.S. adults have untreated cavities, which can complicate the suitability of removable dentures. This means that a thorough consultation with a healthcare expert is essential to assess your individual circumstances and determine the best course of action.
Dentists emphasize the importance of evaluating your overall oral health. Those with healthy gums and minimal oral problems are more likely to benefit from using a 1 tooth flipper. We understand that navigating dental options can be overwhelming, but this proactive approach ensures you can maintain your oral hygiene and comfort while effectively addressing your dental needs. Your comfort is our priority, so don’t hesitate to reach out for guidance.

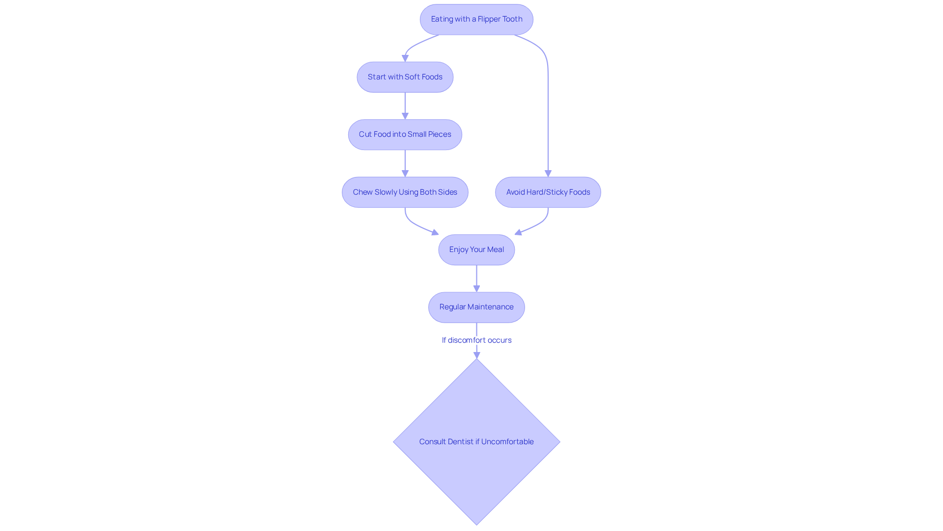
Eating with a Flipper Tooth: What You Need to Know
Eating with a prosthetic tooth is entirely feasible, and we understand that it may come with some concerns. To ease into this new experience, start with soft foods. This approach minimizes the risk of discomfort and protects your device. Cutting food into small pieces and chewing slowly, while using both sides of your mouth, helps distribute pressure evenly, enhancing your comfort.
Furthermore, it’s wise to steer clear of hard or sticky foods. These can compromise the stability of your prosthetic and lead to a less enjoyable dining experience. Regular maintenance and mindful eating habits are essential for ensuring the longevity of your flipper and maintaining your oral health.
Many users report that with consistent care, they adapt quickly to their new eating routine. In fact, many feel confident and comfortable within just a couple of weeks. Remember, your comfort is our priority, and with the right adjustments, you can enjoy your meals again.

Alternatives to Flipper Teeth: Exploring Other Tooth Replacement Options
Are you tired of lengthy dental visits? The 1 tooth flipper is a common short-term solution for those missing teeth, but there are various alternatives that offer unique benefits. Dental implants, for instance, stand out as a more permanent option. They provide exceptional stability and a natural appearance, replicating the function of your natural teeth while preventing jawbone loss. With a success rate exceeding 95%, implants are truly a long-term investment in your oral health.
If you’re missing several teeth, partial dentures might be the perfect fit for you. They offer a practical and cost-effective remedy, often secured with metal clasps. Typically, fitting requires just two appointments over two weeks, and they can last between 5 to 7 years, giving you peace of mind.
Dental bridges also present a viable option, effectively replacing one or more missing teeth by anchoring to nearby natural teeth or implants. This solution is quicker to install than implants and can restore both chewing function and aesthetics for 10 to 15 years. However, it’s important to note that bridges require the removal of healthy enamel from neighboring teeth, which may not be suitable for everyone.
Each of these choices has distinct advantages and disadvantages. That’s why it’s essential to consult with a healthcare expert who can help you identify the best fit based on your personal needs and preferences. Understanding the differences among these solutions can empower you to make informed decisions about your dental health. Your comfort is our priority, and we’re here to support you every step of the way.

Maintenance Tips: How to Care for Your Flipper Tooth
To maintain your dental prosthesis, we understand that cleaning it daily is crucial. Rinse the paddle under lukewarm water and gently brush it with a soft-bristled toothbrush using a non-abrasive cleaner. Avoid using toothpaste, as it can be too harsh. Furthermore, soaking the device in a denture cleaning solution overnight helps keep it fresh and odor-free. Routine examinations with your dental expert can also assist in ensuring that your prosthesis stays in good shape. Flipper components are typically made from acrylic dental-grade resin, which requires specific care to maintain their integrity.
With proper care, your dental prosthesis can last between six months to two years, making maintenance a key factor in its longevity. Establishing a consistent cleaning routine not only promotes oral health but also enhances comfort, preventing irritation and gum issues. Are you tired of lengthy dental visits? Dental experts stress that ignoring care for removable appliances can lead to bacteria accumulation, potentially resulting in infections and other issues. Dr. Ghias Jabbour states, “Maintaining prosthetic dental structures is crucial for both oral health and the overall functionality of the dental appliance.”
Flipper teeth generally cost between $300 and $500, making them an affordable option for temporary tooth replacement. Real-life examples indicate that individuals who follow a strict cleaning routine encounter fewer problems and enhanced comfort with their swimming aids. For instance, a patient who diligently followed a daily cleaning routine reported significant improvements in comfort and fit, highlighting the importance of maintenance. By prioritizing these practices, you can ensure your flipper tooth serves you well, providing both functionality and confidence in your smile.

Aesthetic Appeal: What Does a Flipper Tooth Look Like?
Are you tired of lengthy dental visits? Flipper components from DentKits are expertly crafted to blend seamlessly with your natural smile, offering both aesthetic appeal and functionality. Typically made from high-quality acrylic, these prosthetics can be accurately color-matched to your existing dental structures, ensuring a harmonious appearance.
The lightweight design enhances comfort, allowing you to enjoy a natural look without the bulk often associated with traditional dentures. With advancements in dental technology, DentKits’ removable teeth are designed to imitate the translucency and texture of natural enamel. This means that you can quickly and effectively restore your smile without compromising on quality.
Each paddle is crafted using digitized impressions, ensuring a personalized fit that enhances both comfort and appearance. We understand that well-crafted swimming aids not only improve appearance but also increase confidence, enabling you to participate socially without reluctance.
Furthermore, dental experts observe that the design and look of removable prosthetics, including a 1 tooth flipper, have significantly advanced, making them a feasible choice for temporary tooth replacement while waiting for more permanent solutions. In addition, DentKits’ devices are 3x more fracture resistant and 2x more moisture resistant compared to other resin-based dentures, providing durability and peace of mind for busy professionals like you. Your comfort is our priority.

Flipper Tooth FAQs: Answering Common Questions and Concerns
Are you concerned about the durability and comfort of your removable dental appliances? We understand that these are common inquiries, and it’s important to address them. With proper care, swimming aid teeth can last anywhere from a few months to a year, providing you with the support you need. However, comfort levels can fluctuate, especially during the initial adjustment phase. Many users find that, over time, these appliances become more manageable.
While dental coverings can significantly enhance your smile, it’s essential to recognize that they are intended as a short-term solution. This means that routine examinations are crucial to assess the status of your dental appliances. Prolonged use without adequate maintenance can lead to issues like gum irritation and discomfort. Furthermore, maintaining good oral hygiene is vital to prolong the lifespan of a 1 tooth flipper and ensure your overall oral health.
Your comfort is our priority, and we encourage you to stay proactive about your dental care. Regular check-ups can help you enjoy the benefits of your dental appliances while minimizing potential discomfort. Remember, we’re here to support you every step of the way!

Conclusion
Are you tired of lengthy dental visits? The 1 tooth flipper emerges as an invaluable solution for busy professionals seeking a quick, effective, and aesthetically pleasing way to address missing teeth. With platforms like DentKits, you can enjoy a blend of convenience, affordability, and customization, allowing you to regain your confidence without the hassle of traditional dental appointments.
Furthermore, key insights throughout this article highlight the benefits of flipper teeth. They are cost-effective, easy to use, and provide instant cosmetic improvement. In addition, we discuss maintenance, eating habits, and alternative options, underscoring the importance of making informed choices regarding your dental health. Understanding the pros and cons of flipper teeth empowers you to navigate your options effectively.
Ultimately, opting for a 1 tooth flipper not only addresses your immediate dental needs but also fosters a proactive approach toward oral health. Your comfort is our priority, so for those considering this temporary solution, it’s essential to consult with dental professionals to ensure suitability and proper care. Embracing this modern dental solution can lead to a significant boost in confidence and overall quality of life, making it a worthwhile investment in your smile.
Frequently Asked Questions
What are DentKits and what do they offer?
DentKits provides affordable luxury flipper teeth, such as the 1 tooth flipper, designed for busy professionals who want high-quality oral solutions from home, eliminating the need for lengthy dental visits.
How does the DentKits process work?
DentKits simplifies the process with a user-friendly at-home impression kit, allowing customers to customize their 1 tooth flipper without the inconvenience of traditional dental appointments.
What is a flipper tooth and when is it used?
A flipper tooth, like a 1 tooth flipper, is a lightweight, removable partial denture used as a temporary solution for individuals who have lost a tooth due to removal or trauma, restoring aesthetics and functionality.
What are the advantages of using a flipper tooth?
Flipper teeth provide instant cosmetic improvement, help preserve the alignment of adjacent teeth, and can be manufactured quickly, often within the same day.
How much do flipper teeth typically cost?
Removable dental prosthetics, including flipper teeth, typically cost between $300 to $600, making them a budget-friendly alternative to conventional dentures, which can range from $1,500 to over $6,000.
What are the pros of using a 1 tooth flipper?
Pros include affordability, quick fabrication, ease of use, lightweight design, and the ability to enhance your smile and boost confidence.
What are the cons or limitations of flipper teeth?
Limitations include potential discomfort during initial adjustment, less durability compared to permanent solutions, and a less secure feeling when chewing or speaking, which may require dietary modifications.
Are flipper teeth suitable for long-term use?
Flipper teeth are primarily recommended for temporary use during transitional phases, such as recovery after tooth removal or while waiting for permanent restorations, as they are not designed for long-term wear.
How can DentKits enhance the fitting of flipper teeth?
DentKits offers personalized fittings and tele-dentistry consultations to ensure a better fit tailored to individual needs, prioritizing comfort for users.
What should users do with their flipper teeth at night?
It is advisable to remove flipper teeth at night to allow gums to recover and reduce irritation.
