Introduction
The journey to obtaining dentures can often feel overwhelming. Are you tired of lengthy dental visits? Many individuals wonder just how long the process will take after their initial impressions. Understanding the various phases involved—from at-home impressions to fitting sessions—can significantly enhance your confidence in navigating this transformative experience.
This article delves into the key timelines associated with each stage of denture creation, shedding light on the benefits of modern solutions like DentKits. Furthermore, it addresses the challenges that may arise throughout the process. Your comfort is our priority, and we understand that managing expectations around timing and comfort is essential. How can one ensure a smooth transition to a new smile? Let’s explore this together.
DentKits: Streamlined At-Home Impression Process for Quick Denture Creation
Are you tired of lengthy dental visits? DentKits understands your concerns and offers a user-friendly at-home impression kit that allows you to take your oral impressions without the need to visit a clinic. This kit comes with clear instructions and all the necessary materials, ensuring you can create accurate impressions with ease. By simplifying this initial stage, DentKits significantly reduces the time and inconvenience typically associated with conventional fitting methods, enabling a faster transition to the later phases of appliance creation.
The convenience of at-home impressions resonates with many customers, as a notable percentage express a desire for such solutions. Oral health experts have recognized the benefits of this method, noting that it alleviates anxiety linked to dental visits and improves accessibility for those who may struggle to attend in-person appointments. This means that the at-home impression method not only accelerates the creation timeline for dental appliances but also provides clarity on how long does it take to make dentures after impressions are done, fostering a more comfortable and satisfying experience for you. Your comfort is our priority, and we invite you to .

Initial Consultation: Setting Expectations for Denture Timelines
During the initial consultation, we understand that customers have specific needs and preferences they wish to discuss with a dental professional. This phase is essential for setting a schedule for the entire creation of dental prosthetics. The consultant will explain the steps involved, potential challenges, and specifically address how long does it take to make dentures after impressions are done. This ensures that customers have a realistic understanding of how long does it take to make dentures after impressions are done.
Are you tired of lengthy dental visits? With DentKits’ innovative tele-dentistry solutions, this procedure can be even more convenient, allowing busy professionals to engage in consultations without the need for in-person visits. Typically, initial consultations last about one hour and are complimentary, providing ample time for thorough discussions and assessments. This proactive method not only establishes realistic expectations but also encourages a cooperative relationship between the patient and the care team, ensuring that individual needs are prioritized throughout the denture creation.
Furthermore, DentKits offers affordable solutions that make quality dental care accessible. Regular virtual check-ins and customized treatment plans are part of the optimized procedure, enhancing the overall experience. As noted by Steven Burchell, “The timeline varies, but the process is worth the wait,” emphasizing the importance of patience and understanding in this journey. During the consultation, patients often ask how long does it take to make dentures after impressions are done, as full prosthetics typically require around 6 to 12 weeks to be prepared, and discussing possible challenges equips them for the journey ahead. Your comfort is our priority, and we are here to .

Extraction Phase: Understanding Its Role in Denture Preparation
Tooth removals can significantly impact your timeline for obtaining dental prosthetics. After a tooth is extracted, your gums need time to heal before accurate impressions can be taken. This healing period typically lasts 6 to 8 weeks, depending on individual circumstances, and is crucial for ensuring that your dental appliances fit comfortably and correctly.
As Dr. JD Hansen notes, ‘After having your teeth extracted, it can take 6-8 weeks for your mouth to heal before you can start the fitting process.’ We understand that this may feel like a long wait, but is essential to fully grasp how it might affect your specific timeline.
Statistics show that many patients often underestimate the importance of this healing phase; however, it is a vital step towards achieving a successful fitting.

Healing Period: Factors Influencing Denture Readiness
The recovery time after tooth removals is a crucial phase in preparing your gums for impression molds. Are you concerned about how long this might take? Several factors can influence this timeline, including:
- The number of teeth extracted
- Individual healing rates
- Overall health
Typically, the healing process can span from a few weeks to several months, depending on these variables. For instance, surgical extractions may require longer recovery times compared to simple extractions, with healing often taking two weeks or more.
Dr. Steph emphasizes, “when it comes to creating the perfect prosthetic, the knowledge of a proficient dentist is essential,” highlighting the importance of careful post-operative care. This care significantly influences , ensuring that your gums are sufficiently healed before moving forward with fittings. We understand that this can be a stressful time, and maintaining open communication with your dental consultant can make a difference.
Regular check-ins can help track your healing progress and allow for necessary adjustments to estimate how long it takes to make dentures after impressions are done. Furthermore, elements like age, lifestyle choices, and compliance with aftercare guidelines play a vital role in how swiftly you can transition to the next stages of the fitting process. It is also crucial to avoid activities like smoking and using straws, as these can hinder healing and increase the risk of complications like dry socket. By understanding these elements, you can better prepare for your journey toward achieving a comfortable and functional smile.

Denture Fabrication: Timeline from Impressions to Final Product
After taking impressions, the fabrication process for your dental appliance begins, involving several important steps. First, a wax model is created, serving as a prototype for the final product. This model allows for essential fitting modifications, ensuring that the prosthetics will align correctly with your mouth. The entire fabrication timeline can vary significantly, typically raising the question of how long does it take to make dentures after impressions are done, ranging from a few days to several weeks. Factors affecting this duration include the complexity of your individual case and the specific materials used in creating the prosthetics.
Dental technicians understand the importance of using high-quality materials, which can enhance both the durability and aesthetic appeal of the final product. For instance, personalized dental devices made from advanced materials may require extra processing time but ultimately provide a more comfortable and natural fit. As one technician noted, ‘The duration of the fitting procedure is completely reliant on the circumstances present,’ highlighting the variability based on individual needs.
The steps involved in the fabrication process include:
- Creating the Wax Model: This initial step allows for a trial fitting, where you can assess the aesthetics and comfort of the prosthetics.
- Fitting Adjustments: During this phase, any necessary modifications are made based on your feedback to ensure optimal fit and function.
- Finalizing the Prosthetics: Once the wax model is approved, the final appliances are crafted, which may take an additional 2 to 6 weeks depending on the lab’s workload and the complexity of your case.
Statistics indicate that the average prosthetic process timeline ranges from six weeks to three months, raising the question of how long does it take to make dentures after impressions are done, with healing time after tooth extractions being a significant factor. This timeline underscores the importance of between you and your dental professionals to effectively manage expectations throughout the prosthesis creation process.

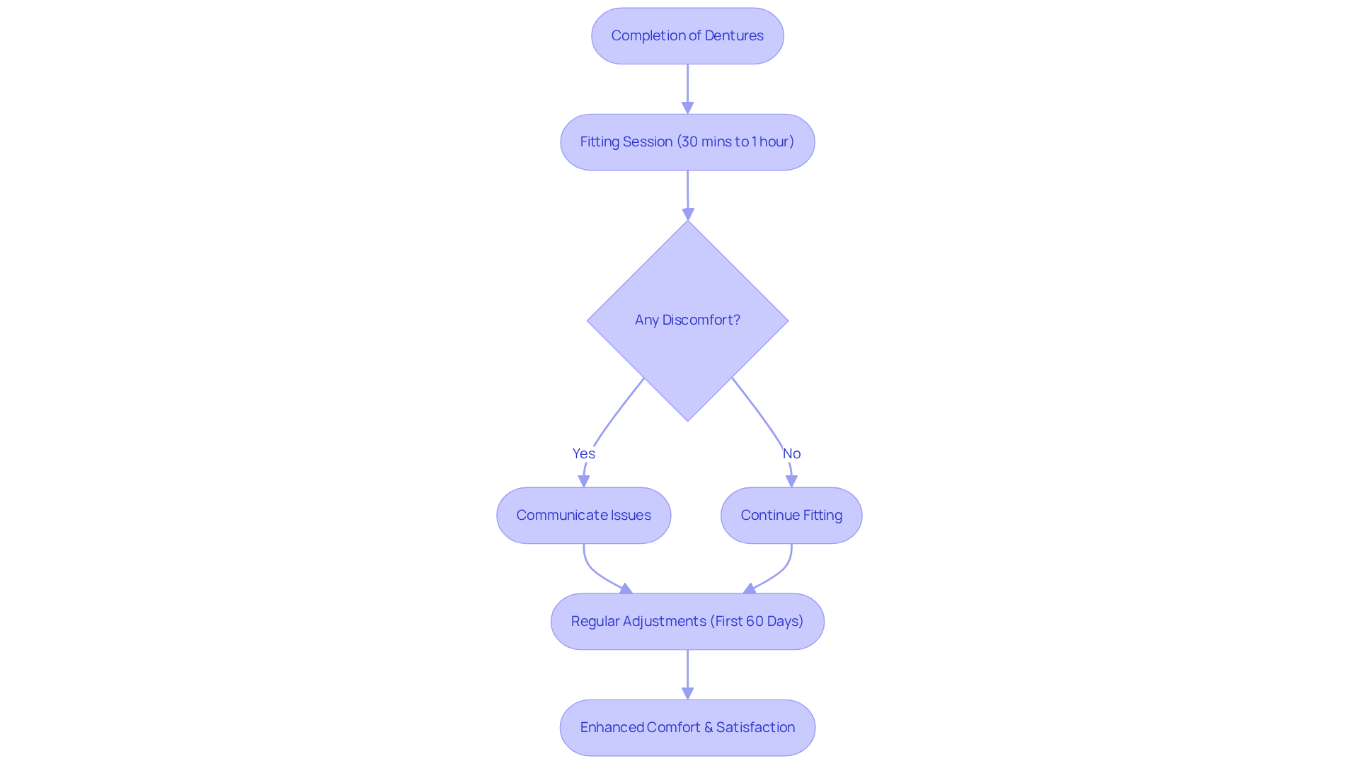
Fitting and Adjustments: Finalizing Your Dentures for Optimal Comfort
Once the creation of dental prosthetics is complete, clients engage in fitting sessions designed to ensure a comfortable and secure fit. These sessions typically last between 30 minutes to an hour, depending on the complexity of adjustments needed. Are you tired of lengthy dental visits? During this phase, it is crucial for customers to openly communicate any discomfort or fitting issues they experience. Your comfort is our priority, and this feedback allows for that can significantly enhance your overall satisfaction with the final product.
Dentists often emphasize that minor discomfort during the initial fitting is normal. However, persistent issues should be addressed immediately to avoid complications. Furthermore, regular adjustments—especially within the first 60 days—are essential for optimizing comfort and functionality. Clients who actively participate in this process tend to report greater satisfaction levels, as they can ensure their dental appliances meet their unique needs and preferences. In addition, we understand that your voice matters in this journey to achieving the best fit possible.

Post-Denture Care: Ensuring Longevity and Comfort After Fitting
To ensure the durability and comfort of your dental prosthetics, it’s essential to follow specific care instructions after your fitting. Are you aware that routine cleaning plays a vital role? Utilizing a soft-bristle brush and a non-abrasive cleaner not only prevents plaque accumulation but also upholds your hygiene. Dental hygienists emphasize that daily cleaning can significantly prolong the life of your artificial teeth, which can last anywhere from 5 to 10 years with proper maintenance. Furthermore, immersing your dental appliances overnight in a cleanser or regular water helps eliminate bacteria and prevents them from drying out.
Proper storage is equally crucial. Did you know that dentures should be kept in a moist environment when not in use to avoid warping? Regular check-ups with your dental professional are also important for assessing the state of your prosthetics and making necessary adjustments, as natural changes in your mouth can influence fit and comfort over time.
By adhering to these care practices, you not only maintain the visual and functional attributes of your dental appliances but also enhance your overall oral health. We understand that prioritizing can seem daunting, but by doing so, you can enjoy a comfortable and confident smile for years to come.

Immediate vs. Traditional Dentures: Choosing the Right Option for Your Timeline
Are you tired of lengthy dental visits? Customers can choose between:
- Instant prosthetics, fitted immediately after tooth removals
- Conventional prosthetics, crafted once the gums have healed
Instant prosthetics provide a quick solution, allowing individuals to leave the dental clinic with a fresh smile on the same day as their extractions. However, it’s important to understand that they often require more adjustments over time due to the ongoing changes in the gums as they recover. In contrast, while conventional prosthetics take several weeks to months to produce, many patients often ask how long does it take to make dentures after impressions are done; nevertheless, they typically offer a more accurate fit once the healing process is complete, enhancing comfort and functionality.
Statistics show that many patients prefer instant prosthetics for their convenience, particularly those who feel anxious about being without teeth during recovery. However, it’s essential to consider that these temporary dental devices may necessitate more frequent adjustments, potentially leading to higher long-term expenses. Your comfort is our priority, so we encourage patients to to assess their unique circumstances and preferences, ensuring they select the option that best aligns with their timeline and lifestyle needs.
Dental specialists stress the significance of tailored care in choosing the right prosthetic option. As one expert pointed out, “Every individual’s oral health and preferences are distinct, making careful consideration essential when selecting prosthetics.” This highlights the necessity for a customized approach in selecting dental prosthetics, ensuring optimal satisfaction and comfort for each individual.

Health Factors: How Your Condition Affects Denture Timelines
Chronic health issues, such as diabetes and autoimmune disorders, can significantly impact the fitting process of dental prosthetics and the overall healing timeline. Are you aware that diabetes can lead to slower healing and an increased risk of complications? This may prolong the time before you can receive your dentures, which leads to the question of how long does it take to make dentures after impressions are done. It’s crucial for patients to disclose their complete [health history during the initial consultation](https://dentkits.com/10-fake-teeth-you-can-eat-with-for-busy-lifestyles/). This transparency allows dental professionals to accordingly, ensuring that any potential issues are proactively addressed.
Research indicates that approximately 30% of patients have health conditions that can affect their healing process for prosthetic teeth. This statistic highlights the importance of personalized care in fitting dental prosthetics. Dentists emphasize that understanding an individual’s health condition is essential for achieving optimal results. As one dentist noted, “Health conditions can affect not only the healing phase but also the comfort and fit of the false teeth, making it crucial to take these factors into account from the beginning.”
Furthermore, we understand that the emotional difficulties encountered during this process cannot be overlooked. Many individuals experience feelings of shame or worry associated with tooth loss, which can complicate their journey to acquiring dental prosthetics. By prioritizing health factors and emotional support, you can enhance your chances of a successful and timely fitting experience, which leads many to ask how long does it take to make dentures after impressions are done. Follow-up care and adjustments are also essential in ensuring client satisfaction and addressing any issues that may arise post-fitting.

Overall Timeline: A Comprehensive Guide to Getting Your Dentures
The schedule for obtaining dental prosthetics often leads to inquiries about how long does it take to make dentures after impressions are done, which can vary significantly based on personal circumstances, typically ranging from a few weeks to several months. Understanding the key phases involved can empower you to prepare for your journey toward a new smile.
Are you tired of lengthy dental visits? The first step, the At-Home Impression Process, allows you to create impressions of your mouth using a kit provided by DentKits. This kit arrives at your doorstep with easy-to-follow instructions, establishing the foundation for personalized dental appliances. With complimentary return shipping, this process is especially convenient for busy professionals like you.
Next comes the Initial Consultation. During this phase, a dental professional evaluates your oral health and discusses suitable prosthetic options. This consultation is essential for tailoring a treatment plan that meets your individual needs.
If tooth extractions are necessary, this may involve multiple appointments, particularly if several teeth need to be removed. Local anesthesia is typically administered to ensure your comfort during the procedure.
Following any extractions, the Healing Period is crucial. Your gums will generally require about 6 to 8 weeks to heal properly. This time is important for ensuring that your gums are ready for the fitting of dental prosthetics, as the condition of the jawbone can significantly influence their stability.
Once healing is complete, the Fabrication process begins. Impressions are taken to create personalized dental appliances using advanced 3D printing technology. This process typically takes about 2 to 3 weeks in the lab, depending on the complexity of your case. With DentKits, you can expect to learn how long does it take to make dentures after impressions are done, as your will be ready in just 14 days.
Before the final prosthetics are produced, the Try-In Step allows you to assess a wax model for fit and comfort. This step is vital for making any necessary adjustments, ensuring a better final product.
After the prosthetics are created, a preliminary appointment is arranged to evaluate fit, bite alignment, and comfort. Modifications may be required during follow-up appointments, especially in the initial weeks as you adapt to your new dental prosthetics.
Following the acquisition of your dental appliances, [Post-Device Care](https://dentkits.com/10-essential-tips-for-choosing-jacksonville-dentures-with-ease/) is essential. Patients often need several modifications to ensure a comfortable and snug fit. Regular follow-up appointments are key to maintaining optimal comfort and functionality. Choosing a nearby dentist can facilitate these follow-up visits.
By understanding these stages and their respective durations, you can navigate the prosthetic acquisition process with enhanced confidence and clarity. Ultimately, this leads to a successful transition to your new smile. As Dr. JD Hansen notes, “Maintaining your dental appointments will ensure there aren’t any delays in your journey to a complete smile.” Additionally, many individuals wear immediate dentures for up to a year before receiving their permanent set, which can help ease the transition.

Conclusion
Understanding the timeline for obtaining dentures is crucial for anyone considering this significant step in their dental journey. Are you tired of lengthy dental visits? This article outlines the key phases involved, from the initial at-home impression process to the final fitting and adjustments. While the journey may seem lengthy, each stage is essential for ensuring a comfortable and functional outcome.
Key points highlighted throughout the article include:
- The importance of setting realistic expectations during the initial consultation
- The necessary healing period after tooth extractions
- The detailed fabrication process that follows
Each of these phases contributes to the overall timeline, which can range from a few weeks to several months, depending on individual circumstances and health factors. Furthermore, the value of open communication with dental professionals is emphasized, as it helps navigate this process effectively.
Ultimately, prioritizing comfort and care throughout the denture creation process is vital. By being informed about each phase, individuals can better prepare for their journey toward achieving a confident smile. Your comfort is our priority. Embracing the importance of regular follow-ups and adhering to post-denture care practices can enhance the longevity and satisfaction of dental prosthetics. This proactive approach not only fosters a smoother transition but also empowers individuals to take control of their oral health journey, ensuring a successful outcome in the quest for a new smile.
Frequently Asked Questions
What is DentKits and how does it simplify the impression process for dentures?
DentKits offers a user-friendly at-home impression kit that allows users to take their oral impressions without visiting a clinic. The kit includes clear instructions and necessary materials, making it easy to create accurate impressions, thereby reducing the time and inconvenience associated with traditional fitting methods.
What are the benefits of using at-home impressions for dental appliances?
At-home impressions alleviate anxiety related to dental visits, improve accessibility for those who struggle to attend in-person appointments, and accelerate the creation timeline for dental appliances.
How long does it typically take to make dentures after impressions are taken?
After impressions are taken, the full prosthetics typically require around 6 to 12 weeks to be prepared.
What happens during the initial consultation for denture creation?
The initial consultation involves discussing specific needs and preferences with a dental professional, explaining the steps and potential challenges in the creation process, and setting a realistic timeline for denture preparation. It typically lasts about one hour and is complimentary.
How does the extraction phase affect the timeline for obtaining dentures?
After tooth extraction, gums need about 6 to 8 weeks to heal before accurate impressions can be taken. This healing period is essential for ensuring that dental appliances fit comfortably and correctly.
Are there any virtual consultation options available with DentKits?
Yes, DentKits offers innovative tele-dentistry solutions, allowing busy professionals to engage in consultations without the need for in-person visits.
What support does DentKits provide during the denture creation process?
DentKits provides regular virtual check-ins and customized treatment plans to enhance the overall experience, ensuring that individual needs are prioritized throughout the denture creation process.
