Introduction
In the ever-evolving world of dental prosthetics, we understand that finding the right solution can feel overwhelming. With so many luxurious options available, it’s essential to consider what truly meets your needs and preferences. Thanks to advancements in technology, you can now explore premium dentures that not only enhance your smile but also provide unmatched comfort and functionality.
Are you tired of lengthy dental visits? As you seek solutions that blend aesthetic appeal with practicality, you might wonder how to choose the right type of denture that aligns with your lifestyle and budget. This article delves into the realm of high-end denture designs, showcasing ten exceptional options that redefine dental care and elevate your experience. Your comfort is our priority, and we’re here to guide you through this journey.
DentKits: Luxury Custom Dentures with Innovative At-Home Solutions
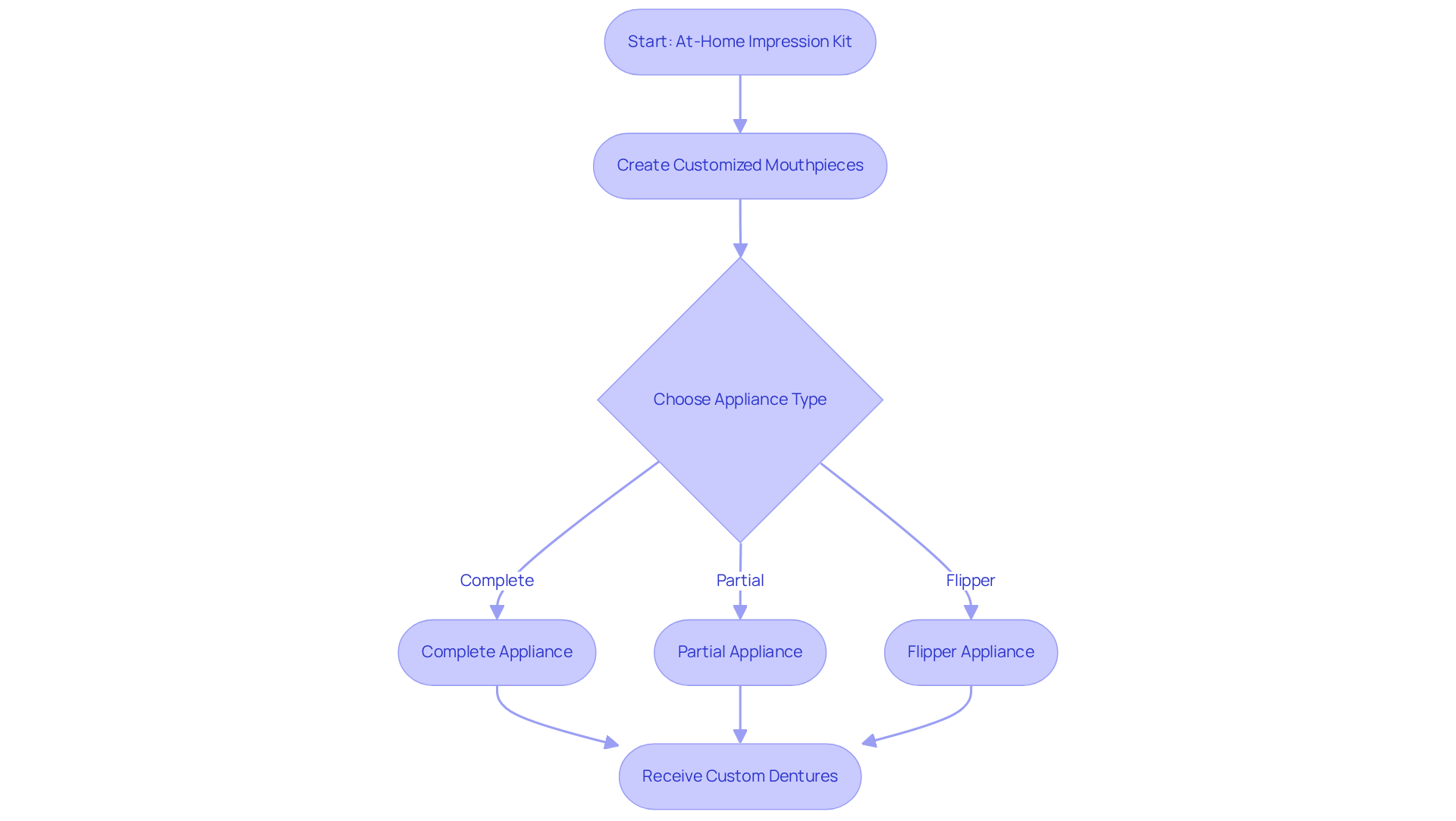
Are you tired of lengthy dental visits? DentKits is here to transform your experience with . We provide through a cutting-edge online platform, allowing you to access high-quality oral solutions from the comfort of your home. This convenience resonates with many consumers who prefer at-home oral solutions.
The process begins with an easy-to-use . This means you can create without the discomfort often linked to traditional dental appointments. We understand that your comfort is our priority.
DentKits offers a range of choices, including:
- Complete appliances
- Flipper appliances
These options cater to various dental needs. Furthermore, our integration of and ensures accurate personalization, resulting in that are both visually appealing and practical.
Successful case studies highlight the effectiveness of our model. Users frequently share their satisfaction with the fit and comfort of their dental prosthetics, often mentioning . As the demand for luxury custom dental appliances continues to rise, DentKits stands out as a leader in the online dental market, making the process not only accessible but also enjoyable for those seeking to enhance their smiles.

3D-Printed Dentures: The Most Advanced Technology for Custom Fit
Are you tired of lengthy dental visits? represent a remarkable leap in oral innovation, offering a level of personalization that traditional methods struggle to match. By utilizing , these dentures are crafted to fit the unique contours of your mouth. This precision not only ensures a superior fit but also enhances comfort and functionality, making them an ideal choice for those seeking both in their oral solutions.
Current trends in are transforming the dental landscape. For example, advancements in digital workflows can produce a final product in as little as one day – quite a contrast to the five-day turnaround typical of conventional methods. This is further enhanced by the ability to create with over 50% less manual labor, resulting in lower costs and reduced waste.
Experts in the field highlight the significant impact of 3D printing on . One expert noted that this technology allows for on-demand production, enabling dentists to quickly adjust the fit or comfort of prosthetics as needed. Such flexibility is crucial for improving patient satisfaction and outcomes. Moreover, the combination of computer-aided design (CAD) and computer-aided manufacturing (CAM) techniques leads to dental prosthetics that not only fit better but also look more natural and visually appealing.
The advantages of 3D printing go beyond mere convenience; they also offer substantial economic benefits. By streamlining workflows and reducing labor intensity, dental practices can operate more efficiently, ultimately passing those savings on to you. As the demand for high-quality, tailored oral solutions continues to grow, showcase 3D-printed prosthetics as a premium choice that beautifully blends luxury with practicality. Your comfort is our priority – consider making the switch today!

Implant-Supported Dentures: The Most Stable and Secure Option
Are you tired of dealing with the discomfort and instability of ? offer a solution that provides unmatched stability and security. By securely attaching these prosthetics to implants surgically placed in the jawbone, you can say goodbye to the sliding and discomfort often associated with conventional options.
At DentKits, we understand that your comfort is our priority. That’s why we utilize state-of-the-art to create precise models of your teeth and gums. A U.S. licensed dentist will carefully examine your needs and recommend tailored just for you. These are then crafted using advanced .
This innovative approach not only restores functionality but also helps . It’s an outstanding option for anyone seeking a durable and trustworthy remedy for .
Don’t let the fear of lengthy hold you back. Experience the ease and comfort of implant-supported prosthetics with DentKits today!
Flexible Dentures: Comfort for Sensitive Gums
Are you tired of dealing with ? offer a remarkable solution for individuals with or those who find less than ideal. Crafted from soft, flexible materials, these conform closely to the unique shapes of your mouth, significantly reducing irritation and enhancing overall comfort. Their lightweight design makes them easy to wear throughout the day, appealing to those who prioritize both comfort and aesthetics.
Real-life experiences highlight how adaptable dental appliances can boost user satisfaction. Many patients report a smoother adjustment period, often getting used to their new prosthetics in just a few days, compared to the longer acclimatization required for conventional options. This quick adaptation is due to the gentle fit and flexibility of the materials, allowing for natural movement without sacrificing stability.
Dental professionals emphasize the importance of comfort when selecting prosthetics. One specialist noted that not only alleviate discomfort but also , enabling users to engage in daily activities without worrying about their appliances shifting or causing pain. Comfort ratings for flexible prosthetics consistently surpass those of traditional choices, with numerous users expressing satisfaction with their fit and feel.
To further enhance your experience, we encourage users of dental prosthetics to adopt .
- Rinsing your prosthetics after meals
- Using appropriate cleaners weekly
These practices can help maintain hygiene and prevent irritation from bacteria and food particles. Additionally, incorporating soft liners can provide an extra layer of cushioning, further improving the comfort of your flexible oral appliances.
In summary, flexible prosthetics represent a significant advancement in dental technology, offering a for those seeking relief from the discomfort often associated with traditional prosthetics. Your comfort is our priority, and we’re here to support you in making the .

Lightweight Zirconia Dentures: Strong and Natural-Looking
Are you tired of lengthy ? Lightweight are becoming a popular choice for many, thanks to their remarkable strength and . Unlike traditional materials, zirconia has a that closely resembles natural teeth, providing an aesthetically pleasing option that many patients desire.
This advanced material not only enhances visual appeal but also ensures durability, making it a reliable choice for . Furthermore, the significantly boosts wearer comfort. Imagine participating in daily activities without the discomfort often associated with heavier dental devices. Your comfort is our priority, and zirconia prosthetics deliver just that.
As patients increasingly seek options that blend practicality with a , zirconia prosthetics stand out as a top choice. While certified prosthodontists offer alternatives for , their practice is regulated in only a few states, which can limit accessibility for some patients.
In addition, DentKits provides a modern solution that allows busy professionals to view and acquire online. This means you can bypass the constraints of traditional denturist practices and enjoy the comfort and convenience you deserve. Why wait? Explore the possibilities with DentKits today!

Suction Dentures: Best Fit Without Implants
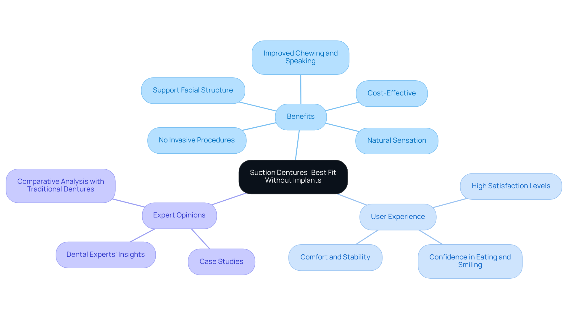
Are you tired of lengthy dental visits? represent a revolutionary development in dental solutions, offering a . By utilizing a specialized design that forms a vacuum seal against the gums, these provide stability and comfort. This makes them an ideal option for individuals who want to avoid surgical procedures. This innovative method not only enhances the natural feel and function of but also significantly improves the overall user experience.
Real-world applications of suction prosthetics demonstrate their effectiveness. Many individuals express high satisfaction levels, relishing the ability to eat and smile confidently without the worry of their dental appliances slipping or needing messy adhesives. Research shows that suction prosthetics can , addressing frequent issues linked to conventional alternatives.
The benefits of over implants are significant:
- They eliminate the need for , reducing both time and costs associated with dental care.
- Furthermore, suction prosthetics are designed to support facial structure, helping to and prevent sagging cheeks, which can arise with tooth loss.
Dental experts highlight the advantages of suction prosthetics, noting their capability to offer a more compared to conventional options. This innovative solution, highlighted in premium dentures pictures, allows patients to enjoy a comfortable and secure fit, making it a preferred choice for those seeking a luxurious yet practical dental option. Your comfort is our priority, and we understand that is essential.

Biofunctional Dentures: Best for Natural Feel and Function
Are you tired of lengthy dental visits and uncomfortable dentures? Biofunctional prosthetics are here to change that. These meticulously designed dental appliances replicate the natural feel and function of real teeth, using . Users experience a remarkable improvement in – studies show up to 30% better performance compared to conventional options. This enhancement comes from a precise design that mimics the dynamics of natural teeth, leading to a more comfortable and effective chewing experience.
Real-life examples highlight the transformative impact of , such as . Take, for instance, a clinical case involving a . After switching to a , she reported increased comfort and aesthetics, expressing gratitude for the natural feel and , which she described in her premium dentures pictures. This is what we strive for – your comfort is our priority.
Dental experts emphasize the significance of these advancements. One noted that biofunctional devices not only restore aesthetics but also greatly enhance the quality of life for users by enabling better eating and speaking. Furthermore, the integration of advanced technologies, such as AI-driven design processes, ensures that these dental appliances are customized to meet individual anatomical requirements, further enhancing their natural feel.
Recent advancements in prosthetic technology continue to support the evolution of biofunctional appliances. Innovations in materials have led to products that resist staining and wear, helping you maintain a bright smile while providing the durability needed for everyday use. As the field advances, premium dentures pictures showcase biofunctional prosthetics as a top choice for individuals seeking both functionality and aesthetics in their dental solutions. Why not explore these options for a more ?

Custom Dentures: Tailored Designs for Individual Preferences
At DentKits, we understand that finding the right can be a daunting experience. Are you tired of lengthy dental visits and uncomfortable fittings? Our are meticulously designed to meet your unique anatomical and aesthetic needs. By utilizing , we capture precise measurements of your mouth. This ensures a snug fit that mimics the natural contours of your gums and remaining teeth, enhancing your comfort and boosting your confidence. You can smile freely, without the worry of discomfort or instability.
Real-world examples show just how transformative our customized can be. Many patients report feeling revitalized and more confident after choosing . These prosthetics are crafted to closely resemble natural teeth in both appearance and function. In fact, a study found that approximately 60% of individuals using dental prosthetics prefer .
Dental experts emphasize the importance of customized prosthetics, noting that they . As one specialist put it, “Personalized dental devices are more than just a substitute for absent teeth – they’re a solution aimed at restoring your ease, improving your smile, and elevating your self-assurance.”
At DentKits, we combine contemporary materials and technologies to enhance the comfort and durability of our custom prosthetics. Our new-generation substances are lighter, stronger, and more visually appealing. With advancements in and digital impressions, our production process has become quicker and more accurate. This means that our dental prosthetics not only fit better but also require fewer adjustments. We know that busy professionals appreciate a smooth transition to their new , and we’re here to enhance your overall experience and satisfaction.

Affordable Modern Dentures: Quality Solutions Without Breaking the Bank
Are you tired of lengthy dental visits and the ? Contemporary false teeth, as shown in , can be both , debunking the belief that high-end dental options come with outrageous prices. Businesses like DentKits illustrate this balance by employing and effective methods to provide at competitive rates.
For instance, the national average expense for dentures varies from $452 for basic choices to over $6,500 for premium dentures pictures. This emphasizes the through innovative providers. DentKits not only offers options showcased in premium dentures pictures but also ensures that these solutions are available to those on a budget. Your comfort is our priority, making it easier for individuals to without financial strain.
This approach is crucial for busy professionals seeking that doesn’t compromise on quality. Furthermore, as dental experts frequently highlight, the proper balance of quality and cost-effectiveness can lead to enhanced confidence and overall wellness. This means that for many. Why wait? Explore your options today and take the first step towards a brighter smile!

Choosing the Right Denture Type: Key Considerations for Your Smile
Choosing the right prosthetic teeth can feel overwhelming, but understanding a few key factors can make the process smoother and more effective. Are you tired of lengthy dental visits? The number of missing teeth, the condition of your jawbone, your comfort preferences, and your budget all play crucial roles in this decision. Consulting with a , even through , is essential. They can provide personalized evaluations and guide you through the various options available, including without needing face-to-face appointments.
It’s important to grasp the differences among . For example, , which held a 64.5% market share in 2023, are often recommended for those with total tooth loss. On the other hand, cater to individuals with some remaining natural teeth. Furthermore, implant-supported prosthetics are gaining popularity due to their stability and natural feel, making them an attractive long-term solution for many.
, despite recommendations for updates every five years to meet evolving oral health needs. This highlights the importance of regular consultations with oral health experts. We understand that outdated or poorly fitting dentures can lead to discomfort and decreased functionality, which is why staying informed is vital.
As Dr. Johan Goosen, a dental implant surgeon, puts it, ‘My aim was to restore function, improve confidence, and create a smile that the patient could be proud of.’ This statement underscores the importance of tailored to meet individual needs. Your comfort is our priority, and these plans ultimately and restore your smile.

Conclusion
In the quest for the perfect dental solution, have you ever felt overwhelmed by the options available? The landscape of dentures has evolved dramatically, now offering a range of luxurious choices designed to enhance comfort, aesthetics, and functionality. Thanks to advancements in technology, like 3D printing and tele-dentistry, accessing high-quality, custom-fit dentures from the comfort of your home has never been easier. With providers like DentKits leading the way, you can choose from a variety of premium denture types that cater to your unique needs and preferences.
Throughout this article, we explored various denture options, including:
- Luxury custom dentures
- 3D-printed prosthetics
- Implant-supported solutions
- Flexible designs
Each type presents distinct advantages. For instance, zirconia dentures offer a superior fit and natural appearance, while suction and biofunctional options prioritize comfort. The emphasis on personalized care ensures that you can find solutions that not only restore your smile but also significantly improve your quality of life.
Ultimately, we understand that making informed choices regarding your dental health is crucial. By considering factors such as comfort, stability, and aesthetic appeal, you can select the best denture type for your needs. Embracing these innovative solutions can lead to a renewed sense of confidence and well-being. Whether you’re seeking affordable modern dentures or luxurious custom options, your journey to a better smile begins with understanding the available choices and taking action to enhance your oral health.
Frequently Asked Questions
What is DentKits and what services do they offer?
DentKits provides luxury custom dentures and oral devices through an innovative online platform, allowing customers to obtain high-quality dental solutions from home.
How does the DentKits process work?
The process begins with an at-home impression kit that allows users to create customized mouthpieces without the discomfort of traditional dental visits.
What types of dental appliances does DentKits offer?
DentKits offers complete appliances, partial appliances, and flipper appliances to cater to various dental needs.
What technology does DentKits utilize to create their dentures?
DentKits integrates advanced tele-dentistry and 3D printing technology to ensure accurate personalization and high-quality dentures.
What are the benefits of 3D-printed dentures?
3D-printed dentures offer superior fit, comfort, and functionality, with the ability to produce a final product in as little as one day, compared to traditional methods.
How does 3D printing technology impact the dental industry?
3D printing reduces manual labor, lowers costs, minimizes waste, and allows for on-demand production, enhancing patient satisfaction and outcomes.
What are implant-supported dentures and their advantages?
Implant-supported dentures are securely attached to implants in the jawbone, providing unmatched stability and comfort, while also helping to maintain jawbone health.
How does DentKits ensure the comfort of their dental prosthetics?
DentKits uses state-of-the-art 3D digitization technology to create precise models of teeth and gums, with recommendations provided by a U.S. licensed dentist for custom-designed prosthetics.
