Introduction
Bone loss can be a silent yet significant factor affecting the fit and comfort of new dentures, often leading to frustration for wearers. We understand that this can be a challenging experience. Understanding the reasons behind loose dentures is crucial, as it opens up a pathway to effective solutions that can enhance both stability and confidence. Are you tired of dealing with uncomfortable dentures? What steps can individuals take to address this common issue and ensure their dental appliances fit securely? Your comfort is our priority, and we’re here to help you navigate these concerns.
DentKits: Affordable Luxury Dentures with At-Home Solutions
Are you tired of lengthy dental visits? DentKits is here to change that. We’re revolutionizing the dental appliance landscape by offering luxury custom fittings through a state-of-the-art online platform. This innovative approach allows you to access high-quality oral care from the comfort of your home, effectively eliminating the need for invasive examinations and time-consuming office visits.
With a diverse selection of , including complete and partial options, DentKits caters to your personal needs, ensuring you find the perfect fit. The process begins with a user-friendly at-home impression kit, designed for ease of use and accompanied by clear instructions. Following this, you’ll benefit from two try-ins, guaranteeing a precise fit. This efficient method not only saves you precious time but also offers up to 60% cost reductions compared to nearby clinics, making luxury prosthetics accessible to a wider audience.
In fact, many consumers now prefer at-home oral care methods, reflecting a growing trend towards convenience and effectiveness in oral health. Tele-dentistry has proven effective in enhancing the fitting experience of dental prosthetics, allowing for tailored consultations and modifications without the need for in-office appointments. As the demand for at-home dental solutions continues to rise, DentKits stands out by blending luxury with affordability, ensuring you receive exceptional care tailored to your lifestyle.
Moreover, buying false teeth online is secure. Our commitment to using robust, high-quality materials, combined with genuine customer feedback, boosts your confidence in our products. We understand that your comfort is our priority, and this dedication to quality and convenience positions DentKits as a leader in transforming the way you acquire dental prosthetics. So why wait? Experience the ease and comfort of DentKits today!

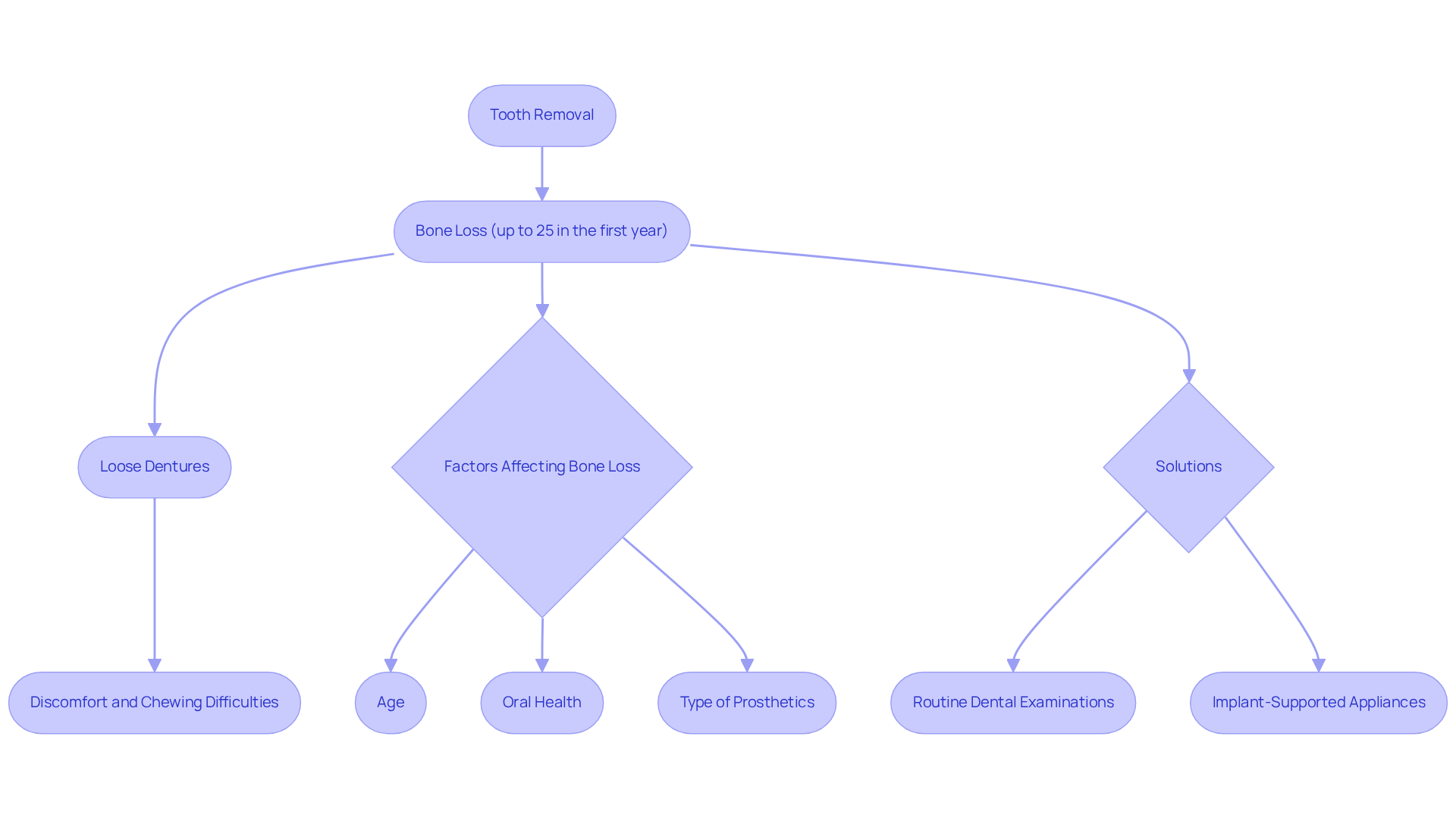
Bone Loss: A Key Factor in Loose Dentures
Bone loss can be a concerning issue, especially when it leads to a decrease in jawbone density due to the absence of natural teeth. Did you know that studies indicate the jawbone can shrink by up to 25% within just the first year after tooth removal? This significant reduction can create an unstable base for artificial teeth, which is why new dentures are loose, making them less secure and comfortable. As the bone is absorbed, you might find that your new dentures are loose, which can lead to discomfort and difficulties with chewing and speaking.
We understand that factors like age, overall oral health, and the type of prosthetics used can exacerbate this problem. Dental specialists emphasize that traditional false teeth often fail to stimulate the jawbone, which is essential for maintaining bone density. This means that without proper stimulation, bone loss can continue, affecting your comfort and confidence.
However, there is hope! Routine dental examinations and preventive strategies, such as considering implant-supported appliances, can significantly help in reducing bone loss. These implants act as synthetic tooth roots, preserving bone structure and preventing further deterioration. This not only enhances the stability of your dental prosthetics but also improves your overall comfort.
Your comfort is our priority, and we encourage you to explore options that can provide you with a for your dental needs.

Poor Fit: Understanding the Impact on Denture Stability
Are you tired of dealing with uncomfortable dental devices? Various factors can lead to a poor fit, especially when new dentures are loose, such as flawed impressions, changes in the shape of your mouth, or the natural wear and tear that occurs over time. Even the highest quality dental prosthetics might not fit perfectly right away, and if new dentures are loose, minor changes in your mouth can lead to instability.
Statistics show that about 20% of tooth prosthesis users face fit issues within the first three years. This highlights the importance of ongoing care. Regular adjustments and relining are crucial to keeping your dental appliances snug, particularly when new dentures are loose, ensuring they remain comfortable and functional.
Dentists emphasize that accurate impressions are vital for achieving stability. As one expert wisely noted, “The basis of a well-fitting prosthesis starts with precise impressions.” Common adjustments might include modifying the base for better suction or reshaping areas that cause discomfort.
Addressing these fitting issues promptly can significantly enhance your quality of life if your new dentures are loose. Imagine being able to eat, speak, and smile with confidence! Your comfort is our priority, and we understand that is essential. Don’t hesitate to reach out for help – your journey to comfort starts here.

Weight Loss: How It Affects Your Dentures
Substantial weight reduction can significantly alter the shape of your gums and jaw, causing new dentures to be loose. As your body loses fat and tissue, the contours of your mouth change, which may result in new dentures being loose and impact the stability of your dental prosthetics. Did you know that a significant percentage of individuals using false teeth report that their new dentures are loose due to weight fluctuations? This highlights the importance of regular evaluations by your dental professional.
Take, for instance, Mrs. Florence, an 82-year-old Parkinson’s patient. After experiencing rapid weight loss, she faced challenges with her false teeth. Thankfully, after an on-site adjustment by Dr. Kauffman, she felt immediate relief and was able to enjoy her meals comfortably again.
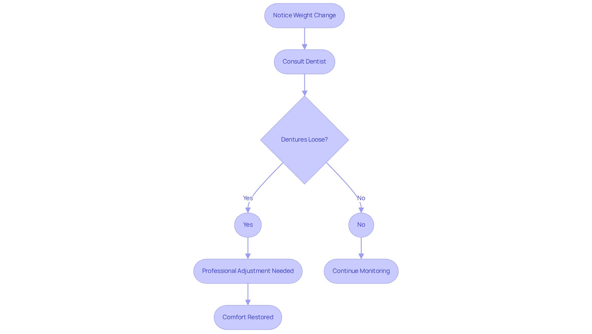
If you notice considerable changes in your weight, it’s essential to consult with your dentist to determine if your new dentures are loose. Professional adjustments or relines can restore your comfort and stability, ensuring that your dental appliances remain secure and functional. Remember, addressing these changes promptly can prevent additional discomfort and potential oral health issues. Your comfort is our priority, so !

Regular Dental Visits: Essential for Maintaining Denture Fit
Regular dental appointments are essential for anyone using removable prosthetics. They help ensure that your appliances fit correctly and allow for the management of any changes in oral health. Are you tired of lengthy dental visits? It’s recommended to schedule these check-ups every four to six months. During these appointments, dentists can assess the fit, make necessary adjustments, and provide guidance on care and maintenance.
Furthermore, with DentKits’ innovative tele-dentistry solutions, busy professionals can access affordable and convenient options for managing their oral care without the hassle of frequent in-person visits. Routine examinations can prevent discomfort and extend the longevity of dental prosthetics, which can last up to seven years with proper maintenance. Skipping dental check-ups significantly increases the risk of oral infections, which can lead to serious health issues. When new dentures are loose, they can cause discomfort and pain, impacting your ability to eat and speak. This makes these appointments essential for preserving a confident smile.
A routine check-up usually lasts around an hour and involves a comprehensive cleaning and examination of your artificial teeth, ensuring they stay in optimal condition. As one dentist observed, ‘Regular check-ups provide an opportunity to assess the fit of your prosthetics and to check if your new dentures are loose, ensuring they remain functional.’ This thorough care is crucial for observing changes in jawbone and gum health, as these changes can affect the stability of new dentures that are loose over time.
Ultimately, routine oral check-ups are not just beneficial; they are vital for your overall health and comfort, especially when enhanced by DentKits’ customized solutions. Your comfort is our priority, so don’t wait – today!

Denture Adhesives: A Temporary Fix for Loose Dentures
Are you struggling because your new dentures are loose? Adhesives for false teeth can be a practical temporary solution, providing essential support to keep your appliances securely in place throughout the day. Available in various forms – creams, powders, and strips – each type offers unique levels of adhesion and convenience. For example, adhesive strips are often praised for their ease of cleaning compared to traditional paste-type adhesives, making them a popular choice among users.
While these adhesives can effectively enhance the stability of your prosthetics in the short term, it’s important to remember that if new dentures are loose, they shouldn’t replace proper fitting and ongoing dental care. Relying too heavily on adhesives might indicate that your new dentures are loose, which could potentially mask underlying issues that require expert attention. Dental professionals emphasize the importance of addressing the root causes of looseness, particularly when new dentures are loose, rather than simply depending on adhesives. As one specialist noted, “Secure fitting prosthetics provide patients assurance in social situations, making an oral adhesive a genuinely transformative choice!” This highlights the crucial balance between short-term fixes and the need for long-term dental health strategies.
In addition to adhesives, there are other temporary options for dental plates when new dentures are loose, including relining and rebasing. These techniques can significantly improve fit and comfort, enhancing the stability of your current dental appliances while prolonging their lifespan. This means you can maintain your quality of life while waiting for more permanent solutions. Your comfort is our priority, and we understand that is essential.

Denture Relining: A Long-Term Solution for Better Fit
Relining is a vital process that enhances the inner surface of dental appliances, ensuring they fit snugly against your gums. Have you noticed how the shape of your mouth can change over time due to natural bone resorption or weight loss? Regular relining becomes essential for maintaining your comfort and the functionality of your dental appliances. This process not only improves the fit but also significantly enhances your overall experience by preventing discomfort and irritation.
Dentists stress the importance of timely relining, recommending it every one to two years or whenever you notice that your new dentures are loose. Are you experiencing increased movement of your prosthesis, visible gaps between it and your gums, or difficulties in chewing or speaking because your new dentures are loose? Addressing these issues promptly can help you avoid more extensive interventions and preserve the durability of your dental appliances.
Effective relining can greatly enhance your fit and comfort. For instance, one patient who faced discomfort due to rapid bone loss found relief through a soft reline, completed quickly without the lengthy wait for lab processing. This not only restored their confidence but also improved their daily living.
As we look ahead to 2025, the significance of relining prosthetics continues to grow. Innovations in oral materials and methods are paving the way for more efficient solutions. DentKits offers cutting-edge online services that enable quicker delivery and fewer appointments compared to traditional methods, making care simpler for busy professionals like you. Routine examinations and discussions with your oral health specialists are crucial for evaluating the state of your prosthetics and ensuring that any necessary relining happens promptly. Ultimately, prioritizing relining can lead to enhanced stability, improved chewing efficiency, and clearer speech. Your comfort is our priority, and can make a world of difference.

Implant-Supported Dentures: A Secure Alternative
Are you tired of dealing with the problem that new dentures are loose? Implant-supported prosthetics might just be the solution you’ve been searching for. These innovative devices are surgically anchored to dental implants embedded in the jawbone, offering a significantly more stable and secure fit compared to conventional appliances. This means that not only will you enjoy enhanced comfort, but you’ll also help prevent further bone loss by stimulating the jawbone, much like natural tooth roots.
For those who have struggled with traditional dentures, implant-supported solutions provide a compelling alternative, especially when their new dentures are loose. Imagine being able to speak, smile, and eat without the fear that your new dentures are loose. Research shows that patients with these prosthetics experience greater satisfaction due to their stability, which can truly restore your confidence.
Furthermore, recent advancements in materials and techniques, such as biocompatible titanium and digital impressions, enhance the effectiveness and comfort of these prosthetics. Your comfort is our priority, and these improvements make implant-supported prosthetics a . Why not explore this option today and take the first step towards a more comfortable and confident you?
Proper Care: Maintaining Your Dentures for Optimal Fit
Caring for your dental appliances is essential for achieving a comfortable fit and extending their longevity. Are you tired of worrying about your dentures? Daily cleaning is crucial; use a soft-bristled brush along with a non-abrasive cleanser to effectively remove food particles and plaque. In addition, immersing false teeth overnight in lukewarm water or a specialized solution can prevent warping and preserve their shape.
Furthermore, steering clear of tough or adhesive foods can assist in maintaining the condition of your dental prosthetics and avert dislodgment during meals. Routine examinations of your prosthetics and gums for any signs of irritation or changes in fit are essential, particularly when new dentures are loose, as these can signal the need for adjustments.
By following these care guidelines, you can significantly enhance the longevity and comfort of your appliances. Your comfort is our priority, and with , your dental appliances can remain functional and visually appealing for years to come.

Take Action: Steps to Fix Loose Dentures Today
It can be incredibly frustrating when new dentures are loose, can’t it? But taking swift action can significantly enhance your comfort and functionality. Here are some essential steps to help you address the issue:
- Schedule a Dental Appointment: It’s crucial to consult a dental expert to evaluate the fit of your prosthetic teeth. Did you know that about 30% of users of false teeth seek professional assistance when their new dentures are loose? This highlights the . As Dr. Dennis Norkiewicz wisely states, “If your dental appliance fit is off, it’s always a sign you should visit your dentist to have them examined.” A proper assessment will also include evaluating the flanges, which are essential for providing the necessary peripheral seal and stability.
- Consider Temporary Solutions: While waiting for your appointment, using adhesive for false teeth can provide a temporary fix. These adhesives come in various types, including creams and powders, and can improve the hold of your dental appliances, though they aren’t a permanent solution.
- Maintain Proper Care: Daily cleaning of your dental appliances is vital. We understand that keeping them in good shape can be a hassle, but using a soft-bristled brush and denture-specific cleaner can help avoid damage. Soaking your dental prosthetics overnight in a suitable solution can also maintain their condition and fit.
- Evaluate Changes in Weight: Have you experienced significant weight loss? This can influence the fit of your dental prosthetics. If so, it’s important to consult your dentist to make necessary adjustments, ensuring your dental appliances remain snug and comfortable.
By following these proactive measures, you can enhance the comfort and functionality of your dental prosthetics, ensuring they serve you well for years to come. Remember, addressing the fact that new dentures are loose early can prevent more significant issues down the line. Your comfort is our priority!

Conclusion
Addressing the issue of loose dentures is essential for maintaining both comfort and functionality. Are you tired of dealing with discomfort and insecurity? Understanding the various factors contributing to denture looseness – like bone loss, poor fit, and weight fluctuations – can empower you to take action. By recognizing these aspects, you can ensure your dentures fit securely and comfortably.
Furthermore, regular dental visits, proper care, and timely adjustments are crucial in preventing loose dentures. Solutions such as denture relining, the use of adhesives, and considering implant-supported options offer various pathways to enhance stability and comfort. In addition, the innovative services provided by DentKits make it easier than ever to access quality dental care from home, ensuring that luxurious yet affordable solutions are within reach.
Ultimately, taking swift action when experiencing loose dentures can significantly improve your quality of life. We understand that prioritizing oral health can feel overwhelming, but utilizing available resources can help you enjoy the confidence and comfort that come with well-fitted dentures. Don’t hesitate to explore these options and take charge of your dental care today!
Frequently Asked Questions
What are DentKits and how do they work?
DentKits offers luxury custom dentures through an online platform, allowing users to create dental appliances from home. The process begins with an at-home impression kit, followed by two try-ins to ensure a precise fit.
How much can I save by using DentKits compared to traditional dental clinics?
DentKits can provide up to 60% cost reductions compared to nearby clinics, making luxury prosthetics more affordable.
What types of dental appliances does DentKits offer?
DentKits offers a diverse selection of dental appliances, including both complete and partial dentures, tailored to individual needs.
What is the importance of bone loss in relation to dentures?
Bone loss can lead to a decrease in jawbone density, making new dentures loose and uncomfortable. The jawbone can shrink by up to 25% within the first year after tooth removal, creating instability for artificial teeth.
How can I prevent bone loss after getting dentures?
Preventive strategies such as routine dental examinations and considering implant-supported appliances can help preserve bone structure and improve the stability of dental prosthetics.
What causes poor fit in dentures?
Poor fit can result from flawed impressions, changes in the shape of the mouth, or natural wear and tear over time. About 20% of tooth prosthesis users experience fit issues within the first three years.
Why are accurate impressions important for dentures?
Accurate impressions are vital for achieving stability in dental prosthetics. They ensure that the dentures fit correctly and comfortably, reducing the likelihood of looseness.
What should I do if my new dentures are loose?
If your new dentures are loose, it is important to address the fitting issues promptly through regular adjustments and relining, which can significantly enhance your comfort and quality of life.
