Introduction
The journey to a perfect smile can often feel overwhelming, especially for those dealing with missing teeth. Are you tired of lengthy dental visits? Flipper teeth present a compassionate solution, offering an accessible and transformative option for anyone looking to enhance their smile without the drawn-out processes tied to traditional dental work.
This article delves into the remarkable impact of flipper teeth, showcasing stunning before-and-after transformations that not only elevate aesthetics but also significantly boost confidence and self-esteem. Imagine a simple dental solution that could redefine not just your smile, but your entire social experience. Your comfort is our priority, and we understand that taking the first step can be daunting.
DentKits: Luxury Custom Flipper Teeth for Transformative Smiles
Are you tired of lengthy dental visits? DentKits understands that the process of acquiring dentures can often feel overwhelming and uncomfortable. That’s why we excel in providing [luxury custom temporary teeth](https://dentkits.com/10-benefits-of-click-in-dentures-for-busy-professionals/) through our cutting-edge online platform. You can design personalized dentures right from the comfort of your home, making the experience not only convenient but also tailored to your needs.
By leveraging advanced tele-dentistry and 3D printing technology, flipper teeth pictures are used to meticulously craft each flipper to meet your individual aesthetic and functional requirements. This innovative method enhances the quality of oral care while simplifying the procedure. You can achieve your ideal smile without the discomfort typically linked to conventional dental visits.
The expansion of online denture services in 2025 reflects a significant shift in consumer preferences. More individuals are seeking accessible and convenient oral care options. As oral health experts increasingly endorse online solutions, the integration of tele-dentistry and 3D printing is transforming the landscape of denture production. This evolution not only enhances patient satisfaction but also reduces the time and costs usually associated with acquiring dentures.
With DentKits, your comfort and aesthetic desires are our priority. You can expect a that caters to your needs, making us a leading choice for those looking to enhance their smiles. Why wait? Start your journey to a beautiful smile today!

Before-and-After Transformations: Stunning Flipper Teeth Results
Are you tired of lengthy dental visits? Before-and-after images, particularly flipper teeth pictures, of patients who have used DentKits’ removable devices vividly demonstrate the remarkable impact these oral solutions can have. Many users report significant enhancements in their smiles, as seen in flipper teeth pictures that show how seamlessly the replacements blend with their natural teeth.
A recent survey revealed that 96% of adults believe an attractive smile enhances a person’s appeal to the opposite sex. This highlights just how important oral aesthetics are in our social interactions. These transformations not only improve physical appearance but also boost confidence and self-worth, making them a favored option for those seeking a quick and effective remedy for gaps in their smile.
Customer testimonials speak volumes about the exceptional experiences with DentKits’ custom dentures. Many patients feel empowered to engage more fully in social situations, reflecting the profound psychological effects of improved dental aesthetics. Dr. Frank C. Raymer emphasizes that cosmetic dentistry significantly enhances self-esteem and confidence, underscoring the growing recognition of removable appliances as essential to personal well-being.
Furthermore, the innovative 3D digitization and custom denture creation process at DentKits ensures that each set of removable dental prosthetics is crafted with expert craftsmanship, quality, durability, and realistic aesthetics. This means that busy professionals can trust these solutions to meet their needs.
In addition, online denture evaluations consistently commend the efficiency of the 3D printing technology used, which enhances the longevity and authenticity of the removable appliances, ensuring customer satisfaction. Your comfort is our priority, and we’re here to help you .
Diverse Designs: Exploring Various Flipper Teeth Options
Are you tired of lengthy dental visits? At DentKits, we understand that finding the right flipper teeth pictures can be a daunting process. That’s why we offer an impressive selection of dental designs, allowing you to choose from a range of materials, colors, and shapes tailored to your personal preferences. Whether you’re looking for a natural appearance that seamlessly blends with your existing teeth or a more vibrant aesthetic, DentKits caters to your unique style.
The customization process is comprehensive. You can select specific gum and tooth shades by looking at flipper teeth pictures, ensuring that each flipper not only fits comfortably but also enhances your smile. This means that you don’t have to compromise on comfort or aesthetics. As dental experts stress, customized denture options greatly enhance patient satisfaction, making it crucial to consider both looks and functionality in the design process.
Furthermore, current trends suggest an increasing consumer inclination towards realistic materials that resemble natural dental structures. This highlights the significance of personalization in contemporary denture options. Your comfort is our priority, and we’re here to help you . Let’s make your denture experience as smooth and satisfying as possible!
Confidence Boost: The Benefits of Choosing Flipper Teeth
Choosing denture prosthetics can truly enhance your self-assurance if you’re dealing with missing teeth. These removable dentures not only restore the beauty of a complete smile but also improve how you eat and speak. Have you ever felt uneasy in social situations? Many users report feeling significantly more at ease, which leads to better interactions and a more fulfilling lifestyle.
The psychological benefits of a complete smile are profound. Research shows that individuals often experience a boost in self-esteem and overall happiness after obtaining oral solutions. In fact, did you know that 90% of patients feel more secure in social settings after cosmetic dental treatments? This highlights the incredible impact that removable appliances can have on your confidence and social engagement.
At DentKits, we prioritize your comfort and convenience. We utilize advanced tele-dentistry and cutting-edge to create high-quality, custom dental appliances that enhance both comfort and functionality. Our dentures are crafted from durable, fracture-resistant, and moisture-resistant materials, ensuring they last longer with proper care.
The process is simple and straightforward. It begins with an impression kit sent directly to you. After you complete and return it, a licensed dentist reviews your case to prescribe the best solution tailored to your needs. While dental appliances can significantly boost your confidence, it’s essential to care for them properly. Daily cleaning is crucial to prevent plaque buildup and reduce the risk of gum recession and decay.
By understanding both the advantages and responsibilities that come with prosthetic dental devices, you can make informed choices that truly enhance your quality of life. Your comfort is our priority, and we’re here to support you every step of the way.

Maintenance Matters: Caring for Your Flipper Teeth
Taking proper care of your swimming appendage teeth is crucial for their longevity and functionality. Are you tired of worrying about buildup and odors? Cleaning your swimming aids daily with a soft-bristled toothbrush and a non-abrasive cleaner can help prevent these issues. Remember, standard toothpaste should be avoided, as it can scratch the surface of your swim fins.
In addition, keeping your prosthetic dental pieces in water or a denture solution when not in use helps preserve their form and prevents warping. Furthermore, routine appointments with a dental expert are essential. These visits ensure that your appliances stay in good shape and fit correctly. We understand that maintaining your dental health can feel overwhelming, but with the right care, paddle dental structures can endure anywhere from 6 months to 2 years.
This means that adhering to these guidelines not only enhances the comfort and functionality of your dental appliances but also supports your overall oral health. Your comfort is our priority, and we’re here to help you with ease.

Affordable Solutions: Cost Comparison of Flipper Teeth and Alternatives
Are you tired of lengthy dental visits and high costs associated with traditional solutions like implants and bridges? Flipper prosthetics offer a budget-friendly alternative that can ease your worries. While dental implants can range from $1,646 to $4,175, removable dentures typically cost around $605, with prices varying between $471 and $1,164. This makes them a more affordable option for many individuals.
Furthermore, the affordability of removable dental devices is enhanced by the convenience of acquiring them online through DentKits. Here, costs for dentures usually range from $250 to $1,000, significantly lower than in-person transactions. This means that removable dental appliances can be an appealing choice for those seeking a fast and cost-effective remedy for missing teeth.
Your comfort is our priority. With proper care, flipper teeth pictures show that these appliances can be comfortably worn for up to a year or longer, allowing you to without the financial burden often linked to more permanent options. Case studies show that prosthetic dental structures not only improve aesthetics but also enhance functionality, making them a practical temporary solution while you consider more permanent replacements.
However, it’s important to keep in mind that flipper components may lack durability and require frequent replacements. These are crucial considerations as you evaluate your options. We understand that making decisions about dental care can be overwhelming, but with flipper prosthetics, you can find a solution that fits your needs and budget.

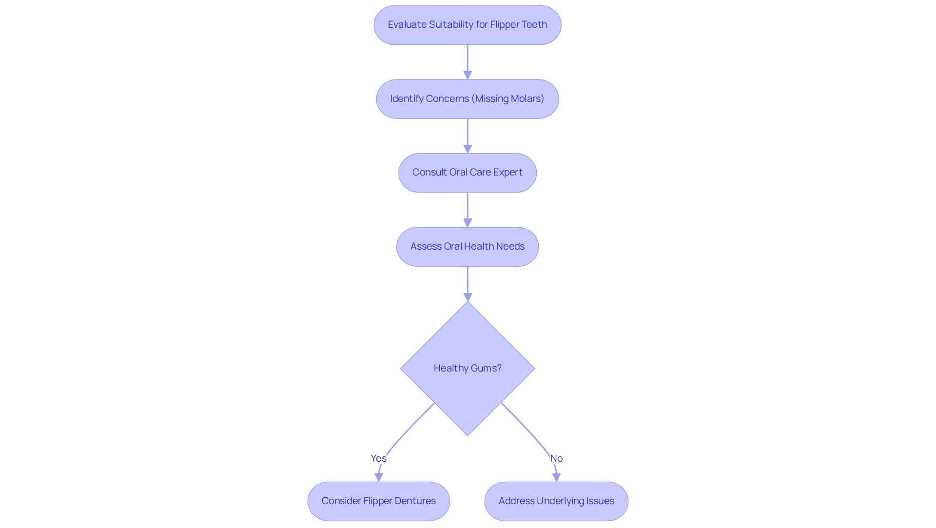
Are You a Candidate? Evaluating Suitability for Flipper Teeth
Are you struggling with missing molars and feeling self-conscious about your smile? Flipper teeth pictures may show that flipper dentures could be the perfect solution for you, especially if you’re missing one or two molars in those visible areas. They offer a temporary yet effective remedy while you wait for more permanent options like implants or bridges.
To ensure flipper dentures are right for you, it’s essential to have and surrounding structures that can support them. Consulting with an oral care expert is a crucial step in this process. They can assess your unique oral health needs and help determine if replacement teeth are the best choice for you.
This evaluation is vital, as it uncovers any underlying issues that could affect the success of your dentures, such as gum disease or inadequate bone structure. By prioritizing these factors, you can make informed decisions about your oral health solutions. Remember, your comfort and confidence are our top priorities, and we’re here to support you every step of the way.

Emotional Impact: How Flipper Teeth Enhance Self-Esteem
The emotional impact of flipper teeth pictures can be profound. Many individuals who have experienced tooth loss often feel embarrassed and self-conscious. Are you tired of lengthy dental visits? Research shows that dissatisfaction with dental aesthetics can lead to lower self-esteem, especially among adolescents and women, who frequently worry about their appearance.
Flipper teeth pictures illustrate how flipper appliances provide a swift and efficient way to regain a full smile, significantly boosting self-confidence. Users frequently discover that their allows them to engage more fully in social situations, leading to improved relationships and a better quality of life. This means that individuals who see themselves as more attractive tend to have higher self-esteem scores, reinforcing the idea that a complete smile can enhance social engagement and emotional well-being.
True-life accounts illustrate this change; for instance, patients have reported a remarkable enhancement in self-confidence within months of using dental prosthetics, often showcased in flipper teeth pictures. Many customers have shared exceptional experiences with DentKits, highlighting how affordable luxury dentures, priced at just $499 compared to the average dentist fee of $1800, have made a significant difference in their lives. Your comfort is our priority, and this accessibility is especially beneficial for busy professionals seeking seamless dental solutions.
However, it’s essential to maintain the dental structures properly, as regular cleaning is crucial for their longevity and hygiene. Furthermore, users should be aware that wearing dental appliances overnight can cause pressure on the gums, emphasizing the importance of responsible usage.
Success Stories: Real-Life Transformations with Flipper Teeth
Success stories from DentKits users vividly illustrate the profound impact of removable dental appliances. Have you ever felt self-conscious about your smile? One user shared how their confidence soared after receiving their dental prosthetic, allowing them to smile openly in flipper teeth pictures for the first time in years. Another person revealed newfound joy in attending social events, no longer feeling uneasy about missing teeth.
These testimonials reflect a broader trend: approximately 80% of DentKits users report significant boosts in self-esteem and social engagement following their transformations. This means that the experiences shared by these individuals highlight the powerful influence that prosthetic dental devices can have on personal wellness and social relationships.
We understand that investing in high-quality dental care is essential for your comfort and happiness. Your smile is important, and with DentKits, you can and enjoy life to the fullest.

Final Thoughts: The Transformative Power of Flipper Teeth
Are you tired of lengthy dental visits? Flipper dentures offer an impressive solution for those looking to restore their smiles quickly and affordably. With customizable designs and ease of use, these dental appliances can significantly enhance both your appearance and self-esteem.
Take Peter Cashmore, for example. He experienced the efficiency of DentKits, receiving his dentures in just five days. This quick turnaround allowed him to enjoy family gatherings without worry. Similarly, Evelyn discovered that DentKits provided a cost-effective alternative, saving her over $650 compared to local quotes. Plus, she appreciated the personalized support throughout the process.
Karen Davis found comfort in the ease of ordering a new partial denture, while Grace valued the prompt responses to her tracking inquiries. As more individuals learn about the advantages of this innovative dental solution, including cutting-edge 3D digitization and printing technology for precise customization and faster delivery, the transformative power of flipper teeth pictures shines through.
Your comfort is our priority, and as you explore these options, remember that flipper teeth pictures may show why for many seeking a swift and supportive path to a confident smile.
Conclusion
Flipper teeth offer a wonderful opportunity for those looking to enhance their smiles with both convenience and affordability. Are you tired of lengthy dental visits? With advanced technology and customized designs, these removable dentures not only restore aesthetics but also significantly boost your confidence and self-esteem. The transformative power of flipper teeth shines through in the many success stories from users who have experienced life-changing improvements in their social interactions and overall happiness.
Furthermore, key insights throughout this article illustrate the benefits of flipper teeth. From the ease of online customization to the psychological advantages they provide, these solutions stand out. The affordability of flipper teeth compared to traditional options, along with the rapid delivery and personalized support from services like DentKits, makes them an appealing choice for many. In addition, proper care and maintenance are essential for ensuring the longevity and functionality of these prosthetics, further enhancing their value.
Ultimately, flipper teeth are more than just a dental solution; they represent a pathway to renewed confidence and improved quality of life. Your comfort is our priority, and as more individuals discover the advantages of these innovative dental appliances, the positive impact on their smiles and self-esteem will continue to resonate. Embrace the journey towards a beautiful smile and explore the transformative potential that flipper teeth can offer.
Frequently Asked Questions
What are DentKits?
DentKits is an online platform that provides luxury custom temporary teeth, known as flipper teeth, allowing individuals to design personalized dentures from the comfort of their homes.
How does DentKits simplify the process of acquiring dentures?
DentKits leverages advanced tele-dentistry and 3D printing technology, enabling users to create custom dentures without the discomfort and lengthy visits typically associated with conventional dental procedures.
What technology does DentKits use to create flipper teeth?
DentKits uses 3D printing technology and tele-dentistry to meticulously craft each flipper based on individual aesthetic and functional requirements.
What consumer trends are influencing the denture market?
There is a growing preference for accessible and convenient oral care options, with more individuals seeking online denture services, as endorsed by oral health experts.
How do flipper teeth improve a person’s appearance and confidence?
Before-and-after images of patients using DentKits’ removable devices show significant enhancements in smiles, leading to improved physical appearance, boosted confidence, and increased self-worth.
What do customer testimonials say about DentKits?
Customer testimonials highlight exceptional experiences, with many users feeling empowered to engage more in social situations due to improved dental aesthetics.
How does DentKits ensure the quality of their custom dentures?
DentKits utilizes a comprehensive customization process that allows users to select specific gum and tooth shades, ensuring each flipper is crafted with expert craftsmanship, quality, durability, and realistic aesthetics.
What are the benefits of using realistic materials for dentures?
Current trends indicate that consumers prefer realistic materials that resemble natural dental structures, enhancing both comfort and aesthetics in denture options.
What is the overall goal of DentKits for its customers?
The overall goal of DentKits is to prioritize customer comfort and aesthetic desires, providing a seamless experience that helps individuals achieve the smile they deserve.