Introduction
In today’s fast-paced world, dental care is changing rapidly, especially for busy professionals who often find themselves balancing demanding schedules with personal health needs. Are you tired of lengthy dental visits? With innovative solutions like DentKits, obtaining high-quality dentures has become not only more accessible but also significantly more convenient.
This article explores ten top denture plate options designed specifically for those on the go. We understand that the process can often feel tedious, but advancements in technology and customer-focused services can transform it into a seamless journey. This means that you can focus on what truly matters – your health and well-being.
But with so many choices available, how can you determine which option truly meets your unique needs and lifestyle demands? Let’s dive in and discover how DentKits can make your denture experience easier and more comfortable.
DentKits: Luxury Custom Dentures Delivered to Your Door
Are you tired of lengthy dental visits? This service transforms the way you obtain , delivering them right to your home. With DentKits, you can say goodbye to and hello to that fit seamlessly into your busy life.
By harnessing the power of , DentKits ensures that each dental appliance is tailored to your unique needs. This means a smooth process from start to finish, allowing you to focus on what truly matters. Imagine receiving your in just a few days, significantly reducing the number of appointments you need to make.
Furthermore, the is projected to grow at a of about 6.83% from 2026 to 2035. This growth reflects an increasing demand for accessible and efficient dental care solutions. We understand that your time is valuable, and that’s why the integration of in prosthesis design not only enhances fit and comfort but also simplifies the overall process.
Your comfort is our priority. Online prosthesis services like DentKits are the ideal choice for busy professionals seeking . Don’t let traditional dental visits hold you back any longer – experience the ease and comfort of DentKits today!

Advanced 3D Printing Technology for Precision Fit
Are you tired of lengthy ? We understand that can be a daunting task. That’s why our company employs cutting-edge to create that fit seamlessly and look natural. This innovative process allows for precise measurements and , ensuring each denture is tailored to the unique contours of your mouth.
The outcome is a pleasant fit that improves both practicality and appearance. Imagine enjoying a that not only enhances your confidence but also fits into your busy lifestyle. Your comfort is our priority, making this product an ideal option for professionals who value quality and convenience in their oral care.
Furthermore, with our advanced technology, you can say goodbye to the discomfort and uncertainty often associated with . This means that you can focus on what truly matters-your work and your life-without worrying about your dental health. Let us help you achieve the perfect fit that feels just right.

Cost-Effective Luxury: Save Up to 60% on Dentures
Are you tired of lengthy dental visits? This service stands out with its , allowing clients to save up to 60% compared to conventional dental offices. By utilizing advanced and an innovative online platform, DentKits significantly reduces overhead costs. This means that these savings can be passed directly to you, making high-quality, luxury dental prosthetics more attainable.
We understand that seeking oral care in 2026. With increasing out-of-pocket expenses and changing insurance models, the environment can feel price-sensitive. DentKits alleviates these concerns by offering suited to your personal requirements. Furthermore, the process is simplified, ensuring that you can attain your preferred smile without the .
With prices ranging from $250 to $1,000, buying a online through our service offers significant savings without compromising quality. This makes it an ideal option for busy professionals like you, who are seeking and flexible payment plans. , and we’re here to help you every step of the way.

Personalized Experience with At-Home Impression Kits
Are you tired of lengthy dental visits? DentKits offers a groundbreaking that allows you to without the hassle of going to the dentist. With straightforward instructions, this kit is accessible for everyone.
By taking impressions at home, you can to fit your unique oral structure, ensuring a . Furthermore, statistics show that when done accurately, can achieve precision comparable to traditional methods. In fact, average 8.6, significantly higher than the 6.1 for conventional impressions.
Success stories from users highlight the efficiency of this process. Many have achieved by simply following the provided guidelines. The complete impression procedure usually takes around 15 minutes, making it easy for busy professionals to incorporate oral care into their routines.
This means that with the convenience of , at-home impression kits represent a . Your comfort is our priority, and we’re here to .

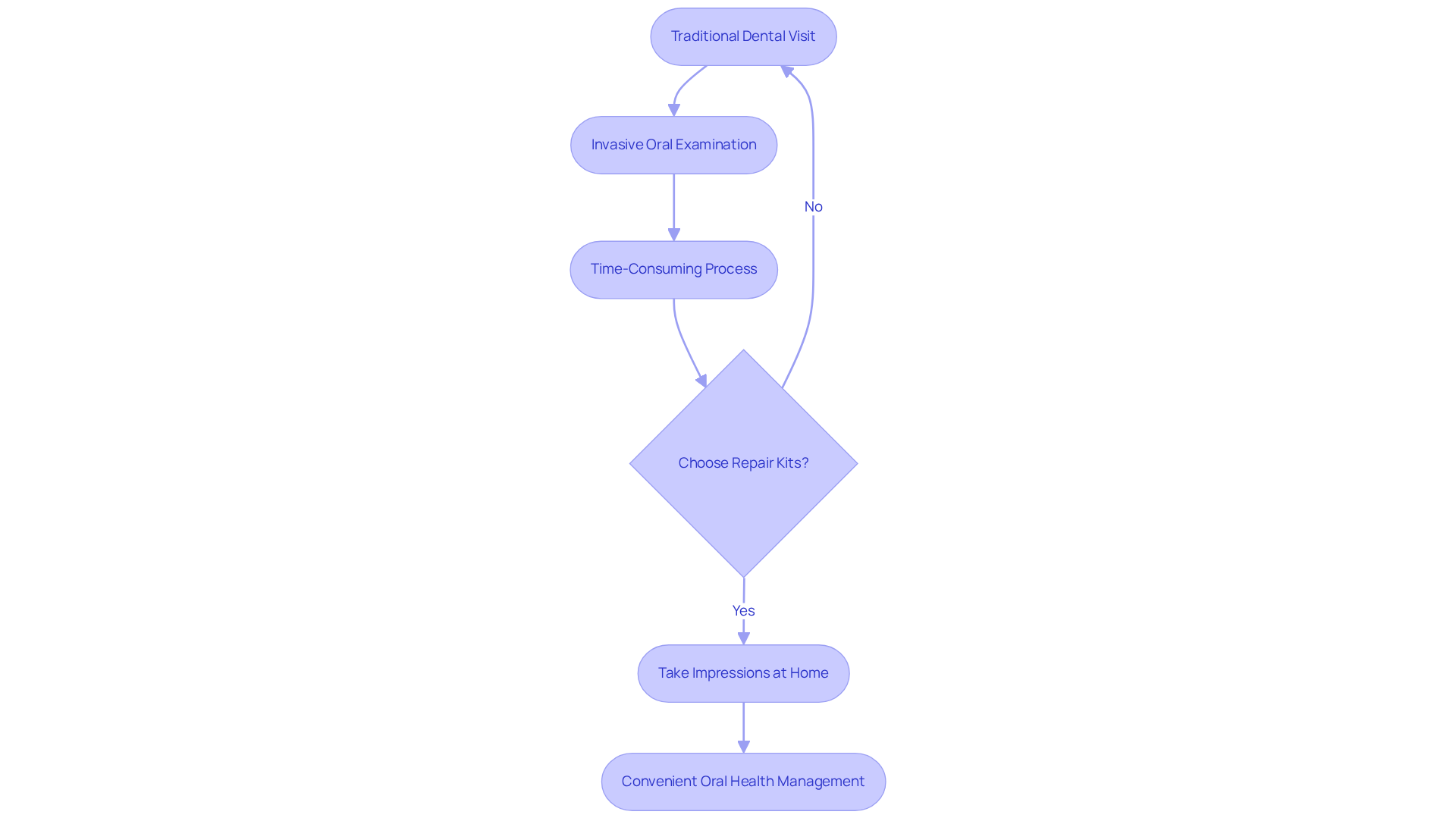
Convenient Process: No Invasive Exams Required
Are you tired of ? The repair kits process emphasizes convenience by . Customers can take their impressions at home, avoiding the discomfort and time demands usually linked with traditional visits.
This , allowing them to on their own terms. By enabling users to carry out the process at their convenience, we not only but also significantly decrease the necessary for .
This means that individuals can prioritize their oral health without disrupting their . Your comfort is our priority, and we understand that . Why not take the first step towards a more today?

Diverse Options: Full, Partial, and Custom Dentures
Are you tired of lengthy dental visits? This company offers a wide variety of dental appliance choices, including complete sets, partial fittings, and personalized designs. We understand that every patient has , and our goal is to help you discover the perfect solution.
For those requiring a , . On the other hand, are ideal for individuals missing only a few teeth, effectively preventing the shifting of remaining natural teeth. Your comfort is our priority, and we want to ensure you feel confident in your dental choices.
Customization is a key feature of DentKits’ offerings. You can select colors, tooth shapes, and designs that align with your personal preferences. This level of but also contributes to . In fact, studies indicate that patients who choose personalized prosthetics report , as these devices are tailored to fit their specific mouth shapes and sizes, reducing discomfort and enhancing overall usability.
Furthermore, the capability to personalize prosthetic teeth extends to features such as gum shading and tooth positioning, which can significantly influence the natural look of the final product. With , including 3D printing, we ensure that each prosthetic is crafted with precision, resulting in a product that feels like a natural extension of your mouth. This dedication to personalization and quality establishes our brand as a top option for individuals seeking effective and visually appealing dental solutions.
So why wait? Explore our offerings today and experience the comfort and confidence that comes with a .

High-Quality Materials for Durable and Natural-Looking Dentures
Are you tired of lengthy dental visits? We understand that the process of acquiring can often feel overwhelming and uncomfortable. That’s why our company prioritizes quality by using premium materials in the creation of our dental prosthetics. These materials are designed to be can endure everyday use while maintaining their .
With a straightforward and no invasive or uncomfortable exams, obtaining has never been easier. , enhance comfort and improve aesthetics, making them look remarkably lifelike.
. However, with DentKits, you can anticipate your appliances to preserve their beauty and functionality over time. Furthermore, it’s important to acknowledge that there is typically a . This means that we help establish realistic expectations for you, ensuring a smoother adjustment.
This combination of strength, visual appeal, and compared to local dental offices-ensures that you can confidently showcase your smile without sacrificing performance. Clients have shared their positive experiences, further confirming the quality and effectiveness of our products. Your comfort is our priority, and we’re here to .

Seamless Experience from Impression to Final Product
Are you tired of ? From the moment you receive your to the delivery of your final prosthetics, we prioritize a . Our process is designed with straightforward instructions and dedicated support at every stage, ensuring you feel confident and well-informed throughout your journey to a .
We understand that the transition to can be daunting. That’s why our emphasis on not only improves satisfaction but also empowers you to take charge of your . This means that making the shift to artificial teeth is as seamless as possible, allowing you to focus on what truly matters – your comfort and confidence.
Your comfort is our priority, and we’re here to . Let us help you embrace this new chapter with ease.

Commitment to Customer Satisfaction and Support
Are you tired of ? At DentKits, we understand that the journey to acquiring dentures can be daunting. That’s why we’re dedicated to providing exceptional support every step of the way. From the moment you reach out with inquiries to the post-purchase phase, your satisfaction is our top priority.
Our responsive support service team is always ready to address any questions or concerns you may have. We believe that when you feel valued and supported, it fosters a positive experience that builds trust and loyalty. In the world of online healthcare, where personal interaction can sometimes feel limited, becomes even more crucial. It reassures you and encourages full engagement with the process.
Furthermore, many prosthetic companies have adopted practices like and comprehensive support menus, significantly . As oral health experts emphasize, transforms the often intimidating process of into a more comfortable and reassuring experience.
This means that at DentKits, we not only meet your immediate needs but also that encourage return visits and referrals. Your comfort is our priority, and we’re here to make your as smooth as possible.

Versatile Solutions for All Dental Needs
Are you tired of lengthy dental visits? This company offers a broad range of prosthetic solutions designed for different oral requirements, catering to everyone from those needing a to individuals requiring . This flexibility makes DentKits an excellent choice for who may face various throughout their lives.
With a thorough array that includes complete sets, , and , DentKits guarantees that every customer can discover an appropriate solution tailored to their individual needs. Furthermore, as the demand for continues to grow – evidenced by the fact that approximately 41 million Americans currently wear dentures – DentKits remains dedicated to providing that enhance both comfort and aesthetics.
This means that not only does DentKits address common complaints associated with traditional dentures, such as poor fit and discomfort, but it also aligns with market trends favoring innovative and adaptable . Your comfort is our priority, and we understand that can be overwhelming. Let us help you navigate your options with ease.

Conclusion
Are you tired of lengthy dental visits? DentKits is here to change that. We understand that busy professionals like you need a seamless and convenient solution for your oral care needs. By leveraging advanced technology and personalized services, DentKits revolutionizes the denture acquisition process, allowing you to focus on your demanding lifestyle without compromising on quality or comfort.
Imagine luxury custom dentures delivered right to your door. With the precision of 3D printing technology, you can enjoy a perfect fit while saving up to 60% on costs. Plus, our at-home impression kits make it easier than ever to manage your dental health on your own terms. Your comfort is our priority, and we’re committed to ensuring a positive experience throughout your journey to acquiring dentures.
As the demand for efficient and personalized dental solutions grows, embracing innovative options like DentKits can truly transform how you approach your oral health. By prioritizing comfort, convenience, and affordability, DentKits not only meets your needs but also sets a new standard in the dental industry. Explore the possibilities today and take the first step towards a more manageable and satisfying dental experience.
Frequently Asked Questions
What is DentKits and how does it work?
DentKits is a service that provides luxury custom dentures delivered directly to your home, utilizing tele-dentistry and 3D printing technology to create tailored dental appliances. This process reduces the need for lengthy dental appointments and allows for a smooth experience from start to finish.
How does DentKits ensure a precise fit for dentures?
DentKits employs advanced 3D printing technology to take precise measurements and make custom adjustments, ensuring that each denture fits seamlessly and looks natural, enhancing both comfort and appearance.
How much can I save by using DentKits compared to traditional dental offices?
Clients can save up to 60% on dentures when using DentKits compared to conventional dental offices, thanks to reduced overhead costs and an innovative online platform.
What are the price ranges for dentures through DentKits?
Prices for dentures through DentKits range from $250 to $1,000, making high-quality, luxury dental prosthetics more affordable.
Who is DentKits ideal for?
DentKits is ideal for busy professionals seeking quality and convenience in their oral care, as it offers a simplified process and significant savings on luxury dental solutions.
What technologies are integrated into the DentKits process?
DentKits integrates AI and CAD/CAM technologies in prosthesis design to enhance fit and comfort while simplifying the overall process for customers.
How quickly can I receive my dental appliance from DentKits?
Customers can expect to receive their personalized dental device in just a few days after placing their order, significantly reducing the number of appointments needed.
List of Sources
- DentKits: Luxury Custom Dentures Delivered to Your Door
- Digital Denture Market Size to Hit USD 3.14 Billion by 2035 (https://precedenceresearch.com/digital-denture-market)
- 10 Latest Dentures Innovations for Busy Professionals » DentKits (https://dentkits.com/10-latest-dentures-innovations-for-busy-professionals)
- Digital Denture Market Size, Trends & Forecast, 2026-2033 (https://coherentmarketinsights.com/industry-reports/digital-denture-market)
- Digital Denture Market Report 2026-2031, By Type, Tool, and Geo (https://marketsandmarkets.com/Market-Reports/digital-denture-market-72815137.html)
- Emerging Markets: A New Frontier for Digital Denture Expansion (https://finance.yahoo.com/news/emerging-markets-frontier-digital-denture-102200809.html)
- Cost-Effective Luxury: Save Up to 60% on Dentures
- Dentures Statistics 2026-2027 – Facts, Data Trends, Stats & Success Rates (https://savage-smiles.com/blog/dentures-statistics-2026)
- Kali Dental Addresses Rising Demand for Affordable Dentistry in Huntington Beach (https://newsherald.com/press-release/story/41502/kali-dental-addresses-rising-demand-for-affordable-dentistry-in-huntington-beach)
- 2026 Dental Industry Outlook: How Practices Can Thrive Amid Change (https://jrcpa.com/2026-dental-industry-outlook-how-practices-can-thrive-amid-change)
- Denture Cost in USA: Compare Traditional vs. Online Solutions » DentKits (https://dentkits.com/denture-cost-in-usa-compare-traditional-vs-online-solutions)
- Dentures Statistics 2025-2026 | Interesting Stats w/ Trends & Facts (https://drjohnpatterson.com/dentures-statistics-2025)
- Personalized Experience with At-Home Impression Kits
- At Home Impression Kit: What It Is, How It Works, Pricing (https://shopremi.com/blogs/night-mouth-guard-blog/at-home-impression-kit?srsltid=AfmBOooEXanCRCjFVaveO3O9DtwE6NhlHbaSBl2-91QSvGO9BuhbaOsE)
- 10 Latest Dentures Innovations for Busy Professionals » DentKits (https://dentkits.com/10-latest-dentures-innovations-for-busy-professionals)
- How Accurate Are Do-It-Yourself Dental Impressions? (https://aligner32.com/blogs/blog/do-it-yourself-dental-impression?srsltid=AfmBOooqDqX49mEyYxuZHt0ECxD-519l3Q5BAFuXwxrqdeky11a6LnI9)
- At-Home Impression Kit – Create Custom Dentures Easily (https://yourdenturestore.com/products/impression-kit-system?srsltid=AfmBOoqGqI_GIYypS9WADXYblNKRB7VIA7B5-2BL6vDo6Hfe62gZcf_p)
- Cosmetic Dental Alternatives Gain Visibility as Consumers Explore Non-Traditional Smile Solutions in 2026 (https://einpresswire.com/article/888698949/cosmetic-dental-alternatives-gain-visibility-as-consumers-explore-non-traditional-smile-solutions-in-2026)
- Convenient Process: No Invasive Exams Required
- Impact of the COVID-19 Pandemic on the Dental Preferences of Patients in the Private Sector (https://mdpi.com/1660-4601/19/4/2183)
- Same-Day Dentistry: The Rising Value of Convenience for Patient Retention (https://glidewelldental.com/company/blog/rising-value-convenience-patient-retention-same-day-dentistry)
- Patient preferences and willingness to pay for dental services: a systematic review – PMC (https://pmc.ncbi.nlm.nih.gov/articles/PMC11823073)
- Montclair Dental Practice Focuses on Comfort, Convenience, and Care for the Whole Family (https://thenewsstar.com/press-release/story/13413/montclair-dental-practice-focuses-on-comfort-convenience-and-care-for-the-whole-family)
- Diverse Options: Full, Partial, and Custom Dentures
- Blogdetails/dentures in 2026 modern comfort and natural appearance explained (https://bathurstwesterndental.com/blogdetails/dentures-in-2026-modern-comfort-and-natural-appearance-explained)
- Learn Newest Types of Dentures Available Today (https://signaturesmilesparker.com/blog/newest-types-of-dentures-available-today)
- Exploring the New Types of Dentures for a Better Smile | Rank My Dentist (https://rankmydentist.com/blog/prosthodontics/new-types-of-dentures)
- Breaking the Stigma: Modern Dentures and the Future of Custom Fit Smiles (https://agdfrisco.com/breaking-the-stigma-modern-dentures-and-the-future-of-custom-fit-smiles)
- Dental Dentures: 2026’s Guide to Types, Costs & Comfort (https://vitrinclinic.com/best-dental-dentures)
- High-Quality Materials for Durable and Natural-Looking Dentures
- Most Natural Looking Dentures: 2026 Guide | Nations Dental Studio Blog (https://nationsdentalstudio.com/blog/what-are-the-most-natural-looking-dentures)
- Blogdetails/dentures in 2026 modern comfort and natural appearance explained (https://bathurstwesterndental.com/blogdetails/dentures-in-2026-modern-comfort-and-natural-appearance-explained)
- New Advances in Dentures Milton Patients Are Choosing in 2026 (https://tremainedentalca.wordpress.com/2026/01/15/new-advances-in-dentures-milton-patients-are-choosing-in-2026)
- Facts About Dentures – Denture Statistics – Ascent Dental Denver (https://ascentdental.com/facts-about-dentures)
- What I’m Seeing in 2026: Trends That Actually Matter for Labs and Dentists (https://dess-usa.com/blog/2026-trends-for-labs-and-dentists?srsltid=AfmBOoonmqDB0fNMovU-NOZq1SiCXy6oZqOcFmSbeAVVuQxpt8VjrcJs)
- Seamless Experience from Impression to Final Product
- Blogdetails/dentures in 2026 modern comfort and natural appearance explained (https://bathurstwesterndental.com/blogdetails/dentures-in-2026-modern-comfort-and-natural-appearance-explained)
- The Implant Surge in 2026: What It Means for Missing Tooth Solutions in Scottsdale (https://trinitydentalcares.com/the-implant-surge-in-2026-and-what-it-means-for-missing-tooth-solutions)
- Seven Patient Trends Defining 2026 (https://insidedentistry.net/news?newsID=105366)
- Commitment to Customer Satisfaction and Support
- How Dentists Can Provide Better Customer Service (https://nexa.com/blog/how-dentists-can-provide-better-customer-service)
- Lasting Relationships Start Here: Customer Service in Dentistry (https://dentalmanagers.com/blog/lasting-relationships-start-with-customer-service-in-dentistry)
- Customer Service In Dentistry Is Not A Numbers Game… (https://theultimatepatientexperience.com/customer-service-in-dentistry-is-not-a-numbers-game)
- Falling Behind in Customer Service? Why Now Is the Time to Embrace Dental AI – Group Dentistry Now (https://groupdentistrynow.com/dso-group-blog/dental-customer-service)
- How Patient Expectations Reshape Customer Service for Dental Practices (https://answer-4u.com/blog/dental-customer-service-expectations)
- Versatile Solutions for All Dental Needs
- Modern Dentures: Latest Advances in Tooth Replacement (https://casasadobesdentistry.com/modern-dentures-latest-advances-in-tooth-replacement)
- Learn Newest Types of Dentures Available Today (https://signaturesmilesparker.com/blog/newest-types-of-dentures-available-today)
- Planet DDS Releases 2026 Dental Industry Outlook – Dentistry Today (https://dentistrytoday.com/planet-dds-releases-2026-dental-industry-outlook)
- Dental sector may steady in 2026, but full recovery remains distant, analysts say (https://wtvbam.com/2026/02/04/dental-sector-may-steady-in-2026-but-full-recovery-remains-distant-analysts-say)
