Introduction
In a time when every minute counts, busy professionals are on the lookout for efficient dental solutions that fit seamlessly into their lives. Have you ever felt overwhelmed by lengthy dental visits? The emergence of innovative services, like luxury custom partial dentures delivered right to your doorstep, is changing the game for oral health. This article explores four essential types of partial dentures designed specifically for active lifestyles, showcasing their unique benefits and addressing common concerns.
We understand that navigating dental options can be daunting. With so many choices available, which type will truly enhance your comfort and confidence? Let’s dive in and discover how these solutions can make a difference in your daily routine.
DentKits: Luxury Custom Partial Dentures Delivered to Your Door
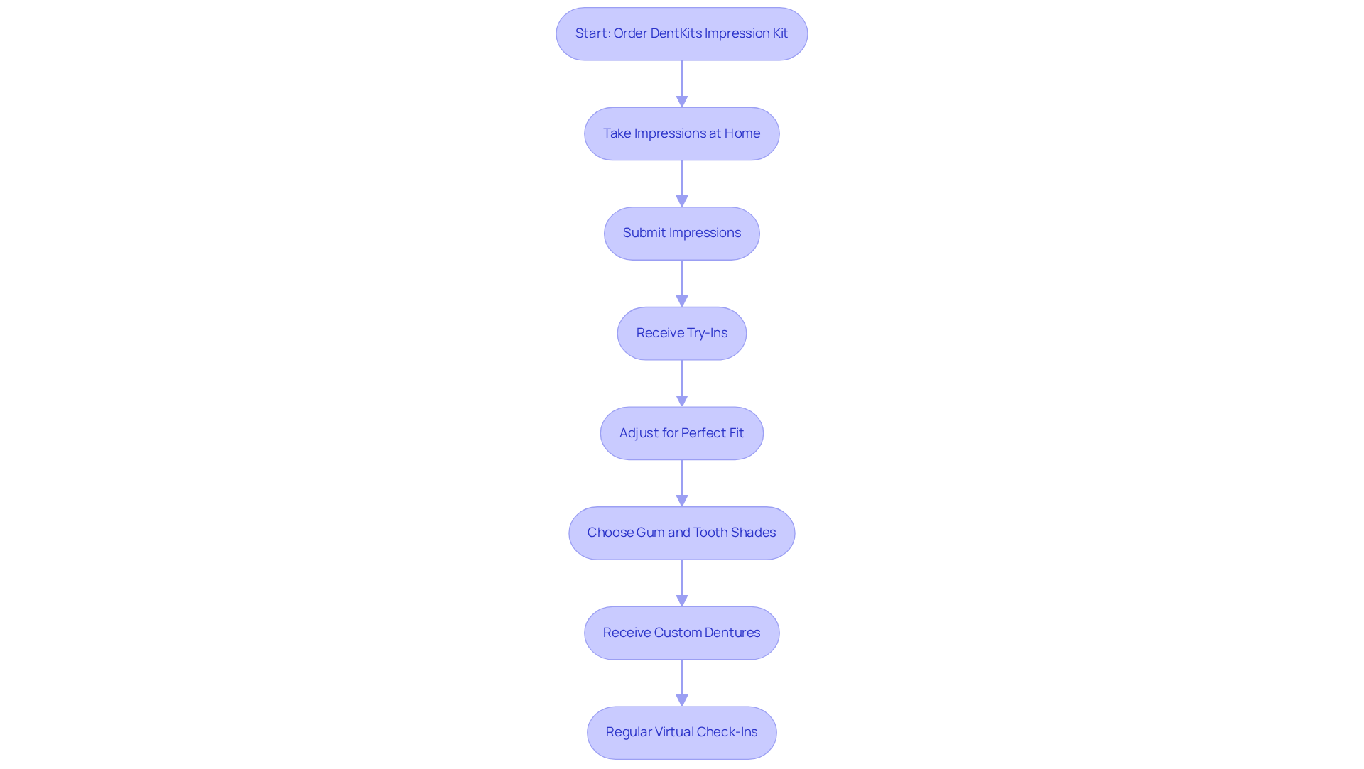
Are you tired of lengthy dental visits? DentKits is here to change the way you think about acquiring different . We offer delivered right to your home, making the process not only convenient but also comfortable. This innovative model eliminates the hassle of , which is especially appealing for busy professionals like you.
With our intuitive , you can create your without the discomfort often associated with traditional fittings. The process includes two try-ins to ensure a perfect fit, allowing you to personalize both gum and tooth shades. This means that each denture not only functions effectively but also enhances your smile, giving you the confidence you deserve.
Recent trends show that about 30% of busy professionals are now turning to online dental services, reflecting a significant shift towards convenience and efficiency in dental care. As part of our , a state-licensed dentist will create a based on the impressions you take at home. Your custom smile will be shipped directly to you, ensuring a seamless experience.
Furthermore, we offer a for precise measurements, guaranteeing a tailored fit. Regular virtual check-ins conducted by the DentKits team will guide you through the treatment process from beginning to end, ensuring your safety and satisfaction.
Customer reviews highlight the ease and comfort of our at-home process, with many users expressing their satisfaction. As Dr. Smith, a prominent dentist, observes, “At-home fitting kits not only save time but also offer patients a comfortable and personalized experience that traditional methods often lack.” Your comfort is our priority, and we’re here to .

Acrylic Partial Dentures: Affordable and Lightweight Solutions
Are you tired of lengthy dental visits? Acrylic is one of the that might just be the solution you’ve been looking for. At DentKits, we offer these starting at just $399, allowing you to .
We understand that busy professionals need quick and practical solutions. That’s why our are , making them perfect for those on the go. Unlike metal options, these prosthetics are less bulky, providing a that suits your fast-paced lifestyle.
Your comfort is our priority. Our acrylic prosthetics can be tailored to closely match the natural color of your gums and teeth, ensuring a seamless and visually appealing appearance. Furthermore, with cutting-edge , we guarantee designed to endure.
As the through 2030, the demand for is expected to rise. This means that now is the perfect time to enhance your smile while managing your busy schedule. Don’t wait – take the first step towards a more confident you today!
Cast Metal Partial Dentures: Durable Options for Long-Term Use
Are you tired of dealing with that just don’t last? , such as , might be the answer you’ve been looking for. Renowned for their remarkable strength and longevity, these prosthetics offer a lasting dental solution that busy professionals can truly rely on. With a precision-cast alloy framework, they provide superior support and stability, ensuring they stay securely in place during your daily activities.
Imagine not having to worry about frequent replacements. Among the partial dentures types, cast alloy prosthetics have a , significantly outlasting their , which usually need to be replaced every 3 to 5 years due to wear and tear. This longevity makes them a wise investment for those who value reliability and efficiency in their dental care.
Furthermore, the slim design of cast alloy prosthetics enhances comfort, giving you a more natural sensation in your mouth that makes eating and speaking easier. Many patients report feeling more comfortable compared to acrylic options, thanks to the thinner, more precise framework that reduces bulkiness. This means that not only do these oral appliances restore functionality, but they also enhance your quality of life, allowing you to engage confidently in social and professional settings.
Dental experts emphasize the , including cast alloy prosthetics. Their durability and visual appeal can significantly boost your self-esteem and overall health. For busy professionals like you, investing in means choosing a solution that combines practicality with comfort, ensuring your dental needs are met without compromising on quality. Your comfort is our priority, and we’re here to help you make the .

Flexible Partial Dentures: Comfort and Adaptability for Users
Are you tired of lengthy dental visits? from DentKits are here to change that. Made from soft, thermoplastic materials, these options offer outstanding comfort and adaptability. Unlike conventional prosthetics, they can mold to the natural shapes of your mouth, minimizing discomfort and enhancing your overall experience. This makes them an ideal choice for busy professionals who need to wear their for extended periods.
Furthermore, are often more visually appealing. They don’t require visible metal clasps, allowing for . Their lightweight design contributes to a comfortable fit, making them a popular choice among users. We understand that aesthetics matter, and with DentKits, you can feel confident in your smile.
In addition, the innovative at-home process from DentKits, featuring advanced and tele-dentistry, means you can enjoy high-quality designed specifically for your needs. Say goodbye to the inconvenience of traditional dental appointments! Certified professionals evaluate your case to ensure the optimal fit and comfort.
Your comfort is our priority, and client feedback highlights the effectiveness and . This allows you to maintain your busy lifestyle while enjoying the benefits of contemporary dental appliances. Plus, pricing for DentKits’ flexible is competitive, often significantly lower than traditional options, making them an accessible choice for many. Why wait? Experience the comfort and convenience of DentKits today!
Conclusion
Choosing the right type of partial dentures can truly transform the lives of busy professionals seeking convenience and comfort. Are you tired of lengthy dental visits? The options highlighted here – luxury custom dentures from DentKits, acrylic partial dentures, cast metal dentures, and flexible partial dentures – each cater to unique needs while prioritizing ease of use and aesthetic appeal. We understand that your time is valuable, and these solutions blend modern technology with personalized service, perfectly suited for your fast-paced lifestyle.
Let’s explore the benefits of each denture type. DentKits revolutionizes the dental experience, offering the luxury of at-home fittings, the affordability of acrylic options, and the long-lasting durability of cast metal prosthetics. There’s something for everyone, designed to meet various preferences and budgets. Furthermore, flexible dentures provide remarkable comfort and adaptability, making them an attractive choice for those who prioritize ease during extended wear.
Ultimately, the importance of selecting the right partial denture cannot be overstated. Investing in a suitable dental solution not only enhances your smile but also boosts your overall confidence and quality of life. Your comfort is our priority, and for busy professionals like you, exploring these innovative options can lead to a more fulfilling and worry-free dental experience. Embrace the opportunity to enhance your smile and reclaim your confidence today with the right partial denture choice.
Frequently Asked Questions
What are DentKits?
DentKits are luxury custom partial dentures that are delivered directly to your home, offering a convenient and comfortable alternative to traditional dental visits.
How does the DentKits process work?
The process begins with an intuitive at-home impression kit that allows you to create personalized dental appliances. It includes two try-ins to ensure a perfect fit and the ability to customize gum and tooth shades.
Who can benefit from DentKits?
DentKits are particularly appealing for busy professionals who prefer to avoid lengthy dental appointments and seek a more convenient and efficient way to obtain partial dentures.
What is the role of tele-dentistry in the DentKits service?
Tele-dentistry involves a state-licensed dentist creating a personalized treatment plan based on the impressions you take at home, ensuring a tailored experience.
Is there an option for precise measurements?
Yes, DentKits offers a 3D scanning option for precise measurements, which guarantees a tailored fit for your dentures.
How does DentKits ensure customer satisfaction during the process?
DentKits conducts regular virtual check-ins with their team to guide you through the treatment process, ensuring your safety and satisfaction.
What do customers say about the DentKits experience?
Customer reviews highlight the ease and comfort of the at-home process, with many users expressing satisfaction with the convenience and personalized experience.
What does Dr. Smith say about at-home fitting kits?
Dr. Smith notes that at-home fitting kits save time and provide a comfortable, personalized experience that traditional methods often lack.
