Introduction
Choosing the right dentures can feel overwhelming, can’t it? With so many options available today, it’s easy to get lost in the details. Understanding the differences between complete and partial dentures, along with the materials used, is essential for making a choice that enhances both your comfort and appearance.
Are you tired of lengthy dental visits? You’re not alone. Many people share your concerns about traditional denture acquisition. This is where DentKits comes in, offering solutions that alleviate those worries. We understand that finding the perfect dentures is not just about restoring your smile; it’s about boosting your confidence and feeling good about yourself.
This article will guide you through essential tips for choosing dentures in Conroe, TX. We’re here to empower you to make choices that not only meet your needs but also bring you peace of mind. Your comfort is our priority, and we’re excited to help you on this journey.
Choose DentKits for Convenient Custom Dentures
Are you tired of lengthy dental visits? DentKits transforms the prosthesis acquisition process by providing a user-friendly online platform that lets you order custom prosthetics from the comfort of your home. This modern approach eliminates the discomfort often associated with invasive dental exams and those drawn-out office visits, making it especially appealing for those who value convenience.
With DentKits, you embark on a tailored journey that starts with an easy-to-use at-home impression kit. This ensures a perfect fit through two try-ins, allowing you to feel confident in your choice. You can even select your preferred gum and tooth shades, resulting in a product that not only meets your functional needs but also aligns with your aesthetic preferences.
Furthermore, dental experts highlight that incorporating tele-dentistry into prosthetic services significantly boosts patient satisfaction. Many clients express a preference for online solutions due to the convenience and accessibility they offer. Success stories abound, showcasing how patients have benefited from this innovative approach, enjoying a seamless transition to their new smiles without the stress of traditional dental visits.
Your comfort is our priority. Experience the ease and comfort of DentKits today!

Understand the Different Types of Dentures
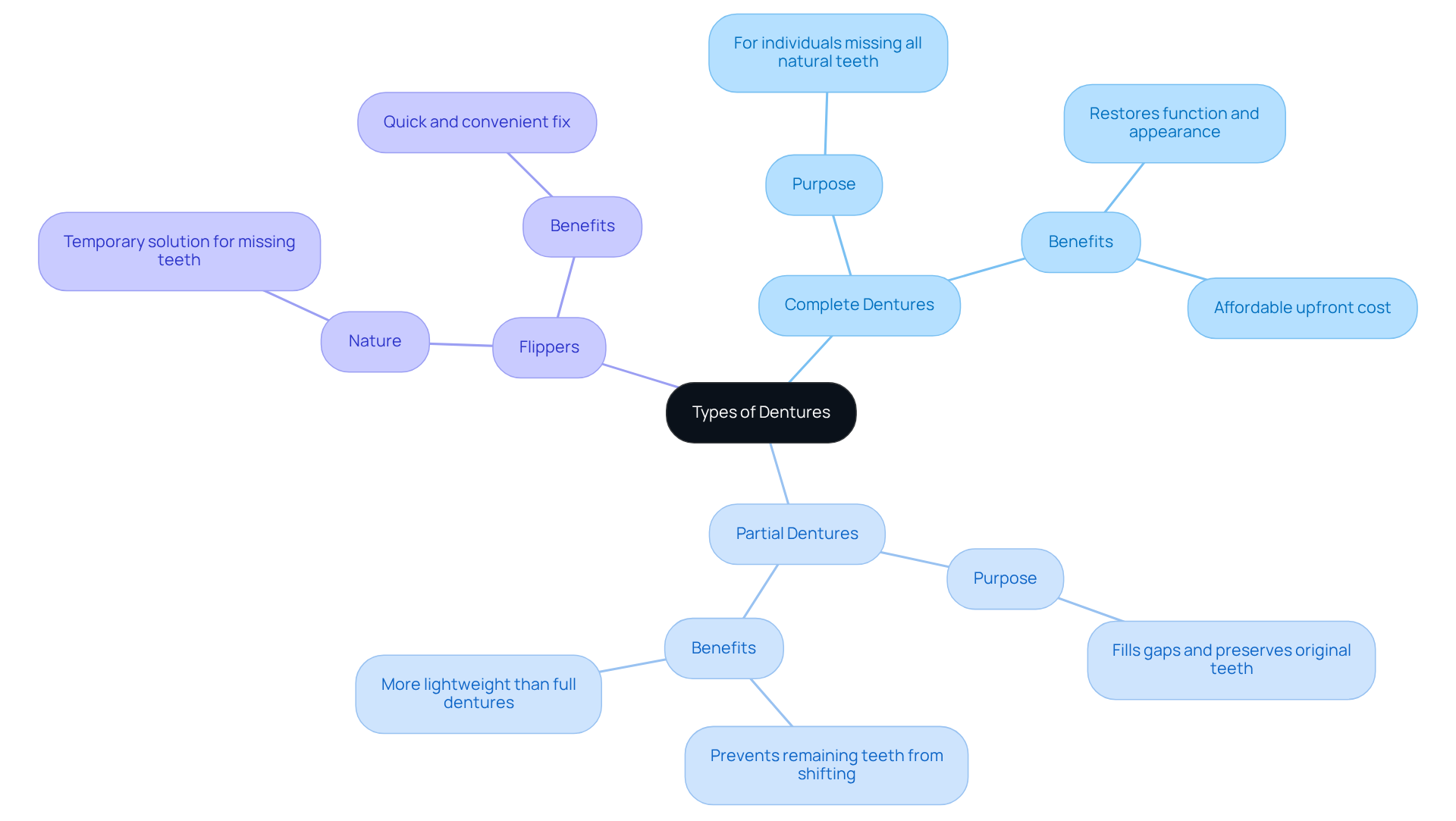
Understanding the different types of artificial teeth is crucial for making an informed choice. Are you tired of lengthy dental visits? Complete dentures Conroe TX are specially crafted for individuals who have lost all their natural molars in an arch, providing a thorough restoration of both function and appearance. In contrast, dentures Conroe TX cater to individuals who still have some original dental structures, filling gaps and preventing remaining teeth from shifting. Current trends show that around 60% of patients prefer partial replacements, reflecting a growing inclination for options that preserve original dental structure while enhancing smiles.
Flippers serve as a temporary fix for missing teeth, providing a quick and convenient solution until a more permanent option is available. Each type of dentures Conroe TX can be customized to fit your mouth and aesthetic preferences, ensuring comfort and a natural look. As Dr. Jeanette Linskey-Sanders wisely notes, “Choosing between complete and partial artificial teeth is a significant step in restoring both your smile and confidence.” This understanding of available options empowers you to select the best solution tailored to your dental needs. Your comfort is our priority, and we’re here to support you every step of the way.

Consult Dental Professionals for Personalized Guidance
Consulting with dental experts is essential when considering dental prosthetics. We understand that navigating this journey can feel overwhelming, but rest assured, these professionals provide personalized guidance tailored to your unique needs. A qualified dentist will assess your oral health and discuss your specific requirements, helping you explore the various prosthetic options available.
Are you tired of lengthy dental visits? This is where expert advice becomes invaluable. They offer insights into the fitting process, ensuring you know what to expect as you transition to using false teeth. This means that you can approach this change with confidence, knowing that your comfort and functionality are prioritized.
In fact, many patients actively seek professional guidance when selecting dental prosthetics. This highlights the importance of expert input in making informed choices that not only enhance your smile but also ensure your overall well-being. Your comfort is our priority, and with the right support, you can find a solution that truly meets your needs.
Evaluate the Materials Used in Dentures
Choosing the right materials for dentures Conroe TX is crucial for their quality and performance. Have you ever wondered why acrylic resin is so popular? It’s lightweight and closely resembles the look of natural gums, offering a comfortable fit at a more affordable price. This makes it a great option for those who are budget-conscious. On the other hand, porcelain is renowned for its durability and realistic appearance, mimicking the translucency and color variations of genuine teeth. While porcelain dentures can look more natural, they do require careful handling to avoid chipping or cracking.
Assessing the materials used in your dental prosthetics is essential, as they directly affect comfort, appearance, and durability. High-quality materials not only enhance the visual appeal of your dentures but also ensure they can withstand daily wear and tear. Many patients share that while acrylic replacements are practical, they may not have the same visual attractiveness as porcelain options. However, the comfort and affordability of acrylic often make it a practical choice for many.
If aesthetics are your top priority, you might find yourself leaning towards porcelain dentures. They offer a natural look, even if they come with a higher price tag and potential fragility. Ultimately, understanding the differences between these materials can empower you to make informed decisions regarding dentures Conroe TX that align with your personal preferences and lifestyle needs. Remember, your comfort is our priority, and we’re here to help you find the best solution for your dental needs.

Conclusion
Choosing the right dentures is a pivotal decision that can significantly impact both functionality and confidence. Are you tired of lengthy dental visits? By understanding the various options available, including the innovative solutions offered by DentKits, you can navigate this process with greater ease and assurance. Consulting dental professionals is also key to making informed choices.
Here are four essential tips to consider:
- Opt for convenient custom dentures through DentKits.
- Recognize the different types of dentures available.
- Seek personalized guidance from dental experts.
- Evaluate the materials used in dentures.
Each of these factors plays a crucial role in ensuring that your chosen solution not only meets your aesthetic desires but also aligns with your comfort and durability needs.
Ultimately, making informed decisions about dentures can lead to a renewed sense of self and improved quality of life. Embracing advancements in dental technology, such as tele-dentistry and custom solutions, empowers you to take control of your dental health. Your comfort is our priority, and with the right information and support, the journey to a beautiful smile can be a positive and fulfilling experience.
Frequently Asked Questions
What is DentKits?
DentKits is an online platform that allows users to order custom dentures from the comfort of their home, simplifying the process of acquiring prosthetics.
How does DentKits improve the denture acquisition process?
DentKits eliminates lengthy dental visits and discomfort associated with invasive exams by providing an easy-to-use at-home impression kit and a streamlined online ordering process.
What does the DentKits process involve?
The process begins with an at-home impression kit, followed by two try-ins to ensure a perfect fit. Customers can also choose their preferred gum and tooth shades.
Why do patients prefer DentKits over traditional dental visits?
Many clients prefer DentKits due to the convenience and accessibility of online solutions, which enhance patient satisfaction and reduce the stress associated with traditional dental visits.
Are there any success stories related to DentKits?
Yes, there are numerous success stories showcasing how patients have benefited from DentKits, enjoying a smooth transition to their new smiles without the stress of conventional dental visits.
What is the primary focus of DentKits?
The primary focus of DentKits is to prioritize customer comfort and provide a convenient and user-friendly experience in acquiring custom dentures.
