Overview
Are you feeling overwhelmed by the thought of adjusting to dentures? We understand that this transition can be challenging, but with the right guidance, it can also be a smooth experience. Here are four quick tips to help you adjust to your new dentures quickly and comfortably.
-
Ensuring a proper fit is crucial. Ill-fitting dentures can lead to discomfort and frustration. Regular check-ups with your dentist will help you maintain that perfect fit, allowing you to feel confident and at ease.
-
Practice makes perfect! Spend some time practicing speaking and eating techniques. This means that you can gradually acclimatize to your dentures, making everyday activities feel more natural. Remember, it’s okay to take your time.
-
Caring for your dentures is just as important. Maintaining and cleaning them properly will not only prolong their life but also enhance your comfort. Make it a part of your daily routine, and you’ll notice the difference.
-
Managing discomfort is key. If you experience any soreness, don’t hesitate to reach out to your dentist. They can provide solutions to help you feel more comfortable.
Your comfort is our priority, and we’re here to support you every step of the way. Embrace this new chapter with confidence, knowing that with these tips, you can enjoy the benefits of your dentures in no time!
Introduction
Adjusting to dentures can feel like navigating uncharted waters, filled with uncertainties and discomfort. Are you tired of lengthy dental visits? Understanding key strategies to ease this transition can transform the experience into a manageable journey. This article provides essential tips on how to quickly adapt to dentures, covering everything from achieving a proper fit to mastering speaking and eating techniques.
But what happens when discomfort lingers despite following all the guidelines? Exploring solutions to common challenges can unlock the path to a more confident smile and renewed comfort. Your comfort is our priority, and we understand that this journey can be daunting. Let’s dive into how you can make this transition smoother.
Ensure Proper Fit for Comfort
To ensure your prosthetics fit just right, it’s essential to follow the fitting guidelines provided by the manufacturer. When you receive your personalized dental appliances, take a moment to try them on and check for any discomfort or irritation. Are you feeling sore spots? Don’t hesitate to reach out to DentKits for guidance on any necessary adjustments. A well-fitting dental appliance should feel secure without putting too much pressure on your gums.
Furthermore, it’s important to regularly assess the fit, especially after any changes in your mouth, like weight fluctuations or dental modifications. These factors can significantly affect how your prosthetics sit. Did you know that around 80% of removable prosthesis users experience discomfort due to poor fit? This highlights the importance of regular checkups and adjustments.
At DentKits, we understand that achieving a comfortable fit is crucial for your confidence and quality of life. Our customers have shared successful fitting experiences, showing that with the right care and attention, comfort is entirely attainable. Your comfort is our priority, so don’t hesitate to reach out for support!

Practice Speaking and Eating Techniques
Are you feeling a bit anxious about adjusting to your dental devices? We understand that this can be a challenging time, but with a little practice, you can discover how to get used to dentures fast and make the transition smoother.
Start by speaking with your dental devices in place. Begin with simple words and gradually work your way up to more complex sentences. If you find certain sounds tricky, don’t hesitate to repeat them slowly until you feel more at ease.
When it comes to eating, start with soft foods and gradually introduce firmer items as your confidence grows. Remember to cut your food into smaller pieces and chew slowly to avoid any discomfort. This practice will not only help you understand how to get used to dentures fast but also ensure you maintain a balanced diet.
Your comfort is our priority, and by following these small steps, you will learn how to get used to dentures fast, making the transition a positive experience.

Maintain and Care for Your Dentures
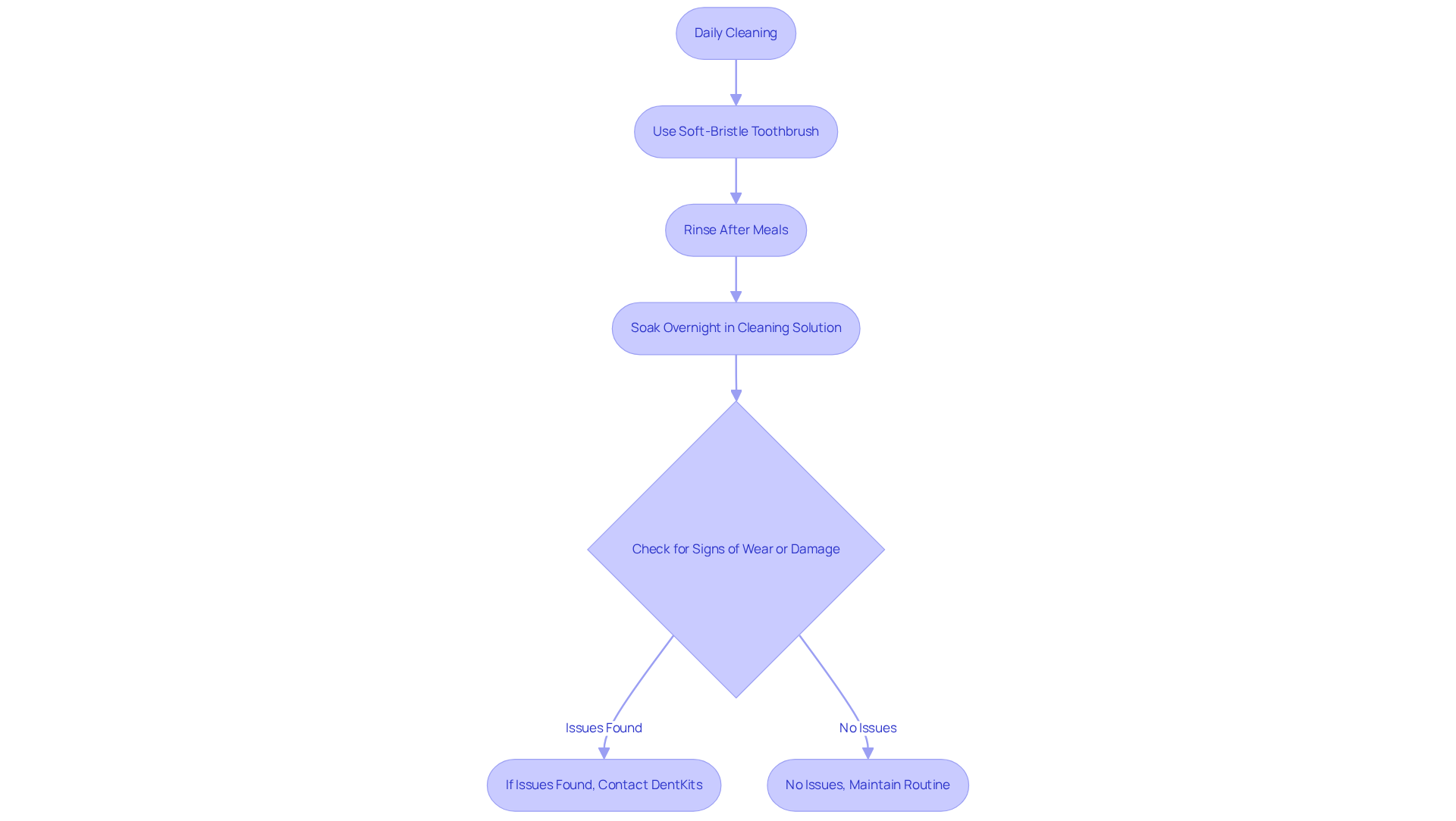
To ensure the durability and cleanliness of your dental prosthetics, it’s essential to clean them daily. Are you tired of worrying about how to get used to dentures fast? Using a soft-bristle toothbrush with a non-abrasive cleaner is key, as regular toothpaste can scratch the surface. After meals, rinse your prosthetics to remove food particles, and soak them overnight in a cleaning solution to keep them moist and prevent bacterial growth.
Understanding how to get used to dentures fast is crucial for your comfort and oral health. Occlusion refers to how your upper and lower prostheses fit together when you bite down, impacting your ability to chew and speak comfortably. This means that proper alignment is essential not only for aesthetics but also for understanding how to get used to dentures fast for your everyday comfort.
Interestingly, while nearly 90% of removable prosthesis users report cleaning their devices at least once daily, clinical assessments reveal that more than half may not maintain adequate hygiene. This discrepancy highlights the importance of not only cleaning but also ensuring effective cleaning practices.
Furthermore, regularly check your dental plates for signs of wear or damage. If you notice any issues, don’t hesitate to reach out to DentKits for personalized guidance and materials. By following these care routines, you not only extend the lifespan of your dental appliances but also enhance your overall oral health, avoiding staining and ensuring a comfortable fit. Your comfort is our priority!

Manage Discomfort and Common Challenges
Are you feeling uneasy about how to get used to dentures fast? You’re not alone. Many individuals find that using adhesives can significantly improve their comfort and stability—about 70% of users report positive experiences with them. Denture adhesives can provide that extra support you need, making them an essential resource for addressing any discomfort you might face.
If soreness persists, rinsing your mouth with warm salt water can be a soothing remedy for irritated gums. This method is often recommended by dental professionals for its effectiveness in promoting healing. Remember, it’s important to give your mouth time to adjust to learn how to get used to dentures fast. To learn how to get used to dentures fast, start by wearing your dentures for shorter periods each day and gradually increasing the duration to enhance your comfort.
Common challenges during this adjustment period may include increased salivation and difficulty chewing or speaking, highlighting the need for strategies on how to get used to dentures fast. If you find these issues ongoing, don’t hesitate to reach out to DentKits. They offer personalized solutions tailored to your needs, ensuring you receive the support you deserve. With their advanced tele-dentistry services, a licensed dentist will evaluate your case, helping you address specific concerns and achieve the optimal fit.
Furthermore, routine dental examinations are crucial for ensuring your comfort and fit. These check-ups allow for prompt adjustments and assistance throughout your oral appliance journey. With DentKits’ innovative 3D printing technology, you can enjoy a custom denture experience that not only enhances your oral health but also boosts your confidence. Your comfort is our priority, and we’re here to help you every step of the way.

Conclusion
Adjusting to dentures can feel daunting, can’t it? But with the right approach, it’s entirely possible to make this transition smooth and comfortable. This article has shared essential tips on ensuring a proper fit, practicing speaking and eating techniques, maintaining and caring for your dentures, and managing common discomforts. By emphasizing comfort and confidence, these strategies are designed to help you adapt quickly and effectively.
Key points discussed include:
- The significance of a well-fitting dental appliance, which can dramatically reduce discomfort and enhance your overall experience.
- Practicing speech and gradually introducing different foods can also ease the transition, allowing you to regain your confidence in daily activities.
- Maintaining proper hygiene and regularly checking for any issues are crucial for long-term comfort and health.
Ultimately, embracing these tips not only facilitates a faster adaptation to dentures but also empowers you to reclaim your quality of life. By prioritizing comfort and seeking support when needed, you can navigate this new chapter with ease. If you’re feeling overwhelmed, remember that expert assistance is available, ensuring you receive personalized care and guidance throughout your journey.
Frequently Asked Questions
How can I ensure my prosthetics fit properly?
To ensure a proper fit, follow the fitting guidelines provided by the manufacturer and try on your personalized dental appliances. Check for any discomfort or irritation, and contact DentKits for guidance on adjustments if you experience sore spots.
What should I do if I feel discomfort with my dental appliance?
If you feel discomfort or irritation, reach out to DentKits for assistance with necessary adjustments. A well-fitting dental appliance should feel secure without excessive pressure on your gums.
How often should I check the fit of my dental prosthetics?
It’s important to regularly assess the fit of your dental prosthetics, especially after changes in your mouth, such as weight fluctuations or dental modifications, as these can affect how your prosthetics sit.
What percentage of removable prosthesis users experience discomfort due to poor fit?
Approximately 80% of removable prosthesis users experience discomfort due to poor fit, emphasizing the importance of regular checkups and adjustments.
How does DentKits support customers in achieving a comfortable fit?
DentKits prioritizes customer comfort by providing support and guidance for fitting and adjustments. Customers have shared successful fitting experiences, demonstrating that comfort is attainable with proper care and attention.