Introduction
Adjusting to partial dentures can feel like navigating uncharted territory, often filled with discomfort and uncertainty. We understand that this transition can be daunting. However, understanding the process can transform this experience into a manageable journey.
This guide outlines essential steps to ease the transition, from allowing time for adjustment to adapting daily routines. Your comfort is our priority, and we want to ensure a smoother path to confidence. Are you tired of lengthy dental visits? What if the key to overcoming initial challenges lies in simple, actionable strategies that anyone can implement?
Furthermore, by embracing these steps, you can take control of your journey towards comfort and ease. Let’s explore how you can make this adjustment a positive experience.
Allow Time for Adjustment
Getting used to can take anywhere from a few days to several weeks. Are you feeling anxious about this transition? We understand that consistently is key to helping your oral cavity adapt to the new device. Start by wearing them for just a few hours each day, gradually increasing the duration as you become more comfortable. It’s normal to experience some discomfort and sore spots at first while , but rest assured, this sensation will lessen as your mouth adjusts.
You might also find it challenging to or adapt to new eating routines. Practicing your speech and beginning with softer foods can make this transition smoother. Remember, maintaining a positive mindset and being patient with yourself will significantly enhance your experience. Furthermore, is crucial for preserving your and extending the lifespan of your appliances.
Many individuals discover that their overall experience greatly improves as they are getting used to , with their dental appliances feeling more natural and comfortable by the second month. Regular can provide support and address any issues that arise during this adjustment period. In addition, with the rise of and technology, obtaining your DentKits fittings has never been easier. This means you can enjoy a more convenient and accessible dental solution without the hassle of numerous in-person appointments.
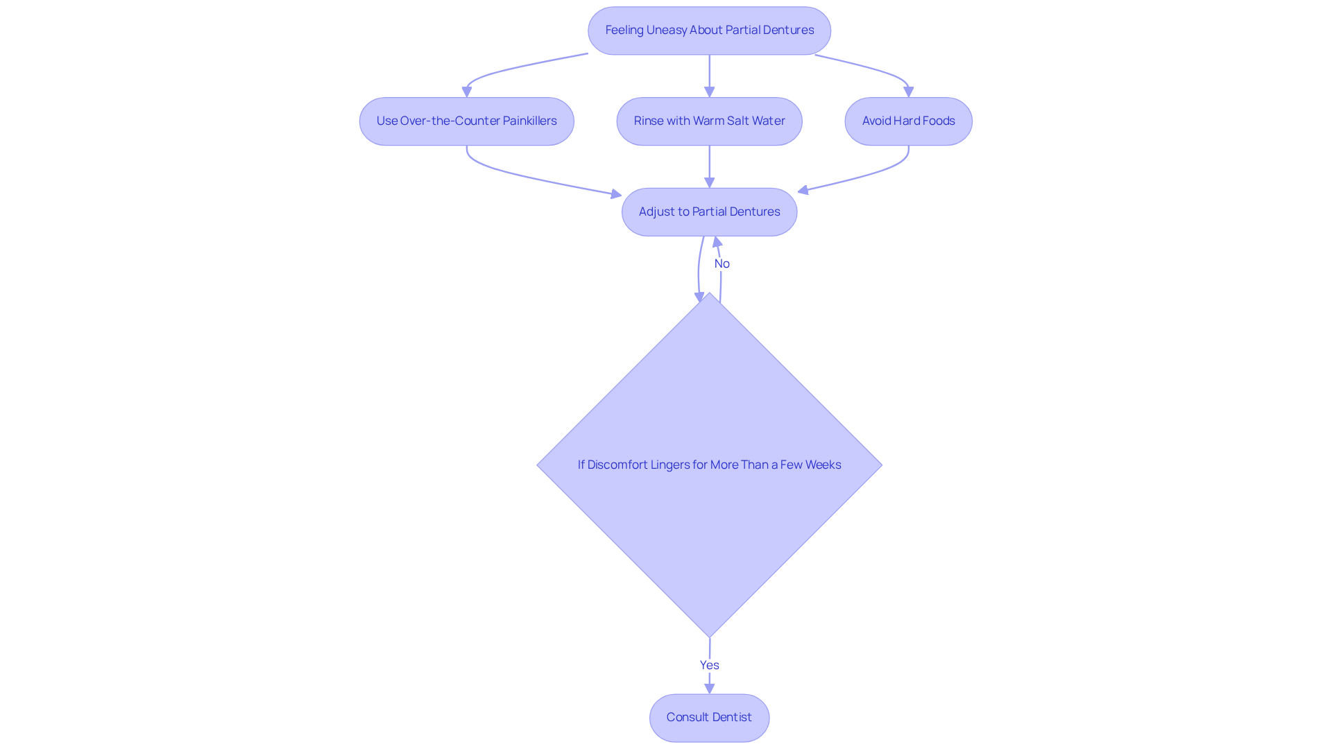
](https://milestonefamilydentistry.com/how-long-does-it-take-to-get-used-to-partial-dentures)](https://milestonefamilydentistry.com/how-long-does-it-take-to-get-used-to-partial-dentures)](https://milestonefamilydentistry.com/how-long-does-it-take-to-get-used-to-partial-dentures). Each box represents an action to take, leading you toward a more comfortable experience. Follow the arrows to see the steps for getting used to partial dentures. Each box represents an action to take, leading you toward a more comfortable experience.](https://images.tely.ai/telyai/swmusqpx-follow-the-arrows-to-see-the-steps-for-getting-used-to-partial-dentures-each-box-represents-an-action-to-take-leading-you-toward-a-more-comfortable-experience.webp)
Manage Initial Discomfort
Are you feeling uneasy about using partial prosthetics? We understand that getting used to can be a challenging adjustment. To help ease your discomfort, consider using like acetaminophen or ibuprofen. Rinsing your mouth with warm salt water can also provide .
If your discomfort lingers for more than a few weeks, it’s important to . This could indicate that your may need some adjustments for a better fit. Additionally, using an adhesive for your can significantly , helping to prevent slippage and irritation.
During this initial adjustment phase, it’s wise to steer clear of , as these can worsen any discomfort. Most people find that they can adapt to within a few weeks, with some feeling comfortable as soon as one week. Remember, regular practice and patience are key to getting used to during a smooth transition. Your comfort is our priority, and we’re here to .

Adjust Your Diet for Comfort
Are you tired of lengthy dental visits? Start your journey with DentKits’ by incorporating . Options like yogurt, mashed potatoes, and blended soups are easier to chew and can help . As you become more comfortable with your , gradually introduce firmer foods such as tender meats and cooked vegetables. Just remember to cut them into smaller pieces for easier consumption.
It’s important to avoid sticky and hard . This helps prevent discomfort and potential issues with your dentures. of your jaw can distribute pressure evenly, reducing the risk of sore spots. ; drinking water during meals not only aids in digestion but also keeps your mouth moist, enhancing overall comfort. We understand that getting used to partial dentures takes time, so be patient with yourself.
Remember to rinse after meals to prevent food accumulation around the clasps of your partial devices. For those using boil and bite mouthpieces, keep in mind that while they provide a tailored fit, from DentKits offer improved comfort and durability. Your comfort is our priority, making these a valuable consideration for your dental health.

Practice Speech for Confidence
Are you feeling uncertain about ? Start by reading aloud from a book or magazine. This simple exercise aids in getting used to while also . Pay special attention to those that can be challenging for new wearers.
Furthermore, incorporating tongue twisters into your practice can significantly enhance your diction and articulation. Speaking in front of a mirror allows you to observe your mouth movements, helping you identify areas that may need adjustment. Regular over time.
Engaging in can provide a supportive environment, making your adjustment period smoother. Remember, patience is key; many individuals notice after . Consistency in practice is essential, as it builds muscle memory and comfort, ultimately leading to . Your comfort is our priority, and with time, you’ll find that .

Conclusion
Getting accustomed to partial dentures is a journey that requires patience, practice, and a proactive approach. Are you feeling uncertain about this transition? Embracing the adjustment period can lead to a more comfortable and confident experience with your dental appliances. By allowing time for your mouth to adapt, managing initial discomfort, adjusting your diet, and practicing speech, you set the stage for a successful transition.
Key strategies include:
- Gradually increasing the wear time of your dentures
- Utilizing pain relief methods
- Incorporating softer foods into your meals
Furthermore, engaging in speech exercises not only enhances your communication skills but also builds confidence as you adapt. Regular check-ins with your dentist are vital for ensuring a proper fit and addressing any concerns that may arise during this period.
Ultimately, the process of getting used to partial dentures can significantly improve your quality of life. Your comfort is our priority. By taking these steps, you can navigate this transition with greater ease and comfort. Embrace the opportunity to enhance your oral health and regain your confidence in speaking and eating, knowing that with time and effort, a more natural and enjoyable experience awaits.
Frequently Asked Questions
How long does it take to adjust to partial dentures?
Adjusting to partial dentures can take anywhere from a few days to several weeks.
What should I do if I feel anxious about transitioning to partial dentures?
It’s important to wear your DentKits prosthetics consistently, starting with a few hours each day and gradually increasing the duration as you become more comfortable.
Is it normal to experience discomfort when first wearing partial dentures?
Yes, it is normal to experience some discomfort and sore spots initially, but this sensation will lessen as your mouth adjusts.
How can I improve my speech while wearing partial dentures?
Practicing your speech can help, and starting with softer foods may make the transition smoother.
What mindset should I maintain during the adjustment period?
Maintaining a positive mindset and being patient with yourself will significantly enhance your experience.
How can I care for my partial dentures?
Establishing a care routine for your prosthetics is crucial for preserving your oral health and extending the lifespan of your appliances.
Will my experience with partial dentures improve over time?
Many individuals find that their experience greatly improves as they adjust, with their dental appliances feeling more natural and comfortable by the second month.
How can I get support during the adjustment period?
Regular consultations with your dentist can provide support and address any issues that arise during this adjustment period.
What advancements make obtaining DentKits fittings easier?
The rise of tele-dentistry and technology has made obtaining DentKits fittings more convenient and accessible without the hassle of numerous in-person appointments.
List of Sources
- Allow Time for Adjustment
- Adjusting to New Dentures: What to Expect in the First Few Weeks | Audubon Dental PLLC (https://audubonsmile.com/adjusting-to-new-dentures-what-to-expect-in-the-first-few-weeks)
- What is the Timeline for Adjusting to New Dentures? (https://gallodental.com/blog/timeline-for-adjusting-to-dentures-cip134)
- 5thavenue.dental (https://5thavenue.dental/how-long-does-it-take-to-get-used-to-wearing-dentures)
- How Long Does it Take to Get Used to Partial Dentures? | Blog (https://milestonefamilydentistry.com/how-long-does-it-take-to-get-used-to-partial-dentures)
- Manage Initial Discomfort
- How To Help Relieve Denture Pain and Discomfort (https://polident.com/en-us/full-dentures/denture-care/ways-to-treat-denture-pain)
- 5 Common Denture Problems and How to Treat Them | Denture Health Care (https://denturehealthcare.com.au/common-denture-problems)
- Adjusting to New Dentures: What to Expect in the First Few Weeks | Audubon Dental PLLC (https://audubonsmile.com/adjusting-to-new-dentures-what-to-expect-in-the-first-few-weeks)
- My New Dentures Are Killing Me: Tips for Relief and Comfort (https://availabledentalcare.com.au/my-new-dentures-are-killing-me)
- Adjust Your Diet for Comfort
- Best Foods for Your First Few Weeks With New Dentures (https://saberton.ca/blog/best-foods-first-few-weeks-new-dentures)
- Eating with Your New Teeth: A Guide for Denture Wearers (https://familydentalpractice.net/blog/2025/11/guide-eating-with-dentures)
- Eating Confidently: What You Can Eat with Dentures (https://springsdental.com/eating-confidently-what-you-can-eat-with-dentures)
- Best Dental Implants in Colorado | Cherry Creek – Denver (https://diccolorado.com/implants/planning-meals-with-dentures-choosing-foods-that-are-safe-to-eat)
- Practice Speech for Confidence
- Speaking Clearly with Dentures | Quick Tips & Exercises (https://crownanddenturesolutions.com/post/speaking-clearly-with-dentures)
- Speak Clearly with Your New Dentures (https://kingsmtndental.com/2025/06/23/speaking-clearly-with-new-dentures)
- Improve Speech with New Dentures: 7 Easy Exercises (https://ddslajolla.com/7-simple-exercises-to-improve-speech-with-new-dentures)
- 11 Exercises for Speaking Confidently with Dentures (https://larwinsquaredentistry.com/speak-with-confidence-11-effective-exercises-for-denture-wearers)
