Introduction
Are you tired of lengthy dental visits? Bottom partial dentures are changing the game for busy professionals, offering a blend of convenience and quality that fits seamlessly into your hectic lifestyle. These innovative solutions not only provide an affordable alternative to traditional dental care but also enhance both aesthetic appeal and oral functionality.
However, we understand that the journey to achieving a perfect smile can come with its own set of challenges. How can you navigate the initial discomfort while reaping the numerous benefits? This article delves into the key advantages of bottom partial dentures, exploring how they can transform both your confidence and comfort, making dental health a priority without the hassle.
DentKits: Affordable Luxury Bottom Partial Dentures Delivered to Your Home
Are you tired of lengthy dental visits? This company provides bottom partial dentures that effortlessly blend luxury and affordability, delivered right to your doorstep. Imagine eliminating the hassle of time-consuming dental appointments, allowing you to manage your dental needs conveniently, even with a busy schedule.
Furthermore, with savings of up to 60% compared to conventional dental practices, high-quality dental solutions are now accessible to everyone. Your comfort is our priority, and we understand that navigating dental care can be overwhelming. That’s why the journey begins with a user-friendly at-home impression kit, simplifying the process of achieving a better smile.
In addition, this approach not only enhances convenience but also ensures that you receive personalized care tailored to your unique needs, all from the comfort of your home. This means that you can focus on what truly matters while we take care of your dental health.
Visual Appeal: What Bottom Partial Dentures Look Like
Are you tired of lengthy dental visits? The dental kit includes bottom partial dentures that are designed to closely mimic the appearance of natural teeth and gums. With a gum-colored foundation that supports artificial teeth, these devices offer a seamless look that enhances your smile.
Customization options, including various tooth and gum shades, allow you to achieve a personalized aesthetic that complements your facial features. This attention to detail ensures that the dental devices not only function effectively but also significantly boost your confidence in your appearance.
Furthermore, by utilizing advanced 3D printing technology and skilled craftsmanship, DentKits provides a solution that combines quality, durability, and realistic aesthetics. This makes it an ideal choice for busy individuals who seek both convenience and style.
However, we understand that while boil-and-bite appliances can be a cost-effective and accessible temporary option, they may not deliver the same level of fit and comfort as custom-fitted alternatives. Improper fitting can lead to oral health risks, so it’s crucial to consider professional dental advice for long-term solutions. Your comfort is our priority.

Functionality: How Bottom Partial Dentures Enhance Oral Health
Are you tired of lengthy dental visits? Bottom partial dentures are crucial in improving oral health by filling gaps left by absent teeth. This restoration not only aids in preserving correct bite alignment but is also essential for stopping other teeth from shifting, ensuring ideal occlusion. Understanding dental occlusion is vital, as it directly affects your comfort and chewing efficiency.
Furthermore, bottom partial dentures improve your ability to enjoy a broader range of foods. This is especially beneficial for busy professionals who prioritize convenience and comfort in their diets. With advancements in tele-dentistry and technology, obtaining these prosthetics has become more accessible than ever, removing the need for multiple in-person visits.
This means that you can focus on your life without the hassle of frequent dental appointments. By supporting your facial structure, these artificial teeth also help prevent sagging and maintain a youthful appearance. We understand that your comfort is our priority, and overall, these prosthetics contribute significantly to both the functional and aesthetic aspects of oral health, enhancing your quality of life.

Benefits of Bottom Partial Dentures: Comfort and Confidence
Are you tired of lengthy dental visits? Wearing bottom partial dentures can greatly enhance your comfort and self-assurance. Many users, like Peter Cashmore, report feeling more at ease in social situations, as these devices restore their ability to smile and speak without hesitation. Peter shared how the kits helped him repair his false teeth just in time for a family gathering, allowing him to enjoy food without any issues.
The tailored fit offered by DentKits guarantees that the bottom partial dentures are pleasant to wear, decreasing the chances of irritation or unease. Grace also noted the peace of mind she felt knowing her design was on file, allowing for quick replacements. This newfound confidence positively affects personal and work-related interactions, making it easier to connect with others.
Evelyn’s experience further demonstrates this. Her mother now wears her last set of bottom partial dentures daily, feeling they are more attractive than her previous set of false teeth. Such testimonials reflect the exceptional service and quality that this company offers, making them a reliable choice for busy professionals.
Furthermore, the company employs cutting-edge 3D digitization technology to produce accurate and comfortable dental prosthetics, improving the overall experience for users. Your comfort is our priority, and we understand that finding the right solution can be daunting. Let us help you regain your confidence.

Pain Management: Do Bottom Partial Dentures Cause Discomfort?
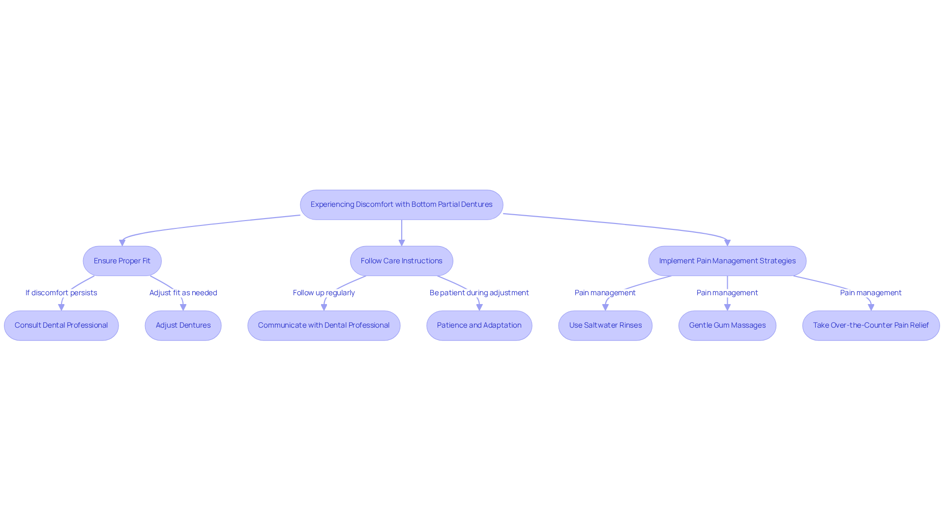
Are you experiencing discomfort while adjusting to bottom partial dentures? You’re not alone. Many users face this initial challenge, but it’s important to remember that this phase is usually temporary. The key to easing discomfort lies in achieving a proper fit, and that’s where DentKits shines with its custom dental solutions.
Dental experts consistently emphasize that a well-fitted denture can significantly reduce discomfort and enhance overall satisfaction. Your comfort is our priority, and we encourage you to follow care instructions closely, allowing your mouth the necessary time to adapt. If discomfort persists beyond the initial adjustment period, expert modifications can be made to ensure a more comfortable experience.
Furthermore, many users find that effective pain management strategies – like saltwater rinses and gentle gum massages – can make a world of difference. The benefits of wearing bottom partial dentures, including enhanced confidence and functionality, often far exceed any initial discomfort.
In addition, patience and open communication with your dental professionals are essential for a smooth transition to life with dentures. We understand that this journey can be challenging, but with the right support, you can look forward to a more comfortable and fulfilling experience.

Conclusion
Bottom partial dentures offer a valuable solution for busy professionals looking to improve their dental health and overall quality of life. Are you tired of lengthy dental visits? These dental devices combine convenience, aesthetic appeal, and functionality, allowing you to manage your oral care with ease. With high-quality, custom-fitted dentures available at home, you not only save time but also gain the comfort and confidence essential for personal and professional interactions.
Furthermore, the article highlights several key benefits of bottom partial dentures. They play a crucial role in enhancing oral health by filling gaps left by missing teeth, preserving bite alignment, and preventing further dental issues. The visual appeal of these dentures, achieved through advanced technology and customization options, significantly boosts users’ confidence, enabling them to engage socially without hesitation. In addition, the comfort provided by these devices is paramount, with testimonials from satisfied users underscoring the positive impact on their daily lives.
Ultimately, embracing bottom partial dentures can lead to a transformative experience for busy professionals. Your comfort is our priority, and the journey towards better oral health and enhanced self-esteem is made easier with accessible solutions like DentKits. By considering the advantages of bottom partial dentures, you can take a proactive step towards improving your quality of life, ensuring that your smile reflects your confidence and professionalism.
Frequently Asked Questions
What are DentKits and what do they offer?
DentKits offers affordable luxury bottom partial dentures that are delivered directly to your home, allowing for convenient dental care without lengthy appointments.
How much can I save by using DentKits compared to traditional dental practices?
You can save up to 60% compared to conventional dental practices when using DentKits for your bottom partial dentures.
How does the process of getting DentKits dentures work?
The process begins with a user-friendly at-home impression kit that simplifies the creation of your custom dentures, allowing you to manage your dental needs conveniently.
What is the appearance of the bottom partial dentures provided by DentKits?
The bottom partial dentures are designed to closely mimic the appearance of natural teeth and gums, featuring a gum-colored foundation that supports artificial teeth for a seamless look.
Are there customization options available for the dentures?
Yes, DentKits offers customization options, including various tooth and gum shades, to help you achieve a personalized aesthetic that complements your facial features.
What technology does DentKits use to create their dentures?
DentKits utilizes advanced 3D printing technology and skilled craftsmanship to produce dentures that combine quality, durability, and realistic aesthetics.
Are boil-and-bite appliances a good alternative to DentKits dentures?
While boil-and-bite appliances are a cost-effective temporary option, they may not provide the same level of fit and comfort as custom-fitted alternatives, which can lead to oral health risks.
What is the priority of DentKits when it comes to customer care?
DentKits prioritizes customer comfort and aims to provide personalized care tailored to individual needs from the comfort of the customer’s home.
