Introduction
Caring for your dentures is crucial for both your oral health and comfort. Are you tired of dealing with cracks and discomfort? You’re not alone – many denture wearers face these challenges. Knowing how to repair a cracked denture at home can save you both time and money.
However, it’s important to know when a DIY approach is enough and when it’s time to seek professional help. This guide will walk you through a step-by-step process to:
- Assess damage
- Clean
- Repair
- Maintain your dentures effectively
We understand that navigating these options can feel overwhelming, but with the right information, you can approach denture care with confidence. Your comfort is our priority.
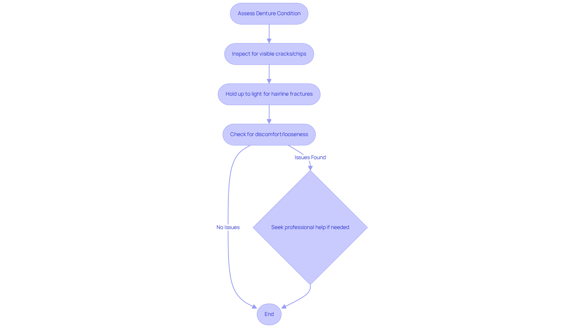
Assess the Damage to Your Denture
Are you concerned about the condition of your dental prosthesis? Begin by thoroughly inspecting it for any visible cracks, chips, or breaks, which is essential for understanding how to repair a cracked denture. Holding the dental appliance up to a light source can help you spot hairline fractures, which is important for knowing how to repair a cracked denture that might not be readily apparent. It’s essential to consider how the prosthetic feels in your mouth; discomfort or looseness can indicate more serious problems related to occlusion, which is crucial for your comfort and oral health.
Significantly, research shows that around 15% of the toothless population receives new fittings each year. This highlights the frequency of prosthetic issues and the necessity of regular evaluations. If your dental appliance is in several parts or shows significant fractures, it’s wise to seek assistance from an expert who knows how to repair a cracked denture instead of attempting a home fix. Disregarding these signs can lead to additional complications. Real-life instances demonstrate how prompt expert intervention can restore functionality and comfort.
As dental specialist Mitch Hills cautions, “DIY repairs such as glue can harm the prosthetic further and are unsafe for your mouth.” Always see a professional. Regular annual examinations are advised to identify minor issues early and maintain your prosthetics in optimal condition, ensuring that the flanges offer the required peripheral seal for stability. Your comfort is our priority.

Clean Your Denture Thoroughly
Are you concerned about keeping your cracked dental prosthetics clean? To clean them effectively, start with a soft-bristled toothbrush and a non-abrasive cleaner. Gently scrub the oral appliance, paying special attention to the areas around the cracks or breaks to remove any debris. Rinse the dental appliance thoroughly under lukewarm water to ensure all cleaning agents are washed away. Remember, hot water can distort the material, compromising its fit and function. After cleaning, allow the appliance to dry completely before moving on.
It’s significant to note that around 80% of users of artificial teeth report using non-abrasive cleaners, which are crucial for preserving the integrity of your prosthetics. Dental hygienists emphasize that regular cleaning not only extends the lifespan of dental appliances but also helps prevent issues like infections and irritation. By applying these cleaning methods, you can greatly enhance your oral hygiene and comfort, leading to improved overall oral health. Your comfort is our priority, and we understand that maintaining your dental prosthetics can feel overwhelming. But with these simple steps, you can ensure they remain in great shape!

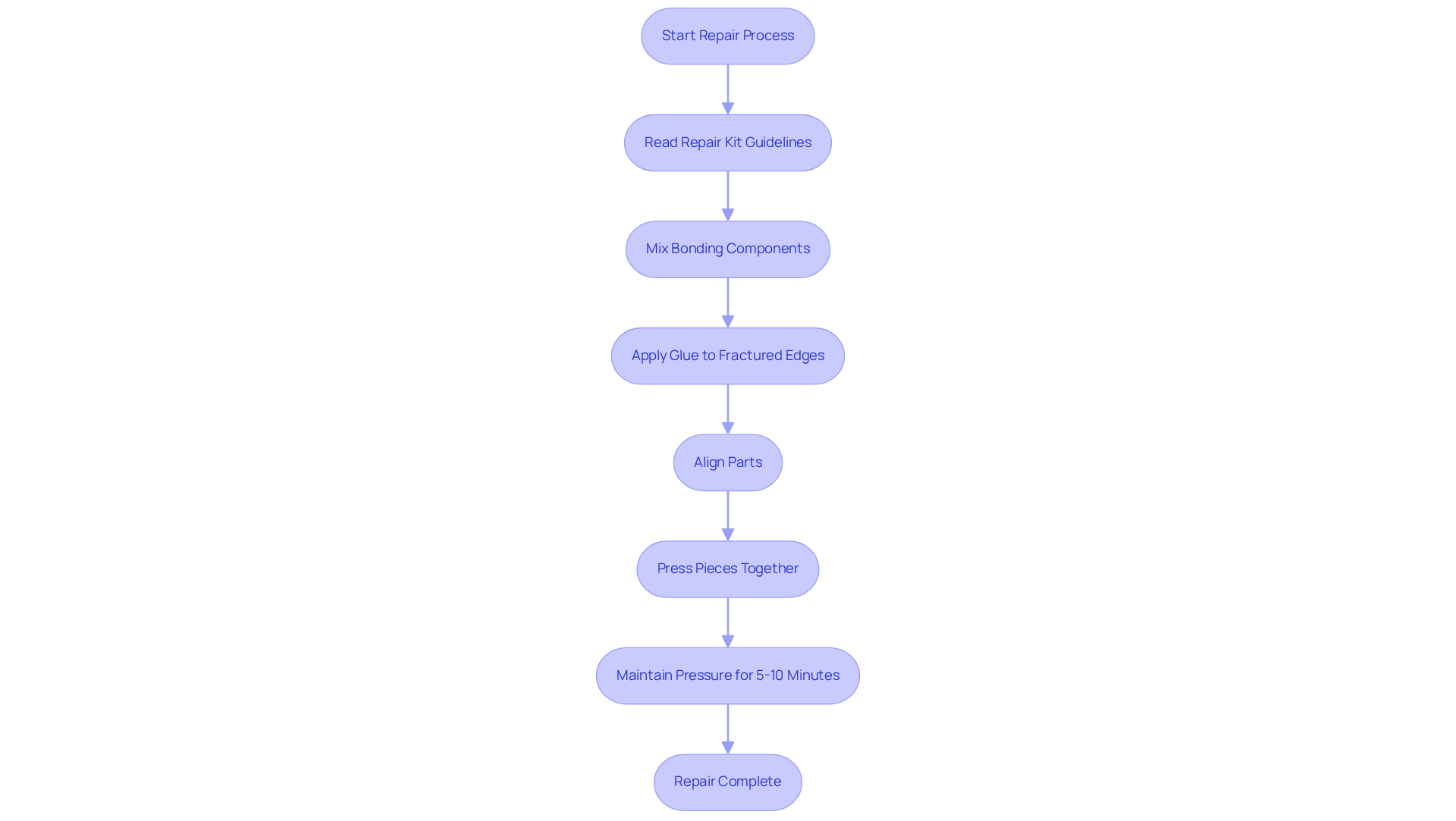
Use a Denture Repair Kit for Fixing
Are you tired of lengthy dental visits? To effectively learn how to repair a cracked denture at home, begin by following the guidelines included with your repair kit. Typically, this involves mixing the bonding components as specified. Gently place the glue on the fractured edges of the dental appliance, ensuring that the parts align flawlessly. Firmly press the pieces together and maintain pressure for the recommended duration, usually between 5 to 10 minutes. If your kit comes with a spatula or applicator, utilize it to achieve an even application of the adhesive.
It’s significant that around 15% of false teeth users try home fixes, emphasizing the necessity of having a dependable maintenance kit available. Many people have successfully repaired their false teeth using these kits, allowing them to preserve functionality and comfort without the need for prompt expert assistance. For instance, one user shared a successful fix that significantly prolonged the lifespan of their prosthetic teeth, illustrating the benefits of closely adhering to the kit’s guidelines.
Dental professionals often emphasize the importance of knowing how to repair a cracked denture using proper technique. While temporary fixes can be effective, they should not replace professional care when needed. By taking the time to follow these steps carefully, you can ensure your oral appliances remain in good condition and continue to serve you well. Remember, your comfort is our priority.

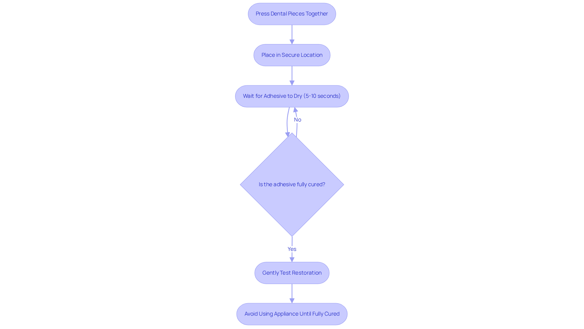
Allow the Adhesive to Dry Completely
After pressing the dental pieces together, it’s important to place them in a secure location to allow the glue to dry completely. Are you aware that adhering to the kit guidelines for drying durations can make a significant difference? These times may vary depending on the bonding material used; for instance, oral glues like Polident or Fixodent typically require just 5-10 seconds to set. During this crucial period, it’s essential to refrain from using the dental appliance to ensure a strong bond forms.
Once the bonding agent has fully cured, gently test the restoration by applying slight pressure to the area. Many prosthetic users overlook the importance of this drying stage, which can lead to inadequate fixes and discomfort. Allowing sufficient time for the bonding agent to cure is vital for achieving a durable and reliable fix. Common mistakes include hurrying the drying process or using the appliance too soon, which can jeopardize the integrity of the repair.
To maintain your oral health, the American College of Prosthodontists recommends daily removal of adhesive products. We understand that comprehending the role of occlusion in prosthetic fit can further enhance your comfort and oral health. This means that following these steps meticulously is essential for your well-being.
For those seeking support, DentKits offers innovative online services to assist with prosthesis restoration and upkeep. Your comfort is our priority, and we’re here to help you every step of the way.

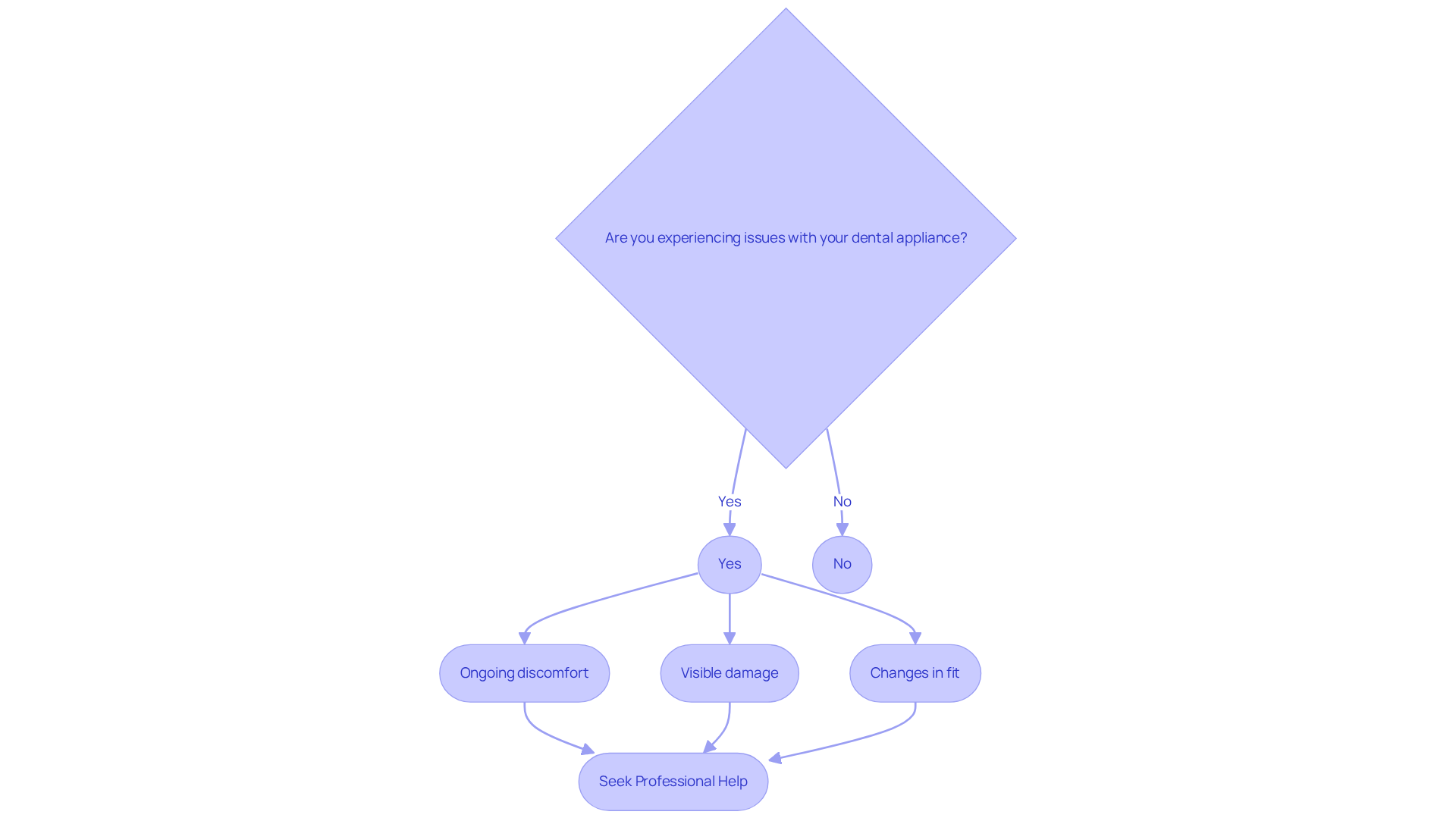
Know When to Seek Professional Repair
If you’ve noticed significant harm to your dental appliance, such as cracks or fractures, you should seek advice on how to repair a cracked denture from a dental expert. Are you feeling pain or discomfort while using your fixed appliance? If your home maintenance efforts aren’t holding up, seeking professional guidance is essential. Studies reveal that about 30% of individuals using dental prosthetics experience discomfort after adjustments. This highlights the importance of addressing these concerns quickly.
Routine dental examinations are vital for maintaining the condition of your oral appliances and overall well-being. They allow for early identification of issues before they escalate. Signs that indicate you might need expert help include:
- Ongoing discomfort
- Visible damage
- Changes in fit that cause irritation
Ignoring these signs can lead to further complications, such as sore spots and lacerations. Your comfort is our priority, which is why it’s important to know how to repair a cracked denture and prioritize professional assessments for effective denture care.
Furthermore, DentKits offers innovative online repair options, providing a convenient alternative to in-person visits. This means you can receive the care you need without the added stress. We understand that lengthy dental visits can be daunting, and we’re here to make your experience as smooth as possible.

Conclusion
Understanding how to repair a cracked denture at home can truly empower you to take charge of your dental health. Are you tired of lengthy dental visits? By following a structured approach-from assessing the damage to cleaning and using a denture repair kit-you can extend the lifespan of your dentures while ensuring they remain comfortable and functional.
It’s essential to thoroughly inspect your dentures for any damage. Proper cleaning techniques are crucial, and knowing how to effectively use a repair kit can make a significant difference. Furthermore, it’s important to recognize when professional help is needed, especially if you’re facing significant damage or ongoing discomfort. These steps not only enhance the durability of your dentures but also promote better oral health.
Ultimately, taking the time to care for and repair your dentures is vital for maintaining a comfortable and healthy smile. Regular evaluations and timely consultations with your dentist can prevent minor issues from escalating into major problems. Your comfort is our priority, and by prioritizing these practices, you can ensure that your dental prosthetics remain an effective solution for your oral health, allowing you to enjoy your daily life without discomfort or concern.
Frequently Asked Questions
How can I assess the damage to my denture?
Begin by inspecting your denture for visible cracks, chips, or breaks. Holding it up to a light source can help spot hairline fractures. Additionally, pay attention to how it feels in your mouth; discomfort or looseness may indicate more serious issues.
What should I do if my denture has significant fractures?
If your denture shows significant fractures or is in several parts, it is advisable to seek assistance from a professional who knows how to repair a cracked denture instead of attempting a home fix.
Why is it important to see a professional for denture repairs?
DIY repairs, such as using glue, can further damage the prosthetic and pose risks to your oral health. Professional intervention can restore functionality and comfort effectively.
How often should I have my dentures examined?
Regular annual examinations are recommended to identify minor issues early and maintain your prosthetics in optimal condition.
What is the best way to clean my denture?
Use a soft-bristled toothbrush and a non-abrasive cleaner to gently scrub the denture, especially around cracks or breaks. Rinse it thoroughly under lukewarm water, as hot water can distort the material.
Why is it important to use non-abrasive cleaners for dentures?
Non-abrasive cleaners help preserve the integrity of your prosthetics and are commonly used by around 80% of artificial teeth users. Regular cleaning can extend the lifespan of dental appliances and prevent issues like infections and irritation.
How can I enhance my oral hygiene when using dentures?
By following proper cleaning methods, such as using a soft-bristled toothbrush and non-abrasive cleaners, you can improve your oral hygiene, comfort, and overall oral health.
