Introduction
Are you tired of lengthy dental visits? Buying false teeth online offers a revolutionary solution for busy professionals like you, seeking convenience and efficiency. Imagine bypassing those long waits at the dentist’s office while enjoying significant cost savings. It’s no wonder many are turning to this modern approach for their dental needs.
However, the process isn’t without its challenges. How can you ensure a perfect fit and avoid common pitfalls when ordering online? This guide will navigate the essential steps to successfully purchase false teeth, empowering you to enhance your smile while managing your busy life. Your comfort is our priority, and we understand that making this decision can feel overwhelming. Let’s explore how you can make this journey easier.
Understand the Benefits of Buying False Teeth Online
Buying false teeth online can be a game-changer, especially for busy professionals like you. Are you tired of lengthy dental visits? Let’s explore some key advantages that make this option appealing:
- Convenience: Enjoy the ease of ordering from home, eliminating the need for multiple dental appointments. This streamlined process allows you to manage your time effectively.
- [Cost Savings](https://dentkits.com/10-benefits-of-click-in-dentures-for-busy-professionals/): By buying false teeth online from providers like DentKits, customers frequently enjoy substantial discounts compared to traditional dental offices, with savings reaching up to 60%. This makes high-quality dental prosthetics more accessible without compromising on quality.
- Time Efficiency: The entire process of buying false teeth online-from ordering to receiving your custom-made dentures-can often be completed in just 14 days. This means you can get back to your routine quickly.
- Customization Options: Many online services, including DentKits, allow you to personalize your dental devices. Choose colors and styles that reflect your preferences, guaranteeing a perfect match for your smile.
- Confidentiality: If you feel self-conscious about visiting a dentist, buying false teeth online offers a private alternative for acquiring dental prosthetics. This way, you can maintain your comfort and confidence throughout the process.
However, it’s important to be aware of potential risks associated with mail-order dental appliances. Issues such as poor bite alignment and the lack of professional care can lead to discomfort and complications. We understand that is essential to ensure proper fitting and care. As highlighted by dental experts, having practical expectations when ordering mail-order prosthetics is crucial, as they may not offer the same level of fit and comfort as those created in-office. Your comfort is our priority, so consider reaching out to a professional for guidance.

Choose the Right Type of Dentures for Your Needs
Selecting the right dental prosthetics is essential for achieving the best fit and functionality. Are you tired of lengthy dental visits? Here are the primary options to consider:
- Full Dentures: Designed for individuals missing all teeth in one or both arches, these offer complete smile restoration and improved oral function. With ‘DentKits’ complete dental sets, you can enjoy stunning, that let you smile with confidence. The initial cost for complete dental appliances is $599.95, making it a budget-friendly choice in a growing market, expected to rise by three billion dollars from 2024 to 2032. Interestingly, only 57% of U.S. citizens aged 65 to 74 wear dentures, which underscores the importance of selecting the right type.
- Partial Prosthetics: If you’re keeping some natural molars, partial prosthetics are perfect for filling gaps and helping to preserve your mouth’s structure. They often feature clasps that secure them to remaining teeth, providing stability and comfort.
- Flippers: Acting as a temporary solution, flippers are typically used while waiting for permanent artificial teeth. They’re lightweight and easy to wear, making them a convenient option during your transition.
- Personalized Dental Appliances: Tailored specifically to fit your mouth, custom dental appliances from DentKits are crafted using state-of-the-art imaging technology and cutting-edge dental 3D printing. This ensures a precise fit that enhances both function and appearance, offering the best in comfort and aesthetics. Horseshoe style dentures are available upon request.
- Immediate Dentures: These are placed right after tooth extraction, providing you with a dental solution immediately while your gums heal. This option can be particularly beneficial for those who want to avoid the discomfort of being without teeth during recovery.
When buying false teeth online, consider your lifestyle, budget, and aesthetic preferences to find the most suitable option for your needs. Remember, artificial teeth typically last for seven to ten years and may require modifications or relines over time to ensure comfort and functionality. As Dr. Johan Goosen emphasizes, the goal is to restore function and improve confidence, ensuring you can fully enjoy your smile.

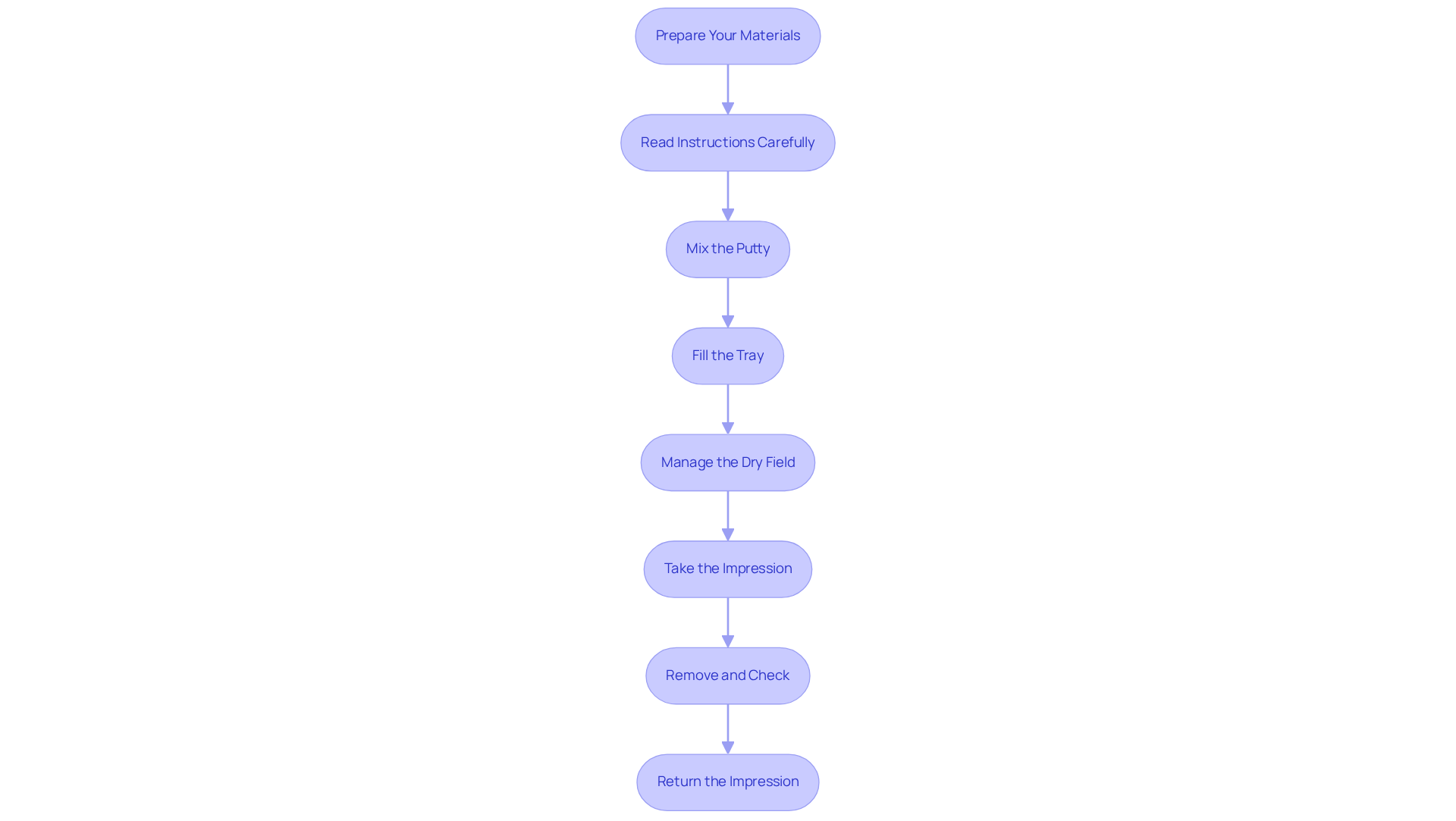
Use the At-Home Impression Kit Effectively
To achieve the best results with your DentKits at-home impression kit, it’s important to follow these essential steps:
- Prepare Your Materials: Gather all components of the kit, including trays, putty, and the detailed instructions that come straight to you.
- Read Instructions Carefully: Familiarize yourself with the entire process before starting. This ensures a smooth experience and helps you feel more confident.
- Mix the Putty: Combine the putty according to the instructions, ensuring a uniform color. This step is crucial to avoid inconsistencies in your impression.
- Fill the Tray: Press the mixed putty evenly into the impression tray. Make sure it covers all areas to capture every necessary detail.
- Manage the Dry Field: Use cotton rolls and suction to keep the area dry. A dry environment enhances material adaptation and prevents contamination, which is key for a successful impression.
- Take the Impression: Position the tray in your mouth, pressing it firmly against your gums. Hold it in place for the recommended time to ensure an accurate mold.
- Remove and Check: Carefully remove the tray and inspect the impression for accuracy. If it’s not perfect, don’t hesitate to repeat the process. Common mistakes, like using the wrong tray size or moisture control, can lead to inaccuracies that require remakes.
- Return the Impression: Once you’re satisfied with the impression, package it according to the instructions and return it quickly with complimentary shipping. This helps prevent delays in creating your tooth appliance.
By following these steps, you can significantly enhance the accuracy of your impressions, minimizing the risk of common errors. Remember, attention to detail during this process is crucial for achieving a comfortable and well-fitting dental appliance. We understand that can alter impression quality, so consider using hemostatic agents if necessary. Your comfort is our priority.

Manage Try-Ins and Adjustments for Optimal Fit
To ensure a proper fit with your try-in dentures, follow these essential steps:
- Try Them On: Insert the dental prosthetics and . Are you feeling any discomfort or pressure points? It’s important to pay attention to how they feel.
- Evaluate Fit: Confirm that the dental appliances sit snugly against your gums without slipping or causing irritation. A well-fitted dental appliance should feel secure yet comfortable. Your comfort is our priority.
- Communicate Issues: Document any fit problems you encounter, such as discomfort or movement. This will help you discuss your concerns effectively with your provider.
- Request Adjustments: Reach out to your provider to request necessary adjustments. Be specific about the issues you’re experiencing to facilitate precise modifications. We understand that getting the right fit can be challenging.
- Follow Up: After adjustments are made, re-assess the fit of your prosthetics. Repeat this process as needed until you achieve the desired comfort and fit. Remember, your satisfaction is key.
Statistics show that many individuals face difficulties with fitting their prosthetic teeth, with only about 15% of the edentulous population obtaining new replacements each year. This highlights the importance of addressing fit issues promptly to avoid discomfort and ensure a better quality of life. By following these steps, you can improve your experience and contentment with your dental devices.

Finalize Your Order and Understand Delivery Expectations
To finalize your order and understand what to expect regarding delivery, let’s walk through a few important steps:
- Review Your Order: Have you double-checked all the details? Make sure to confirm the type of dental appliance, any customization options, and your shipping address. We understand that accuracy is key to your satisfaction.
- Confirm Payment: It’s essential to ensure that your payment method is processed correctly. This step helps avoid any delays when buying false teeth online.
- Understand Delivery Times: Most providers for buying false teeth online will give you an estimated delivery time, typically ranging from 1 to 3 weeks. This means that soon, you’ll be on your way to enjoying your new smile!
- Track Your Order: Use any tracking information provided to monitor the status of your shipment. Knowing where your order is can ease any worries you might have.
- Prepare for Arrival: Once your dentures arrive, inspect them immediately for any issues. If there are concerns, don’t hesitate to contact your provider right away for assistance. , and we’re here to help!

Conclusion
Are you tired of lengthy dental visits? Buying false teeth online offers a convenient solution for busy professionals like you, seeking efficiency in dental care. This approach not only saves time and money but also provides a level of customization and privacy that traditional dental visits may lack. Embracing this method can lead to a smoother, more manageable experience in acquiring dental prosthetics, allowing you to focus on your daily responsibilities without sacrificing your oral health.
Throughout this guide, we’ve highlighted the key steps to successfully purchasing false teeth online. From understanding the benefits and selecting the right type of dentures to effectively using at-home impression kits and managing adjustments, each stage is crucial for ensuring a comfortable and satisfactory outcome. Remember, careful preparation and communication with providers are essential. While online purchasing can be advantageous, attention to detail remains paramount for achieving optimal results.
Ultimately, the journey to acquiring false teeth online presents an opportunity to enhance your confidence and improve your quality of life. By following the outlined steps and being proactive in addressing any issues, you can navigate this process successfully. Investing in your dental health is an investment in your overall well-being, and exploring the option of online dentures can be a significant step toward a brighter, more confident smile.
Frequently Asked Questions
What are the benefits of buying false teeth online?
Buying false teeth online offers several advantages, including convenience, cost savings (up to 60% compared to traditional dental offices), time efficiency (complete process in about 14 days), customization options, and confidentiality for those who may feel self-conscious about dental visits.
What types of dentures are available for purchase online?
The main types of dentures available include full dentures for those missing all teeth, partial prosthetics for individuals keeping some natural teeth, flippers as temporary solutions, personalized dental appliances for a custom fit, and immediate dentures placed right after tooth extraction.
How much do complete dental appliances cost?
The initial cost for complete dental appliances is $599.95.
How long can artificial teeth be expected to last?
Artificial teeth typically last between seven to ten years and may require modifications or relines over time to maintain comfort and functionality.
What should I consider when selecting the right type of dentures?
When selecting dentures, consider your lifestyle, budget, and aesthetic preferences to find the most suitable option for your needs.
What are the potential risks of buying false teeth online?
Potential risks include poor bite alignment and lack of professional care, which can lead to discomfort and complications. Consulting with a licensed prosthesis provider is recommended to ensure proper fitting and care.
What is the importance of customization in dental appliances?
Customization ensures a precise fit that enhances both function and appearance, offering the best in comfort and aesthetics, tailored specifically to the individual’s mouth.
What is the significance of immediate dentures?
Immediate dentures are placed right after tooth extraction, providing a dental solution immediately while the gums heal, helping to avoid the discomfort of being without teeth during recovery.
