Introduction
Crafting a smile that feels authentic and looks natural can be a deeply personal journey for those facing tooth loss. Are you tired of lengthy dental visits? With a wide range of denture options available today – from full sets to partial prosthetics – finding the perfect fit is more accessible than ever. However, the process can feel overwhelming. How can you ensure that your new dentures not only function well but also replicate the appearance of real teeth?
We understand that this is a significant concern. This guide offers a comprehensive roadmap to help you navigate the steps necessary for achieving dentures that enhance both your confidence and comfort. Furthermore, we’ll address common worries about fit, aesthetics, and costs, ensuring you feel informed and supported every step of the way.
Identify Your Denture Options
Before embarking on your journey to restore your smile, it is crucial to understand the different prosthetic options available, such as dentures that look like real teeth. Are you tired of lengthy dental visits? Here are the primary types of dentures to consider:
-
Full Dentures: If you’ve lost all teeth in an arch, full dentures can completely restore your smile. Custom-made dentures that look like real teeth fit securely over your gums, providing both aesthetic appeal and functionality, helping you feel confident again.
-
Partial Prosthetics: For those who still have some natural teeth, partial prosthetics are perfect. They fill in gaps and help preserve the structure of your mouth, preventing neighboring teeth from shifting and causing further dental issues. Did you know that approximately 41 million Americans use artificial teeth, with many opting for partial solutions to address specific tooth loss situations?
-
Flippers: These lightweight, temporary oral appliances serve as a stopgap while you wait for permanent solutions. They’re easy to wear and can help maintain your confidence during this transition.
-
Prothesis Repairs: If your current prosthetics are damaged, expert repairs can restore both their functionality and appearance. This means you can continue to enjoy a natural look and feel.
When considering your options, it’s essential to evaluate which type of dentures that look like real teeth best fits your dental needs and lifestyle. Consulting with a dental professional can provide personalized recommendations tailored to your unique situation. Furthermore, in 2025, luxury dental appliance options are increasingly accessible online, allowing for a seamless and convenient experience in obtaining high-quality, custom-fit oral devices. Your comfort is our priority.

Take Accurate At-Home Impressions
Taking precise molds at home is essential for crafting dentures that look like real teeth and fit well. Are you tired of lengthy dental visits? Here are some best practices to ensure you achieve the best results with ease and comfort:
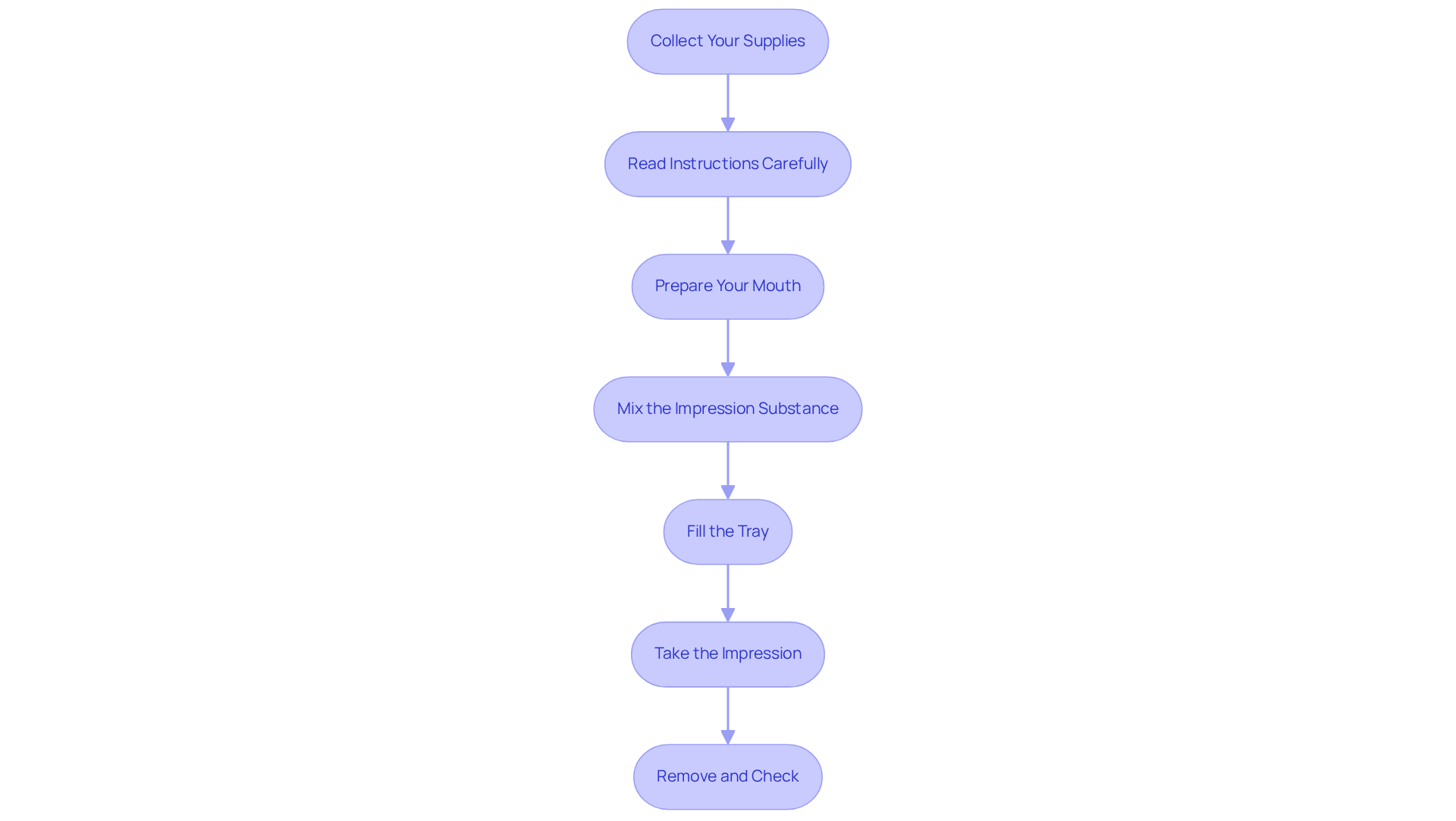
- Collect Your Supplies: Begin with your mold kit, which should contain trays and molding material. DentKits ships this kit straight to you, ensuring convenience and free return shipping.
- Read Instructions Carefully: Take the time to familiarize yourself with the specific guidelines provided in your kit, as each may vary slightly. The easy instructions included will guide you through the process.
- Prepare Your Mouth: Rinse your mouth thoroughly to ensure cleanliness, which is crucial for obtaining a clear mold.
- Mix the Impression Substance: Follow the instructions closely to combine the material to the correct consistency, as this affects the quality of the cast. Accuracy is crucial to ensure the best fit for your dentures.
- Fill the Tray: Evenly distribute the mixed material into the mold tray, ensuring it is adequately filled.
- Take the Impression: Position the tray in your mouth, ensuring it covers your gums and any remaining teeth. Bite down gently and hold it in place for the recommended duration.
- Remove and Check: Carefully take out the tray and inspect the mark for clarity and detail. If it doesn’t meet your expectations, don’t hesitate to repeat the process.
By following these steps, you can create an accurate representation that will result in dentures that look like real teeth and fit well. Many patients have successfully transitioned to using at-home molding kits, like those from DentKits, reporting satisfaction with the results and the convenience of the process. We understand that appropriate preparation and meticulousness are essential for preventing typical errors, such as insufficient mixing or incorrect tray positioning, which can undermine the quality of the mold. With practice and patience, you can achieve a perfect fit that enhances your smile. The impressions you create will be utilized to craft customized dental appliances, tailored specifically for you.

Customize Your Dentures for a Natural Look
Personalization is essential for achieving dentures that look like real teeth and feel realistic. Are you tired of lengthy dental visits? Here’s how you can effectively personalize your dentures:
-
Select the Appropriate Shade: Choose a tooth shade that closely matches your original teeth or complements your skin tone. Research shows that individuals aged 41-50 often prefer shades like Value 2, which strikes a balance between realism and aesthetics. Steer clear of overly bright shades that might seem artificial.
-
Select the Gum Color: The gum base color should reflect the natural hue of your gums. Subtle variations in color can significantly enhance the realism of your prosthetics, allowing them to blend seamlessly with your smile.
-
Consider Tooth Shape and Size: Work closely with your dental professional to determine the ideal shape and size of your teeth. They should align with your facial structure and personal preferences, ensuring a harmonious appearance that feels just right.
-
Incorporate Textures: Discuss the possibility of adding textures to the prosthetic surface. This can mimic the realistic look of teeth and gums, contributing to a more lifelike appearance that you’ll love.
-
Review Samples: If available, take a moment to review samples or mock-ups before finalizing your choices. This step allows you to ensure satisfaction with the aesthetics and make any necessary adjustments.
By following these steps, you can create dentures that look like real teeth, which will not only function effectively but also enhance the natural beauty of your smile. Your comfort is our priority, and we’re here to help you achieve a confident and comfortable experience.

Evaluate Fit and Comfort with Try-Ins
Once your dental prosthetics are ready, you’ll have the opportunity to test them out. Evaluating their fit and comfort is crucial, and here’s how you can do it:
- Check for Stability: Do the prosthetics feel secure in your mouth? They should stay stable while you talk or eat. If they move too much, it can lead to discomfort and dissatisfaction.
- Assess Comfort: Are there any areas that feel uncomfortable or create pressure? If you experience pain or irritation, it might mean adjustments are needed for a better fit.
- Test Functionality: Try speaking and eating with your dental prosthesis. They should make these activities easy and comfortable, as functionality is key to your satisfaction.
- Look for Aesthetics: Stand in front of a mirror and see how natural they look. Do the color and shape meet your expectations? Having dentures that look like real teeth is essential for your confidence.
- Provide Feedback: If you have any concerns or discomfort, don’t hesitate to communicate with your dental professional. They can make the necessary adjustments to enhance fit and comfort, ensuring your final prosthetics meet your expectations.
Assessing these factors during the try-in stage is vital for guaranteeing that your final appliances not only fit properly but also boost your smile and confidence. We understand that this process can feel overwhelming, but your comfort is our priority.

Finalize Your Order and Understand Costs
Once you’ve confirmed that your dentures that look like real teeth fit well and appear natural, it’s time to finalize your order. Here’s what you should keep in mind:
-
Review the Final Design: Are you confident that all your customization choices are accurately reflected in the final design? Take a moment to double-check before placing your order.
-
Understand the Costs: It’s important to discuss the total cost with your dental provider. The national average for false teeth in the U.S. ranges from $452 for budget-friendly options to $6,514 for high-end choices, influenced by materials and personalization. However, with DentKits, you can get complete false teeth for just $600, saving you $1,550 compared to the national average. That’s a significant difference!
-
Inquire About Payment Options: If cost is a concern, don’t hesitate to ask about payment plans or financing options. DentKits offers flexible solutions, including monthly installments or four interest-free payments every two weeks, starting at 0% APR. Plus, quick and easy prequalification is available, and checking your eligibility won’t affect your credit score. This can really help improve access to the dental care you need.
-
Check for Warranties: Have you thought about warranties or guarantees on your dental prosthetics? It’s worth asking, as this can provide peace of mind regarding durability and quality. Understanding the lifespan of your dental prosthetics is essential; with proper maintenance, they typically last 15-20 years.
-
Schedule Follow-Up Appointments: Don’t forget to arrange any necessary follow-up visits for adjustments or assessments after you receive your dental prosthetics. Regular check-ups are crucial to ensure your dentures that look like real teeth stay comfortable and functional.
By keeping these aspects in mind, you can confidently finalize your order and look forward to your new smile with DentKits. Your comfort is our priority!

Conclusion
Embarking on the journey to obtain dentures that look like real teeth can feel overwhelming. Are you tired of lengthy dental visits? We understand that restoring your smile is about more than just aesthetics; it’s about regaining your confidence. By exploring the various types of dentures available – from full and partial options to temporary flippers – you can make informed decisions that cater to your unique needs.
Taking accurate at-home impressions and customizing your dentures for a natural appearance are crucial steps. Ensuring a proper fit through diligent evaluations is essential for a successful outcome. Furthermore, selecting the right shade and shape for your dentures can significantly enhance your smile. We also recognize that financial considerations can be a concern. That’s why flexible payment options and warranties are available to ease the burden, making high-quality dental care more accessible.
Investing time and effort into selecting and customizing dentures that look like real teeth can lead to significant improvements in both your appearance and quality of life. This means that you can embrace your smile with pride. As the dental landscape continues to evolve, staying informed about the latest options and best practices is vital. Taking action today can pave the way for a brighter, more confident tomorrow. Your comfort is our priority, and we’re here to support you every step of the way.
Frequently Asked Questions
What are the main types of dentures available?
The main types of dentures include full dentures, partial prosthetics, flippers, and prothesis repairs. Full dentures restore a complete smile for those who have lost all teeth in an arch, while partial prosthetics fill in gaps for individuals with some natural teeth. Flippers are temporary appliances, and prothesis repairs restore damaged prosthetics.
What are full dentures?
Full dentures are custom-made prosthetics that completely replace all teeth in an arch, fitting securely over the gums to restore both appearance and functionality.
What are partial prosthetics?
Partial prosthetics are designed for individuals who still have some natural teeth. They fill gaps and help maintain the structure of the mouth, preventing neighboring teeth from shifting.
What are flippers and when are they used?
Flippers are lightweight, temporary oral appliances used as a stopgap while waiting for permanent dentures. They help maintain confidence during the transition period.
How can I repair my existing dentures?
Expert repairs can restore the functionality and appearance of damaged prosthetics, allowing you to continue enjoying a natural look and feel.
What should I consider when choosing dentures?
It’s essential to evaluate which type of dentures best fits your dental needs and lifestyle. Consulting with a dental professional can provide personalized recommendations.
How can I take accurate at-home impressions for dentures?
To take accurate impressions, collect your mold kit, read the instructions carefully, prepare your mouth, mix the impression substance correctly, fill the tray evenly, take the impression by biting down gently, and check the clarity of the mold.
What supplies do I need for taking at-home impressions?
You will need a mold kit that includes trays and molding material. Kits, such as those from DentKits, can be shipped directly to you for convenience.
What common mistakes should I avoid when taking impressions?
Common mistakes include insufficient mixing of the impression material and incorrect tray positioning. Following instructions carefully and ensuring cleanliness can help prevent these errors.
What happens to the impressions I create?
The impressions you create will be used to craft customized dental appliances tailored specifically for you, ensuring a better fit and enhanced smile.
