Introduction
Are you tired of lengthy dental visits? The quest for affordable dental solutions often leads individuals to seek out the cheapest dentures, especially in a world where time is a precious commodity. We understand that navigating dental care can be overwhelming, but DentKits has emerged as a game-changer. Offering luxury dentures that can be ordered from the comfort of home, it eliminates the need for those time-consuming appointments.
However, what happens when quality and convenience collide with cost? As the demand for at-home dental care rises, understanding the balance between affordability and functionality becomes crucial for busy lives. Your comfort is our priority, and with DentKits, you can find a solution that meets both your needs and your schedule.
DentKits: Affordable Luxury Dentures with At-Home Convenience
Are you tired of lengthy dental visits? DentKits transforms the denture acquisition landscape by offering luxury custom dentures that can be conveniently ordered from the comfort of your home. Our cutting-edge online platform eliminates the need for conventional oral check-ups, catering to busy individuals seeking high-quality oral solutions.
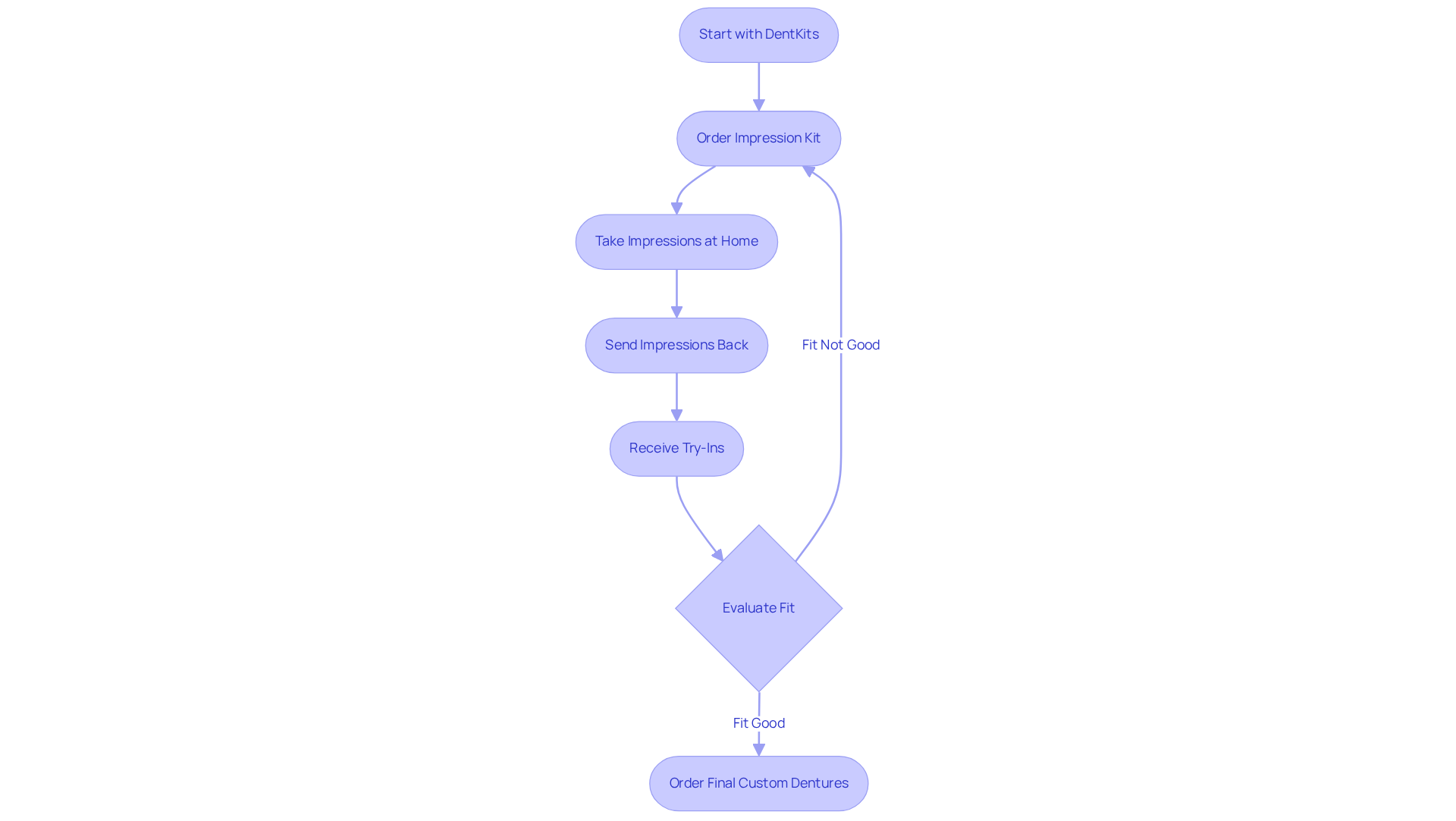
We understand that personalized care is essential. That’s why DentKits provides an effortless experience with easy-to-use at-home impression kits and two try-ins to ensure a perfect fit. This innovative method not only enhances accessibility but also maintains affordability, allowing you to find the cheapest dentures near me while enjoying premium prosthetics at costs up to 60% lower than nearby oral care facilities.
Furthermore, the integration of advanced tele-dentistry guarantees that each dental appliance is crafted with precision, meeting your unique needs. This means that clinics can offer these options, improving patient care while freeing up resources for internal restorative tasks.
As the demand for at-home oral care alternatives continues to grow, DentKits stands out as a frontrunner, providing efficient, luxurious, and user-friendly fitting options. Your comfort is our priority, and we are here to support you in achieving the .

Significant Cost Savings: Why Cheapest Dentures Offer Great Value
Choosing the cheapest dentures near me as budget-friendly replacements doesn’t mean you have to sacrifice quality. Are you tired of lengthy dental visits and high costs? At DentKits, we distinguish ourselves by offering premium false teeth at prices up to 60% lower than conventional dental practices. This makes high-quality dental solutions accessible to a wider audience. By utilizing cutting-edge tele-dentistry and 3D printing technology, we effectively reduce overhead costs, allowing us to pass substantial savings directly to you. This innovative approach ensures that you can achieve a stunning smile without the burden of excessive financial strain.
The increasing trend of online dental appliance services reflects a significant change in consumer preferences. Many are seeking the cheapest dentures near me that also provide quality. As the dental prosthesis market is expected to grow considerably, the need for the cheapest dentures near me is increasingly clear. With roughly 40.99 million Americans using dental prosthetics in 2020, and that figure anticipated to increase to 42.46 million by the close of 2025, the demand for affordable luxury choices is more urgent than ever.
Furthermore, oral health specialists emphasize the importance of understanding the value of the cheapest dentures near me. We understand that you want high-quality materials and personalized designs without the traditional costs associated with in-office visits. This blend of luxury and affordability establishes DentKits as a leader in the market, providing the cheapest dentures near me for those who value both aesthetics and budget in their oral care. Your comfort is our priority, and we are here to .

Convenient At-Home Impression Kits: Simplifying the Denture Process
Are you tired of lengthy dental visits? DentKits offers at-home impression kits that revolutionize the denture-making process, making it accessible and straightforward. Each kit includes detailed instructions, enabling you to create precise impressions of your teeth without the hassle of in-office visits. This convenience is especially advantageous for busy individuals who often find it challenging to schedule multiple dental appointments. With our easy-to-use design, you can confidently create your custom dental appliances from the comfort of your home.
The advantages of at-home impressions extend beyond mere convenience. They empower you to handle your oral care on your own terms, significantly lowering the time and effort usually needed for conventional fitting procedures. With the capability to take impressions at your convenience, you can evade the stress of coordinating with clinic hours, making it an ideal option for those with [demanding schedules](https://dentkits.com/10-benefits-of-denture-soft-relines-for-busy-professionals/).
Customer satisfaction rates for at-home denture kits are notably high, reflecting the positive experiences of users who appreciate the streamlined process. Numerous dentists recognize the benefits of these at-home methods, mentioning that they not only save time but also enable patients to manage their oral health. This shift towards at-home dental care aligns with a growing trend, as more individuals seek efficient and effective solutions that fit seamlessly into their busy lives. Your comfort is our priority, and we understand that should be as stress-free as possible.
High-Quality Materials: Ensuring Durability and Aesthetic Appeal
At DentKits, we understand that choosing the right dental solutions can be a daunting experience. That’s why we place a strong emphasis on utilizing high-quality materials in our devices, essential for both durability and aesthetic appeal. Each prosthetic is meticulously crafted from advanced materials that closely mimic the natural look and feel of teeth, ensuring that wearers can smile with confidence.
Are you tired of lengthy dental visits? Our commitment to quality means that the longevity of contemporary prosthetic devices is greatly improved by advancements in substances like acrylic resins. These materials are preferred for their and accurate molding abilities. They not only provide a realistic appearance but also withstand the rigors of daily use, making them a long-lasting solution for tooth replacement.
In 2025, the durability ratings for various dental materials reflect a growing trend towards high-performance options that prioritize both function and aesthetics. For instance, acrylic prosthetics represented a significant portion of the market, showcasing their popularity due to their combination of cost-effectiveness and durability. Dental material experts emphasize that the correct selection of substances can significantly affect the durability and comfort of dental prosthetics, with many advocating for acrylic due to its established reliability.
Your comfort is our priority. The dedication to quality at DentKits not only enhances the user experience but also meets the rising consumer demand for long-lasting and visually appealing dental solutions. As the dental appliance market continues to evolve, the incorporation of advanced materials and technologies guarantees that you receive products that satisfy your requirements for both functionality and aesthetic appeal.

Accessibility: Affordable Dentures for Everyone
At our company, we understand that busy professionals often face challenges when it comes to dental care. Are you tired of lengthy dental visits? We are committed to providing the cheapest dentures near me that meet your needs. Our innovative tele-health platform removes the obstacles frequently linked with conventional oral care, such as high expenses and intrusive treatments.
By offering a variety of tooth replacement types, including complete and partial options, we address diverse oral requirements. This means that individuals from all backgrounds can discover an appropriate alternative for their tooth replacement. With a swift captured in your dental office, our system handles everything else. This allows you to concentrate on delivering quality care to your patients.
Furthermore, this turnkey solution not only improves patient care but also aids in expanding your practice. It increases patient access to the cheapest dentures near me, ensuring that your comfort remains our priority. Let us help you enhance your practice while providing the best for your patients.
Efficient Production: Quick Turnaround for Your Dentures
Are you tired of lengthy dental visits? At DentKits, we understand that your time is valuable, and we’re here to make your dental experience as seamless as possible. Utilizing advanced 3D digitization and printing technology, we provide a remarkably that alleviates the common frustrations associated with traditional denture acquisition.
By scanning your impressions with state-of-the-art imaging cameras, we create a precise 3D model of your teeth and gums. Once your impressions are submitted, a U.S. in-state licensed dentist evaluates and recommends your custom dental appliances. Our efficient manufacturing process allows clients to obtain their fittings in as few as two appointments—considerably quicker than conventional methods that can require weeks or even months.
This swift turnaround is especially beneficial for busy individuals seeking the cheapest dentures near me, providing dependable oral solutions without the prolonged wait times typically linked to traditional denture production. In fact, emergency cases can achieve same-day delivery with our cutting-edge 3D printing technology, showcasing the efficiency of this modern approach.
Furthermore, the integration of 3D printing has been shown to reduce production times significantly. Some reports indicate reductions in patient wait times from 14 days to just 48 hours. This means that our solution not only addresses the urgent needs of our customers but also improves overall satisfaction by reducing the time spent in dental offices. Additionally, you can enjoy potential cost savings of 20%-30% when choosing the cheapest dentures near me compared to conventional methods.
Your comfort is our priority, and we are committed to providing you with the best possible experience. Let us help you take the next step toward a more convenient and efficient dental solution.

Positive Customer Reviews: Real Experiences with Affordable Dentures
Customer reviews are crucial in evaluating the quality of service provided by the company. Did you know that a significant 90.4% of patients trust online reviews? These insights have become essential in the decision-making process for prospective customers seeking the cheapest dentures near me as their dental solution.
Numerous users have shared their positive experiences, highlighting the ease of the at-home impression process and the superior quality of the prosthetics received. For instance:
- Andrea obtained complete dental prosthetics from a company that not only appeared excellent but also received praise at a family gathering, showcasing the visual attractiveness of the item.
- Peter Cashmore experienced a rapid transformation, receiving fixed dental prosthetics in just five days, allowing him to enjoy meals comfortably before a family gathering.
These testimonials illustrate how the company has successfully transformed the denture acquisition experience, making it more accessible and enjoyable for customers.
Furthermore, 46.9% of patients read online evaluations to understand how clinics resolve patient issues. This means that addressing client concerns is paramount. Moreover, 39.2% of patients consider suggestions from others as the primary influence when selecting a dentist, enhancing the brand’s trustworthiness in a competitive environment.
The emphasis on user satisfaction reflects a commitment to quality and service that resonates with individuals seeking the cheapest dentures near me while still enjoying affordable yet luxurious dental solutions. We understand that your comfort is our priority, and we are here to .

Professional Support: Guidance Throughout Your Denture Journey
Are you tired of lengthy dental visits? The company excels in providing professional support throughout the denture acquisition journey, ensuring you receive the guidance and assistance you need at every step. From the initial impression procedure, which involves a rapid 3D scan of your teeth, to the final fitting, our dedicated team is committed to helping you explore your options and make informed choices.
State-licensed dentists design personalized treatment plans tailored to your individual needs, ensuring successful outcomes. This personalized support not only simplifies the experience but also significantly enhances your satisfaction. In fact, studies indicate that 86% of patients report high levels of satisfaction with tele-dentistry services.
By prioritizing your care and leveraging our tele-dentistry platform, we empower you to achieve your desired smile with confidence and ease. This approach also frees up dental staff and resources, allowing practices to focus on restorative work and expand their patient base with affordable cosmetic and functional custom smiles. Ultimately, this means increasing the lifetime value of your dental care. Your comfort is our priority, and we are here to .

Comprehensive Benefits: Why Cheapest Dentures Are the Best Choice
Are you tired of lengthy dental visits? Choosing the cheapest dentures near me from our supplier can significantly ease your concerns. Not only does it offer substantial cost reductions, but it also provides unparalleled convenience and the use of premium materials. Our innovative 3D digitization process allows for precise modeling of your teeth and gums, ensuring that each denture is tailored to your unique needs.
This distinctive combination of luxury and convenience positions us as the top choice for busy individuals seeking effective oral care solutions. The streamlined process includes:
This allows you to manage your dental care without the hassle of traditional office visits. Furthermore, we provide the cheapest dentures near me, with prices ranging from $250 to $1,000, highlighting the cost-effectiveness of our products.
We understand that achieving a confident smile is important to you. Our dedication to customer satisfaction guarantees that every user receives expert assistance throughout their journey, simplifying the process. As consumer trends increasingly favor online solutions, DentKits exemplifies how modern technology can enhance the denture acquisition experience, catering specifically to your needs. Your comfort is our priority, and we are here to .

Conclusion
Choosing the cheapest dentures near you is a meaningful step toward achieving both convenience and quality in dental care. Are you tired of lengthy dental visits? The innovative approach of at-home impression kits and tele-dentistry has transformed how individuals can access high-quality dentures without the stress of traditional dental appointments. This shift prioritizes comfort and accessibility, ensuring that affordability does not compromise the standard of care you receive.
Throughout this article, we have highlighted the numerous advantages of opting for affordable dentures. Imagine saving up to 60% compared to conventional options while enjoying high-quality materials that ensure durability and aesthetic appeal. Furthermore, the positive customer reviews and professional support offered throughout your denture journey reflect our commitment to your satisfaction and effective care.
As the demand for accessible dental solutions continues to rise, embracing the convenience of at-home denture kits and the affordability of modern dental practices is essential. Your comfort is our priority, and individuals seeking to enhance their smiles while managing busy lives can find the perfect balance with DentKits. This approach not only simplifies the denture acquisition process but also empowers you to take control of your oral health, making it an ideal choice for anyone looking to improve their quality of life without the stress of traditional dental visits.
Frequently Asked Questions
What is DentKits and what services do they offer?
DentKits is a service that provides luxury custom dentures that can be ordered from home, eliminating the need for lengthy dental visits and conventional oral check-ups.
How does DentKits ensure a good fit for their dentures?
DentKits offers easy-to-use at-home impression kits and two try-ins to ensure a perfect fit, allowing for personalized care and convenience.
How much can I save by using DentKits compared to traditional dental practices?
DentKits offers dentures at prices up to 60% lower than conventional dental practices, making high-quality dental solutions more accessible.
What technologies does DentKits utilize to keep costs low?
DentKits utilizes advanced tele-dentistry and 3D printing technology, which helps reduce overhead costs and allows them to pass savings directly to customers.
What are at-home impression kits and how do they work?
At-home impression kits are provided by DentKits to allow users to create precise impressions of their teeth from home, using detailed instructions, thus avoiding the need for in-office visits.
Who can benefit from using DentKits?
DentKits is ideal for busy individuals who find it challenging to schedule multiple dental appointments and are looking for a convenient and efficient solution for obtaining dentures.
What is the customer satisfaction rate for DentKits’ at-home denture kits?
Customer satisfaction rates for at-home denture kits are notably high, with users appreciating the streamlined process and convenience.
How does DentKits support individuals in managing their oral health?
DentKits empowers individuals to handle their oral care on their own terms, significantly lowering the time and effort usually needed for conventional fitting procedures, and aligning with the growing trend of at-home dental care.
