Overview
Are you struggling with fake dentures that feel too big for your mouth? This article offers a caring, step-by-step guide to help you adjust them for a better fit. We understand that comfort is essential, and our guide focuses on:
- Evaluating fit
- Gathering the necessary tools
- Making physical adjustments
- Testing for comfort
Furthermore, we detail specific techniques to ensure you feel supported throughout the process. You’ll learn how to:
- Check for movement and comfort levels
- Utilize a rotary tool for adjustments
- Understand the importance of regular monitoring
This means that you can achieve an optimal fit, enhancing your overall comfort and functionality. Your comfort is our priority, and we are here to guide you every step of the way.
Introduction
Adjusting fake dentures that are too big can feel overwhelming, but it’s crucial for ensuring your comfort and functionality. Are you struggling with ill-fitting dentures? You’re not alone. Many individuals face discomfort and challenges in daily activities like eating and speaking due to poorly fitting dentures.
This guide provides a step-by-step approach to assess the fit of your dentures and make necessary adjustments at home, empowering you to take control of your dental health.
But what if the adjustments still don’t bring the relief you need? Exploring the nuances of denture fitting may reveal surprising insights that can help you achieve the perfect fit.
Evaluate the Fit of Your Dentures
To evaluate the fit of your dentures, please follow these thoughtful steps:
- Check for Movement: Gently bite down and observe if your dental appliances shift or move. They should remain securely in place without requiring excessive pressure, ensuring your comfort.
- Observe Comfort Levels: Are you experiencing any discomfort or pain in your gums? Soreness may suggest that your fake dentures too big for mouth are causing discomfort. In fact, nearly two-thirds of users report experiencing discomfort, and we understand how important it is to feel at ease.
- Perform the Tongue Test: Use your tongue to feel around the edges of your dental appliances. Gaps or air pockets can indicate improper fitting, suggesting that the dental appliances may not be adequately sized for you.
- Look for Sore Spots: After using your dental prosthetics for a few hours, check for any red or irritated areas on your gums. These can indicate pressure points caused by fake dentures too big for mouth, which may result in painful sores. Your comfort is our priority.
- Evaluate Communication and Eating: Are you finding it challenging to articulate clearly or chew your food? This may be due to the dimensions of your dental appliances. A proper fit should allow for normal speech and eating functions, enhancing your overall quality of life.
Furthermore, understanding the function of flange components is crucial, as they provide the necessary peripheral seal for complete prosthesis stability. Proper fit and modification can significantly enhance your experience with DentKits custom oral appliances. We truly and satisfaction.

Gather Necessary Tools for Adjustment
Before making any adjustments, it’s important to gather a few essential tools that will make the process smoother and more comfortable for you:
- Prothesis Adjustment Kit: This kit typically includes a small rotary tool, sanding discs, and polishing pads, which are crucial for reshaping prosthesis material effectively.
- Mirror: A portable mirror enables you to see the fit of your dental prosthetics from different perspectives, ensuring accurate modifications.
- Soft Fabric: Utilizing a gentle fabric to cleanse your dental appliances before and after modifications helps prevent debris from affecting the fit.
- Keep a bowl of liquid nearby to rinse your dental appliances as needed during the fitting process; this maintains hygiene and comfort.
- Adhesive for Dentures (optional): A small quantity of adhesive can offer temporary grip while you make adjustments, improving stability during the process.
We understand that can feel overwhelming, but having these tools on hand will help ease your concerns and ensure a more comfortable experience.

Make Physical Adjustments to Your Dentures
To effectively adjust your dentures and enhance your comfort, follow these detailed steps:
- Identify Areas for Adjustment: Are you experiencing discomfort? Begin by assessing your dental appliances to determine specific regions that require modification, such as the edges or the base.
- Use the Rotary Tool: Employ a rotary tool with caution. Gently grind down the identified areas, starting with a minimal amount of material and gradually increasing as necessary to avoid excessive alteration.
- Test Fit Regularly: After each modification, reinsert the appliances to evaluate the fit. Frequent testing helps prevent over-adjustment, ensuring a comfortable fit.
- Polish the Edges: Once you achieve a satisfactory fit, utilize polishing pads to smooth any rough edges remaining from the modification. This step is crucial to prevent irritation to your gums.
- Clean Thoroughly: Finally, rinse your dental appliances thoroughly to remove any particles or dust resulting from the modification process.
Statistics show that around , particularly those with fake dentures too big for mouth, need modifications within the first three years of use, often due to natural changes in the mouth or insufficient care. Routine upkeep and modifications are crucial for guaranteeing the durability and comfort of your dental prosthetics. Furthermore, dentists recommend using rotary tools with care, as improper use can lead to further complications. By following these steps, you can enhance the fit of your dental prosthetics and improve your overall comfort. Your comfort is our priority.

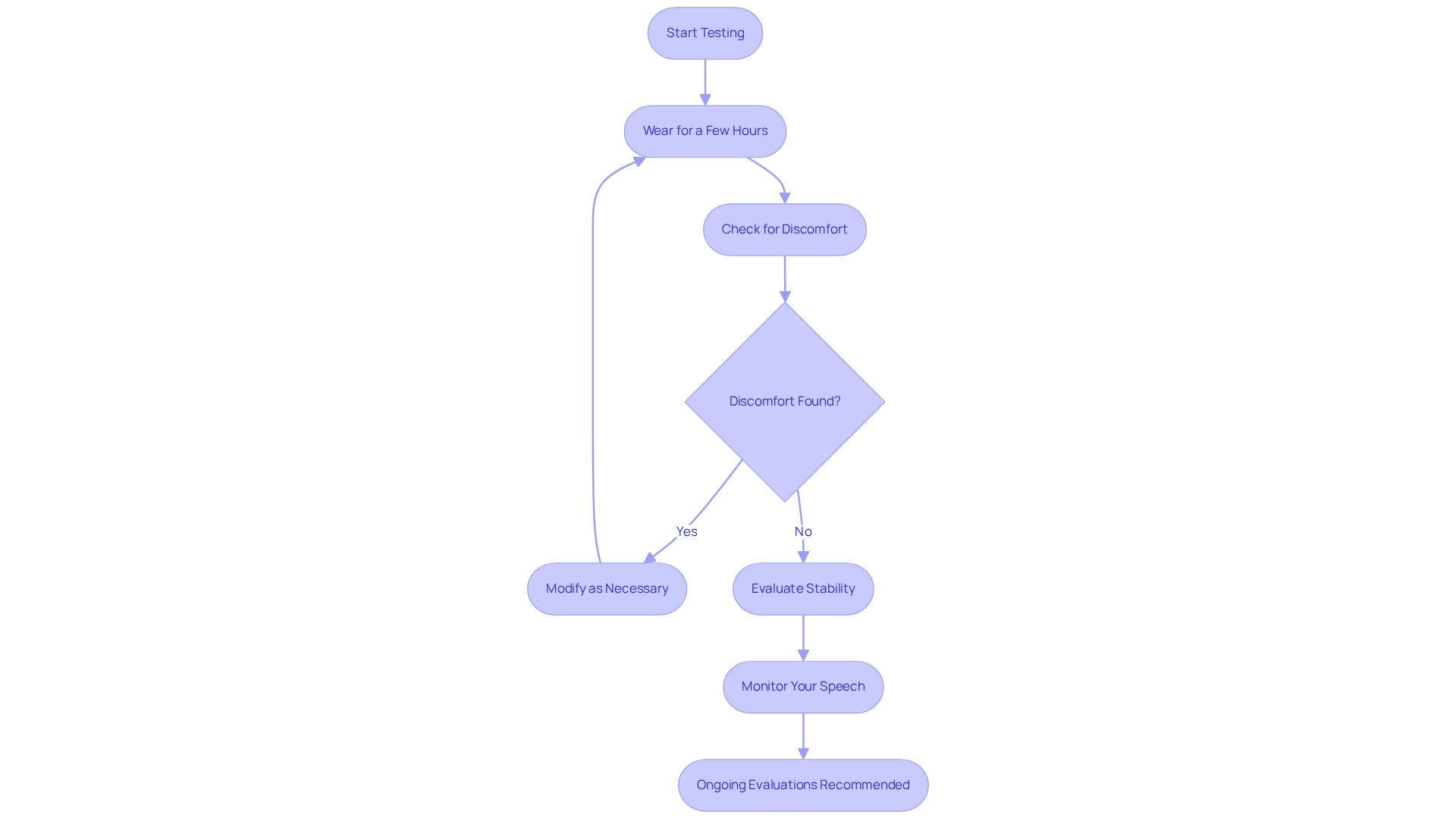
Test the Adjusted Fit and Comfort
After making adjustments, testing the fit and comfort of your fake dentures too big for mouth is crucial to ensure a satisfactory experience. Are you tired of lengthy dental visits? Here’s how you can assess your comfort at home:
- Wear for a Few Hours: Insert your dental prosthetics and use them for a few hours during regular activities, such as speaking and eating, to assess their comfort.
- Check for Discomfort: Be vigilant for any areas that may still cause discomfort. Sore areas may suggest that the fake dentures too big for mouth need additional modifications.
- Evaluate Stability: Assess whether your dental prosthetics remain securely in place without excessive movement. They should feel stable and not require constant repositioning.
- Monitor Your Speech: Speak aloud to confirm that your speech is clear and that you can articulate words without difficulty.
- Modify as Necessary: If problems continue, repeat the modification process until you attain a comfortable fit.
It’s important to note that many users of dental prosthetics, especially those with fake dentures too big for mouth, require multiple adjustments over time, as changes in the mouth can affect fit. Your comfort is our priority, and is essential. Dental professionals often emphasize the need for ongoing evaluations to maintain optimal denture performance. Remember, we understand that this process can feel overwhelming, but support is always available to ensure you have a positive experience.

Conclusion
Adjusting fake dentures that are too big for your mouth is a vital process to ensure both comfort and functionality. This guide outlines essential steps to evaluate the fit of your dentures, gather the necessary tools, make physical adjustments, and test the results. By following these procedures, you can achieve a more comfortable and secure fit, enhancing your overall experience with dental prosthetics.
Are you tired of struggling with ill-fitting dentures? Key insights emphasize the importance of assessing movement, comfort levels, and communication abilities when evaluating denture fit. Additionally, gathering the right tools, such as a prosthesis adjustment kit and a mirror, is crucial for a successful adjustment process. This means that regular testing after modifications is essential to ensure that any discomfort is addressed promptly, as many users may require multiple adjustments over time.
Ultimately, maintaining a proper fit for dentures is essential not just for comfort but also for your quality of life. Regular evaluations and adjustments can prevent further complications and enhance daily activities like eating and speaking. We understand that this process can be challenging, but taking proactive steps toward adjustment can lead to significant improvements in your comfort and confidence.
Frequently Asked Questions
How can I check the fit of my dentures?
To check the fit of your dentures, gently bite down and observe if they shift or move. They should remain securely in place without requiring excessive pressure.
What should I do if I experience discomfort with my dentures?
If you experience discomfort or pain in your gums, it may indicate that your dentures are too big. Nearly two-thirds of users report discomfort, so it’s important to address any soreness you feel.
What is the tongue test for evaluating dentures?
The tongue test involves using your tongue to feel around the edges of your dentures. Gaps or air pockets can indicate an improper fit, suggesting that the dentures may not be adequately sized for you.
How can I identify sore spots caused by my dentures?
After using your dentures for a few hours, check for any red or irritated areas on your gums. These sore spots can indicate pressure points from dentures that may be too large.
How do dentures affect communication and eating?
If you find it challenging to articulate clearly or chew your food, it may be due to the dimensions of your dentures. A proper fit should allow for normal speech and eating functions.
What is the role of flange components in dentures?
Flange components provide the necessary peripheral seal for complete prosthesis stability. Proper fit and modification of these components can significantly enhance your experience with dentures.