Introduction
Keeping your dental appliances clean is essential for both your oral health and your confidence. We understand that maintaining dentures can sometimes feel overwhelming. Did you know that hydrogen peroxide is a powerful disinfectant? It not only eliminates harmful bacteria and fungi but also helps keep your dentures looking fresh and stain-free.
You might be wondering: what are the best practices for effectively cleaning dentures with this common household product? This guide will walk you through the essential steps and tips for using hydrogen peroxide in your denture care routine. By following these simple guidelines, you can ensure a brighter, healthier smile that boosts your confidence.
Understand the Importance of Cleaning Dentures with Hydrogen Peroxide
Are you concerned about the cleanliness of your dental appliances? Regular cleaning is essential for preserving your oral health and prolonging the lifespan of these important tools. To effectively remove bacteria and fungi that can lead to common denture-related issues, like bad breath and infections, it is important to as a powerful disinfectant.
Furthermore, its stain-removing qualities help keep your dental appliances looking fresh and natural. For instance, you can clean dentures with hydrogen peroxide by immersing your dental prosthetics in a mixture of equal parts oxygenated water and regular water for about 30 minutes to brighten and sanitize them. This simple step can significantly enhance your cleaning routine, boosting both cleanliness and the visual appeal of your dental appliances.
However, it’s crucial to wash your dental appliances thoroughly after using any bleaching agent. This ensures that any remnants are eliminated, preventing possible irritation. By incorporating a bleaching agent into your oral care routine, you can guarantee a cleaner, healthier smile that enhances your confidence and comfort. Remember, your comfort is our priority!

Gather Essential Cleaning Supplies for Effective Denture Care
To clean your dentures effectively with hydrogen peroxide, it’s important to gather a few essential supplies:
- 3% Hydrogen Peroxide: This standard concentration is safe for your dentures. To better oral health and comfort, it is important to clean dentures with hydrogen peroxide to eliminate bacteria and stains.
- Soft-Bristled Toothbrush: While a brush specifically for false teeth is ideal, a soft-bristled toothbrush will also do the trick. Avoid standard toothpaste, as its abrasives can damage your prosthetic surfaces. Using suitable is essential to preserve the aesthetic quality of your appliances.
- Bowl or Container: A clean bowl is perfect for mixing solutions or soaking your prosthetics. This ensures a hygienic environment that promotes overall oral health.
- Water: Water is essential for diluting hydrogen peroxide and rinsing your oral appliances thoroughly after care. This step is vital for preventing staining and preserving their appearance.
- Towel: Place a towel beneath your washing area to catch any spills and protect your prosthetics from harm if they fall.
Having these supplies ready will simplify the cleaning process, making it easier to care for your dental appliances and keep them in optimal condition. Remember, “Good oral appliance care doesn’t have to be complicated.” By utilizing the right items and following a straightforward daily regimen, you can clean dentures with hydrogen peroxide to maintain your dental appliances and keep your mouth healthy.
Furthermore, consider that false teeth brushes should feature two distinct brush head sizes and a slanted design for improved reach. This can elevate your cleaning routine significantly. Are you aware that the techniques you use to clean your dental appliances can influence their physical and aesthetic qualities? This ultimately impacts your comfort and oral health.

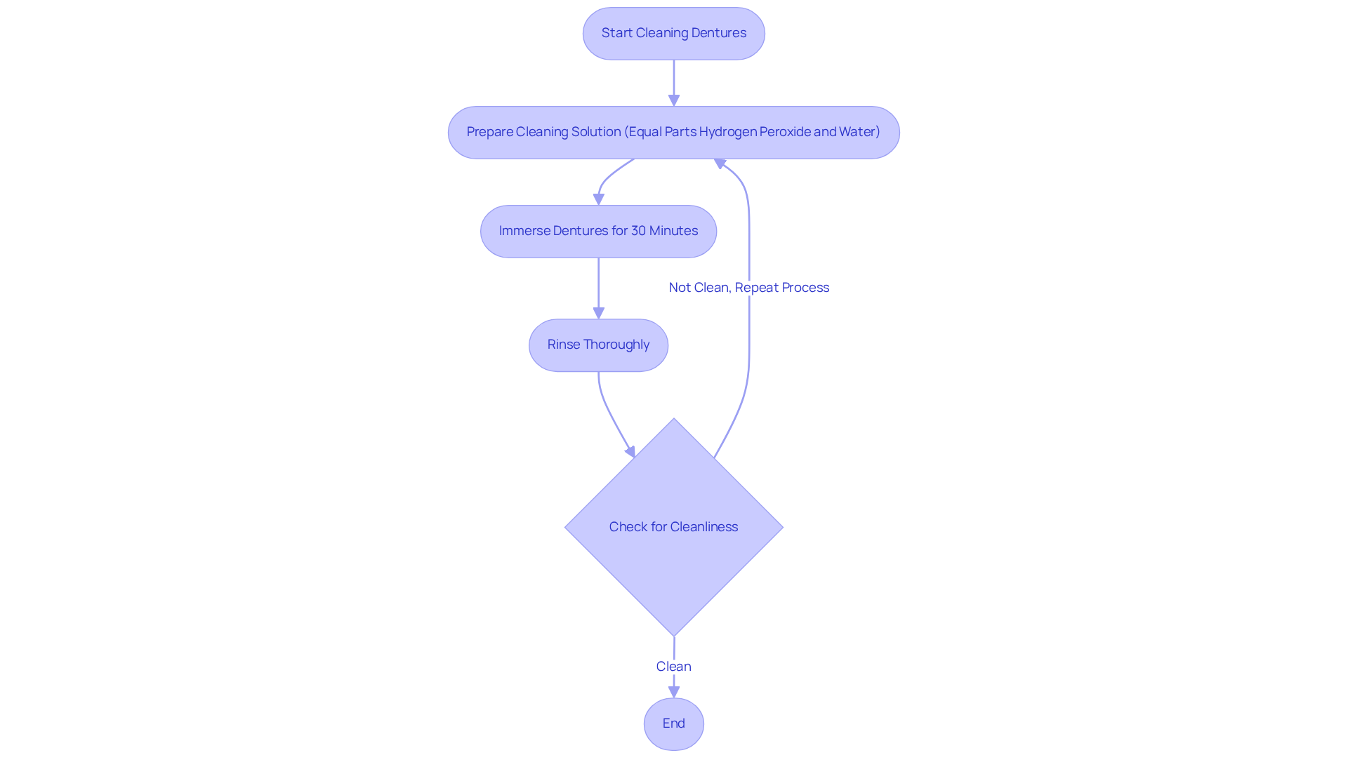
Follow Step-by-Step Instructions for Cleaning Dentures with Hydrogen Peroxide
To effectively clean your dentures with hydrogen peroxide, follow these simple steps:
- Rinse Your Dentures: Start by rinsing your dentures under lukewarm water to remove any loose food particles. This small step makes a big difference!
- Prepare the Cleaning Solution: In a bowl, mix equal parts of 3% hydrogen peroxide and water. For enhanced cleaning power, you can use a 1:1 ratio.
- Soak the Dental Appliances: Immerse your dental items in the oxygenated solution for about 30 minutes. This soaking process not only disinfects but also helps , ensuring your dentures look their best.
- Clean the Prosthetics: After soaking, gently brush all surfaces of the prosthetics with a soft-bristled toothbrush. Focus on areas prone to plaque accumulation and food remnants, because we want to keep your smile shining!
- Rinse Completely: Rinse the dental appliance again under lukewarm water to eliminate any leftover hydrogen peroxide solution. This step is crucial for your comfort.
- Dry and Store: Pat the dental prosthetics dry with a clean towel and store them securely, preferably in a container filled with water or a soaking solution to maintain moisture.
By following these steps, you can ensure your false teeth stay clean, fresh, and ready for everyday use. Routine maintenance to clean dentures with hydrogen peroxide not only enhances the appearance of your dental appliances but also supports your overall oral hygiene. Remember, your comfort is our priority!

Explore Additional Tips for Maintaining Your Dentures
To keep your dentures in the best shape possible, here are some essential tips that can make a real difference:
- Avoid Hot Water: Hot water can warp denture materials, which might compromise their fit and function. Always opt for lukewarm or cool water when washing and soaking your dentures. Regular cleaning is vital to prevent plaque buildup and staining, and one effective method is to clean dentures with hydrogen peroxide. Did you know that a study found 52.5% of false teeth users cleaned them almost daily? This highlights just how important regular maintenance is.
- Handle with Care: Always clean your dental devices over a soft surface or a bowl of water. This simple precaution can help prevent breakage if they accidentally slip from your hands. Mishandling can lead to costly repairs or replacements, and we want to avoid that!
- Store Properly: When you’re not using your false teeth, keep them in water or a soaking solution. This practice keeps them moist and helps maintain their shape, preventing them from drying out and warping.
- [Regular Check-ups](https://dentkits.com/are-full-dentures-worth-it): Don’t forget to schedule routine dental examinations! These check-ups ensure your artificial teeth fit well and help address any issues promptly. Regular visits can catch potential problems early, ensuring your dental appliances remain comfortable and effective.
By following these best practices, you can preserve the quality and appearance of your dental appliances, and one effective way to do this is to clean dentures with hydrogen peroxide, ensuring they serve you well for years to come. Remember, proper care not only enhances the longevity of your dentures but also contributes to your overall oral health. is our priority!

Conclusion
Cleaning dentures with hydrogen peroxide isn’t just a routine task; it’s a vital part of maintaining your oral health and ensuring the longevity of your dental appliances. Are you tired of worrying about harmful bacteria and fungi? By incorporating this powerful disinfectant into your cleaning regimen, you can effectively eliminate those concerns while keeping your dentures looking bright and fresh. This approach not only enhances the aesthetic appeal of your dental tools but also contributes significantly to your overall comfort and confidence.
The steps outlined in this article provide a clear and straightforward method for cleaning dentures effectively. From gathering essential supplies, like 3% hydrogen peroxide and a soft-bristled toothbrush, to meticulously following the soaking and rinsing processes, each action plays a crucial role in achieving optimal results. Furthermore, additional tips emphasize the importance of proper handling, storage, and regular dental check-ups, all of which support the maintenance of your dentures and your oral health.
Ultimately, prioritizing the cleanliness of your dentures through methods like using hydrogen peroxide can lead to a healthier mouth and a more comfortable experience overall. By adopting these practices, you can enjoy the benefits of improved hygiene and a longer-lasting smile. We understand that taking the time to care for your dental appliances is essential; it not only ensures their functionality but also reinforces the importance of oral health in enhancing your quality of life. Embrace these cleaning techniques and tips to keep your dentures in excellent condition for years to come.
Frequently Asked Questions
Why is it important to clean dentures regularly?
Regular cleaning is essential for preserving oral health and prolonging the lifespan of dental appliances. It helps remove bacteria and fungi that can lead to issues like bad breath and infections.
What is the recommended method for cleaning dentures with hydrogen peroxide?
You can clean dentures by immersing them in a mixture of equal parts hydrogen peroxide and regular water for about 30 minutes to brighten and sanitize them.
What benefits does hydrogen peroxide provide for denture cleaning?
Hydrogen peroxide serves as a powerful disinfectant that effectively removes bacteria and fungi, and its stain-removing qualities help keep dental appliances looking fresh and natural.
What should be done after using hydrogen peroxide on dentures?
It is crucial to wash dental appliances thoroughly after using any bleaching agent to eliminate any remnants and prevent possible irritation.
How does incorporating a bleaching agent into oral care routines affect dental health?
Incorporating a bleaching agent like hydrogen peroxide can guarantee a cleaner, healthier smile, enhancing confidence and comfort.
