Introduction
Choosing the right dentures can feel overwhelming, can’t it? With so many options available today, it’s easy to feel lost. Soft upper dentures without a palate offer a modern alternative to traditional upper dentures, bringing advantages in comfort and taste perception. We understand that comfort is essential when it comes to your eating experience. However, while these innovative prosthetics promise a more enjoyable time at the table, they often come with higher costs and surgical requirements that might make you hesitate.
What factors should you consider when weighing the benefits and drawbacks of these two distinct denture types? Are you tired of lengthy dental visits? It’s important to reflect on what truly matters to you in this decision. Your comfort is our priority, and we’re here to help you navigate these choices.
Define Soft Upper Dentures Without Palate and Traditional Upper Dentures
Are you tired of lengthy dental visits and uncomfortable dentures? A soft upper denture without palate, commonly known as a palateless appliance, is designed to replace missing teeth in the upper jaw while keeping the roof of your mouth exposed. This innovative design not only enhances your taste experience but also boosts comfort by eliminating the heaviness associated with traditional false teeth. Many users find that palateless prosthetics, which typically rely on dental implants for stability, offer a secure fit that feels just right.
In contrast, conventional upper prosthetics cover the entire palate and use suction against the gums to stay in place. Usually made from acrylic, these dental solutions can be either complete or partial, depending on how many teeth need replacing. While they are often more accessible and budget-friendly, can lead to discomfort due to their size and reliance on suction for support.
Ultimately, the decision between using a soft upper denture without palate and conventional appliances relies on your personal preferences and needs. Palateless prosthetics provide significant advantages, such as improved taste perception and reduced irritation, making them a compelling option for those who prioritize comfort. However, keep in mind that they may require dental implants for optimal stability, which can raise overall costs. On the other hand, conventional false teeth, while more economical, might need regular adjustments and can become less comfortable over time.
Your comfort is our priority, and we understand that making the right choice is essential. Consider what matters most to you in your dental experience, and take the next step towards a more comfortable smile.

Compare Benefits and Drawbacks of Each Denture Type
Soft upper dentures without a palate offer several appealing advantages that many users appreciate:
- [Enhanced Comfort](https://dentkits.com/7-different-types-of-partial-dentures-with-pictures-for-your-smile/): Without a bulky palate, these dentures provide a more natural feel, significantly reducing irritation and discomfort during use.
- Enhanced Flavor Experience: Users enjoy an unobstructed palate when using a soft upper denture without palate, leading to a superior taste sensation that traditional false teeth often hinder.
- Less Maintenance: The design of a soft upper denture without palate typically makes them easier to clean and maintain, contributing to overall user satisfaction.
However, it’s important to consider some drawbacks:
- Higher Cost: Palateless dentures usually require dental implants for stability, which can raise the overall cost compared to traditional options.
- Surgical Requirement: The need for implants means users must undergo a surgical procedure, which may not be suitable for everyone, especially those with certain health conditions or insufficient jawbone density.
In contrast, traditional upper dentures come with their own set of benefits:
- Affordability: They are generally less expensive than palateless options, making them accessible to a wider audience.
- Ease of Use: Conventional prosthetic teeth can be fitted without surgery, providing a quicker solution for those missing teeth.
Yet, traditional dentures also have significant drawbacks:
- Discomfort: The bulkiness can lead to sore spots and discomfort, particularly during extended wear.
- Taste Limitation: The coverage of the palate can hinder taste sensation, negatively impacting the overall eating experience.
Understanding these factors is essential for anyone considering their prosthetic options. Both varieties have distinct advantages and challenges that can influence your choice.
We understand that navigating these options can be overwhelming. That’s where DentKits comes in. We provide cutting-edge online services that simplify the process of acquiring and maintaining dental prosthetics. This means that busy professionals like you can easily find the right solution without the hassle of lengthy dental visits. is our priority.

Assess Suitability for Different Lifestyles and Dental Needs
Are you tired of lengthy dental visits? The soft upper denture without palate is designed for individuals who prioritize comfort and flavor. They allow you to enjoy a varied diet without the obstruction of a palate. These dental prosthetics are especially beneficial for active people, as they can be secured by implants for a more stable fit, improving stability during everyday tasks. Many patients report enhanced taste perception and comfort, making these oral devices a preferred choice for those who truly value their eating experience.
In contrast, conventional upper prosthetics offer a more economical choice for individuals who may not be ready for surgical procedures. They are suitable for those looking for an affordable option, particularly in areas where high-quality dental materials can be excessively costly. However, it’s important to be aware that conventional false teeth may require regular adjustments to maintain a proper fit and can lead to discomfort over time.
Financial statistics indicate that only around 15% of individuals with missing teeth choose new replacements each year, often due to the high expenses linked to advanced options. This highlights the challenges many face in accessing affordable oral care. Real-world instances show that some patients opt for conventional prosthetics because of their immediate cost-effectiveness, despite the possible disadvantages of discomfort and the need for continual upkeep.
Furthermore, with the rise of tele-dentistry and innovative technologies, DentKits provides a convenient method to obtain false teeth, eliminating the necessity for in-person dental visits. This means that busy professionals can enjoy improved accessibility while ensuring safety and personalization in the purchasing process. Ultimately, the choice between a soft upper denture without palate and conventional prosthetics should be influenced by personal factors such as financial limitations, lifestyle requirements, and individual comfort preferences. We understand that making this decision can be overwhelming, but as dental professionals emphasize, understanding these aspects is crucial for .

Explore Innovative At-Home Solutions for Dentures with DentKits
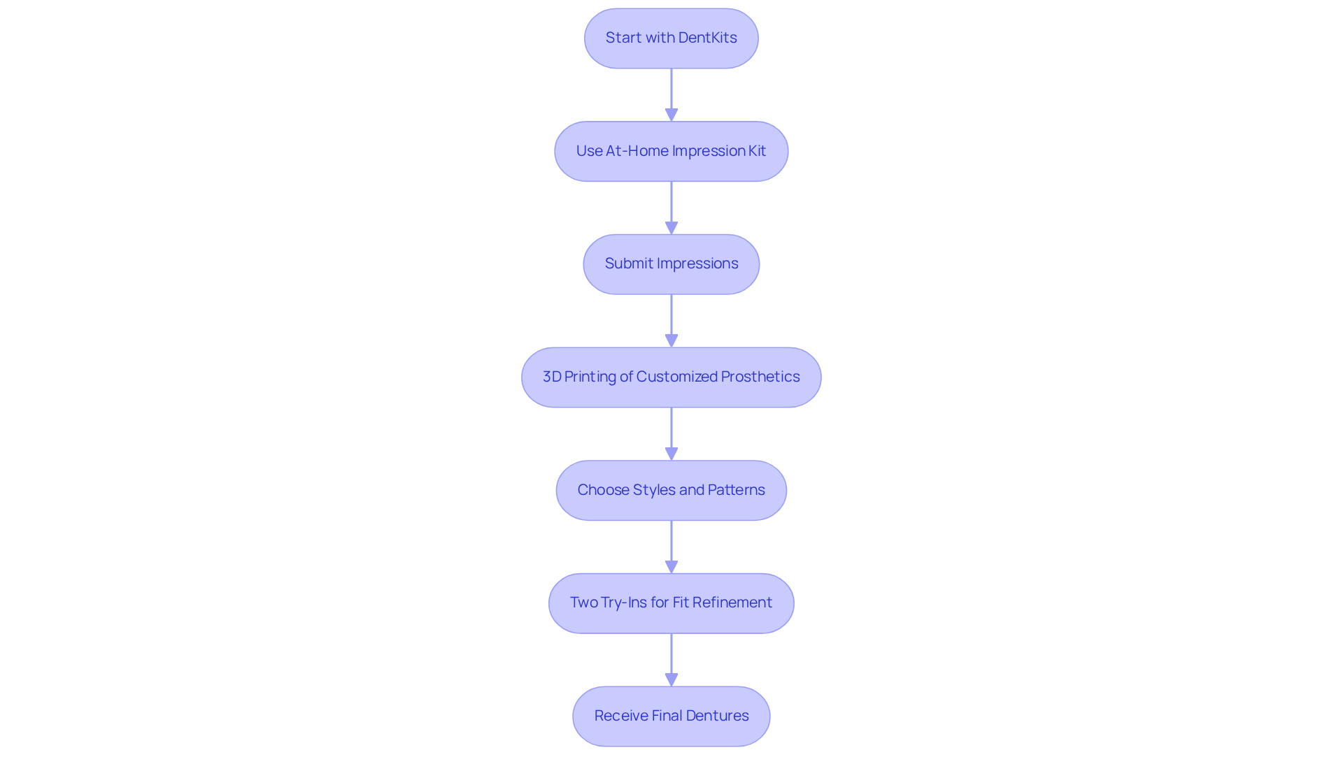
Are you tired of lengthy dental visits? DentKits is here to change the way you think about getting dentures. We understand that the traditional denture acquisition process can be daunting, often involving uncomfortable appointments and long waits. That’s why we’ve created a solution that allows you to obtain high-quality dentures from the comfort of your home.
Your journey with DentKits begins with an intuitive . This kit lets you create precise molds of your mouth without the discomfort of invasive dental visits. It’s a game-changer, addressing the common pain points associated with traditional fittings and making the experience significantly more pleasant.
Once you submit your impressions, we utilize advanced 3D printing technology to craft customized dental prosthetics tailored to your individual preferences. You can choose from a variety of styles, hues, and patterns, ensuring that your prosthetics not only fit flawlessly but also look natural and appealing. Furthermore, our streamlined procedure includes two try-ins, allowing you to refine the fit before finalizing your dental prosthetics.
The convenience and accessibility of DentKits’ services are particularly appealing to those who may have previously felt intimidated by the dental process. By removing the need for numerous office visits and long wait times, we make high-quality dental solutions more accessible than ever. This means that you can enjoy efficient and comfortable prosthetic options without the stress.
But don’t just take our word for it. Here are some stories from our satisfied customers:
- Peter Cashmore shared how DentKits quickly fixed his dentures in just five days, allowing him to enjoy food without difficulties.
- Evelyn recounted how her elderly mother obtained complete dental appliances at a reduced local price, with tailored support throughout the procedure.
- The average clinical Nesbit denture costs $900, while DentKits offers it for just $349, resulting in savings of $650.
These testimonials highlight the affordable luxury and seamless service experiences that DentKits provides. Your comfort is our priority, and we’re here to support you every step of the way.

Conclusion
Choosing between soft upper dentures without a palate and traditional options is a significant decision that can greatly impact your comfort and quality of life. Are you tired of lengthy dental visits? The palateless design offers notable benefits such as enhanced taste sensation, reduced irritation, and easier maintenance, making it an appealing choice for those who prioritize comfort and enjoy a varied diet. On the other hand, traditional upper dentures provide a more economical solution, but they often come with drawbacks like discomfort and taste limitations.
We understand that making the right choice is essential. This article has explored the advantages and disadvantages of each denture type, emphasizing the importance of personal preferences and lifestyle needs. While soft upper dentures can require dental implants and may involve higher costs, they provide a more natural feel and taste experience. Conversely, traditional dentures are more accessible but may necessitate ongoing adjustments and can lead to discomfort over time.
Ultimately, the choice between these denture types should align with your comfort, financial considerations, and lifestyle factors. Furthermore, as innovative solutions like DentKits emerge, they offer convenient at-home options, making it easier for you to find the right fit for your dental needs. Embracing these advancements in dental technology can lead to a more comfortable and satisfying dental experience. Your comfort is our priority, ensuring that everyone can enjoy the benefits of a confident smile.
Frequently Asked Questions
What are soft upper dentures without a palate?
Soft upper dentures without a palate, also known as palateless appliances, are designed to replace missing teeth in the upper jaw while keeping the roof of the mouth exposed, enhancing comfort and taste experience.
How do soft upper dentures differ from traditional upper dentures?
Traditional upper dentures cover the entire palate and use suction against the gums for stability, while soft upper dentures do not cover the palate, relying on dental implants for support and offering a more comfortable fit.
What are the advantages of palateless prosthetics?
Palateless prosthetics provide advantages such as improved taste perception, reduced irritation, and enhanced comfort compared to conventional dentures.
Are soft upper dentures without a palate more expensive than traditional dentures?
Yes, palateless prosthetics may require dental implants for optimal stability, which can increase overall costs compared to conventional dentures that are often more budget-friendly.
Do traditional dentures require regular adjustments?
Yes, conventional false teeth may need regular adjustments and can become less comfortable over time.
What should I consider when choosing between soft upper dentures without a palate and traditional dentures?
Consider your personal preferences and needs, such as comfort, taste experience, and budget, to determine which dental solution is best for you.
