Introduction
Creating a perfect mold of your teeth is essential for anyone seeking comfortable and effective dental solutions. Are you tired of lengthy dental visits? We understand that busy professionals value their time, and that’s why accurate dental impressions matter. Not only do they enhance the quality of custom dentures, but they also streamline the entire process. This means you can focus on your daily life without the hassle of frequent adjustments.
However, achieving that perfect mold can be fraught with challenges. What happens when the impression doesn’t turn out as expected? This guide offers a step-by-step approach to mastering dental molds, ensuring a smoother journey to a confident smile. Your comfort is our priority, and we’re here to help you navigate this process with ease.
Understand the Importance of Dental Molds
Are you tired of lengthy dental visits? are more than just a step in the process; they serve as the for crafting that fit comfortably and function effectively. A precise ensures that your dentures align perfectly with your gums and remaining teeth, which helps prevent discomfort and enhances aesthetics.
For busy professionals like you, understanding this importance can streamline the process of obtaining from DentKits. This means fewer adjustments later on, allowing you to focus on what truly matters in your life. With DentKits’ innovative online process, you can create your cast from the comfort of your home, making it a convenient and flexible option.
Furthermore, a well-crafted mold of teeth results in a more , conserving both time and resources over time. Your comfort is our priority, and we believe that everyone deserves a at a reasonable cost. So why wait? Take the first step towards a more today!
Gather Necessary Materials and Tools
To create a perfect mold of your teeth, you’ll want to gather a few essential materials and tools:
- : This typically includes impression trays and dental putty, conveniently provided in the at-home kit from DentKits.
- Mixing Tools: A spatula or similar tool for combining the substance.
- Timer: To ensure you allow the right amount of time for the substance to set.
- Mirror: To help you see your teeth and gums clearly during the process.
- Gloves: For hygiene and to maintain a clean working environment.
Collecting these supplies in advance will help you carry out the process smoothly, reducing any disruptions. Are you tired of ? With DentKits, you also have access to from our smile team, ensuring you can get assistance whenever you need it during your mold of teeth process. Your is our priority!
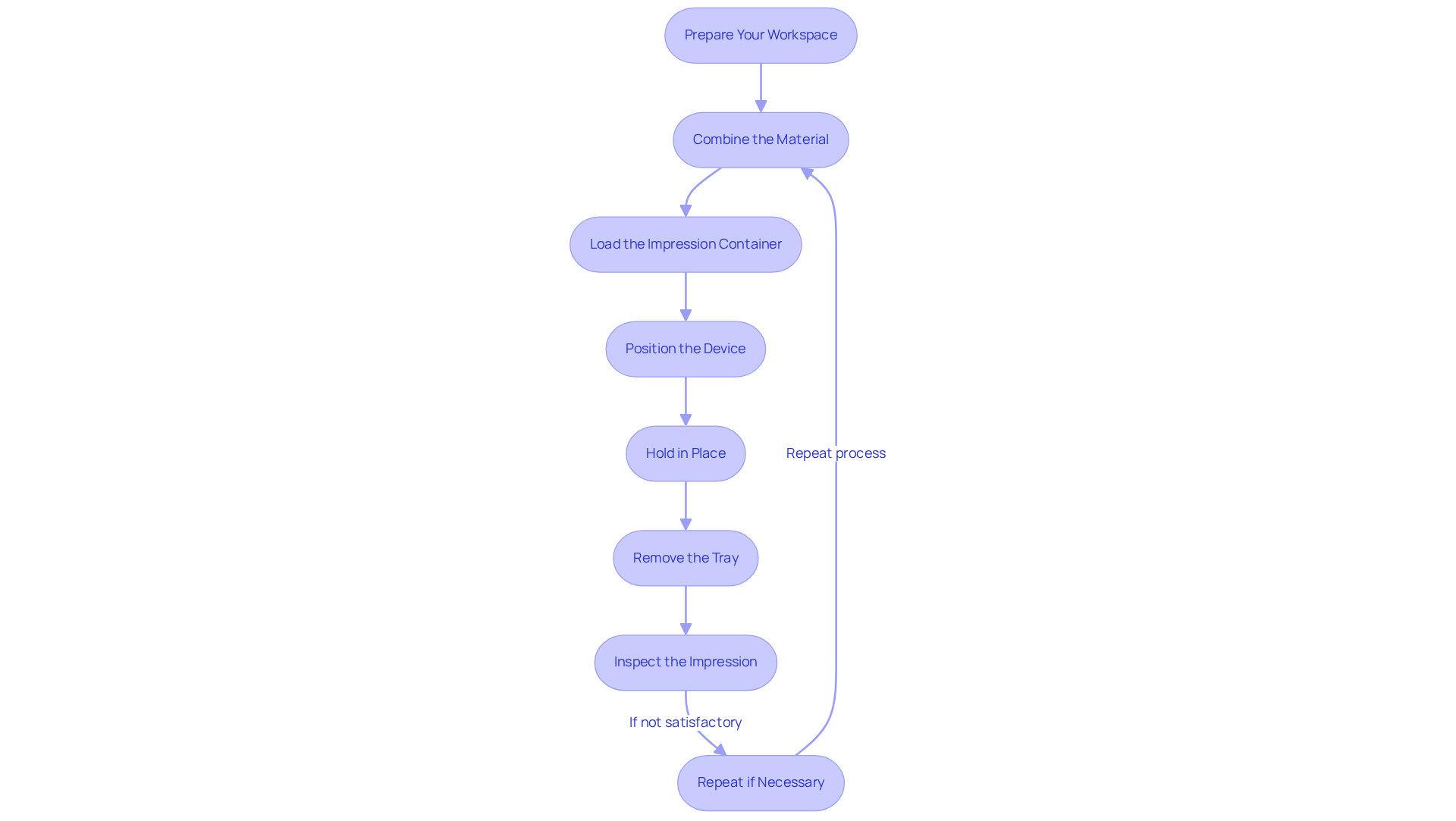
Follow the Step-by-Step Process for Taking a Dental Impression
- Prepare Your Workspace: Are you ready to take the first step toward a more able ? Start by finding a clean, well-lit area to work. Arrange all your supplies and tools for easy access, so you can focus on what matters most—your .
- Combine the Material: Follow the guidelines provided in your kit to mix the . It’s important to ensure it’s well-blended for optimal results, as this will make the process smoother and more effective.
- Load the : Gently fill the with the combined substance, making sure it covers the entire surface uniformly. This step is crucial for of your smile.
- Position the Device: Now, place the device in your mouth, aligning it with your teeth and gums. Press gently but firmly to ensure contact with all areas. Remember, your comfort is our priority.
- Hold in Place: Keep the container in position for the time indicated in the kit instructions, usually around 3-5 minutes, until the material sets. This is your moment to relax and let the process work for you.
- Remove the Tray: When the time is up, carefully wiggle the tray to break the seal and gently pull it out of your mouth. Avoid pulling too hard to prevent distortion of the shape. We understand that this can feel a bit awkward, but take your time.
- Inspect the Impression: Check the form for any imperfections or air bubbles. A positive image should capture all details of your teeth and gums. If the mold of teeth looks good, you’re on the right track!
- Repeat if Necessary: If the result isn’t satisfactory, don’t worry! Discard it and repeat the process until you achieve the . We’re here to of the way.

Troubleshoot Common Issues in Dental Impressions
Even with careful preparation, challenges can arise during the presentation process. Are you tired of dealing with frustrating issues when getting your dentures? Here are some that can help you feel more at ease:
- Air Bubbles: Air bubbles often result from . To prevent this, and apply it smoothly to avoid trapping air. Minor adjustments in technique can significantly enhance the quality of your representations.
- Incomplete Coverage: If your fails to capture all areas of your teeth or gums, it may be due to improper positioning of the device. Make sure the tray is aligned properly and press firmly to achieve full contact. Remember, the marginal area must be fully represented for a well-fitting restoration.
- Substance Not Setting: If the molding substance doesn’t solidify within the specified time, first check the expiration date of your kit and confirm that you mixed the components correctly. If problems persist, consider using a new kit, as unset material can lead to .
- Warped Perception: A warped perception upon removal may suggest that the container was pulled too hard. Always wiggle the tray gently to break the seal before removal. This technique helps preserve the integrity of the , ensuring accurate results.
To form your cast, begin by combining the dental substance included in your DentKits as per the attached guidelines. Place the mixed material into the and bite down firmly to capture the shape of your teeth and gums. By implementing these troubleshooting tips, you can significantly improve your chances of creating a perfect mold of teeth, which will facilitate a smoother process for obtaining your .
Your comfort is our priority. Remember, accuracy is crucial for the best fit, and with DentKits’ advanced and expert craftsmanship, you can achieve high-quality results tailored to your needs.

Conclusion
Creating a perfect mold of your teeth is essential for busy professionals looking to enhance their dental experience. Are you tired of lengthy dental visits? This guide highlights the importance of accurate dental impressions, which not only ensure a comfortable fit for dentures but also streamline the dental process, saving you valuable time and minimizing the need for adjustments. Embracing this innovative approach with DentKits allows you to take control of your dental health from the comfort of your home.
Throughout this article, we’ve emphasized key points such as:
- Gathering essential materials
- Following a step-by-step process
- Troubleshooting common issues
Each phase—from preparing your workspace to inspecting the final mold—plays a crucial role in achieving a precise dental impression. Understanding these elements empowers you to create effective molds that lead to better-fitting dentures, improving your overall comfort and aesthetics.
Ultimately, prioritizing the creation of accurate dental molds can significantly enhance your oral health and personal well-being. By leveraging the resources and support offered by DentKits, you can ensure a smooth and efficient dental experience. Taking the first step towards achieving a custom fit not only contributes to a confident smile but also paves the way for a more convenient and enjoyable dental journey. Your comfort is our priority.
Frequently Asked Questions
What is the purpose of dental molds?
Dental molds are used to create custom dentures that fit comfortably and function effectively, ensuring proper alignment with gums and remaining teeth.
How do dental molds enhance the experience for patients?
Precise dental molds help prevent discomfort and improve the aesthetics of dentures, leading to a better overall experience during dental visits.
What benefits do busy professionals gain from understanding dental molds?
By understanding the importance of dental molds, busy professionals can streamline the process of obtaining high-quality dentures, resulting in fewer adjustments and more time to focus on their priorities.
How does DentKits facilitate the dental mold process?
DentKits offers an innovative online process that allows individuals to create their dental cast from the comfort of their home, providing a convenient and flexible option.
What are the advantages of a well-crafted dental mold?
A well-crafted dental mold leads to a more efficient production process, conserving time and resources, and ultimately ensuring a better fit and comfort for the patient.
What is the overall goal of DentKits regarding dental molds?
The goal of DentKits is to provide everyone with a custom fit at a reasonable cost, prioritizing patient comfort and satisfaction.