Introduction
Wearing dentures can truly change your life, but it often comes with challenges, especially for busy professionals like you. Are you tired of lengthy dental visits? Understanding how to manage the initial discomfort and adapt to these dental appliances is essential for maintaining both your confidence and comfort.
This article offers essential tips and best practices for putting in dentures, ensuring a smoother transition and a more enjoyable experience. We understand that the adjustment period can be daunting. What strategies can you employ to navigate this phase effectively? And when should you seek professional help to ensure an optimal fit and function? Your comfort is our priority, and we’re here to guide you through this journey.
Understand What to Expect When Wearing Dentures for the First Time
Wearing for the first time can bring about a range of sensations that are important to understand. Are you feeling a bit overwhelmed? Many people report a sensation of heaviness in their mouths as their tissues adjust to the new presence of . Discomfort, including , is common, especially with new dental appliances. You might also notice increased saliva production as your mouth adapts to this change. But don’t worry – these sensations are generally temporary and often subside within a few weeks.
To make this , we recommend:
- Practicing speaking
- Starting with soft foods
- Following tips for
This can really help ease the adjustment process. Furthermore, , such as , can provide extra stability, making it easier for you to adapt. or resources can also offer reassurance and valuable insights during this time. Remember, . Over time, most people find that they adapt easily to their new oral appliances. Your comfort is our priority, and we’re here to every step of the way.

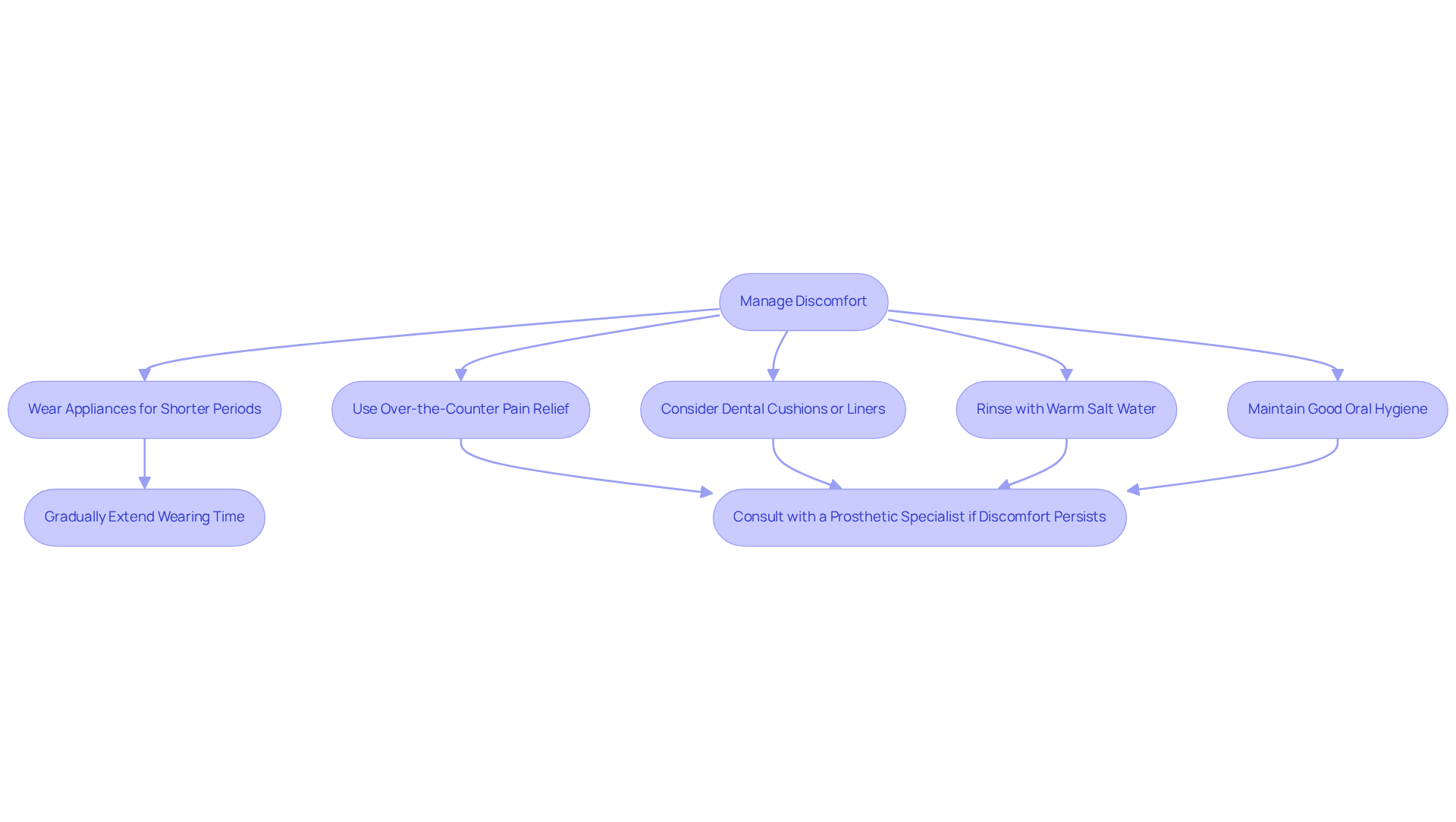
Manage Discomfort and Navigate the Adjustment Period
Are you struggling with phase of your ? We understand that this can be a challenging time. To ease your journey, start by wearing your dental appliances for shorter periods each day. Gradually extend the time as your mouth becomes accustomed to them.
Furthermore, over-the-counter medications can be quite helpful. Using may also provide that extra bit of comfort you need. Rinsing your mouth with warm salt water can soothe sore spots and promote healing, making your experience a bit more bearable.
Maintaining good is crucial during this time. Gently brushing your gums not only stimulates circulation but also reduces irritation. If discomfort persists beyond the initial acclimation phase, it’s wise to . This means ensuring that your appliances fit properly and are aligned correctly.
Significantly, research shows that a rely on pain relief during this adjustment. This highlights the importance of proactive management strategies. Remember, your comfort is our priority, and we’re here to support you every step of the way.

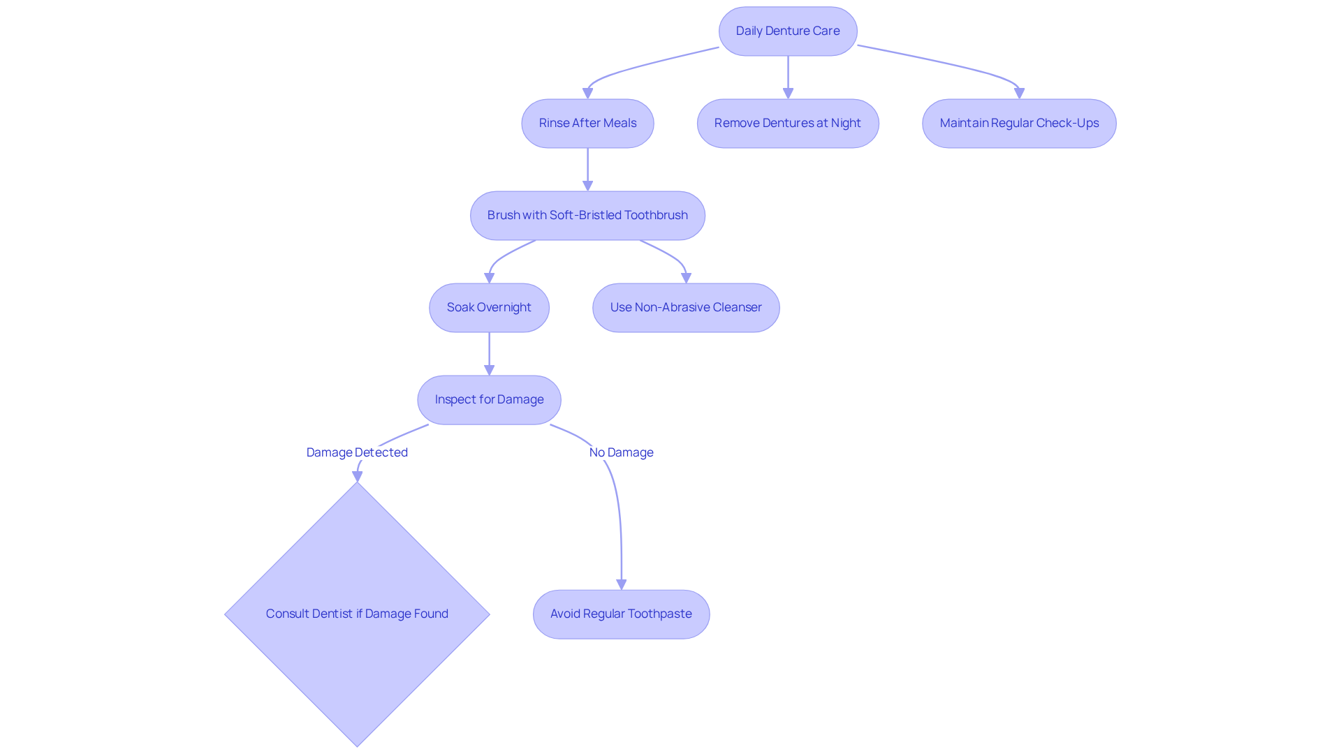
Care for Your Dentures: Essential Maintenance Tips
To keep your DentKits prosthetics in top shape, it’s essential to establish a . Are you tired of lengthy dental visits? Rinsing your after every meal helps eliminate food particles, and brushing them daily with a soft-bristled toothbrush and a non-abrasive cleanser is crucial. Remember, regular toothpaste can scratch the surface of your , so it’s best to avoid it. Soaking your prosthetics overnight in a cleaning solution not only maintains their shape but also prevents bacteria buildup.
Furthermore, taking out your at night allows your gums to recuperate, which is vital for your oral health. Consistently inspecting for any , like cracks or chips, is important. If you notice anything concerning, don’t hesitate to consult your oral care specialist for adjustments or repairs. Proper care not only of your DentKits appliances-typically lasting around 7 to 10 years with good maintenance-but also helps prevent staining, a common issue that can affect both aesthetics and oral health.
Foods that can stain, such as coffee, tea, and red wine, should be consumed with caution. Did you know that poorly constructed or neglected dental prosthetics may only last around 5 years? This highlights the significance of quality craftsmanship and diligent maintenance. Regular are also vital for evaluating the fit and condition of your dental appliances, ensuring a comfortable fit and a confident smile. Your comfort is our priority, and we’re here to support you every step of the way.

Recognize When to Consult a Denture Professional
Are you experiencing discomfort with your oral prosthetics? Identifying when to seek help from a is essential for ensuring your comfort and functionality. Common indicators that your dentures may need modification include:
- Tender areas
If your feel loose or shift during regular activities, it’s crucial to seek professional advice promptly.
Statistics show that around 20% of prosthetic users face fit issues within the first three years of use. This means that are vital to monitor fit and address any wear and tear. Furthermore, noticeable spaces between your gums and can indicate a .
By staying vigilant and proactive about your , you can ensure a comfortable and functional smile. Your comfort is our priority, and taking these steps can ultimately .

Conclusion
Adjusting to life with dentures can truly be a transformative journey. We understand that the nuances involved can feel overwhelming, but knowing how to navigate this transition can make all the difference. While initial discomfort and adjustments are common, they can be effectively managed with patience and the right strategies. By adopting practices such as gentle acclimatization, proper maintenance, and recognizing when to seek professional help, you can approach this new chapter with confidence.
Key insights include:
- The importance of establishing a daily cleaning routine to prolong the lifespan of your dentures.
- Managing discomfort through gradual wear can help.
- Staying alert to signs that indicate a need for professional adjustments is crucial.
These proactive measures not only enhance comfort but also contribute to better oral health and overall well-being.
Ultimately, embracing the experience of wearing dentures is about finding the right balance between care and adaptation. By following the essential tips outlined, you can ensure that your journey with dentures is not only manageable but also rewarding. Remember, taking the first step towards a confident smile begins with understanding and implementing these best practices. Your comfort is our priority.
Frequently Asked Questions
What sensations can I expect when wearing dentures for the first time?
When wearing dentures for the first time, you may experience a sensation of heaviness in your mouth, discomfort, soreness, and irritation in the gums. Increased saliva production is also common as your mouth adjusts to the new dental prosthetics.
How long do the initial sensations from wearing dentures last?
These sensations are generally temporary and often subside within a few weeks.
What can I do to make the transition to wearing dentures smoother?
To ease the adjustment process, you can practice speaking, start with soft foods, and follow tips for putting dentures in. Applying adhesive for dental prosthetics can also provide extra stability.
Is it normal to feel discomfort while adjusting to dentures?
Yes, discomfort, including soreness and irritation in the gums, is common when first wearing dental appliances.
Where can I find support while adjusting to my new dentures?
Engaging with supportive communities or resources can offer reassurance and valuable insights during your adjustment period.
How important is patience during the adjustment to dentures?
Patience is essential, as most people find that they adapt easily to their new oral appliances over time.
