Introduction
A smile can be a person’s most powerful asset, but missing teeth can really shake that confidence. Are you tired of lengthy dental visits? For those looking for a quick and effective solution, a same-day flipper tooth offers a remarkable opportunity to restore both appearance and functionality.
So, how do you navigate the process of obtaining and customizing this temporary denture? This guide delves into the essential steps for securing a flipper tooth, ensuring a seamless fit and an enhanced smile. Furthermore, we’ll address common concerns and share maintenance tips along the way, because your comfort is our priority.
Understand What a Flipper Tooth Is and Its Benefits
A prosthetic device, often referred to as a temporary denture, is a lightweight, removable acrylic appliance designed to temporarily replace one or more missing teeth. Are you tired of lengthy dental visits? Here are some key benefits of using a flipper tooth that might just be the solution you’re looking for:
- Quick Solution: Flipper teeth can often be fabricated in as little as two weeks. This means you can enjoy an immediate aesthetic improvement, allowing you to regain confidence and engage socially without gaps in your smile.
- Cost-Effective: Compared to other oral solutions, removable appliances are typically more economical, with prices ranging from $250 to $1,000. This makes them accessible for a broader array of patients, easing financial concerns.
The aesthetic appeal of a smile can be enhanced using a same day flipper tooth, as it can be customized to match the color and shape of your natural teeth, ensuring a seamless look. We understand that appearance matters, and we’re here to help you feel your best. - Functional Improvement: They help restore your ability to chew and speak properly, significantly enhancing your quality of life. Many users report improved functionality and confidence during transitional phases, which is so important.
- Prevent Tooth Movement: By filling the gap left by absent teeth, removable appliances help prevent neighboring teeth from shifting out of position. This is crucial for maintaining your oral health.
Understanding these advantages can assist you in making an informed choice about whether a same day flipper tooth is the right option for your oral needs. With the convenience of like DentKits, busy professionals can easily access these effective temporary solutions without the hassle of traditional dental visits. Your comfort is our priority, and we’re here to support you every step of the way.

Follow the At-Home Impression Process for Your Flipper Tooth
Creating a same day flipper tooth requires accurate molds of your mouth, and we understand that this process can feel daunting. But don’t worry! Just follow these simple steps to ensure you get it right:
- Gather Your Materials: Start with your mold kit, which includes trays, putty, and detailed instructions. Having everything ready will make the process smoother.
- Prepare the Putty: Combine the putty according to the kit’s guidelines. It’s important to ensure a consistent mixture to avoid any variations that could affect your mold.
- Fill the Tray: Load the tray with the blended putty, spreading it evenly. This helps capture all the essential details of your mouth.
- : Position the tray in your mouth, centering it over your teeth. Bite down gently but firmly, holding it in place for the recommended time-typically 3-5 minutes. This step is crucial for accuracy.
- Remove the Tray: Carefully take out the tray and examine the impression. It should clearly capture the contours of your gums and teeth, ensuring a perfect fit.
- Return It: Follow the provided guidelines to securely package and send your feedback back to the laboratory. Your comfort is our priority, and we want to make this as easy as possible for you.
By following these steps, you can create a precise representation that promotes a comfortable and secure fit for your same day flipper tooth dental prosthesis. Remember, precise representations are essential, as dental experts emphasize, ensuring that the final product meets your needs efficiently. Are you ready to take this step towards a better dental experience?

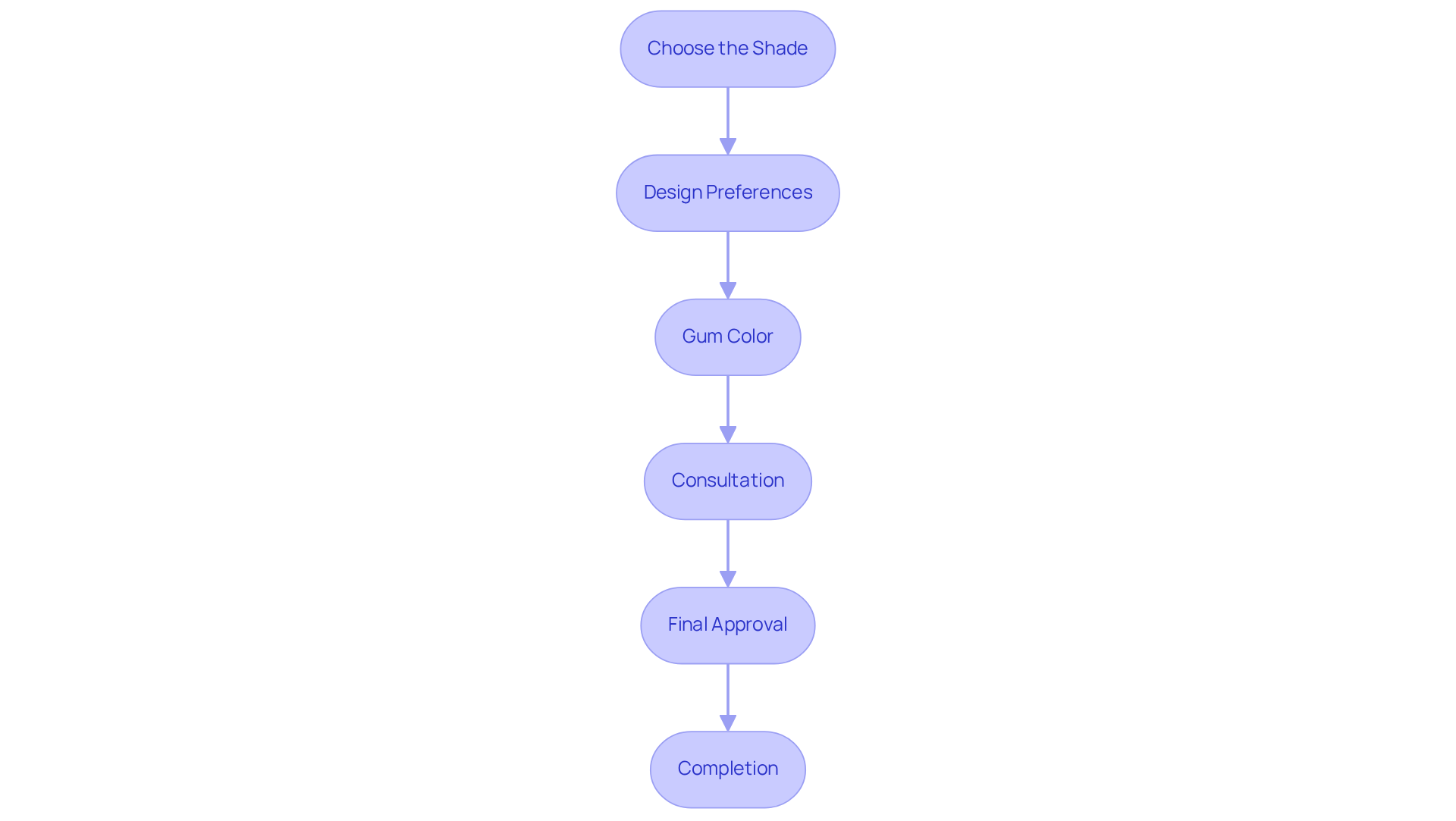
Customize Your Flipper Tooth for a Perfect Fit and Look
Once your impressions are sent to the lab, you can personalize your dental appliance with DentKits. Here’s how:
- Choose the Shade: Are you looking for a shade that closely matches your natural teeth? DentKits provides a shade guide to help you make your choice, ensuring a seamless blend with your smile.
- Design Preferences: What about the shape and size of the swimming appendage tooth? Consider how it will fit with your existing teeth and your overall smile. DentKits allows for personalized design options that enhance your facial features.
- Gum Color: You can also of the device. This ensures it blends seamlessly with your mouth, enhancing the natural appearance.
- Consultation: We understand that making these choices can be overwhelming. If possible, consult with a dental professional or utilize the resources provided by your impression kit. DentKits’ team is available for guidance throughout the process, leveraging their tele-dentistry platform for your convenience.
- Final Approval: Before the lab completes your device, you may have the opportunity to review a digital mock-up or prototype. This allows you to make any last-minute adjustments, ensuring that your device meets your expectations for both fit and aesthetics.
By taking the time to personalize your dental appliance with DentKits, you can ensure it not only fits well but also enhances your smile. Remember, DentKits devices are crafted to be 3x more fracture resistant and 2x more moisture resistant than other resin-based dentures, offering you a durable and visually appealing solution. Your comfort is our priority!

Care for Your Flipper Tooth: Maintenance and Adjustment Tips
To keep your flipper tooth in optimal condition, it’s essential to follow these caring maintenance tips:
- Daily Cleaning: Are you rinsing your utensil after each meal? It’s important to do so under lukewarm water to eliminate food particles. A soft-bristled toothbrush with mild soap works best for thorough cleaning-just avoid toothpaste, as it can be too abrasive. This simple step helps prevent staining, which can significantly impact your oral health if left untreated. Remember to steer clear of foods like coffee, tea, red wine, and berries that can contribute to staining.
- Soaking: At night, immerse your prosthetic in a denture cleaning solution or plain water. This keeps it moist and prevents drying out, which can lead to brittleness. With proper maintenance, oral appliances can last anywhere from 6 months to 2 years. Regular soaking also reduces the risk of staining from foods that can discolor your dentures.
- Avoid Heat: It’s crucial to keep your swimming aid away from hot water and direct sunlight. Exposure can warp the acrylic material, compromising its fit and function.
- Routine Modifications: If your prosthetic feels loose or uncomfortable, don’t hesitate to consult your oral health provider for necessary adjustments. Routine check-ups are vital for assessing your oral health and ensuring a proper fit. Remember, the denture flanges are essential for providing the necessary peripheral seal, which is a primary determinant of complete denture stability and comfort.
- Monitor for Damage: Regularly inspect your device for any signs of cracks or wear. If you notice any damage, reach out to your oral care provider promptly for repairs or replacements.
By following these care instructions, you can enhance the longevity and functionality of your flipper tooth. Your comfort is our priority, and with these simple steps, you can ensure it remains a .

Conclusion
A same day flipper tooth offers a practical and aesthetically pleasing solution for those missing teeth. Are you tired of lengthy dental visits? This option allows individuals to swiftly regain their confidence and improve their oral functionality. In this guide, we’ve illuminated the process of obtaining a flipper tooth, from understanding its benefits to customizing and maintaining it for optimal performance.
Key insights include:
- The quick turnaround time for acquiring a flipper tooth
- Its cost-effectiveness compared to other dental solutions
- The ease of creating an accurate mold at home
Furthermore, personalizing the device to match the natural look of your existing teeth enhances both comfort and visual appeal. Proper care and routine maintenance are crucial for prolonging the life of the flipper tooth, ensuring it remains a reliable part of your dental health regime.
In summary, investing in a same day flipper tooth is not just about aesthetics; it’s about improving your overall quality of life. By following the outlined steps and tips, you can navigate the process with confidence and ease. Your comfort is our priority-embrace the opportunity to enhance your smile and oral health. Take the first step towards a better dental experience today!
Frequently Asked Questions
What is a flipper tooth?
A flipper tooth is a lightweight, removable acrylic appliance designed to temporarily replace one or more missing teeth, often referred to as a temporary denture.
How quickly can a flipper tooth be made?
Flipper teeth can often be fabricated in as little as two weeks, allowing for an immediate aesthetic improvement.
What are the cost considerations for a flipper tooth?
Flipper teeth are typically more economical compared to other oral solutions, with prices ranging from $250 to $1,000, making them accessible for a broader range of patients.
Can a flipper tooth be customized?
Yes, a same day flipper tooth can be customized to match the color and shape of your natural teeth, ensuring a seamless look.
What functional improvements can a flipper tooth provide?
Flipper teeth help restore the ability to chew and speak properly, significantly enhancing the quality of life for users.
How does a flipper tooth help with oral health?
By filling the gap left by missing teeth, removable appliances like flipper teeth help prevent neighboring teeth from shifting out of position, which is crucial for maintaining oral health.
What convenience do at-home solutions like DentKits offer?
At-home solutions like DentKits allow busy professionals to access effective temporary solutions without the hassle of traditional dental visits.
