Introduction
Restoring a confident smile often starts with the decision to get false teeth. This choice can greatly enhance both function and aesthetics. Are you tired of lengthy dental visits? Understanding the step-by-step process of acquiring dentures is crucial for anyone considering this option.
What if the path to a radiant smile could be simplified with a convenient at-home impression kit? DentKits can alleviate many concerns associated with traditional denture acquisition. This means that personalized dental solutions not only demystify the process but also lead to improved self-esteem and quality of life.
Your comfort is our priority, and we understand that making this decision can feel overwhelming. By exploring the benefits and practicalities of using DentKits, you can take a significant step toward a more confident you. Why wait? Embrace the ease and comfort of a solution designed with your needs in mind.
Understand the Purpose of Dentures
Getting false teeth involves custom-made, removable appliances known as dentures that significantly restore both function and aesthetics. Are you tired of lengthy dental visits? They play a crucial role in enhancing chewing and speaking abilities, allowing individuals to enjoy a varied diet and communicate effectively. Statistics indicate that roughly 36 million Americans lack any teeth, and 90% of those are getting false teeth, highlighting their commonality and significance in preserving quality of life. Furthermore, prosthetic teeth can enhance facial structure by reinstating the natural shapes of the face, which may droop due to tooth loss, leading to a more youthful look.
The effect of prosthetic teeth goes beyond physical restoration; they can also enhance self-confidence. Many users report feeling more assured in social situations, as a radiant smile can illuminate a person’s face. With DentKits, the process of obtaining personalized luxury dental replacements is made effortless through a simple at-home impression method. This means that busy professionals can enjoy the convenience of custom-fit solutions without invasive or embarrassing examinations. Dental professionals emphasize the necessity of addressing tooth loss, particularly through getting false teeth, noting that it can lead to psychological distress and a diminished sense of identity. According to the American Dental Association, these advantages demonstrate that dental prosthetics do much more than restore function – they genuinely enhance daily life. Moreover, people with absent teeth face a greater risk of cognitive decline, making it important to consider replacements not only for physical health but also for cognitive well-being. By offering both practical and visual solutions, DentKits assists individuals in restoring their self-image and drive in personal and professional endeavors.
In summary, understanding the purpose of getting false teeth is vital for anyone considering this option. They not only enhance chewing and speaking abilities but also improve overall facial aesthetics, making them a valuable investment in one’s health and well-being. With DentKits, customers can benefit from high-quality materials and significant cost savings compared to local dental offices. It is also important to note that about 20% of false teeth users may require adjustments within the first three years, highlighting the need for ongoing care and support. Your comfort is our priority.

Follow the Step-by-Step Denture Acquisition Process
-
Consultation: Are you feeling anxious about your dental needs? Start with a personalized consultation where we can discuss your goals and address any concerns you might have about getting false teeth in the denture process. This is your chance to ask questions and feel heard.
-
Order Your Mold Kit: Once you’re ready to take the next step, simply order your at-home mold kit from DentKits. This kit includes everything you need to create accurate molds of your mouth, making the process straightforward and stress-free.
-
Take Molds: Follow the easy instructions provided to create your dental molds at home. It’s important to ensure both your upper and lower jaws are accurately captured for the best results.
-
Send Back Feedback: After you’ve completed your molds, return them to DentKits for processing. Your feedback is crucial in this journey.
-
Receive Try-Ins: Once your impressions are processed, you’ll receive try-in prosthetics. This step allows you to evaluate the fit and comfort of your new dental prosthetics, ensuring they meet your expectations.
-
Final Adjustments: Based on your feedback from the try-in stage, we can make necessary adjustments to ensure the best possible fit and comfort. Licensed U.S. in-state dentists will be involved to provide a personalized prescription tailored just for you.
-
Final Dentures Delivery: After you’re satisfied with the adjustments, your final custom dentures will be crafted and sent directly to you. Get ready to enhance your smile within 14 days, knowing that your comfort is our priority.

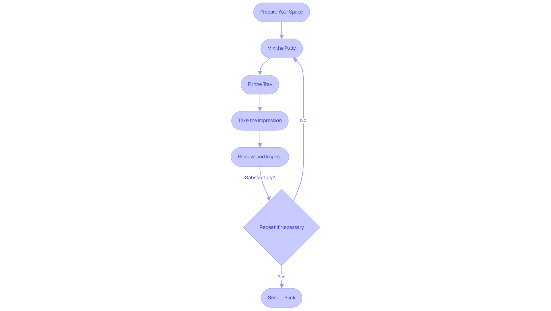
Utilize the At-Home Impression Kit for Custom Fit
-
Prepare Your Space: Are you ready to take the next step towards getting false teeth for a comfortable fitting? Start by choosing a clean, well-lit area to work in. Gather all supplies from your assessment kit, including trays, putty, and instructions. Having everything within reach will help ensure a smooth process.
-
Mix the Putty: Follow the instructions carefully to mix the putty. Combine the two hues until they reach a uniform tone. This consistency is crucial to avoid air bubbles that could jeopardize your results.
-
Fill the Tray: Once mixed, fill the tray with the putty, making sure it covers the entire surface adequately. This step is essential for capturing all the necessary details of your gums and any remaining teeth.
-
Take the Impression: Position the tray in your mouth, pressing it firmly against your gums. Bite down gently to create a complete mold, and hold it in place for the suggested duration. Remember, effective communication with yourself during this step can help ease any discomfort you might feel.
-
Remove and Inspect: Carefully take out the tray and examine the impression for accuracy. It should capture all the details of your gums and any remaining teeth. Look for any distortions or air bubbles that may require a retake. Your comfort is our priority, so don’t hesitate to ensure it’s just right.
-
Repeat if Necessary: If the outcome isn’t satisfactory, don’t worry! It’s perfectly okay to repeat the process. A clear and precise representation is essential for getting false teeth that fit well, and it’s always better to retake than risk an ill-fitting product.
-
Send It Back: Once you’re pleased with your impression, package it according to the provided instructions and return it to DentKits for processing. Make sure the item is securely packaged to prevent any deformation during transit.
By following these steps and tips, you can enhance the precision of your fittings, leading to a more comfortable and successful denture fitting experience. Remember, the quality of your impressions directly impacts the final product, so take your time and ensure everything is done correctly.

Customize Your Dentures: Choose Shades and Design
-
Choose Your Tooth Shade: Are you feeling overwhelmed by the options for tooth colors? Start by referring to the shade guide offered by DentKits. This guide helps you pick a tooth color that not only complements your natural teeth but also reflects your personal style. Remember to consider your skin tone and age to achieve a more lifelike appearance that makes you feel confident.
-
Select Gum Color: Next, think about the gum shade that pairs well with your chosen tooth color. This selection is crucial for creating a realistic and cohesive look, which enhances the overall aesthetic of your dental prosthetics when getting false teeth. We understand that every detail matters in achieving the perfect smile.
-
Design Preferences: Now, let’s talk about the overall appearance of your dental prosthetics. What tooth shape and arrangement do you envision for getting false teeth? DentKits offers a variety of choices and illustrations to help you visualize your preferences. This way, getting false teeth will ensure that your dental appliances not only fit well but also look natural, giving you peace of mind.
-
Review and Approve: After making your selections, it’s time to collaborate with the DentKits team. They’ll work with you to review your choices, possibly providing digital mock-ups or additional insights. This ensures that your selections meet your expectations and align with the latest trends in prosthetic aesthetics. Your satisfaction is our priority.
-
Complete Your Design: Once you’re happy with your choices, your personalized dental appliances will be crafted to your specifications. This tailored approach to getting false teeth guarantees a fit that is both comfortable and visually appealing, reflecting the latest advancements in denture customization. We’re here to make this process as smooth and reassuring as possible.

Conclusion
Are you tired of lengthy dental visits? Getting false teeth can be a journey that not only enhances oral functionality but also boosts your self-esteem and quality of life. With DentKits, this experience is simplified, allowing you to reclaim your smile and confidence from the comfort of your own home.
Throughout this article, we’ve discussed the key steps in the denture acquisition process, from the initial consultation to the customization of shades and designs. Each phase, including taking impressions and receiving try-ins, is designed to ensure a comfortable and personalized fit. Furthermore, the importance of ongoing adjustments and support has been emphasized, highlighting that the journey to a perfect smile is not just a one-time event but a collaborative effort.
Ultimately, investing in false teeth is more than just a cosmetic choice; it’s a vital step towards improved health and well-being. With DentKits, the process becomes accessible and tailored to your individual needs, enabling you to enjoy the benefits of a radiant smile and enhanced quality of life. Your comfort is our priority, so embrace this opportunity to elevate your confidence and restore your smile-consider taking the first step today.
Frequently Asked Questions
What are dentures and what purpose do they serve?
Dentures are custom-made, removable appliances that restore both function and aesthetics by enhancing chewing and speaking abilities, allowing individuals to enjoy a varied diet and communicate effectively.
How common is the use of dentures in the United States?
Approximately 36 million Americans lack any teeth, and 90% of those individuals are using false teeth, highlighting their significance in preserving quality of life.
How do dentures affect facial appearance?
Prosthetic teeth can enhance facial structure by reinstating the natural shapes of the face, which may droop due to tooth loss, leading to a more youthful look.
What impact do dentures have on self-confidence?
Many users report feeling more assured in social situations, as a radiant smile can improve self-esteem and confidence.
How does DentKits simplify the process of getting dentures?
DentKits offers a simple at-home impression method for obtaining personalized luxury dental replacements, allowing busy professionals to enjoy custom-fit solutions without invasive or embarrassing examinations.
Why is it important to address tooth loss?
Addressing tooth loss is crucial as it can lead to psychological distress and a diminished sense of identity. Additionally, individuals with absent teeth face a greater risk of cognitive decline.
What benefits do dental prosthetics provide beyond physical restoration?
Dental prosthetics enhance daily life by improving self-image, confidence, and overall well-being, making them a valuable investment in health.
What are the cost benefits of using DentKits compared to local dental offices?
DentKits provide high-quality materials and significant cost savings compared to traditional dental offices.
Do users of false teeth require ongoing care?
Yes, about 20% of false teeth users may require adjustments within the first three years, highlighting the need for ongoing care and support.
