Introduction
Are you tired of lengthy dental visits? Creating dentures at home may seem like a tempting solution for those seeking to avoid the hassle and expense of traditional dental care. However, this process is fraught with complexities and risks. This guide delves into the step-by-step journey of DIY denture creation, shedding light on the essential materials, techniques, and potential pitfalls that can arise along the way. Your comfort is our priority, and navigating the fine line between cost-saving and ensuring a comfortable, functional fit is crucial.
Exploring this question reveals not only the intricacies of at-home denture making but also the importance of prioritizing your oral health and safety in the quest for a perfect smile.
Understand the Basics of At-Home Denture Creation
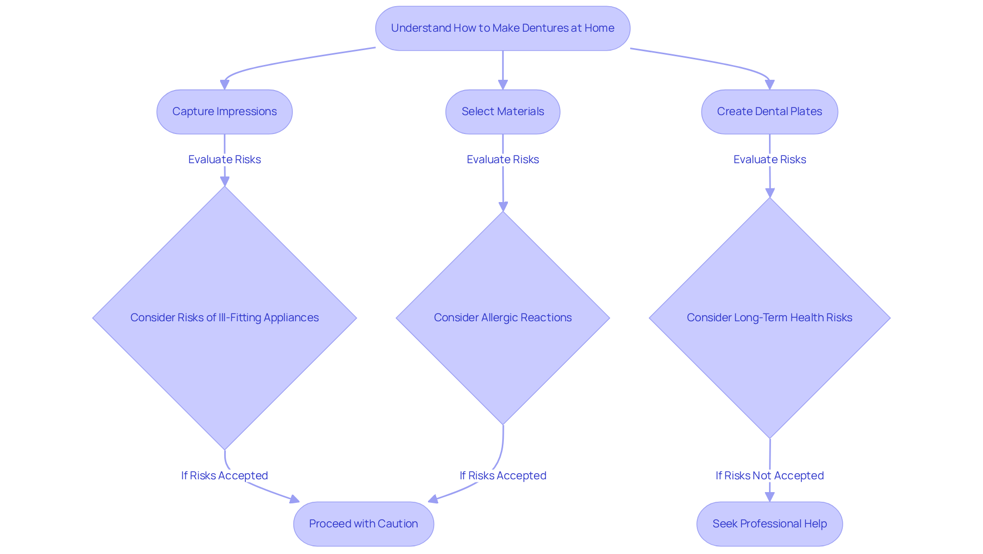
Before proceeding, it is important to understand at home, which involves several crucial ideas that deserve your attention. Are you tired of lengthy dental visits? While may seem like a , they often lack the comfort and fit that professionally crafted alternatives provide. When considering , the process typically includes:
- Capturing impressions of your gums
- Selecting appropriate materials
- Creating dental plates tailored to your unique oral structure
Understanding the various types of dentures—such as —can help you determine the best option for your needs.
However, it’s essential to recognize the . Ill-fitting dental appliances can lead to painful sores, infections, and lasting damage to your gums and jaw structure. Did you know that over 50% of people aged over 65 use false teeth? This statistic highlights the importance of proper fit and . Additionally, using non-dental materials in DIY kits can cause allergic reactions or systemic health issues, including aspiration pneumonia and nutritional deficiencies due to difficulties in eating.
Fortunately, DentKits offers innovative online services that provide a safer alternative to DIY methods. By using their , you can take precise impressions of your gums from the comfort of your home, ensuring a tailored fit without the need for in-person dental visits. This means that you can enjoy improved convenience while reducing the risks linked with .
Case studies reveal that many individuals who attempt DIY mouthguard projects experience complications that necessitate . Dental experts stress that the greatly outweigh any upfront savings, encouraging you to invest in expert care to safeguard your oral health and overall well-being. Grasping these elements is crucial for anyone contemplating at-home prosthetic creation, particularly when considering , and selecting DentKits can provide a safer, more effective solution for your dental needs.

Gather Essential Materials and Tools for Denture Making
To create your dentures at home successfully, gather these that can make the process smoother and more comfortable for you:
- : This kit contains the acrylic material necessary for forming the base of your , ensuring durability and comfort.
- : Are you tired of lengthy dental visits? Alginate is crucial for taking accurate impressions of your gums, helping you create a mold that fits your mouth perfectly.
- : These are needed for preparing the alginate and acrylic mixtures, allowing for precise measurements and consistency.
- : Utilized to form a foundation for your prosthetic teeth, assists in molding and perfecting the final product.
- : Available individually or included in tooth replacement kits, these are essential for achieving a natural appearance.
- Sandpaper: This tool is important for smoothing edges and ensuring a comfortable fit, enhancing your overall experience.
- Gloves and Mask: Your safety is our priority. Maintaining hygiene during the process is vital, making gloves and a mask necessary.
- : Although not necessary, adhesive can be advantageous for fastening the prosthesis once they are created, offering extra stability.
Having these materials ready will streamline how do you make dentures and help you avoid unnecessary delays. We understand that this journey can be daunting, but with the right tools, you can ensure a .

Follow the Step-by-Step Process to Create Your Dentures
can feel daunting, but knowing with the right guidance can help you achieve a proper fit and functionality. We understand that many people are tired of lengthy dental visits and the discomfort that can accompany traditional . By following these , you can understand to meet your needs.
- Take an Impression of Your Gums: Begin by mixing alginate powder with water according to the package instructions. Place the mixture in a tray and press it firmly against your gums to create a precise mold. Allow it to set as instructed, ensuring that the mold captures all contours of your gums. This means that your dentures will fit comfortably.
- Prepare the Acrylic Mixture: Follow the instructions on your acrylic kit to mix the acrylic material. Achieving the right consistency is crucial for effective molding.
- Create a Wax Model: Use dental wax to form a model of your gums based on the impression you took. This wax model will act as the basis for your prosthetics, allowing for necessary adjustments before finalizing the acrylic.
- Attach : Position the onto the wax model, ensuring they are aligned correctly. Secure them in place with additional wax if necessary, paying close attention to aesthetics and comfort. Your is our priority, so take your time with this step.
- Mold the Acrylic: Pour the prepared acrylic mixture over the wax model and . Allow it to set according to the instructions provided with your kit, ensuring a solid bond.
- Trim and Smooth the Edges: Once the acrylic has set, carefully take the out of the mold. Use fine-grit sandpaper to smooth any rough edges, enhancing comfort during wear.
- Test the Fit: Place the artificial teeth in your mouth to check the fit. Make any necessary adjustments by trimming or reshaping to ensure they sit comfortably and securely. Be aware that poorly fitting dental appliances can cause irritation or discomfort, so careful adjustments are essential.
- Secure with Adhesive: If desired, apply adhesive to ensure a snug fit when wearing your new prosthetics, providing additional stability.
By adhering to these steps carefully, you can understand that not only function well but also provide you with the comfort and confidence you deserve. Remember, your journey to a better smile starts here!

Troubleshoot Common Issues in At-Home Denture Making
While crafting at home can be fulfilling, we understand that you may face some typical challenges. Are you tired of dealing with discomfort or frustration? Here are some solutions to help you troubleshoot:
- : If your false teeth feel loose or uncomfortable, check the mold for precision. A new impression may be necessary to guarantee a better fit. Remember, a is essential for your comfort and functionality.
- : can result from improper mixing. Ensure thorough mixing and avoid introducing air into the mixture to achieve a smooth finish. This means that a little extra care can lead to better results.
- Rough Edges: Sharp or uncomfortable edges can be smoothed down using sandpaper. This simple adjustment can significantly improve comfort when using your .
- Discoloration: To prevent discoloration, use and adhere to proper cleaning procedures. Avoid staining substances like coffee or tobacco, which can compromise the appearance of your dentures. Your smile deserves to shine!
- : If you struggle with speech, practice speaking slowly and clearly. Over time, you will adjust to the new appliance, and many users find that their pronunciation improves with practice. Remember, patience is key.
By addressing these , you can enhance your experience and discover to achieve better results in your at-home . Your comfort is our priority, and we’re here to .

Conclusion
Creating dentures at home can seem like an appealing option for those looking to save both time and money. However, it is crucial to approach this process with caution and awareness. While the idea of crafting personalized dental prosthetics is enticing, understanding the risks and challenges involved is essential. This guide outlines the steps necessary for making dentures at home, emphasizing the importance of safety and proper fit.
Are you tired of lengthy dental visits? Key insights from this article highlight the significance of using the right materials and tools, including acrylic kits and alginate mold powder, to ensure a successful outcome. The step-by-step process lays out a clear path from taking impressions to troubleshooting common issues. This means that attention to detail is vital for comfort and functionality. Furthermore, the article underscores the potential dangers of DIY dental appliances, advocating for professional alternatives like DentKits to mitigate risks associated with at-home denture creation.
Ultimately, this journey towards better oral health and aesthetics should not be taken lightly. Your comfort is our priority, and investing in quality materials while understanding the intricacies of denture making can lead to satisfactory results. However, prioritizing professional guidance is paramount. Embrace the opportunity to enhance your smile, but do so with the knowledge that expert care can safeguard your overall well-being.
Frequently Asked Questions
What is the process of making dentures at home?
The process of making dentures at home typically involves capturing impressions of your gums, selecting appropriate materials, and creating dental plates tailored to your unique oral structure.
What types of dentures are available?
The various types of dentures include full dentures, partial dentures, and flippers.
What are the risks associated with DIY denture creation?
The risks of DIY denture creation include ill-fitting dental appliances that can lead to painful sores, infections, and lasting damage to your gums and jaw structure. Additionally, using non-dental materials can cause allergic reactions and health issues.
Why is proper fit important for dentures?
Proper fit is crucial because over 50% of people aged over 65 use false teeth, and ill-fitting dentures can lead to complications such as aspiration pneumonia and nutritional deficiencies due to difficulties in eating.
What alternative does DentKits offer for at-home denture creation?
DentKits offers an impression kit that allows you to take precise impressions of your gums from home, ensuring a tailored fit without the need for in-person dental visits, thereby reducing the risks associated with DIY methods.
What do dental experts say about DIY dental appliances?
Dental experts stress that the dangers of DIY dental appliances greatly outweigh any upfront savings, encouraging individuals to invest in expert care to safeguard their oral health and overall well-being.
