Overview
This article highlights how front teeth partial dentures can significantly enhance self-esteem and improve quality of life.
Are you struggling with the emotional and functional challenges of missing teeth? You’re not alone. Many individuals experience similar feelings, and this transformation is supported by testimonials that reveal:
- Increased confidence
- Enhanced social engagement
- Improved functionality
Furthermore, it showcases the profound impact that modern dental solutions can have on those facing these issues. Your comfort is our priority, and we understand that finding the right solution can be daunting.
Let’s explore how these advancements can make a difference in your life.
Introduction
The impact of missing front teeth extends far beyond aesthetics; it often affects self-esteem and social interactions. Are you tired of feeling embarrassed or anxious about your smile? As many individuals grapple with these feelings, the search for effective dental solutions becomes paramount.
This article delves into the transformative journey of one person’s experience with front teeth partial dentures. This innovative solution not only restored their smile but also significantly enhanced their quality of life.
What can we learn from their story about the emotional and functional benefits of modern denture options? Your comfort is our priority, and understanding these experiences can guide you toward a more confident future.
Background: The Journey to Finding a Solution for Missing Front Teeth
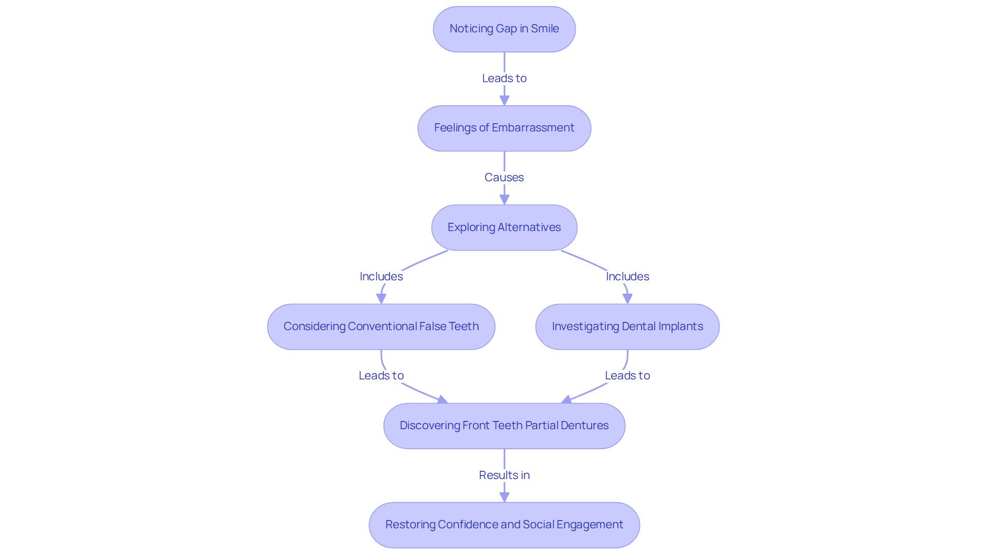
The journey began with a noticeable gap in the person’s smile, and it was when front teeth partial dentures changed my life that everything improved. This situation significantly impacted their self-esteem and confidence, just as front teeth partial dentures changed my life. The feelings of embarrassment and social anxiety that altered their appearance made everyday interactions increasingly challenging, but front teeth partial dentures changed my life.
Are you tired of feeling self-conscious about your smile? Studies reveal that individuals with missing teeth often experience heightened social anxiety, which can deter them from engaging in social situations. In fact, nearly 25% of adults with tooth loss report avoiding social interactions due to embarrassment.
In search of a solution, the individual explored various alternatives, realizing that front teeth partial dentures changed my life, along with conventional false teeth and dental implants. However, the invasive nature and complexity of these procedures felt overwhelming. The desire for a more comfortable and less intimidating solution became paramount. This prompted them to investigate innovative offerings in the denture market. This exploration led to the discovery of personalized, convenient options, including front teeth partial dentures that changed my life by restoring not just my smile but also my confidence and social engagement.
With this product, they found a solution crafted from robust, high-quality materials, ensuring longevity and a tailored fit. The effortless at-home impression process alleviated the anxiety associated with traditional methods. This means that the potential for significant cost savings—up to 60% compared to local dental offices—became evident. Furthermore, genuine feedback from satisfied clients strengthened the efficacy of the products, making the path to restoring their smile seem attainable and empowering. Your comfort is our priority, and we understand that can be a journey in itself.

Identifying the Challenges: Emotional and Functional Impacts of Missing Teeth
The emotional toll of missing front teeth was alleviated when front teeth partial dentures changed my life. Are you tired of feeling self-conscious during conversations or avoiding social gatherings since front teeth partial dentures changed my life? Many individuals, like those who have shared their experiences with our product, report that front teeth partial dentures changed my life, resulting in a significant decline in self-esteem due to this issue. Functionally, the absence of teeth complicates chewing certain foods and affects speech clarity, leading to frustration and isolation.
Fortunately, innovative online solutions for dental prosthetics, crafted with advanced 3D printing technology and expert craftsmanship, offer a way to restore both functionality and confidence. Customer testimonials highlight remarkable experiences with custom dentures, demonstrating how front teeth partial dentures changed my life by not only improving smiles but also transforming lives. For instance, one customer noted, ‘I never thought I could smile confidently again until I tried DentKits.’ This means that many people share comparable experiences, underscoring the importance of addressing both the physical and emotional aspects of dental health.
We understand that the artistry involved in producing these dental prosthetics is meticulous. U.S.-based lab technicians ensure that each piece is not only durable but also visually appealing, allowing for a natural appearance and sensation. Your comfort is our priority, and we are here to help you .

Solution Approach: Leveraging DentKits’ At-Home Denture Process
Are you tired of lengthy dental visits? Many individuals share this concern, which is why they are drawn to the convenience of an upscale dental experience from the comfort of home. The journey begins with an intuitive impression kit, designed for ease of use. This kit enables the creation of precise molds without the discomfort typically associated with in-office visits.
After submitting their impressions, users receive two try-ins, ensuring a flawless fit and allowing for personalized choices in tooth and gum shades. This innovative approach not only reduces the anxiety associated with traditional appointments but also empowers individuals to take control of their oral care journey. With this product, you can enjoy a that merges affordability with high-quality materials.
Your comfort is our priority, transforming the acquisition of dental prosthetics into a more accessible and personalized experience. The success rates of at-home prosthetic processes highlight significant satisfaction among users, showing how tele-dentistry is reshaping the landscape of dental care. Join the movement towards a more comfortable dental experience today.

Results: Transforming Confidence and Quality of Life with Partial Dentures
Upon receiving the last set of removable teeth, I realized that front teeth partial dentures changed my life instantaneously. Have you ever felt self-conscious about your smile? Clients such as Peter Cashmore have reported substantial increases in confidence, with many observing comparable enhancements after using front teeth partial dentures that changed my life. He expressed how he could enjoy food without difficulties, emphasizing the functional benefits of DentKits’ products. Functionally, users experienced improved chewing ability. In fact, 66.53% of participants in a study reported a significant increase in their ability to eat hard food, alongside clearer speech, which enhanced their overall quality of life.
The dental prosthetics, specifically the front teeth partial dentures that changed my life, not only brought back their smiles but also rejuvenated their social engagements. Imagine reconnecting with friends and family without the worry of criticism. As noted by Grishin Dental Expert:
- “By addressing both the physical and psychological effects of tooth loss, front teeth partial dentures changed my life, helping individuals restore their confidence, enhance their mental health, and experience a better quality of life.”
This means that effective oral solutions, such as front teeth partial dentures changed my life, can lead to profound changes in personal and social dynamics.
We understand that well-fitted prosthetics play an essential role in restoring not just smiles, but also self-esteem and social engagement. Your comfort is our priority, and we invite you to explore how DentKits can today.

Insights: Lessons Learned from the Experience with Partial Dentures
The experience with dental kits highlights several important lessons in modern dentistry. Are you tired of lengthy dental visits? Tailored care is essential; individuals seeking oral solutions should prioritize options that cater specifically to their unique needs and preferences. DentKits ensures that each denture is prescribed by a licensed dentist in your state, providing peace of mind that the dentures are real and customized to individual requirements.
Furthermore, the incorporation of technology, especially tele-dentistry and 3D printing, greatly enhances the patient experience by making oral care more accessible and less intimidating. We understand that for many, front teeth partial dentures changed my life by restoring one’s smile and providing significant emotional and psychological benefits. This emphasizes the need for solutions, such as front teeth partial dentures that changed my life, which not only address functional problems but also boost self-esteem and improve overall quality of life.
In addition, with prices ranging from $250 to $1,000, DentKits offers considerable savings—up to 60% compared to conventional clinics. This means that contemporary solutions are not only effective but also financially advantageous. Potential customers can take the Denture Assessment to determine their specific needs, as front teeth partial dentures changed my life, exemplifying the transformative power of modern dental solutions and how technology can redefine patient experiences in dentistry. Your comfort is our priority—explore how DentKits can .

Conclusion
The transformative power of front teeth partial dentures is truly remarkable, bringing profound changes to individuals’ lives. Are you tired of feeling self-conscious about your smile? These innovative solutions address both the emotional and functional challenges of missing teeth, not only restoring smiles but also rebuilding confidence and enhancing overall quality of life. The journey from self-consciousness to self-assurance is made possible through the tailored and accessible options available today.
Furthermore, key insights have emerged regarding:
- The emotional toll of missing teeth
- The practical benefits of modern denture solutions
- The significant cost savings associated with at-home processes
The testimonials of satisfied users highlight the remarkable impact that front teeth partial dentures can have, enhancing social interactions and daily experiences. With advancements in technology and personalized care, individuals can reclaim their joy in smiling and engaging with others.
Ultimately, the journey toward restoring one’s smile is about more than just aesthetics; it’s about regaining a sense of self-worth and connection with the world. Your comfort is our priority, and embracing solutions like front teeth partial dentures can lead to life-changing outcomes. We understand that taking the first step can be daunting, but exploring options, such as those offered by DentKits, can pave the way for a brighter, more confident future.
Frequently Asked Questions
What was the initial problem faced by the individual in the article?
The individual experienced a noticeable gap in their smile due to missing front teeth, which significantly impacted their self-esteem and confidence.
How does missing teeth affect social interactions according to the article?
Missing teeth can lead to heightened social anxiety, with nearly 25% of adults with tooth loss reporting that they avoid social interactions due to embarrassment.
What solutions did the individual explore for their missing front teeth?
The individual explored various alternatives including conventional false teeth, dental implants, and ultimately found that front teeth partial dentures were the most suitable solution for restoring their smile and confidence.
What advantages do front teeth partial dentures offer?
Front teeth partial dentures are crafted from robust, high-quality materials for longevity and a tailored fit. They also provide a comfortable at-home impression process and significant cost savings—up to 60% compared to local dental offices.
How do missing teeth affect a person’s emotional and functional well-being?
Missing teeth can lead to a decline in self-esteem, difficulties in chewing certain foods, and affect speech clarity, causing frustration and isolation.
What technology is used in creating the dental prosthetics mentioned in the article?
The dental prosthetics are crafted using advanced 3D printing technology and expert craftsmanship to ensure quality and a natural appearance.
What do customer testimonials indicate about the effectiveness of the product?
Customer testimonials highlight remarkable experiences with the custom dentures, with many individuals reporting a significant improvement in their confidence and ability to smile.
Who ensures the quality of the dental prosthetics?
U.S.-based lab technicians are responsible for producing the dental prosthetics, ensuring they are durable and visually appealing.