Introduction
Navigating the world of dental care can feel overwhelming, especially when it comes to replacing missing teeth. Are you tired of lengthy dental visits? Partial dentures provide a practical solution, restoring not just functionality but also boosting your self-esteem and overall quality of life.
However, many patients often wonder: how long do partial dentures take to make? This article explores the timeline of partial denture creation, shedding light on the factors that influence the duration. Understanding this process can significantly enhance your experience, making it smoother and more comfortable.
We understand that the journey to dental restoration can be daunting, but knowing what to expect can ease your concerns. Your comfort is our priority, and we’re here to guide you every step of the way.
Defining Partial Dentures: Importance and Functionality
Are you tired of lengthy dental visits? Partial dental devices, or partial dentures, are custom prosthetics designed to replace one or more missing teeth while preserving your remaining natural teeth. Typically made from a blend of acrylic and metal, these dental prosthetics are tailored to fit your mouth accurately, ensuring comfort and functionality.
- Restoration of Functionality: One of the key benefits of partial dentures is their ability to significantly enhance your ability to chew and speak effectively. Missing teeth can pose challenges, but research shows that people with partial dental appliances experience improved chewing efficiency, which is vital for overall nutrition and health.
- Aesthetic Enhancement: Imagine filling the gaps in your smile! Partial appliances not only restore functionality but also improve your facial appearance, leading to heightened self-esteem and confidence. Many users report a significant boost in their social interactions and overall quality of life after obtaining their dental prosthetics.
- Preventing Tooth Movement: Furthermore, filling the gaps left by missing teeth helps prevent adjacent teeth from shifting. This is crucial, as misalignment can lead to further oral complications. By choosing partial dentures, you’re taking a proactive step towards maintaining long-term oral health.
We understand that contemplating partial prosthetics can be daunting. However, grasping these advantages is essential, as they provide a practical and visually appealing alternative to other dental choices. Your comfort is our priority, and we’re here to support you in making the .

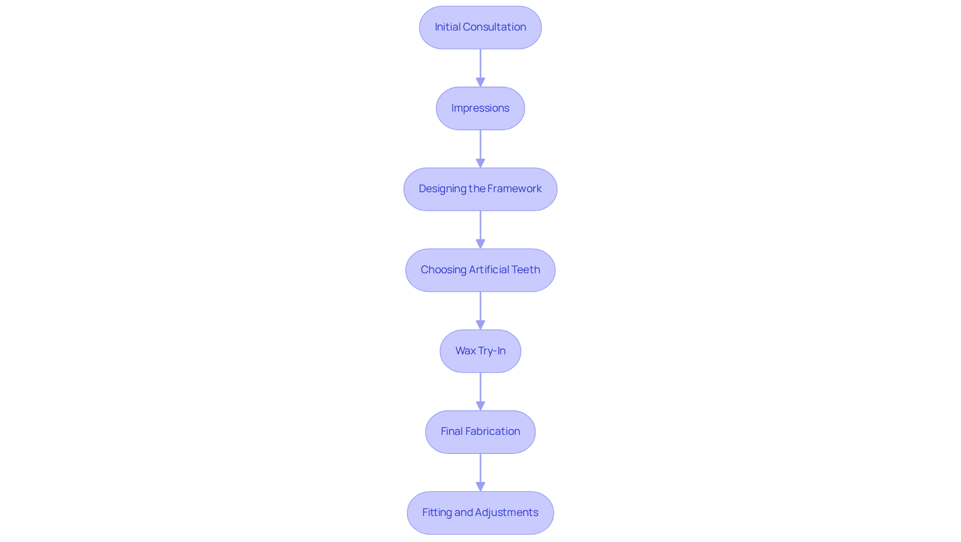
Step-by-Step Process of Making Partial Dentures
Creating partial prosthetics involves a thoughtful, step-by-step journey, and many patients wonder how long do partial dentures take to make to ensure a perfect fit and optimal functionality. Are you tired of lengthy dental visits? Here’s how the process typically unfolds:
- Initial Consultation: Your journey begins with a thorough evaluation of your oral health by the dentist, who will discuss various options tailored to your specific needs.
- Impressions: Accurate impressions of your mouth are taken, forming the basis for a precise model of the dentures.
- Designing the Framework: Based on these impressions, a custom framework is designed to ensure a snug and comfortable fit.
- Choosing Artificial Teeth: Together with your dentist, you’ll select the color and shape of the artificial teeth, ensuring they blend seamlessly with your natural teeth.
- Wax Try-In: A wax model is created for you to try, allowing for any necessary adjustments before the final production.
- Final Fabrication: The dental prosthetics are crafted using high-quality materials, often employing advanced techniques like 3D printing, which enhances precision and durability.
- Fitting and Adjustments: Once completed, the dental prosthetics are fitted, and any modifications are made to ensure your comfort and functionality.
This comprehensive method not only addresses common issues linked to traditional devices, such as poor fit and discomfort, but also raises the important consideration of how long do partial dentures take to make, reflecting the advancements in dental technology that have transformed the fabrication process. With contemporary methods, you can expect a more customized experience, leading to prosthetic teeth that are both visually appealing and highly functional.
We understand that nearly 1 in 4 seniors aged 65 and above possess complete dental prosthetics, highlighting the need for accessible and effective solutions for those requiring assistance. Furthermore, the restorative dentistry market, valued at $17.8 billion in 2024, is projected to grow by 6.2% over the next six years, underscoring the increasing demand for high-quality dental solutions. Your comfort is our priority, and we’re here to .

Factors Affecting the Duration of Partial Denture Creation
We understand that you might have concerns about how long do partial dentures take to make, as creating them can take time. Here are some key factors that can influence the duration:
- Complexity of the Case: If your situation involves multiple extractions or requires significant adjustments, it may take longer. Complex cases often need extra fittings and adjustments, which can extend the timeline.
- Material Selection: The materials chosen for your dentures can also affect how quickly they can be made. For instance, metal frameworks typically require more intricate processing than other materials, leading to longer production times.
- Laboratory Workload: The current workload of the laboratory plays a role too. During busy times, like after holidays or dental health awareness campaigns, the demand for denture production can rise, potentially causing delays.
- Patient Compliance: Your timely attendance at appointments and prompt feedback during fittings are crucial for speeding up the process. Delays in your responses can prolong the fitting and adjustment phases.
- Health Factors: Your oral health condition, including how quickly you recover from any extractions, can significantly impact the speed of prosthetic production. For example, if you heal slowly, it may extend the timeline.
At DentKits, we prioritize your comfort and convenience. We use cutting-edge 3D digitization to create precise models of your teeth and gums, enhancing the prosthetic creation process. Our advanced imaging technology and innovative dental 3D printing not only improve the accuracy of your dentures but also help in quicker delivery and fewer visits compared to traditional methods.
We understand that navigating this process can be overwhelming, but knowing these factors can help you set realistic expectations about how long do partial dentures take to make. Your comfort is our priority, and we’re here to throughout your journey.

Why Understanding the Timeline Matters for Patients
Understanding the timeline for obtaining partial dentures is essential for several reasons:
- Preparation: Are you tired of lengthy dental visits? Understanding how long do partial dentures take to make allows you to effectively plan your schedule, minimizing disruptions to your daily life. This foresight is especially advantageous for busy professionals who need to balance oral care appointments with work and personal commitments.
- Expectation Management: Clear schedules assist in managing expectations, significantly alleviating anxiety regarding the process and the final result. When you know what to expect at each stage, you can approach your oral care with greater confidence.
- Informed Decision-Making: A clearly outlined schedule enables you to make educated choices about your dental health. Understanding the time commitment involved helps you weigh your options and choose the best course of action for your needs.
- Enhanced Satisfaction: Patients who are aware of the schedule are more likely to be pleased with their overall experience. This satisfaction frequently leads to better adherence to treatment plans and enhanced results, as you feel more involved in your care journey.
In essence, knowing how long do partial dentures take to make not only aids in logistical planning but also significantly enhances your overall experience, fostering a sense of control and satisfaction throughout the denture acquisition process. is our priority.

Conclusion
Understanding the timeline for creating partial dentures is essential for anyone considering this dental solution. It’s not just about restoring functionality and aesthetics; it significantly enhances your overall oral health. By recognizing the importance of partial dentures, you can make informed decisions that positively impact your quality of life.
Are you tired of lengthy dental visits? Key factors influencing the duration of partial denture creation include:
- The complexity of your case
- Material selection
- Laboratory workload
- Patient compliance
- Individual health conditions
Each of these elements contributes to the timeline, highlighting the need for clear communication between you and your dental professional throughout the process. Furthermore, advancements in technology, such as 3D printing, have streamlined production, leading to more efficient outcomes.
This means that understanding how long partial dentures take to make empowers you to manage your expectations and plan accordingly. This knowledge fosters a sense of control and satisfaction during your dental journey, ensuring that you can enjoy the myriad benefits of your new prosthetics with confidence. We understand that embracing this proactive approach not only enhances your overall experience but also reinforces the importance of maintaining optimal oral health for years to come.
Frequently Asked Questions
What are partial dentures?
Partial dentures are custom prosthetics designed to replace one or more missing teeth while preserving the remaining natural teeth. They are typically made from a blend of acrylic and metal.
What is the primary function of partial dentures?
The primary function of partial dentures is to restore functionality, enhancing the ability to chew and speak effectively, which is vital for overall nutrition and health.
How do partial dentures improve aesthetics?
Partial dentures fill the gaps in a person’s smile, improving facial appearance and leading to heightened self-esteem and confidence. Many users report a boost in social interactions and overall quality of life after obtaining them.
How do partial dentures prevent dental issues?
By filling the gaps left by missing teeth, partial dentures help prevent adjacent teeth from shifting. This is important as misalignment can lead to further oral complications.
Are partial dentures a good alternative to other dental options?
Yes, partial dentures provide a practical and visually appealing alternative to other dental choices, making them a beneficial option for maintaining long-term oral health.
