Introduction
Understanding the journey of recovery after a full mouth extraction is crucial for anyone facing this significant dental procedure. We understand that losing all your teeth can be overwhelming, and you may have many questions about what lies ahead. As you navigate this process, it’s essential to gain clarity on the timeline and what to expect during the healing journey.
This guide not only outlines the phases of recovery but also emphasizes effective aftercare strategies. These strategies are designed to help you transition back to normalcy more smoothly. What challenges might arise during this recovery? Are you feeling anxious about the potential difficulties? This guide aims to provide you with the insights needed to navigate these challenges successfully, ensuring a positive outcome.
Understand Full Mouth Extraction: What It Involves
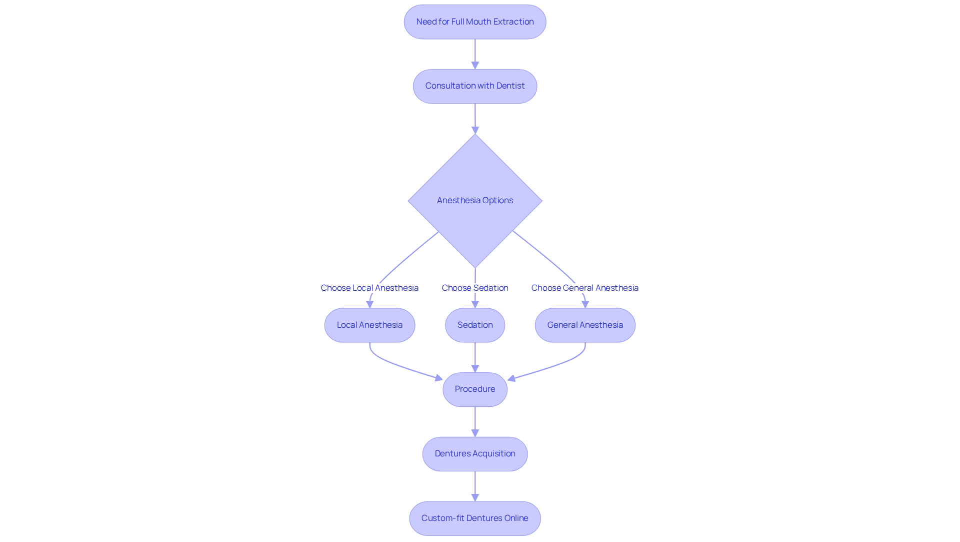
Are you tired of lengthy dental visits and the stress they bring? A complete dental removal involves the elimination of all teeth in the upper and lower jaws, often recommended for individuals facing severe dental issues like extensive decay, gum disease, or trauma. Understanding the reasons for removal can help you mentally prepare for the recovery journey, which is essential for a favorable result.
This procedure can be carried out under local anesthesia, sedation, or general anesthesia, tailored to your individual needs and the complexity of your case. Furthermore, knowing the techniques employed during the procedure can ease your concerns and foster a sense of reassurance.
Following the removal, you can easily request custom-fit dentures online from DentKits, ensuring a tailored solution that meets your specific requirements. With adaptable design options, including choices for gum and tooth colors, DentKits provides two included try-ins to confirm the design before completion. This means that you can replace absent teeth without leaving the comfort of your home.
Your comfort is our priority, and this is particularly beneficial for busy professionals looking to restore their smiles efficiently. Why wait? Take the first step towards regaining your confidence and comfort with DentKits today!

Explore the Recovery Timeline: Key Phases After Extraction
We understand that recovery from a full mouth extraction can be a challenging time for you, and many people wonder how long does it take to recover from a full mouth extraction as this journey unfolds in several phases.
- Immediate Recovery (0-24 hours): After the procedure, it’s common to experience some swelling, bleeding, and discomfort. Remember, it’s essential to rest and follow your dentist’s instructions regarding pain management and diet. Your comfort is our priority during this crucial time.
- First Week: As you progress, swelling and bruising may peak. Are you tired of lengthy dental visits? During this week, stick to soft foods and maintain your oral hygiene as advised. Follow-up appointments may be scheduled to monitor your healing, ensuring that you feel supported every step of the way.
- Weeks 2-4: Most swelling should begin to diminish, allowing you to gradually reintroduce more solid foods. Healing continues, and any stitches may be removed during this period. This means that you are on the path to recovery!
- 1-3 Months: Your gums will continue to heal, and you may start considering or other dental solutions. We understand that how long does it take to recover from a full mouth extraction can vary, as complete recovery of the removal sites may take several months and is influenced by personal health factors. Remember, you are not alone in this process—support is always available.

Implement Effective Aftercare: Tips for a Smooth Recovery
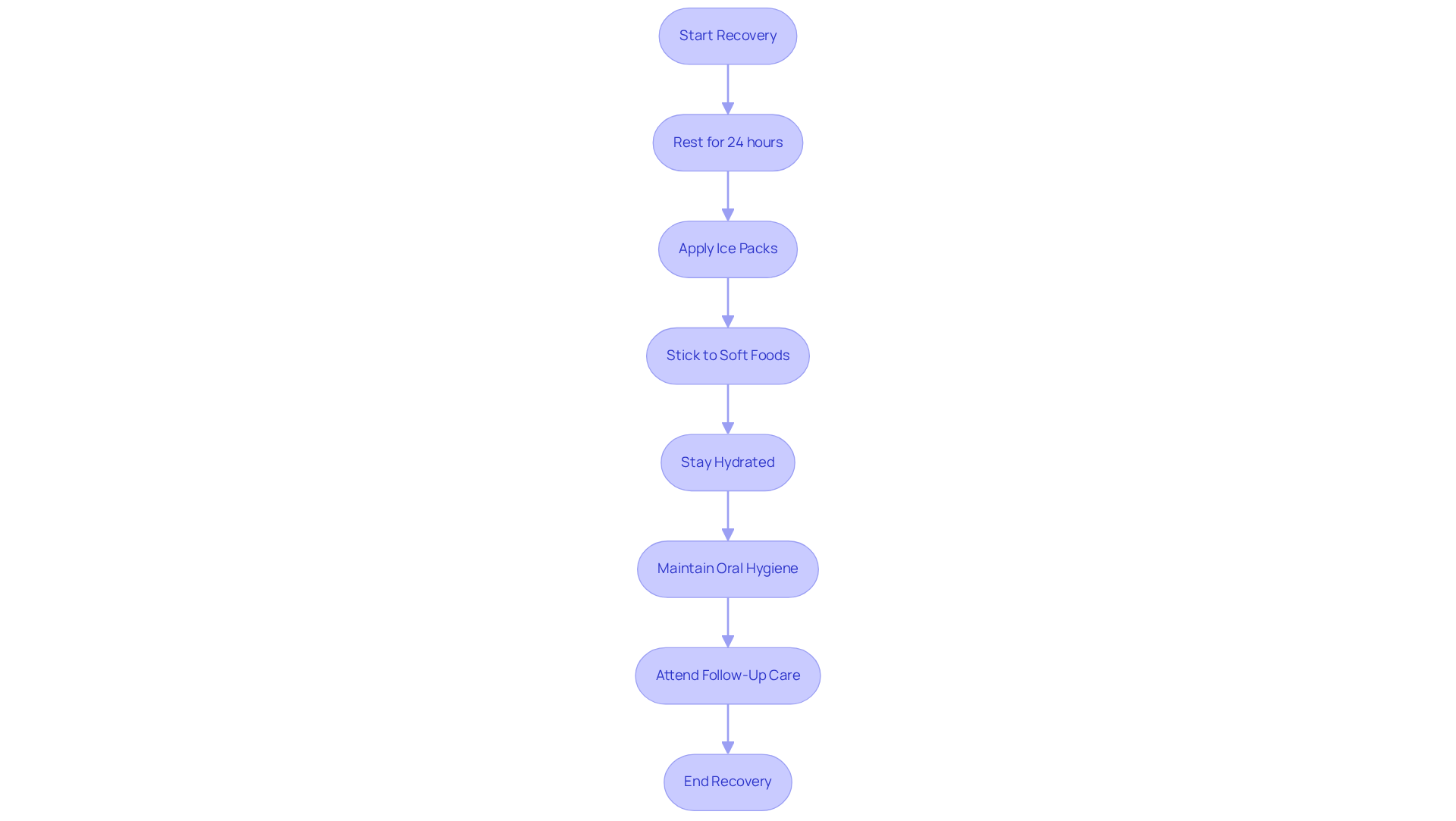
To ensure a smooth recovery after a full mouth extraction, it is essential to understand and to follow proper aftercare. Here are some comforting tips to guide you through this process:
- Rest: Prioritize rest for the first 24 hours. This allows your body the necessary time to begin healing, prompting the inquiry of how long does it take to recover from a full mouth extraction.
- Ice Packs: Consider placing ice packs on the exterior of your cheeks. This can help minimize swelling during the initial 48 hours.
- Diet: Stick to soft foods like yogurt, smoothies, and mashed potatoes. Avoid hot, spicy, or crunchy foods that can irritate the surgical areas.
- Hydration: Staying hydrated is important, but remember to avoid using straws, as the suction can dislodge blood clots.
- Oral Hygiene: It’s crucial to maintain oral hygiene. Gently rinse with warm salt water after 24 hours. Please avoid brushing the removal sites directly until you understand how long does it take to recover from a full mouth extraction.
- Follow-Up Care: Attend all follow-up appointments. This ensures proper healing and allows you to address any concerns with your dentist.

Identify and Manage Complications: What to Watch For
While most recoveries from full mouth extractions are straightforward, we understand how long does it take to recover from a full mouth extraction and the importance of being vigilant for complications. Are you aware of the signs to watch for? Here are some important indicators:
- Excessive Bleeding: If bleeding persists beyond the first few hours or becomes heavy, it’s crucial to contact your dentist immediately.
- Severe Pain: While some discomfort is normal, severe pain that worsens after a few days may indicate an issue such as dry socket or infection.
- Swelling: Significant swelling that does not improve after a few days should be evaluated by a professional.
- Fever: A fever may indicate an infection and should be reported to your healthcare provider.
- Nausea or Vomiting: If you experience nausea or vomiting, especially after taking prescribed medications, consult your dentist for advice.
By being proactive and informed, you can navigate how long does it take to recover from a full mouth extraction more effectively. Your comfort is our priority, and understanding these signs ensures a .

Conclusion
Recovery from a full mouth extraction is a significant journey, one that requires your careful attention and understanding. It’s not just about the removal of teeth; it’s about committing to the necessary aftercare and being vigilant for potential complications. We understand that preparation and awareness can greatly ease your transition into this new chapter of dental health.
Throughout this article, we’ve outlined the key phases of recovery, including:
- Immediate post-extraction care
- Gradual reintroduction of solid foods
- Importance of follow-up appointments
Each stage plays a critical role in ensuring a smooth recovery. This means that rest, a proper diet, hydration, and vigilant monitoring for any signs of complications are essential. By adhering to these guidelines, you can navigate your recovery with confidence and support.
Ultimately, understanding the recovery timeline and implementing effective aftercare is essential for a successful transition to new dental solutions. This journey may seem daunting, but with the right information and resources, it can lead to a renewed sense of confidence and well-being. Taking proactive steps and seeking assistance when needed will pave the way for a healthier smile and a more comfortable life post-extraction.
Frequently Asked Questions
What is a full mouth extraction?
A full mouth extraction involves the removal of all teeth in the upper and lower jaws, typically recommended for individuals with severe dental issues such as extensive decay, gum disease, or trauma.
Why might someone need a full mouth extraction?
Individuals may need a full mouth extraction due to severe dental problems like extensive decay, gum disease, or trauma that cannot be effectively treated.
What types of anesthesia are used during a full mouth extraction?
The procedure can be performed under local anesthesia, sedation, or general anesthesia, depending on the individual’s needs and the complexity of the case.
How can I prepare for recovery after a full mouth extraction?
Understanding the reasons for the removal and the procedure itself can help you mentally prepare for the recovery journey, which is important for achieving favorable results.
What options are available for replacing missing teeth after a full mouth extraction?
After the extraction, you can request custom-fit dentures online from DentKits, which offers tailored solutions to meet your specific requirements.
What features do DentKits offer for dentures?
DentKits provides adaptable design options, including choices for gum and tooth colors, and includes two try-ins to confirm the design before completion.
How can DentKits benefit busy professionals?
The seamless online experience offered by DentKits allows busy professionals to restore their smiles efficiently from the comfort of their homes without needing to leave for in-person appointments.