Overview
Are you feeling overwhelmed by the thought of dental procedures? This article offers a caring, step-by-step guide on how to insert a flipper tooth, focusing on preparation and the proper technique to ensure a secure fit. We understand that comfort is paramount, and this guide details the necessary tools, specific insertion steps, and troubleshooting tips to help you navigate this temporary dental solution with ease. Your comfort is our priority, and we want to ensure you feel supported every step of the way.
Introduction
A confident smile can truly transform not just your appearance, but also your overall self-esteem. Yet, are you facing the challenge of missing teeth? We understand that this can be a daunting experience. A flipper tooth, which is a lightweight removable partial denture, offers a practical solution for those seeking a temporary yet effective way to restore their smile while waiting for more permanent options.
This guide provides a comprehensive step-by-step approach to inserting a flipper tooth, ensuring a comfortable fit and addressing common concerns that may arise during the process.
What happens, however, when the insertion doesn’t go as smoothly as planned? Understanding how to navigate these challenges is crucial for achieving the best results, and your comfort is our priority.
Understand What a Flipper Tooth Is
Are you tired of lengthy dental visits? A removable partial denture could be the solution you’re looking for. This lightweight appliance is designed to replace one or more missing teeth, typically crafted from acrylic for your comfort and convenience. These devices serve as a temporary solution while you await more permanent dental options, such as implants or bridges. Flippers not only help restore your smile but also improve your chewing function and maintain your facial structure, making them a practical choice for many individuals.
Understanding how to put in a and its purpose is crucial for effective insertion and care. It highlights its significant role in your overall dental health journey. Dental professionals emphasize the importance of identifying removable prosthetic teeth as a valuable temporary solution, especially for those who may feel self-conscious about their appearance due to absent teeth. In fact, many individuals using removable partial prosthetics report enhanced confidence and an improved quality of life.
Furthermore, recent articles highlight the advantages of removable dentures. They emphasize their cost-effectiveness and rapid production time, making them a viable choice for individuals requiring prompt dental restoration. Your comfort is our priority, and we understand that finding the right dental solution can be overwhelming. Let us help you regain your confidence and smile with ease.

Gather Necessary Tools and Materials
To ensure a smooth insertion process for your flipper tooth, gathering the following tools and materials is essential:
- Flipper Tooth: Make sure it is clean and ready for use; cleanliness is crucial for your oral health.
- Mirror: Use a handheld or wall-mounted mirror to gain a clear view of your mouth, aiding in precise placement.
- Dental Adhesive (optional): Many users find that applying a dental adhesive enhances stability, making it a popular choice for added security.
- Warm Water: Rinse the device with warm water before insertion to ensure both comfort and hygiene.
- Tissue or Cloth: Keep a tissue or cloth nearby to wipe your mouth and the utensil as needed, maintaining cleanliness throughout the process.
Being well-prepared not only streamlines how to put in a flipper tooth but also boosts your confidence, making the experience more comfortable. Are you tired of lengthy dental visits? According to dental experts, understanding how to put in a flipper tooth is essential for attaining a successful fit and maximizing the advantages of your prosthetic. Your is our priority, and with these steps, you can feel assured in your process.

Follow Step-by-Step Instructions to Insert the Flipper Tooth
To insert your flipper tooth effectively, please follow these compassionate steps:
- Prepare Your Mouth: Begin by rinsing your mouth with warm water. This simple act ensures cleanliness and removes any debris, setting a positive tone for your experience.
- Examine the Paddle: Take a moment to carefully check the paddle component for any signs of damage or debris. If you notice anything, rinse it under warm water to clean it thoroughly.
- Position the Tool: Gently hold the tool tooth by its edges and align it over the gap where your missing tooth is located. This step is crucial for a .
- Insert the Device: With care, push the device into place, ensuring it fits snugly against your gums. If you’re using adhesive, applying a small amount to the device before insertion can provide added stability.
- Adjust for Comfort: Bite down gently to help the device settle into position. Make any necessary adjustments to enhance comfort and ensure a secure fit. Remember, it’s completely normal to feel some discomfort initially as you adjust to your new prosthetic. Patience is key during this transition period.
- Check Your Smile: Use a mirror to evaluate your look and ensure that the dental appliance is positioned properly. This is your moment to appreciate your new smile.
By following these steps on how to put in a flipper tooth, you can secure a comfortable fit for your dental prosthetic, which enhances both functionality and confidence in your smile.
Common Issues: Are you experiencing discomfort or difficulty with fit initially? If so, please consult with your dentist for adjustments. Additionally, understanding the role of denture flanges is essential for complete denture stability and enhancing your overall comfort. We understand that this process can be challenging, but your comfort is our priority.

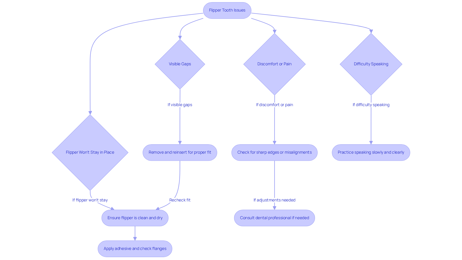
Troubleshoot Common Issues When Inserting a Flipper Tooth
If you find yourself facing challenges regarding how to put in a flipper tooth, we understand how important it is to address these concerns. Here are some helpful troubleshooting tips:
- Flipper Won’t Stay in Place: Ensure that your flipper is clean and dry before insertion. If you’re using adhesive, apply a small amount to the device and try again. Remember, a proper peripheral seal is crucial for stability, so verify that the flanges are positioned correctly.
- Discomfort or Pain: If the device feels uncomfortable, gently remove it and check for any sharp edges or misalignments. Make necessary adjustments, or consult your dental professional for guidance. It’s normal to experience some discomfort initially as you adapt to your new dentures, so be patient with yourself.
- Visible Gaps: Are you noticing noticeable spaces between the prosthetic and your gums? This may indicate that it’s not seated properly. Remove and reinsert it, ensuring it fits snugly. A proper fit is essential for your comfort and to prevent any mucosal irritation.
- Difficulty Speaking: Adjusting to speaking with a dental appliance can take time. Practice speaking slowly and clearly to help your mouth adapt. Most people find that with a little patience, they can adjust within just a few weeks.
By following these troubleshooting tips, you can learn how to put in a flipper tooth effectively to address common issues and ensure a more comfortable experience. Your comfort is our priority, and we’re here to .

Conclusion
A flipper tooth serves as a valuable solution for those seeking to restore their smile and improve their oral function. This lightweight, removable partial denture not only replaces missing teeth temporarily but also enhances confidence and comfort during the dental recovery process. We understand that learning how to properly insert a flipper tooth is essential to maximizing its benefits and ensuring a seamless experience.
The article outlines key steps for effective insertion, including:
- Preparation
- Alignment
- Adjustment for comfort
It emphasizes the importance of gathering necessary materials, troubleshooting common issues, and consulting dental professionals when needed. By following these guidelines, individuals can navigate the insertion process with ease and confidence, ultimately leading to a more satisfying dental experience.
Embracing the use of a flipper tooth can significantly impact one’s quality of life, restoring not just functionality but also self-esteem. As dental health is closely linked with overall well-being, taking the time to learn how to insert and care for a flipper tooth is a proactive step towards achieving a healthier smile. Whether facing temporary tooth loss or preparing for more permanent solutions, understanding this process empowers individuals to take charge of their dental health journey.
Frequently Asked Questions
What is a flipper tooth?
A flipper tooth is a lightweight removable partial denture designed to replace one or more missing teeth, typically made from acrylic for comfort and convenience.
What are the benefits of using a flipper tooth?
Flipper teeth help restore your smile, improve chewing function, maintain facial structure, and can enhance confidence and quality of life for individuals who may feel self-conscious about missing teeth.
How long can a flipper tooth be used?
Flipper teeth serve as a temporary solution while waiting for more permanent dental options, such as implants or bridges.
What are the advantages of removable partial dentures like flippers?
Removable partial dentures are cost-effective, have a rapid production time, and provide a viable choice for individuals needing prompt dental restoration.
Why is it important to understand how to insert a flipper tooth?
Understanding how to put in a flipper tooth is crucial for effective insertion and care, highlighting its significant role in your overall dental health journey.
How do flipper teeth impact dental health?
Flipper teeth are a valuable temporary solution that can support dental health by restoring function and appearance, which can lead to enhanced confidence.