Introduction
Snap-on dentures have truly transformed the way individuals experience dental prosthetics, offering a wonderful blend of comfort, functionality, and aesthetic appeal. Are you tired of lengthy dental visits? As more people embrace these innovative solutions, it’s essential to understand the proper techniques for their removal. This knowledge not only helps maintain oral health but also ensures a positive user experience.
However, the process can feel daunting—how can you navigate the challenges of removing snap-on dentures without discomfort or damage? This means that having a clear understanding is crucial. This guide provides a straightforward, step-by-step approach to demystify the removal process, empowering you to confidently manage your dental care. Your comfort is our priority, and we’re here to support you every step of the way.
Understand Snap-On Dentures: Basics and Benefits
Snap-on prosthetics are a wonderful solution for those seeking a removable device that securely connects to your gums through strategically placed dental implants or attachments. Designed to provide a natural appearance and feel, they offer improved stability compared to traditional false teeth. Are you tired of the discomfort that often comes with conventional dentures? Here are some benefits of snap-on dentures that might ease your concerns:
- Improved Comfort: Custom-fitted to your mouth, snap-on dentures significantly reduce discomfort and irritation. In fact, studies show that over 80% of users report enhanced comfort compared to conventional options.
- Enhanced Functionality: These dental implants allow for better chewing and speaking, enabling you to enjoy a wider variety of foods, including harder-to-chew options like raw vegetables and nuts, which are essential for a nutritious diet.
- Aesthetic Appeal: Crafted to look natural, removable dental appliances can greatly boost your confidence, allowing for more relaxed social interactions without the worry of slippage.
- Easy Maintenance: They can be easily removed for cleaning, simplifying your oral hygiene routine and reducing the risk of gum disease.
Furthermore, recent advancements in snap-on dental technology have further enhanced their comfort and functionality, making them a preferred choice for many. Dental experts emphasize that these prosthetic devices not only improve your quality of life but also support better overall health by preventing issues like bone loss and gum disease. Your comfort is our priority, and understanding these aspects will in the removal process.

Step-by-Step Process to Remove Snap-On Dentures
To safely and effectively remove your snap-on dentures, follow these caring steps:
- Wash Your Hands: Start by thoroughly washing your hands with soap and water. This simple act helps that could transfer to your mouth, ensuring your safety.
- Find a Comfortable Position: Sit in a well-lit area where you can clearly see your mouth. Using a mirror can enhance visibility, making the process easier for you.
- Loosen the Prosthesis: Gently wiggle the prosthesis from side to side to detach it from the attachments. Remember, avoid applying excessive force to prevent any damage.
- Employ an Extraction Instrument (if needed): If your prosthetics feel especially snug, consider using a specialized appliance for their release. Just be sure to follow the tool’s instructions carefully for optimal results.
- Take Out the Prosthetics: Once loosened, grasp the front of the prosthetics and pull them forward and slightly upward to detach them from the implants or attachments.
- Clean the Prosthetics: After removal, rinse the prosthetics under lukewarm water to eliminate any debris or saliva. Maintaining their hygiene is essential. Consistent care is key to preserving both the dental prosthetics and the supporting implants.
- Store Properly: Place the artificial teeth in a clean container filled with water or a cleaning solution to keep them moist until the next use.
Are you feeling a bit overwhelmed by the idea of using removable dental appliances? It’s completely normal! Getting accustomed to them may take a few weeks, so be patient with yourself during this time. By following these steps on how to remove snap-on dentures, you can ensure a smooth and secure removal process, enhancing your overall experience with removable dental appliances. Remember, dental hygienists suggest routine cleaning and appropriate care to ensure the durability and efficiency of your dental appliances. Your comfort is our priority!

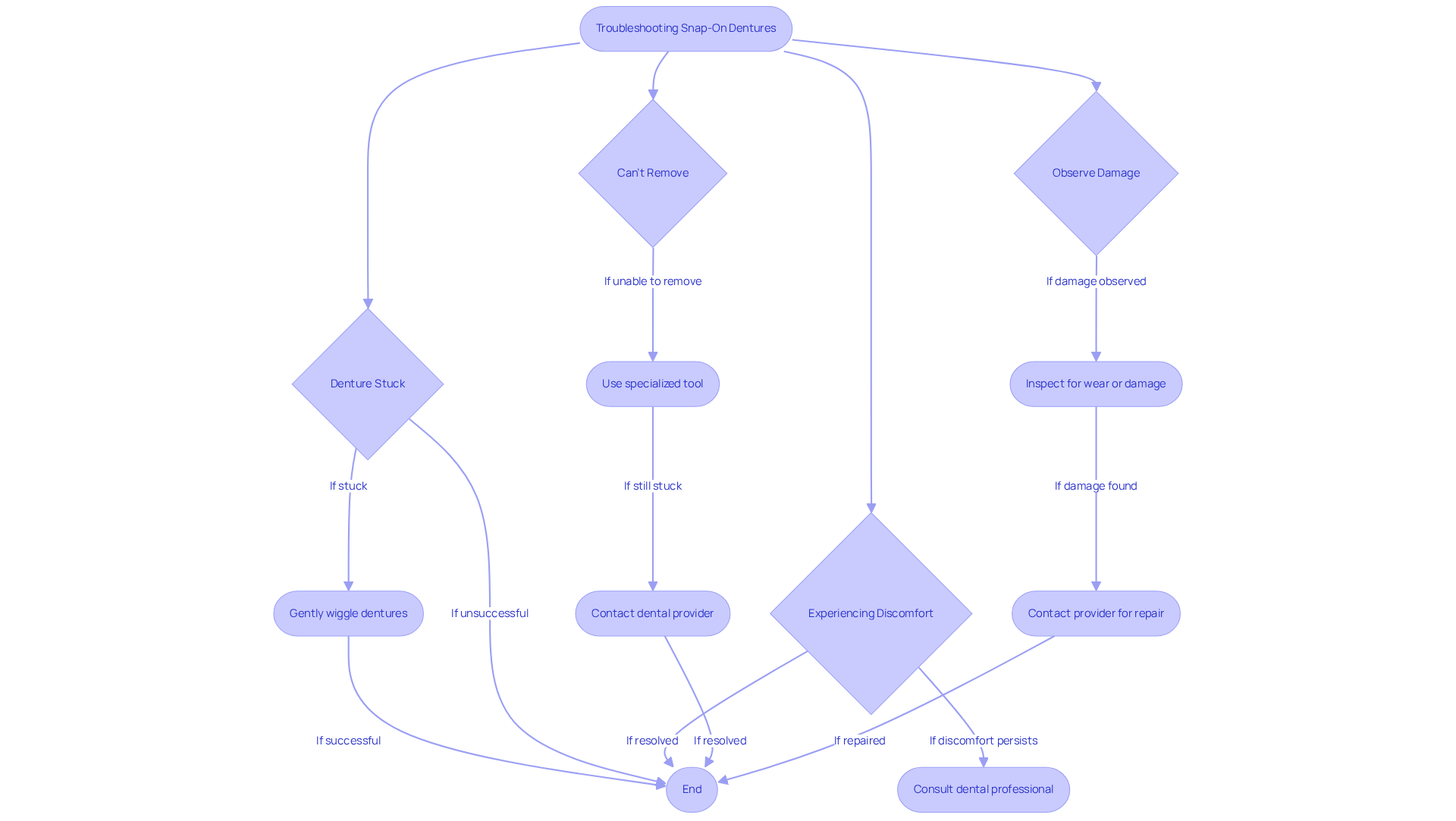
Troubleshoot Common Issues When Removing Snap-On Dentures
If you’re having trouble learning how to remove snap on dentures, don’t worry—you’re not alone. Here are some helpful tips to guide you through the process:
- If the Dentures Feel Stuck: Gently wiggle the dentures back and forth to loosen them. Remember, avoid pulling too hard, as this can lead to discomfort or even damage.
- If You Experience Discomfort: If you feel pain while trying to take them out, stop immediately. This discomfort might suggest that your dentures aren’t fitting properly or there could be issues with the attachments. It’s best to consult your dental professional for a thorough evaluation. Many patients report gum soreness, especially during the initial adjustment phase after getting snap-on appliances, so addressing this is crucial for your long-term comfort.
- If You Can’t Take Them Out: Should the prosthetics remain firmly in place, consider using a tool designed specifically for this purpose. If you still face challenges, don’t hesitate to reach out to your dental provider. Remember, DentKits offers innovative online services that can assist you in navigating these challenges, including options for repair and replacement.
- If You Observe Damage: After removal, take a moment to inspect your dental appliances for any signs of wear or damage. If you notice any issues, contact your provider right away to discuss repair or replacement options. Instant prosthetics are also available for those who may need a quick solution after tooth removal.
Additionally, we recommend visiting your dentist at least once a year to evaluate your prosthetics, ensuring they stay in good condition. Regular cleaning of your snap-in prosthetics is essential to prevent staining and plaque buildup, which can lead to further complications. These troubleshooting tips can help you navigate any challenges, including how to remove snap on dentures, ensuring a positive experience. is our priority!

Conclusion
Snap-on dentures are a remarkable step forward in dental prosthetics, providing a comfortable, functional, and visually appealing alternative to traditional dentures. Are you tired of lengthy dental visits and the discomfort that often comes with conventional options? By understanding the benefits of snap-on dentures and mastering their removal process, you can significantly enhance your experience with these innovative devices, leading to a better quality of life and improved oral health.
This article offers a comprehensive guide on the step-by-step process of removing snap-on dentures, emphasizing the importance of hygiene and proper care. Remember to wash your hands before handling the dentures. The technique for loosening the prosthesis is crucial, as is the correct storage after removal. Furthermore, we address common issues like discomfort or difficulty in removal, empowering you with the knowledge to tackle potential challenges.
Ultimately, embracing snap-on dentures can lead to a more confident and enjoyable lifestyle. By following the outlined steps and tips, you can ensure a smooth removal process while maintaining the longevity and effectiveness of your dental appliances. Regular consultations with dental professionals and adherence to proper care routines will further enhance the benefits of snap-on dentures, supporting your overall oral health and well-being. Your comfort is our priority, and we’re here to help you every step of the way.
Frequently Asked Questions
What are snap-on dentures?
Snap-on dentures are removable prosthetics that securely attach to your gums through dental implants or attachments, designed to provide a natural appearance and improved stability compared to traditional dentures.
What are the main benefits of snap-on dentures?
The main benefits include improved comfort, enhanced functionality for chewing and speaking, aesthetic appeal, and easy maintenance.
How do snap-on dentures improve comfort?
Snap-on dentures are custom-fitted to your mouth, significantly reducing discomfort and irritation. Studies show that over 80% of users report enhanced comfort compared to conventional dentures.
Can snap-on dentures improve functionality?
Yes, snap-on dentures allow for better chewing and speaking, enabling users to enjoy a wider variety of foods, including harder-to-chew options like raw vegetables and nuts.
How do snap-on dentures affect aesthetic appeal?
Snap-on dentures are crafted to look natural, which can boost confidence and allow for more relaxed social interactions without the worry of slippage.
What is the maintenance like for snap-on dentures?
Snap-on dentures can be easily removed for cleaning, simplifying oral hygiene routines and reducing the risk of gum disease.
What advancements have been made in snap-on dental technology?
Recent advancements have further enhanced the comfort and functionality of snap-on dentures, making them a preferred choice for many users.
How do snap-on dentures support overall health?
Snap-on dentures help prevent issues like bone loss and gum disease, thereby supporting better overall health and improving quality of life.