Introduction
Navigating denture care can often feel overwhelming, can’t it? Especially when it comes to ensuring a comfortable fit. But with the right tools and techniques, maintaining and relining dentures at home can be a straightforward process that saves you both time and money.
This guide offers a detailed, step-by-step approach to using a reline dentures at home kit. We understand that you might face common challenges, and we’re here to provide practical solutions. Are you tired of lengthy dental visits? Let’s explore how you can effectively manage your dental care while ensuring optimal comfort and functionality.
Gather Necessary Tools and Materials for Reline Kit
To effectively use your [denture reline kit](https://dentkits.com/discover-the-best-denture-reline-kit-for-your-needs) at home, it’s important to gather a few essential tools and materials that will make the process smoother:
- Denture Reline Kit: Make sure it includes the lining substance (both powder and liquid), mixing tools, and applicators.
- Mixing Bowl: A clean bowl is necessary for combining the reline components.
- Spatula or Mixing Stick: This will help you mix the materials thoroughly.
- Warm Water: Use this for cleaning and preparing your dental prosthetics.
- Paper Towels: These are handy for drying the dental plates after cleaning.
- Mirror: A mirror will assist you in clearly seeing the fit and application process.
Having these items ready will streamline your process to reline dentures at home kit, ensuring optimal results. Are you tired of lengthy dental visits? Research indicates that many users report significant improvements in comfort and fit shortly after using a reline dentures at home kit, with up to 60% experiencing noticeable enhancements. Your comfort is our priority. As Dr. Mohamed Hegazi suggests, “If your dental prosthetics aren’t fitting as they once did, arrange a visit or contact his office at (781) 678-4633.” Furthermore, the typical price of false teeth adjustment kits in 2025 is a significant factor for busy professionals aiming to handle their dental costs efficiently. This means that taking control of your dental care at home can be both convenient and cost-effective.

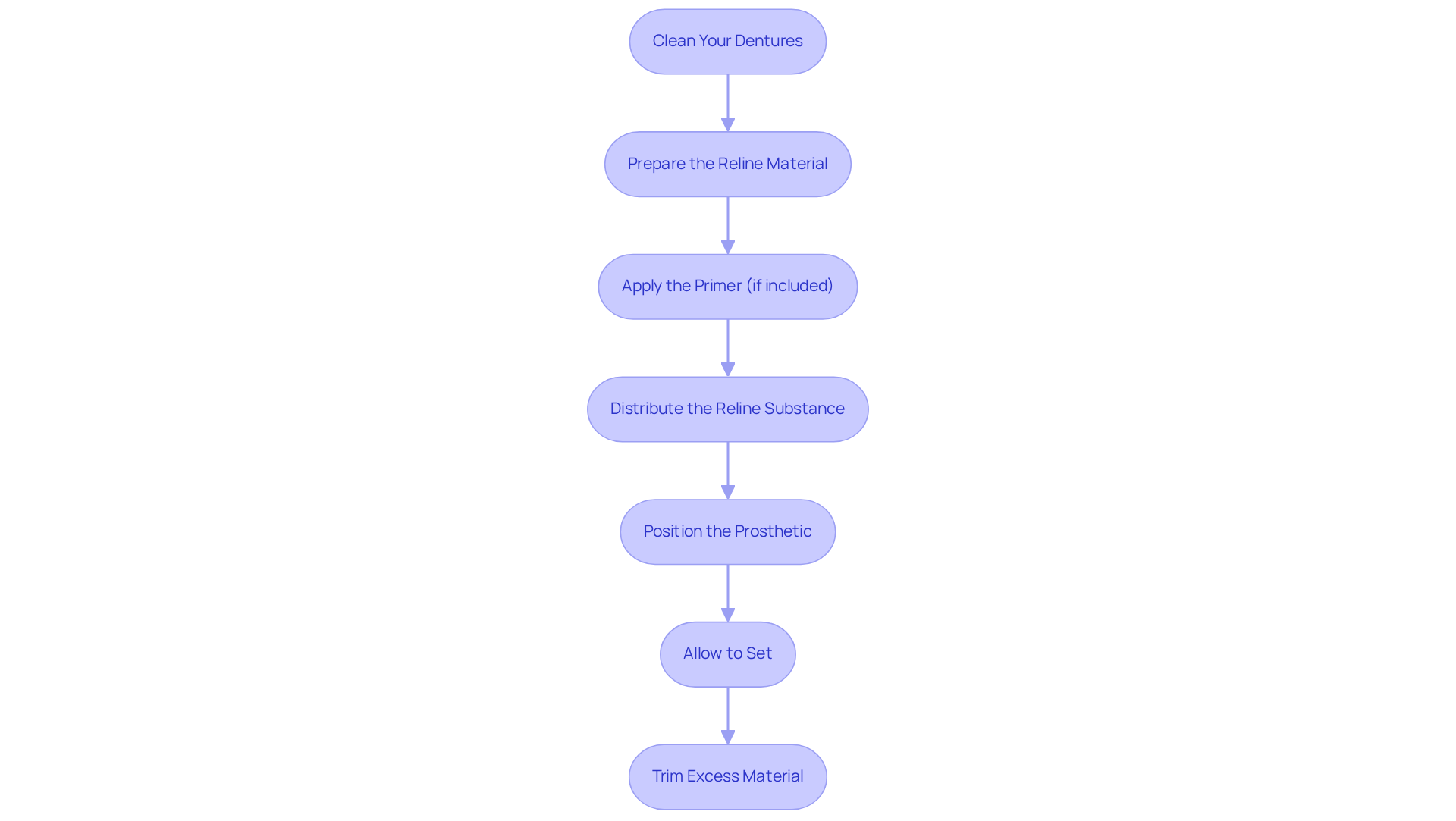
Apply the Reline Material: Step-by-Step Instructions
To effectively apply reline material to your dentures, follow these detailed steps:
- Clean Your Dentures: Begin by using a denture brush and warm water to thoroughly clean your dentures, ensuring all adhesive and debris are removed. Dry them with a paper towel to get ready for the replacement.
- Prepare the Reline Material: In a mixing bowl, combine the powder and liquid from your kit according to the manufacturer’s instructions. Mix until you achieve a smooth, consistent texture, which is crucial for a successful application.
- Apply the Primer (if included): If your kit contains a primer, use it on the interior surface of the dental appliance with a clean applicator. Allow it to dry as per the instructions, as this step can enhance adhesion.
- Distribute the Reline Substance: Using a spatula or applicator, evenly spread the mixed reline substance onto the inside of the prosthesis. Ensure an even layer to avoid lumps, which can lead to discomfort.
- Position the Prosthetic: Carefully place the appliance back into your mouth, ensuring it fits snugly against your gums. Gently bite down to help mold the material to your mouth’s shape, which is essential for comfort and functionality.
- Allow to Set: Follow the manufacturer’s instructions for the setting time. It’s important to avoid moving the denture during this period to ensure a proper fit, as ill-fitting dentures can lead to discomfort and other oral health issues. Ignoring the reline timeline can reduce chewing power by 50% or more for the rest of your life.
- Trim Excess Material: Once the material has set, check for any excess areas. Utilize scissors or a knife to trim these for enhanced comfort, ensuring that your dental appliances feel natural and secure.
By following these steps, you can attain a secure and comfortable fit for your dental appliances, significantly boosting your confidence and quality of life. Regularly using a is crucial, as it aids in preserving the functionality of your oral devices and prevents problems such as bone resorption and sore areas, which can occur from poorly fitting appliances. We understand that utilizing a reline dentures at home kit can provide enhanced comfort and fit, which consequently boosts your confidence while using them. It is advised to have a dental appliance reline every 1 to 3 years to ensure optimal comfort and functionality.

Maintain and Clean Your Reline Dentures for Longevity
To ensure the longevity of your dentures, we understand that using a for proper maintenance is key. Here are some essential tips to help you keep your dentures in great shape:
- Daily Cleaning: Are you rinsing your oral appliance after each meal? It’s crucial! Rinse it under running water to eliminate food particles. Use a soft-bristled toothbrush with a non-abrasive cleaner to gently scrub the surfaces. Daily cleaning is vital for preventing plaque buildup and maintaining your oral health.
- Soaking: Have you considered soaking your prosthetic teeth overnight? Immerse them in a cleaning solution or plain water to keep them moist and prevent warping. Just remember, avoid hot water, as it can harm the lining and affect the fit.
- Avoid Abrasives: It’s tempting to use standard toothpaste, but steer clear! Strong chemicals can scratch the surface and deteriorate the lining, leading to discomfort and a shorter lifespan for your dental prosthetics.
- Inspect Regularly: How often do you check your dental appliances? Frequently examine them for signs of wear or damage. If you notice any issues, consider using a reline dentures at home kit or consulting a dental professional to ensure optimal fit and comfort.
- Store Properly: When not in use, where do you keep your false teeth? Store them in a safe, cool location, ideally in a container filled with water or a cleaning solution to preserve their shape and avoid drying out.
By adhering to these maintenance practices, you can ensure that your relined dentures at home kit remains comfortable and functional for an extended period. With proper care, they can typically last five to seven years. Your comfort is our priority!

Conclusion
Using a reline dentures at home kit can truly enhance the comfort and fit of your dental prosthetics. Are you tired of lengthy dental visits? This guide highlights how you can take charge of your oral health with ease, emphasizing the importance of having the right tools and materials, following precise application steps, and maintaining your dentures for long-lasting usability.
Key insights include the essential tools needed for the reline process, like a mixing bowl and spatula, along with detailed instructions for applying the reline material effectively. Furthermore, regular maintenance practices – such as daily cleaning and proper storage – are crucial in preserving the functionality and comfort of your dentures over time. By adhering to these practices, you can ensure your dental appliances remain in optimal condition.
Ultimately, taking the initiative to use a reline dentures at home kit not only promotes better oral health but also boosts your self-confidence. Embracing these methods can lead to a more comfortable and fulfilling experience with dentures, encouraging you to prioritize your dental care. Your comfort is our priority, and we understand that these small steps can make a significant difference in your daily life.
Frequently Asked Questions
What tools and materials are necessary for using a denture reline kit at home?
You will need a denture reline kit (including lining substance, mixing tools, and applicators), a mixing bowl, a spatula or mixing stick, warm water, paper towels, and a mirror.
How does having the right tools impact the denture reline process?
Having the necessary tools ready will streamline the process of relining dentures at home, ensuring optimal results.
What improvements can users expect after using a denture reline kit?
Research indicates that many users report significant improvements in comfort and fit shortly after using a reline kit, with up to 60% experiencing noticeable enhancements.
What should I do if my dental prosthetics are not fitting properly?
If your dental prosthetics aren’t fitting as they once did, it is advisable to arrange a visit or contact a dental office for professional assistance.
What is the cost-effectiveness of using a denture reline kit at home?
Using a denture reline kit at home can be both convenient and cost-effective, especially for busy professionals looking to manage their dental care expenses efficiently.
