Introduction
Navigating the world of dental prosthetics can often feel overwhelming, can’t it? Many denture wearers experience discomfort that disrupts their daily lives. A hard denture reline emerges as a crucial solution, transforming ill-fitting appliances into comfortable, functional tools for everyday life.
This article will guide you through the step-by-step process of mastering hard denture relining. We understand that enhancing your oral health and regaining confidence in your smile is important. But what happens when the relining process doesn’t go as planned? Understanding common pitfalls and their solutions is key to ensuring a successful outcome.
Are you tired of lengthy dental visits? Let’s explore how hard denture relining can alleviate your concerns and improve your comfort. Your comfort is our priority, and we’re here to help you every step of the way.
Understand Hard Denture Reline Basics
Are you tired of discomfort with your dental prosthetics? The hard denture reline is a vital process that enhances the fit and ease of your appliances. As your gums and jawbone naturally change over time, it can lead to instability and discomfort in your dental prostheses. A well-executed restoration not only boosts comfort but also restores functionality and extends the lifespan of your dental solutions.
The importance of prosthetic adjustments cannot be overstated, especially when it comes to maintaining your oral health. According to the American College of Prosthodontists, chronic irritation beneath denture bases is a clear sign that relining or replacement is necessary. In fact, research shows that around 90% of toothless individuals rely on oral prosthetics, with many needing replacements each year due to changes in fit and comfort.
Furthermore, case studies highlight the benefits of rigid prosthetic adjustments. Patients who undergo this procedure often find enhanced stability, allowing them to enjoy a wider variety of foods without discomfort. Additionally, a hard denture reline offers a more permanent solution, making it ideal for long-term use.
Understanding the basics of is crucial for anyone who relies on dental prosthetics. It plays a key role in ensuring that your dentures remain a dependable and comfortable solution for your smile, ultimately contributing to better oral health. Significantly, the flange components, which provide the essential peripheral seal, are vital for maintaining the stability of the prosthetic. Ensuring that your false teeth fit properly, including the flanges, is essential for both comfort and stability. Your comfort is our priority.

Gather Necessary Tools and Materials
To ensure a smooth relining process, it’s important to gather a few essential tools and materials that will make your experience easier and more comfortable:
- Denture reline kit: This kit usually includes reline material, mixing tools, and clear instructions for application. A popular choice is the Dentemp Reline-It kit, priced at $9.38, which works well for both upper and lower dental plates.
- Denture brush: Make sure to use this to thoroughly clean your dentures before starting the relining procedure. This step promotes optimal adhesion, ensuring a better fit.
- Warm water: This can help soften the reline substance, making it easier to work with and apply.
- Paper towels: Keep these handy for quick cleanup during the process, ensuring your workspace stays tidy.
- Mirror: A mirror is crucial for accurately seeing the fitting area, allowing for precise application of the lining material.
- Timer: It’s a good idea to have a timer during the application process to track specific curing times. Typically, you’ll need to hold the dental appliance in position for about 6 minutes.
Having these items ready will not only simplify your process but also boost your overall efficiency, leading to better comfort and fit. Did you know that a hard denture reline can help extend the lifespan of your dental prosthetics by up to 15%? In fact, dental prosthetics that receive early adjustments have a mean lifespan of 5.03 years. This makes investing in a hard denture reline a worthwhile step for maintaining your oral health. Your comfort is our priority, so take the time to prepare these tools and enjoy a !

Follow Step-by-Step Reline Instructions
Start by using a prosthetic brush and warm water to thoroughly clean your appliances. This ensures that all food particles and plaque are removed, which is crucial for maintaining your oral health and comfort.
Are you tired of lengthy dental visits? Carefully follow the instructions included in your reline kit to mix the reline substance, ensuring it reaches the correct consistency. DentKits offers innovative online solutions that make obtaining these kits easy and convenient, saving you time compared to traditional methods.
Once mixed, evenly spread the material on the tissue side of your dentures, covering all areas that will contact your gums.
Next, place the false teeth back into your mouth and bite down softly to ensure a proper fit. Hold them in place for the duration specified in the kit instructions.
After the specified setting time, carefully take out the prosthetics and trim any surplus substance that may have extruded during the fitting process. Rinse the dentures under warm water to eliminate any residue from the reline material.
Reinsert the dental prosthesis and evaluate for comfort and stability. If adjustments are needed, don’t hesitate to repeat the process.
By following these steps, you can achieve a comfortable and secure fit for your dental prosthetics, enhancing both function and aesthetics. Regular hard denture relines are generally the most , saving you time and money compared to rebasing or replacing your restoration. A hard denture reline takes between 30 minutes and one hour, providing a quick solution to enhance your comfort and fit. Your comfort is our priority!

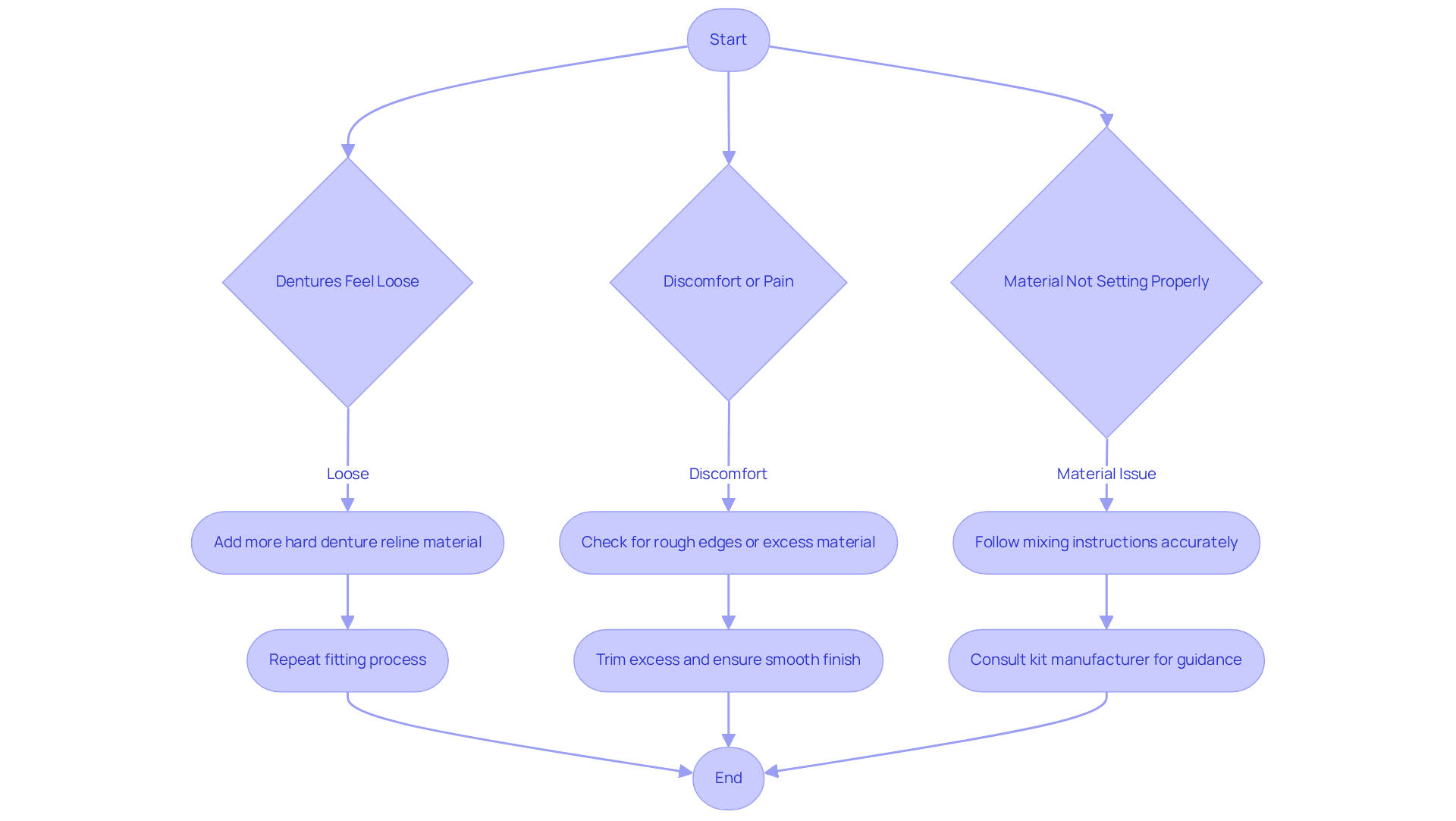
Troubleshoot Common Reline Issues
Even with careful execution, issues may arise during the resurfacing process. Are you tired of dealing with denture discomfort? Here are some common problems and their solutions that can help you regain your confidence:
- Dentures Feel Loose: It’s not uncommon for dentures to feel loose after relining. This often happens due to insufficient material used during the process. To , consider adding more hard denture reline material and repeating the fitting process. Your comfort is our priority, and we want you to feel secure in your dentures.
- Discomfort or Pain: If you experience discomfort, it’s crucial to check for any rough edges or excess material that might irritate your gums. Trimming any excess and ensuring a smooth finish can significantly alleviate soreness. In fact, approximately 75% of denture wearers report improved comfort after a hard denture reline, highlighting the importance of addressing these issues promptly.
- Material Not Setting Properly: If the reline material doesn’t set as expected, make sure you followed the mixing instructions accurately. If problems persist, it’s advisable to consult the kit manufacturer for guidance. Remember, some patients may feel temporary discomfort as their mouths adjust to the new fit, but this should subside within a few days.
By being aware of these common issues and their solutions, you can navigate the hard denture reline process with greater ease and confidence. Furthermore, regular check-ups with a dental professional can help identify and address any complications early, ensuring long-term comfort and functionality. We understand that your comfort matters, and we’re here to support you every step of the way.

Conclusion
Mastering the hard denture reline process is crucial for anyone looking to enhance the fit and comfort of their dental prosthetics. Have you ever felt frustrated with the fit of your dentures? This guide offers valuable insights into the significance of relining, the essential tools and materials, step-by-step instructions for execution, and solutions for common issues. By understanding and applying these techniques, you can improve your oral health and enjoy the benefits of a well-fitted denture.
Key points highlighted throughout this article include:
- The necessity of regular relining to accommodate changes in your gums and jawbone.
- The essential tools required for a successful reline.
- The straightforward steps to achieve a comfortable fit.
- Addressing common problems such as looseness or discomfort to maintain your confidence and functionality in your dentures.
Ultimately, investing time in the hard denture reline process not only extends the lifespan of your dental prosthetics but also significantly enhances your quality of life. Your comfort is our priority, and embracing this proactive approach to dental care can lead to better oral health and a more enjoyable eating experience. So, why wait? Take the necessary steps today to ensure that your dentures remain a reliable and comfortable part of your daily life.
Frequently Asked Questions
What is a hard denture reline?
A hard denture reline is a process that enhances the fit and comfort of dental prosthetics, addressing changes in gums and jawbone over time that can lead to instability and discomfort.
Why is a hard denture reline important?
It is important because it boosts comfort, restores functionality, and extends the lifespan of dental solutions, ensuring that dentures remain a reliable option for oral health.
What signs indicate that a denture reline or replacement is necessary?
Chronic irritation beneath denture bases is a clear sign that relining or replacement is needed, as noted by the American College of Prosthodontists.
How common is the need for denture relines among toothless individuals?
Research indicates that around 90% of toothless individuals rely on oral prosthetics, with many requiring replacements each year due to changes in fit and comfort.
What are the benefits of a hard denture reline?
Benefits include enhanced stability, allowing patients to enjoy a wider variety of foods without discomfort, and it offers a more permanent solution for long-term use.
What components are crucial for maintaining the stability of dentures?
The flange components, which provide the essential peripheral seal, are vital for maintaining the stability of the prosthetic.
How does a hard denture reline contribute to oral health?
It ensures that dentures fit properly, including the flanges, which is essential for both comfort and stability, ultimately contributing to better oral health.
