Introduction
Creating a confident smile can feel out of reach for those grappling with missing front teeth. Are you tired of lengthy dental visits? Lower anterior partial dentures offer a practical solution that blends aesthetics with functionality. These specialized prosthetics not only enhance your appearance but also play a crucial role in restoring essential oral functions like chewing and speaking.
We understand that the journey to crafting these dentures at home can seem overwhelming. What if there was a straightforward, step-by-step process that could empower you to take control of your dental restoration? This means that you can regain your confidence and comfort without the stress of traditional methods. Your comfort is our priority.
Define Lower Anterior Partial Dentures
Are you struggling with missing front teeth? The lower anterior partial denture might just be the solution you need. These specialized prosthetics, such as the lower anterior partial denture, are designed to replace one or more absent molars in the front section of your mouth, seamlessly integrating with your natural structures. Not only do they restore your ability to chew and speak effectively, but they also enhance the overall appearance of your smile.
Unlike complete prosthetics that replace an entire row of teeth, a lower anterior partial denture specifically focuses on the front structures. This makes them an ideal choice for those facing incomplete tooth loss. But the benefits go beyond just looks. The lower anterior partial denture provides essential support for your facial structure, helping to maintain your natural contours and preventing sagging that can occur with tooth loss. Imagine smiling openly without the worry of missing teeth – these oral appliances can significantly boost your self-confidence.
Real-life stories illustrate the positive impact of lower anterior partial dentures. Many patients report a renewed sense of self-worth and improved social interactions after receiving their dental prosthetics. For instance, one patient who struggled with speech due to absent front teeth found that their new dental prosthetics not only restored their ability to articulate words clearly but also revitalized their confidence in social situations.
Did you know that around 19% of adults in the U.S. use some type of removable oral appliance? This highlights how common and beneficial this dental solution is. As we look ahead to 2025, the advantages of these appliances continue to be recognized, with advancements in materials and technology enhancing their comfort and appearance. Dental experts emphasize that lower anterior partial dentures are not merely cosmetic fixes; they are essential for your oral health and overall well-being. Well-fitted front removable dental appliances allow you to engage in daily activities without discomfort, making them a worthwhile investment in your oral health.

Explore Materials and Technologies in Denture Creation
Are you tired of lengthy dental visits? The development of lower anterior partial denture prosthetics has come a long way, thanks to a variety of materials and technologies that significantly enhance their quality and comfort. Understanding these options can make a world of difference in your dental experience.
-
Acrylic Resin is a popular choice for many. It’s durable and closely resembles the appearance of natural gums and teeth. Dental researchers have highlighted its effectiveness, noting how it provides a lifelike look while ensuring structural integrity. This means you can feel confident in your smile.
-
Flexible Thermoplastics take comfort to the next level. Designed for adaptability, these materials are perfect for patients who may experience irritation from traditional acrylic options. Their flexibility allows for a more personalized fit, which can greatly improve your overall satisfaction.
-
Then there’s 3D Printing Technology. This innovative method is transforming the creation of dental prosthetics. With digital impressions and CAD/CAM systems, we can achieve precise designs that greatly decrease production time and improve the fit of the prosthetics. The impact of 3D printing on dental appliance quality is profound, allowing for highly detailed and tailored prosthetics that meet your individual needs.
Comprehending these substances and technologies is crucial for creating high-quality, customized dental prosthetics that cater to your unique requirements. Your comfort is our priority, and we’re here to help you every step of the way.

Navigate the At-Home Process for Lower Anterior Partial Dentures
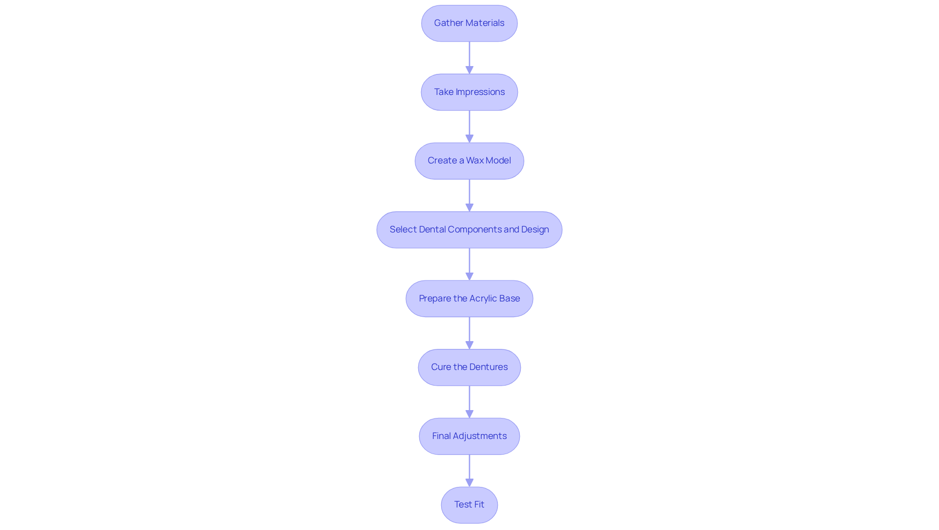
Creating a lower anterior partial denture at home can feel daunting, but with the right guidance, it’s entirely achievable. Are you tired of lengthy dental visits? You’re not alone. Many people seek a more convenient and cost-effective solution for their dental needs. Here’s a step-by-step guide to help you through the process, ensuring your comfort and success.
- Gather Materials: Start by collecting all necessary materials, including an impression kit, acrylic resin, and any specific tools outlined in your prosthetic kit. Having everything ready will make the process smoother.
- Take Impressions: Carefully follow the instructions provided with your impression kit to create accurate molds of your gums. This step is vital for achieving a proper fit, as precise impressions are crucial for comfort and functionality.
- Create a Wax Model: Use the impressions to form a wax model of your dentures. This model serves as a visual guide for the final product and allows for adjustments before the final creation.
- Select Dental Components and Design: Choose artificial elements that closely match your natural ones in color and shape. Arrange them on the wax model to ensure proper alignment and aesthetics.
- Prepare the Acrylic Base: Mix the acrylic resin according to the manufacturer’s instructions and pour it over the wax model, ensuring it securely encapsulates the teeth.
- Cure the Dentures: Allow the acrylic to cure as directed. This process solidifies the dental appliances, making them ready for use.
- Final Adjustments: After curing, take the dental appliance out of the mold and make any necessary alterations for comfort and fit, which may involve trimming or polishing the edges.
- Test Fit: Finally, try the dental prosthetics in your mouth to ensure they fit comfortably and securely. Make any last adjustments as needed.
Success stories from individuals who have crafted lower anterior partial dentures at home highlight the potential for satisfactory outcomes. While the time required to produce these oral appliances can vary, many find that with careful attention to detail, the process can be executed effectively. Your comfort is our priority, and this approach offers an economical solution for those needing dental restoration.

Address Challenges and Maintenance for Lower Anterior Partial Dentures
Maintaining a lower anterior partial denture can feel daunting, but with consistent care, you can overcome common challenges and enjoy lasting comfort. Here are some essential tips to help you along the way:
- Cleaning: Are you aware that cleaning your dentures daily with a soft brush and a non-abrasive cleaner is crucial? Standard toothpaste can damage the surface, so it’s best to choose products specifically designed for artificial teeth. Your comfort is our priority, and proper cleaning helps ensure that.
- Adjusting Fit: If your prosthetics feel loose or uncomfortable, using adhesive can provide that extra stability you need. However, if discomfort persists, it’s important to visit a dental expert for necessary adjustments. Did you know that nearly 20% of appliance users experience discomfort within the first three years? Addressing these issues early can make a significant difference.
- Managing Discomfort: It’s common to experience initial soreness with new dental appliances. While over-the-counter pain relief can help, patience is key as your mouth adjusts. Have you tried speech exercises, like reading aloud? They can really aid in acclimatization and make the transition smoother.
- Regular Check-ups: Don’t forget to arrange regular appointments with your dentist. This ensures your dental appliances remain in optimal condition. Regular modifications are essential, especially since changes in jaw alignment may require new dental prosthetics every five years. Staying proactive can save you discomfort down the line.
- Storage: When you’re not using your false teeth, keep them in a moist environment, like a glass of water or a soaking solution. This prevents them from drying out and losing their shape, ensuring they’re ready for you when you need them.
By following these maintenance practices and proactively addressing challenges, you can maximize the benefits of your lower anterior partial denture. Remember, your comfort and functionality are paramount, and with the right care, you can enjoy them for years to come.

Conclusion
Creating lower anterior partial dentures at home offers a practical and empowering solution for those facing tooth loss. Are you tired of lengthy dental visits? This guide shines a light on the essential aspects of these dental prosthetics, from their definition and benefits to the step-by-step process of crafting them yourself. Not only do these dentures restore functionality, but they also significantly enhance self-esteem and overall quality of life.
Furthermore, it’s important to use appropriate materials like acrylic resin and flexible thermoplastics. In addition, the transformative impact of technologies such as 3D printing cannot be overlooked. This means that you have access to tools that can make the process easier and more effective. The article has provided a thorough roadmap for the at-home creation process, emphasizing the significance of precise impressions and proper maintenance to ensure comfort and longevity.
Ultimately, the journey to achieving a confident smile through lower anterior partial dentures is both accessible and rewarding. By following the outlined steps and embracing a proactive approach to care, individuals can enjoy the benefits of these dental solutions for years to come. Taking the initiative to create and maintain your dentures not only enhances oral health but also fosters a renewed sense of self-worth. Your comfort is our priority, and we understand that this journey can be daunting, but with the right guidance, you can achieve a smile that reflects your true self.
Frequently Asked Questions
What are lower anterior partial dentures?
Lower anterior partial dentures are specialized prosthetics designed to replace one or more missing molars in the front section of the mouth. They integrate with natural structures to restore chewing and speaking abilities while enhancing the appearance of the smile.
How do lower anterior partial dentures differ from complete dentures?
Unlike complete dentures that replace an entire row of teeth, lower anterior partial dentures specifically focus on replacing missing teeth in the front section of the mouth, making them ideal for individuals with incomplete tooth loss.
What are the benefits of using lower anterior partial dentures?
The benefits include restoring the ability to chew and speak effectively, improving the overall appearance of the smile, providing support for facial structure, maintaining natural contours, and preventing sagging associated with tooth loss.
How do lower anterior partial dentures impact self-confidence?
Many patients report a renewed sense of self-worth and improved social interactions after receiving lower anterior partial dentures. They can restore clear speech and boost confidence, allowing individuals to smile openly without the worry of missing teeth.
How common are removable oral appliances among adults?
Approximately 19% of adults in the U.S. use some type of removable oral appliance, indicating that this dental solution is both common and beneficial.
What advancements are expected for lower anterior partial dentures by 2025?
Advancements in materials and technology are expected to enhance the comfort and appearance of lower anterior partial dentures, further recognizing their advantages for oral health and overall well-being.
Are lower anterior partial dentures only cosmetic solutions?
No, dental experts emphasize that lower anterior partial dentures are not merely cosmetic fixes; they are essential for oral health and overall well-being, allowing individuals to engage in daily activities without discomfort.
