Introduction
Are you tired of lengthy dental visits? Mastering the art of fitting lower full dentures can truly transform your experience, bringing you the comfort and functionality you deserve in your dental appliances. This guide simplifies the process into five straightforward steps, helping you understand the anatomy and components of your dentures while learning how to achieve a perfect fit right at home.
However, what if the fitting process doesn’t go as planned? We understand that this can be frustrating. Exploring common challenges and effective solutions can make all the difference in ensuring a successful denture experience. Your comfort is our priority, and we’re here to support you every step of the way.
Understand Lower Full Dentures: Anatomy and Function
Lower full dentures are specifically designed to replace all missing teeth in the lower jaw, and they consist of several essential components that work together to ensure your comfort and functionality:
- Denture Base: Crafted from high-quality acrylic resin, the denture base mimics natural gum tissue, providing a supportive foundation for the artificial teeth while resting securely on your gums.
- Denture Teeth: Typically made from durable acrylic or porcelain, these teeth are affixed to the base and are designed to closely resemble natural teeth in both appearance and function, enhancing your overall aesthetic.
- Flange: This component extends from the base and fits against your gums, playing a crucial role in stabilizing the dental appliance during use.
We understand that navigating the world of dentures can be overwhelming. A solid understanding of these components is vital, as it allows you to appreciate how a well-fitted prosthesis can enhance your ability to eat and speak comfortably. Are you tired of lengthy dental visits? With DentKits, you can enjoy personalized luxury dental appliances that provide a custom fit, all from the comfort of your home. Their innovative at-home impression process ensures that you receive a high-quality product tailored to your needs, while also saving you up to 60% compared to local dental offices. This means that DentKits is an ideal option for busy professionals seeking effective and budget-friendly dental solutions. Your comfort is our priority!
Prepare for Fitting: Gather Tools and Materials
To ensure a successful denture fitting, it’s important to gather the right tools and materials ahead of time.
- [Denture Adhesive](https://dentkits.com/what-is-the-best-denture-adhesive-for-your-needs): This is essential for securing the denture in place during the fitting process, enhancing both stability and comfort. Did you know that about 70% of false teeth users apply adhesive to improve fit and comfort? This highlights just how significant it is during the fitting process.
- Mirror: A handheld mirror will help you visualize the fit and alignment of the prosthetic, allowing for necessary adjustments.
- [Denture Cleaning Supplies](https://dentkits.com/what-can-i-use-instead-of-denture-glue-explore-your-options): Be sure to have a soft brush and a non-abrasive cleaner ready to maintain hygiene and prevent damage to your denture.
- Impression Material: Keeping extra impression material on hand is a smart move for making any modifications during placement.
- Comfort Items: Dental wax or cushions can ease discomfort during adjustments, ensuring a more pleasant experience.
Preparation is key for a successful prosthetic placement. Research shows that around 20% of individuals using prosthetic teeth need modifications within the first three years. This emphasizes the importance of correct sizing and preparation. Furthermore, understanding the stress associated with denture breakage can help ease your worries. Did you know that DentKits offers innovative online repair options? As Dr. Alford, a Board Certified Oral and Maxillofacial Surgeon, wisely states, “Your gums and soft tissue need to be healthy in order to be ready for the new teeth.” By having these items prepared, you can simplify the adjustment process and significantly enhance your chances of a successful outcome. With proper care and patience, most individuals adapt within a few weeks, making the fitting process smoother and more comfortable.

Take Accurate Impressions: Step-by-Step Instructions
To achieve accurate impressions for your lower full dentures, follow these essential steps:
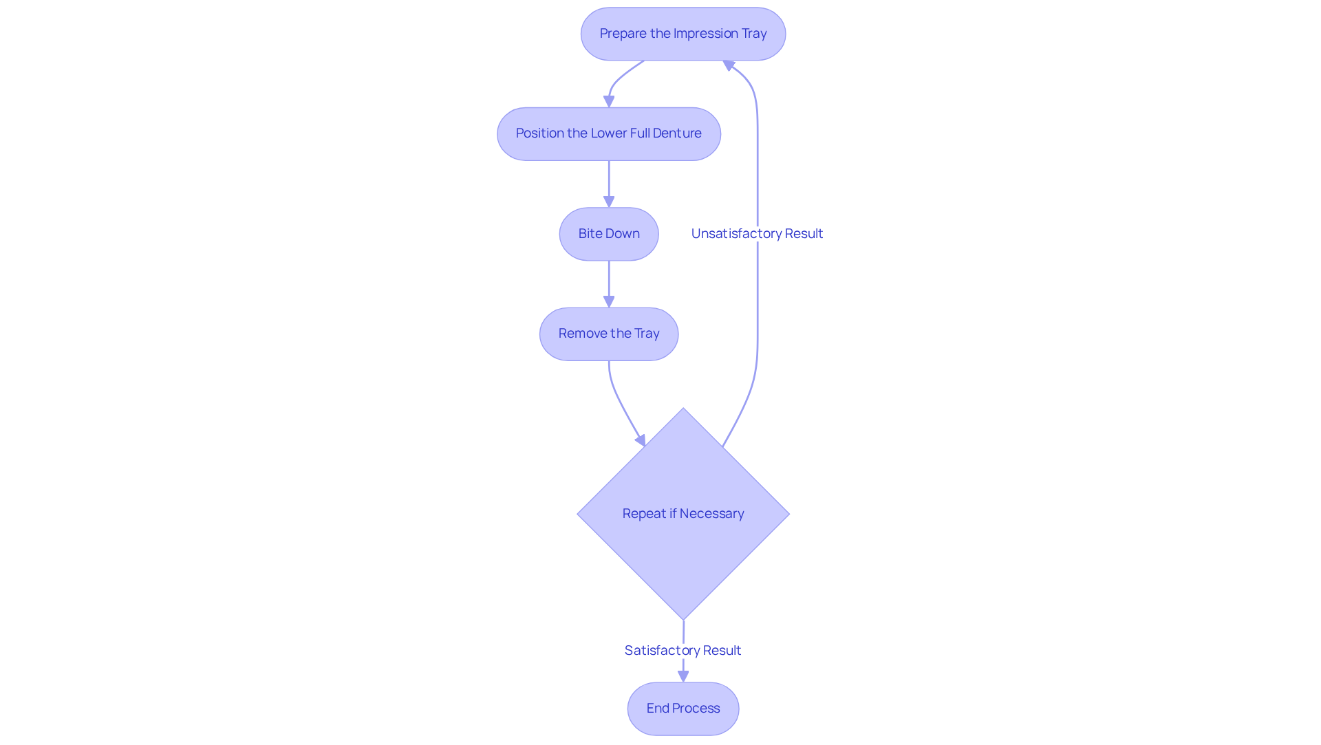
- Prepare the Impression Tray: Choose a tray that comfortably fits your mouth. Apply a thin layer of molding material, ensuring even coverage.
- Position the lower full denture by inserting the tray into your mouth, making sure it covers the entire lower gum area. Gently press down to create a proper seal.
- Bite Down: Close your mouth gently to allow the material to capture the contours of your gums. Maintain this position for the duration specified in the material instructions.
- Remove the Tray: Carefully lift the tray from your mouth. Examine the mold for any voids or inaccuracies that could impact the fit.
- Repeat if Necessary: If the result is unsatisfactory, repeat the process until you obtain a clear and precise mold of your gums.
We understand that precise assessments are essential for creating dentures that fit properly and offer comfort. Research shows that high-quality representations greatly improve patient satisfaction, with digital approaches resulting in a satisfaction score of 8.9 out of 10, in contrast to 6.7 for traditional methods. Are you tired of lengthy dental visits? Common mistakes in taking impressions can lead to discomfort and the need for remakes, emphasizing the importance of precision in this process. Dental professionals recommend careful handling and proper technique to avoid inaccuracies, which can result in extended treatment timelines and increased costs. Your comfort is our priority.

Try On Dentures: Adjust for Comfort and Fit
Once your boil and bite dentures are ready, it’s important to ensure they fit well and feel comfortable. Here’s how you can achieve that:
- Insert the dental prosthetics: Gently place them into your mouth, making sure they align with your natural bite.
- Check the Fit: Press down on the dental appliance to see if it sits securely against your gums. They should feel snug but not overly tight.
- Assess Comfort: Move your jaw and tongue to check for any discomfort or pressure points. It’s normal to experience slight soreness or irritation as your mouth adjusts; this is typical when getting used to new dental plates. However, this sensation should lessen over time.
- Make Adjustments: If the prosthetics feel loose or uncomfortable, consider using adhesive for added stability. This can provide extra security and prevent slipping. If discomfort persists, consult with a dental professional for necessary adjustments. Minor sore spots can often be resolved with simple modifications. Remember, the boil and bite process allows for some customization, so ensure you’ve molded them correctly to your gums.
- Practice Speaking and Eating: Spend some time talking and trying soft foods to get used to the dental prosthetics. This practice will help you identify any additional modifications needed for ease. Most patients begin to feel comfortable with their new dental appliances within 2 to 4 weeks, often resuming normal eating within a few weeks, starting with softer foods and gradually incorporating more solid choices as comfort improves.
This step is crucial for ensuring that your oral appliance operates effectively in daily situations, boosting both your confidence and quality of life. We understand that adjusting to new dentures can be challenging, but with patience and practice, you’ll find your comfort is our priority.

Troubleshoot Common Fitting Issues: Solutions and Tips
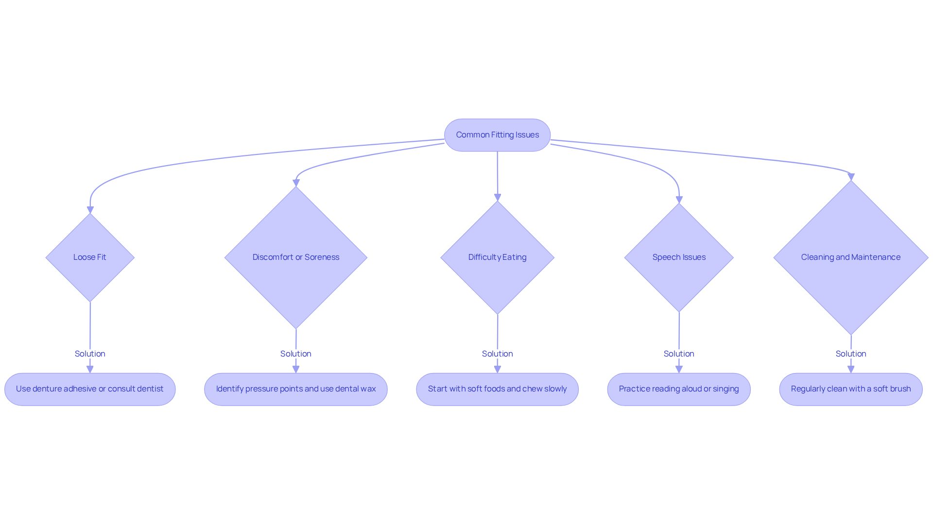
Are you experiencing difficulties with your lower full denture? You’re not alone, and we understand how frustrating this can be. Here are some effective troubleshooting tips to help you regain comfort and confidence:
- Loose Fit: If your dentures feel loose, using a denture adhesive can enhance stability. However, if the issue persists, it’s important to consult your dentist for a reline or adjustment. Remember, improperly fitting prosthetics can lead to discomfort and functional problems.
- Discomfort or Soreness: Experiencing soreness? Identify any pressure points and apply dental wax to cushion these areas. If discomfort continues, seeking professional advice is crucial to prevent long-term issues.
- Difficulty Eating: Start with soft foods and gradually introduce more challenging textures as you adjust. Chewing on both sides of your mouth can help improve stability and comfort while eating.
- Speech Issues: If you’re having trouble speaking, practice reading aloud or singing to help your mouth adjust to the prosthetics. Consistent practice can significantly improve clarity over time.
- Cleaning and Maintenance: Maintaining proper hygiene is essential. Regularly clean your dental appliance with a soft brush and a non-abrasive cleaner. This practice prevents bacteria accumulation and ensures your oral appliances stay fresh and odor-free.
By proactively addressing these common issues, you can enhance your comfort and ensure that your dentures effectively support your daily activities. Your comfort is our priority!

Conclusion
Mastering the fitting of lower full dentures is not just a skill; it’s a pathway to enhanced comfort and functionality for users. We understand that navigating this process can feel overwhelming, but by grasping the anatomy of dentures and following a structured approach, you can achieve a fit that restores your confidence and improves your quality of life.
Have you ever felt frustrated with traditional denture fittings? This article outlines five crucial steps to ease your journey:
- Understanding the components of lower full dentures
- Preparing adequately for the fitting process
- Taking accurate impressions
- Trying on the dentures for comfort
- Troubleshooting common fitting issues
Each step emphasizes the importance of preparation, precision, and patience, ensuring that the final result meets your needs and expectations.
Furthermore, investing time and effort into mastering these techniques not only enhances the fitting process but also contributes to long-term satisfaction with your dental appliances. Your comfort is our priority, and embracing these best practices can lead to a more comfortable and fulfilling experience.
So, why wait? Taking action now can set the foundation for a future filled with confidence and ease in your daily activities.
Frequently Asked Questions
What are lower full dentures designed for?
Lower full dentures are designed to replace all missing teeth in the lower jaw.
What are the essential components of lower full dentures?
The essential components include the denture base, denture teeth, and flange. The denture base is made from acrylic resin, the denture teeth are typically made from acrylic or porcelain, and the flange fits against the gums to stabilize the denture.
What is the function of the denture base?
The denture base mimics natural gum tissue and provides a supportive foundation for the artificial teeth while resting securely on the gums.
How do denture teeth contribute to the overall appearance?
Denture teeth are designed to closely resemble natural teeth in both appearance and function, enhancing the overall aesthetic.
What role does the flange play in lower full dentures?
The flange extends from the base and fits against the gums, playing a crucial role in stabilizing the dental appliance during use.
How can DentKits enhance the denture experience?
DentKits offers personalized luxury dental appliances with a custom fit from home, utilizing an innovative at-home impression process that saves time and money compared to local dental offices.
What tools and materials are necessary for a successful denture fitting?
Necessary tools include denture adhesive, a handheld mirror, denture cleaning supplies, impression material, and comfort items like dental wax or cushions.
Why is denture adhesive important during the fitting process?
Denture adhesive is essential for securing the denture in place, enhancing both stability and comfort.
What should be done if modifications are needed during the fitting?
Keeping extra impression material on hand is advisable for making any modifications during placement.
How can discomfort during adjustments be alleviated?
Using comfort items like dental wax or cushions can help ease discomfort during adjustments.
What percentage of individuals using prosthetic teeth need modifications within the first three years?
Around 20% of individuals using prosthetic teeth may need modifications within the first three years.
What does Dr. Alford emphasize about preparing for new teeth?
Dr. Alford emphasizes that healthy gums and soft tissue are necessary for being ready for new teeth.
How long does it typically take for individuals to adapt to their dentures?
Most individuals adapt to their dentures within a few weeks, making the fitting process smoother and more comfortable.
List of Sources
- Understand Lower Full Dentures: Anatomy and Function
- Dentures Statistics 2025-2024: Essential Stats w/ Facts & Data (https://impressionsdental.com/blog/dentures-statistics-2024)
- The Providence Journal: Local News, Politics & Sports in Providence, RI (https://providencejournal.com/press-release/story/52794/la-jolla-dentists-outline-how-implant-dentures-can-restore-function-and-improve-day-to-day-life)
- elitedentistryaddison.com (https://elitedentistryaddison.com/articles/10328/revolutionizing-dentures-modern-advancements)
- Full Mouth Denture Implants: New Innovations in Comfort and Durability – Dr Michael Smith D.M.D. (https://tempefamilydentistry.com/innovations-in-denture-technology-whats-new)
- The Future of Dentures: What New Technologies Are Making Them Better Than Ever? (https://monahanfamilydentistry.com/the-future-of-dentures-what-new-technologies-are-making-them-better-than-ever)
- Prepare for Fitting: Gather Tools and Materials
- Dentures Statistics 2025-2024: Essential Stats w/ Facts & Data (https://impressionsdental.com/blog/dentures-statistics-2024)
- Dentures (https://ada.org/resources/ada-library/oral-health-topics/dentures)
- DenSureFit Case Studies (https://densurefit.com/pages/densurefit-case-studies?srsltid=AfmBOooTg0qaz5Nu9GCtY8tCQiTosuIfgsruqJHpDAKRoAAjJMEE8PGu)
- Denture Preparation: 7 Things You Need to Know – Heart of Texas (https://heartoftexasoralsurgery.com/denture-preparation-things-you-need-to-know)
- Take Accurate Impressions: Step-by-Step Instructions
- Dentures are Not What They Used to Be and Patients are Finally Noticing (https://crescentdentistrysc.com/dentures-are-not-what-they-used-to-be-and-patients-are-finally-noticing)
- Comparative Study of Conventional Impressions vs Intraoral Scanning for Complete Denture Fabrication – PMC (https://pmc.ncbi.nlm.nih.gov/articles/PMC11805049)
- Accuracy Matters: How to Achieve Precise Dental Impressions (https://lab.dental/accuracy-matters-how-to-achieve-precise-dental-impressions)
- Why Great Impressions Matter: The Top 5 Reasons (https://revivedsmiles.com/blogs/news/5-crucial-reasons-showing-he-important-of-great-impressions?srsltid=AfmBOooV5fr68cZPklh-bnDOjVZcBcglazxSfeonjAWn2MkujrgGJO9R)
- Digital Dental Impressions: Accuracy & Benefits | Enamel Dental Centre (https://pentictondentist.com/dental-news-advice/digital-dental-impressions-accuracy-benefits)
- Try On Dentures: Adjust for Comfort and Fit
- Getting Used to New Dentures | Affordable Dentures & Implants (https://affordabledentures.com/blog/adjusting-to-dentures)
- New Dentures: Tips for Adjusting Faster | Dillon Family Dentistry (https://brynmawrdentalcare.com/tips-for-adjusting-to-new-dentures-from-real-patients)
- What to do About Ill-fitting or Loose Dentures (https://dentureliving.com/en-us/advice-tips/preparing-for-dentures/size-fitting/ill-fitting-dentures)
- Top Tips for Adjusting to Life with New Dentures – Highlands Ranch CO Dentist | Alpine Vista Dental (https://alpinevistadental.com/2025/12/top-tips-for-adjusting-to-life-with-new-dentures)
- Tips for Adapting to Life with Dentures | Dehnert Dental (https://dehnertdental.com/tips-for-adapting-to-life-with-dentures)
- Troubleshoot Common Fitting Issues: Solutions and Tips
- Dentures Statistics 2025-2024: Essential Stats w/ Facts & Data (https://impressionsdental.com/blog/dentures-statistics-2024)
- Common Issues with Dentures and How to Fix Them – New Beginnings Dentistry (https://newbeginningsdentistry.com/2024/10/17/common-issues-with-dentures-and-how-to-fix-them)
- Living with Dentures: Tips for Comfort and Confidence – ADC- Website (https://theadc.dental/blogs/post/living-with-dentures-tips-for-comfort-and-confidence)
- Troubleshooting Common Denture Issues (https://kingsmtndental.com/2025/04/29/troubleshooting-common-denture-issues)
- Five Tips For Getting Used To Dentures | Colgate® (https://colgate.com/en-us/oral-health/dentures/five-tips-for-getting-used-to-dentures)
