Introduction
Navigating the world of dental prosthetics can feel overwhelming, especially when you’re trying to find the right solution for missing teeth. Are you tired of lengthy dental visits? Metal base partial dentures offer a wonderful blend of durability, comfort, and aesthetic appeal, making them a popular choice for many patients. However, with so many options available, how can you confidently choose the best fit for your needs?
We understand that this process can be daunting. That’s why this article aims to demystify the selection process, providing you with a straightforward five-step guide. This guide will help you make informed decisions about your dental health and comfort, ensuring that you feel supported every step of the way.
Understand Metal Base Partial Dentures
Are you tired of lengthy dental visits and uncomfortable dentures? Framework partial prosthetics might just be the solution you’ve been looking for. These advanced dental devices are designed to replace one or more missing teeth, using a sturdy framework for support. Typically crafted from robust materials like cobalt-chromium or titanium, a metal base partial denture offers exceptional strength and stability. The framework is coated with gum-colored plastic, securely clasping onto existing teeth for a snug fit that enhances functionality.
In comparison to traditional acrylic replacements, metallic frameworks are lighter and less cumbersome, greatly improving comfort and providing a more natural feel. But the advantages don’t stop there. Many users report that metal base partial dentures are durable, requiring fewer adjustments over time. While around 20% of removable prosthesis users need modifications within the first three years, those with alloy frameworks often enjoy enhanced stability and longevity. This reliability is crucial for maintaining oral health and functionality, especially for those who rely on their dental prosthetics for daily activities like eating and speaking.
Practical examples show just how beneficial metallic framework restorations can be. Patients frequently notice improved chewing efficiency and clearer speech compared to traditional acrylic options. Plus, advancements in materials have led to high translucency acrylics and realistic dental teeth, enhancing the visual appeal of these frameworks. This makes them a favored choice for many.
Dental experts emphasize the importance of a metal base partial denture in partial prostheses. They point out that these frameworks not only provide mechanical strength but also contribute to a more natural appearance and feel. As one specialist noted, “Modern prosthetic designs prioritize comfort, reducing sore spots and ensuring a tight fit that makes eating, speaking, and smiling effortless.” This perspective underscores the growing recognition of metal base partial dentures as a reliable option in restorative dentistry, balancing functionality, aesthetics, and patient comfort.
Furthermore, it’s important to recognize that around 15% of the edentulous population receives new dental appliances each year, highlighting the accessibility challenges many face in obtaining oral solutions. The integration of CAD/CAM technology in designing these frameworks enhances accuracy and personalization, making these prosthetics even more appealing. While concerns about inadequate fit and discomfort often arise with dental prosthetics, alloy-supported models effectively address these issues, providing a comfortable and practical choice for users. Your comfort is our priority.

Explore Types of Metal Base Partial Dentures
Metal base partial dentures are available in various types, each designed to address specific dental needs.
Are you tired of lengthy dental visits? Let’s explore some options that might just be the solution you’re looking for:
-
Cast Alloy Removable Appliances: Known for their longevity, these appliances feature a custom-cast framework that guarantees an accurate fit. Many patients prefer the metal base partial denture because of its strength and durability, making it an effective choice for those needing partial tooth replacement.
-
Flexible Metal Partial Prosthetics: Combining a flexible thermoplastic material with a metallic foundation, these appliances enhance comfort and appearance. They’re especially suitable for patients who find it challenging to cope with the stiffness of traditional metallic prosthetics, offering a more adaptable fit that adjusts to the shape of your mouth.
-
Combination Prosthetics: By employing both alloy and acrylic elements, these prosthetics strike a balance between durability and comfort. This versatility allows for customization based on your preferences, ensuring you achieve both functionality and an appealing look.
Understanding these options is crucial for making informed decisions that align with your dental needs and lifestyle. We understand that choosing the right denture can feel overwhelming. The efficacy of metal base partial dentures is well-documented, with many patients expressing high satisfaction levels due to their sturdy structure and reliable performance.
As the market for restorative dentistry continues to grow, projected to rise by $3 billion from 2024 to 2032, the demand for long-lasting and visually appealing dental solutions remains strong. Your comfort is our priority, and we’re here to help you navigate these choices with ease.

Evaluate Your Needs and Preferences
Are you considering using a metal base partial denture? It’s essential to evaluate your needs and preferences carefully. Here are some key factors to think about:
- Oral Health: Assess the condition of your remaining teeth and gums. Healthy teeth are crucial for supporting partial appliances, providing the necessary foundation for stability and comfort.
- Comfort: How cozy do you want your dental prosthetics to be? Metal options are generally less bulky than their acrylic counterparts, often leading to a more natural fit that enhances overall comfort.
- Aesthetic Goals: How important is appearance in your prosthetic selection? Metal framework prosthetics can be designed to resemble natural teeth, offering a subtle option, while some may prefer the visual characteristics of acrylic.
- Budget: What’s your financial situation? While metal base partial dentures typically come with a higher price tag than acrylic alternatives, they offer enhanced durability and longevity, making them a valuable investment over time.
- Lifestyle: Consider your daily activities. If you lead an active lifestyle, opting for a more durable dental prosthesis may be crucial to ensure it withstands the demands of your routine.
Taking the time to assess these factors will empower you to choose the most suitable type of dental prosthesis tailored to your unique situation. Remember, your comfort is our priority!

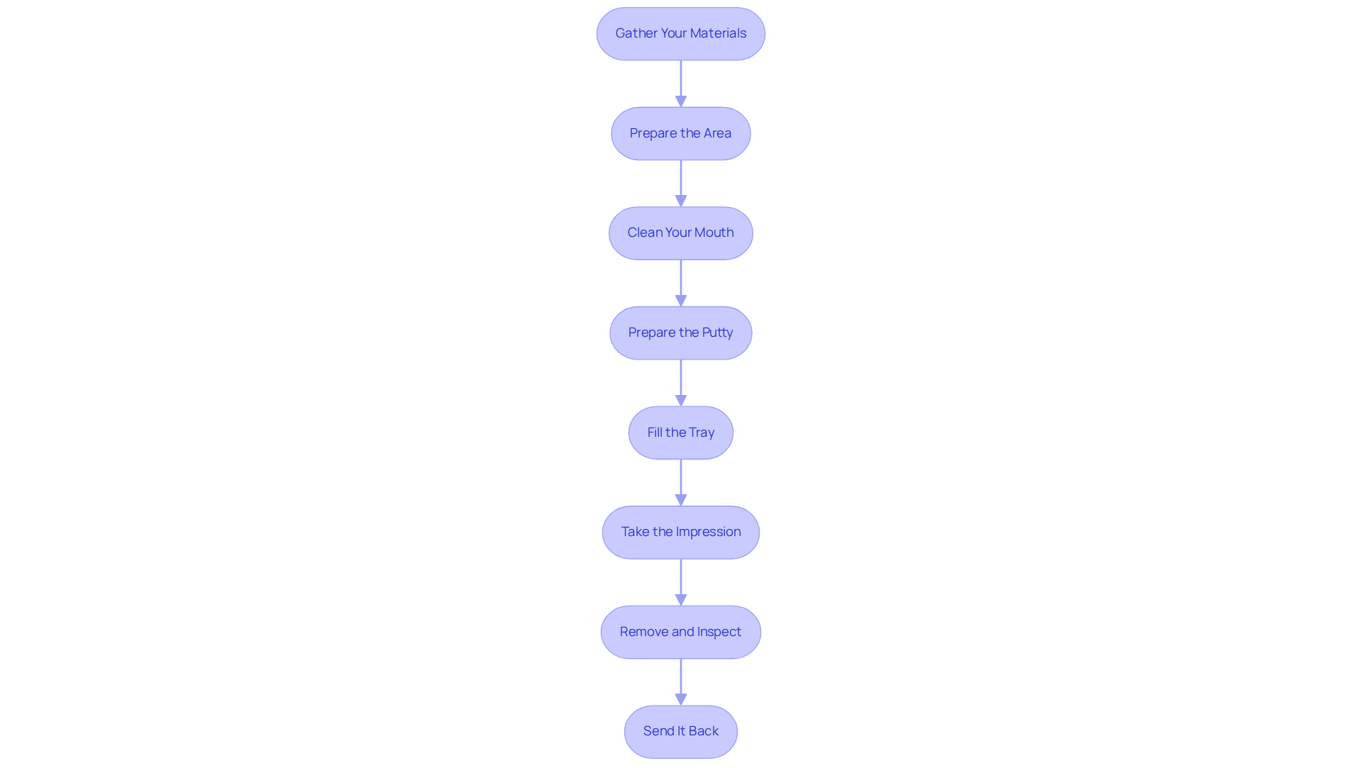
Follow the At-Home Impression Process
To achieve accurate impressions for your metal base partial dentures at home, follow these simple steps:
-
Gather Your Materials: Make sure you have your impression kit ready. It typically includes impression trays, putty, and detailed instructions. The best part? This kit is shipped straight to you, making the process super convenient.
-
Prepare the Area: Find a well-lit spot and keep a mirror handy while you prepare for the impression process. A comfortable setting can make all the difference.
-
Clean Your Mouth: Rinse your mouth with antiseptic mouthwash to clear away saliva and debris. This ensures a clear impression, which is crucial for your comfort.
-
Prepare the Putty: Mix the impression putty thoroughly according to the provided instructions. Proper mixing is key to avoiding air bubbles that can compromise the quality of your impression.
-
Fill the Tray: Generously fill the impression tray with the mixed putty, ensuring it covers the entire surface evenly. This step is vital for capturing every detail.
-
Take the Impression: Position the tray in your mouth and bite down gently. Hold it in place for the recommended time, usually around 3-5 minutes, to let the putty set properly. You might feel some pressure or tightness when removing the tray, but that’s normal.
-
Remove and Inspect: Carefully take out the tray and check the impression for clarity and detail. Look for any voids or bubbles. If it’s not satisfactory, don’t worry – most impression kits allow for at least two attempts.
-
Send It Back: Once you’re happy with your impression, follow the instructions to send it back to the dental lab for processing. Enjoy the benefit of free return shipping!
Completing this process accurately is essential for ensuring your metal base partial denture fits well and functions properly. Common mistakes to avoid include not mixing the putty thoroughly, removing the tray too soon, and failing to prepare your mouth adequately. If you encounter any issues during the process, don’t hesitate to reach out for support. We understand that this can be a bit daunting, but by following these best practices, you can increase the chances of a favorable impression, leading to a comfortable and effective fitting experience. Furthermore, this innovative method utilizes tele-dentistry and advanced 3D printing technology to guarantee a customized luxury dental appliance experience tailored to your needs.

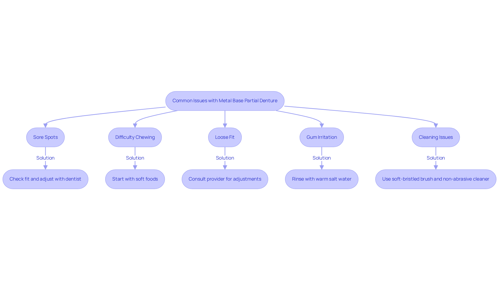
Troubleshoot Common Issues and Concerns
Are you experiencing discomfort with your metal base partial denture? We understand that this can be frustrating, but addressing these common issues can significantly enhance your comfort and satisfaction. Here’s how to troubleshoot effectively:
- Sore Spots: Discomfort may arise from pressure points. Check the fit of your dental prosthetics; adjustments by your dentist can alleviate these sore spots.
- Difficulty Chewing: If chewing feels awkward, ensure your dental appliances are positioned correctly. Start with soft foods to help you adjust to the new feel.
- Loose Fit: A loose fit can be frustrating. Consult your provider for necessary adjustments, and schedule regular check-ups to maintain a secure fit.
- Gum Irritation: Good oral hygiene is crucial to prevent irritation. Rinsing your mouth with warm salt water can soothe sore gums and promote healing.
- Cleaning Issues: To maintain your prosthetics in optimal condition, use a soft-bristled brush and a non-abrasive cleaner. Avoid regular toothpaste, as it can damage the material.
Furthermore, by addressing these concerns proactively, you can ensure a more comfortable experience with your metal base partial denture. Your comfort is our priority!

Conclusion
Metal base partial dentures represent a significant advancement in restorative dentistry, offering a blend of strength, comfort, and aesthetic appeal. Are you tired of lengthy dental visits? The selection process is straightforward and involves:
- Understanding the various types available
- Evaluating your personal dental needs
- Following an easy at-home impression process to ensure a perfect fit
By opting for these durable and reliable dental solutions, you can enhance your quality of life, enjoying improved functionality and confidence in your smile.
Throughout this guide, we’ve shared key insights regarding the benefits of metal base partial dentures, such as:
- Their lightweight construction
- Reduced need for adjustments
- Enhanced chewing efficiency
It’s important to assess your oral health, comfort preferences, aesthetic goals, budget considerations, and lifestyle factors when choosing the right denture. By taking these elements into account, you can make informed decisions that align with your unique needs.
Ultimately, the journey to selecting the ideal metal base partial denture can be simplified through careful consideration and proactive troubleshooting of common issues. Embracing these advanced dental solutions not only improves oral health but also fosters a sense of confidence and well-being. Your comfort is our priority, and for those contemplating a transition to metal base partial dentures, taking the first step towards a more comfortable and functional dental experience is within reach.
Frequently Asked Questions
What are metal base partial dentures?
Metal base partial dentures are advanced dental devices designed to replace one or more missing teeth. They feature a sturdy framework made from materials like cobalt-chromium or titanium, providing exceptional strength and stability.
How do metal base partial dentures compare to traditional acrylic dentures?
Metal base partial dentures are lighter and less cumbersome than traditional acrylic replacements, improving comfort and providing a more natural feel. They also tend to be more durable, requiring fewer adjustments over time.
What are the benefits of using metal base partial dentures?
Benefits include enhanced stability, longevity, improved chewing efficiency, clearer speech, and a more natural appearance. They also reduce sore spots and ensure a snug fit for better functionality in daily activities.
What types of metal base partial dentures are available?
The types include: – Cast Alloy Removable Appliances: Custom-cast for an accurate fit, known for their strength and durability. – Flexible Metal Partial Prosthetics: Combine flexible thermoplastic material with a metallic foundation for enhanced comfort and adaptability. – Combination Prosthetics: Utilize both alloy and acrylic elements for a balance of durability and comfort.
How does CAD/CAM technology enhance metal base partial dentures?
CAD/CAM technology improves the accuracy and personalization of the frameworks, making the prosthetics more appealing and better fitting for users.
Why are metal base partial dentures considered a reliable option in restorative dentistry?
They offer a balance of functionality, aesthetics, and patient comfort, with many users reporting high satisfaction levels due to their sturdy structure and reliable performance.
What is the projected growth of the market for restorative dentistry?
The market for restorative dentistry is projected to rise by $3 billion from 2024 to 2032, indicating a strong demand for long-lasting and visually appealing dental solutions.
