Introduction
Creating the perfect denture is a blend of art and science, and it all hinges on the precision of dental molds. These molds, whether traditional or digital, are the unsung heroes behind comfortable and aesthetically pleasing dentures. They directly impact patient satisfaction, and we understand that this is a crucial aspect of your dental experience.
However, the journey to achieving flawless molds can be challenging. Are you tired of lengthy dental visits? The path is often fraught with potential pitfalls, from inadequate tray selection to rushed processes that compromise accuracy. This means that even small mistakes can lead to discomfort and dissatisfaction.
So, what are the essential steps to mastering this craft? How can you avoid the common mistakes that could affect your comfort? Let’s explore how DentKits can alleviate these concerns, ensuring that your denture experience is as smooth and satisfying as possible. Your comfort is our priority, and we’re here to guide you every step of the way.
Define Dental Molds and Their Importance in Denture Creation
Are you tired of ? , also known as casts, are negative imprints of your teeth and surrounding oral structures. They serve as the foundation for creating that ensure a and effective function. Precise molds align with your bite and aesthetic preferences, greatly enhancing your .
Consider this: a study involving 100 toothless individuals found that those receiving dentures made from reported a , while those using traditional methods scored only 6.7. This highlights just how crucial is. Inaccuracies can lead to discomfort, misalignment, and .
Furthermore, recent , like intraoral scanning, have streamlined the process. The average time from mold to denture delivery has dropped to just 14.2 days, compared to 18.5 days for traditional techniques. This means not only improved clinical efficiency but also greater satisfaction and compliance among individuals.
As specialists in the field emphasize, the in the practice of prosthetic dentistry cannot be overstated. are essential for achieving a comfortable and visually appealing denture that meets your unique needs. Your comfort is our priority. DentKits uses premium resources in their products, ensuring longevity and comfort. Customer feedback shows increasing satisfaction with our innovative at-home molding process.

Explore Types of Dental Molds: Traditional vs. Digital Approaches
come in two main types: traditional and digital. Are you tired of lengthy dental visits? , which use materials like alginate or silicone, create a physical impression of your teeth. While this method has been widely used, it often falls prey to inaccuracies due to human error and the limitations of the materials.
In contrast, digital molds utilize to capture precise 3D images of your mouth, as employed by DentKits. This innovative approach not only enhances accuracy but also significantly reduces discomfort, especially for those with strong gag reflexes or low tolerance for conventional trays. Your comfort is our priority.
Additionally, DentKits’ simplify the , leading to faster turnaround times and fewer visits compared to . For instance, research shows that the average chairside duration for digital captures is about 13.2 minutes, compared to 27.4 minutes for conventional methods. Furthermore, molds for dentures made digitally have a , showcasing their accuracy advantages. Many dental practices are now embracing digital molds, recognizing their potential to enhance patient satisfaction and operational efficiency.
As Dr. Ioan-Achim Borșanu notes, ” are a clinically efficient and patient-preferred option, providing significant benefits over traditional methods.” Moreover, the designs created by DentKits are brought to life with cutting-edge , further enhancing the quality and customization of dentures.
The , despite higher initial costs, along with their environmental advantages – like reducing waste from single-use containers and molding substances – support their adoption. Understanding these differences is essential for , ensuring both quality and comfort for patients.

Guide to Taking a Dental Impression: Step-by-Step Process
- Gather your supplies by assembling essential tools like trays for , mixing bowls, and materials such as alginate or silicone. These items are crucial for achieving .
- Prepare the Individual: Encourage the individual to rinse their mouth thoroughly and ensure their teeth are clean. This preparation sets the stage for a successful mold.
- Select the Right Container: Choose a container that fits comfortably within the patient’s arch. A proper fit is vital for capturing accurate .
- Mix the Impression Substance: Follow the manufacturer’s guidelines for combining the impression substance. Make sure it’s blended thoroughly for the best results.
- Load the Container: Fill the container with the blended substance, ensuring complete coverage of the surface to capture all necessary details.
- Position the Tray: Carefully place the tray in the individual’s mouth, ensuring it covers all teeth and extends slightly beyond the gums for comprehensive coverage.
- Apply Pressure: Ask the patient to bite down gently. This allows the substance to capture intricate details of the teeth and gums, which is essential for creating .
- Wait for Setting: Allow the material to set according to the instructions, typically a few minutes, to .
- Remove the Tray: Gently take out the tray, being careful not to alter the , which are essential for precision.
- Inspect the Cast: Examine the cast for any imperfections or bubbles that could compromise the mold’s accuracy. Even minor flaws in the can impact the final product.
- Store Properly: If the mold won’t be used right away, store it in a moist environment to prevent drying out, preserving its integrity for future use.
Innovative Approach: At DentKits, we understand that can be time-consuming and stressful. That’s why we enhance this process by utilizing advanced to create a precise digital representation of your teeth and gums. Our U.S.-licensed dentists review and prescribe your , ensuring a perfect fit and aesthetic appeal. This innovative tele-dentistry approach allows busy professionals to achieve a from the comfort of their home.
Real-Life Example: Have you ever felt frustrated with lengthy dental visits? A dental office recently reported a notable enhancement in after adopting these best practices for taking molds. By ensuring thorough preparation and using , they were able to reduce the number of retakes and enhance the overall experience for their patients.

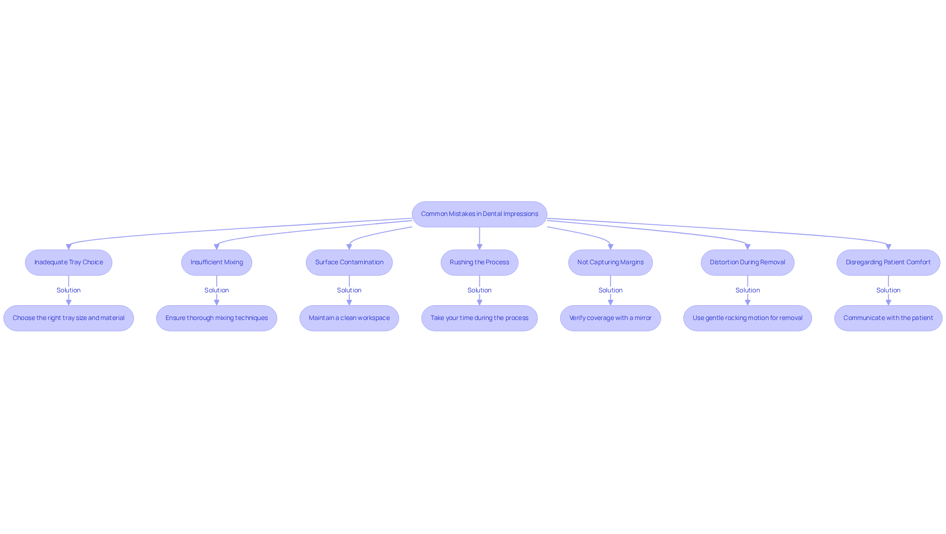
Identify Common Mistakes in Dental Impressions and How to Avoid Them
- can lead to frustration with the results of your . Choosing the wrong size can significantly impact the quality of your outcome. A snug fit over the arch is essential; using a container that’s too small can lead to incomplete , while using one that’s too large may cause distortion. Research shows that 92.1% of views captured with plastic trays displayed mistakes. This highlights just how crucial it is to select the right and the appropriate size for your needs.
- Insufficient Mixing: Have you ever noticed streaks or weak areas in your molds? Thoroughly blending the material is vital for achieving a consistent texture in . Inconsistent mixing can compromise the integrity of . By employing , you can prevent these issues and enhance the overall quality of your results.
- Are you aware that , such as saliva or debris, can affect the accuracy of ? Keeping a tidy and dry workspace is essential to ensure that your print captures all the necessary details without obstruction. A clean environment is essential for producing high-quality , as it can make all the difference in your results.
- Rushing the Process: Do you often feel rushed during dental procedures? Taking too quickly can lead to errors. Allowing ample time for the material to set and for the patient to adapt is crucial for obtaining precise results. Rushing can result in inadequate tissue retraction and trauma around the sulcus, which are .
- Not Capturing Margins: Are you confident that your prints capture the full extent of the gums and teeth? It’s critical to ensure that every detail, such as , is included. Using a mirror to can help you avoid missing important aspects that are essential for a successful fit of .
- Distortion During Removal: Have you experienced distortion when removing the mold? Careful extraction of the is key to avoiding this issue. Using a gentle rocking motion can help free the tray without compromising the shape of the , ensuring that your results remain intact.
- : Your comfort is our priority during the molding process. If you feel uncomfortable, you might inadvertently shift, leading to inaccuracies. Continuous communication throughout the procedure can help ensure that you remain at ease, facilitating a more accurate impression.

Conclusion
Mastering the art of creating molds for dentures is essential for achieving the perfect fit and function. Are you tired of lengthy dental visits? The precision of dental molds directly influences your comfort and satisfaction, making it crucial to understand both traditional and digital approaches. By recognizing the significance of accurate impressions, you can appreciate how advancements in technology have transformed the denture creation process, ultimately leading to improved patient experiences.
This article has explored the importance of dental molds, highlighting the differences between traditional and digital techniques. We’ve provided a step-by-step guide to taking impressions, emphasizing the necessity of selecting the right materials, ensuring proper mixing, and avoiding common mistakes that can compromise the quality of molds. Your comfort is our priority, and emphasizing communication throughout the process further enhances the overall experience for patients.
As the field of prosthetic dentistry continues to evolve, embracing innovative technologies and best practices becomes imperative. This means that by prioritizing accuracy and patient comfort, dental professionals can significantly enhance the quality of life for individuals requiring dentures. Adopting these insights not only improves clinical outcomes but also fosters greater satisfaction and trust in dental care. Let’s work together to ensure your journey to a perfect smile is as smooth and comfortable as possible.
Frequently Asked Questions
What are dental molds and why are they important in denture creation?
Dental molds, also known as casts, are negative imprints of your teeth and surrounding oral structures. They are essential for creating dentures that ensure a comfortable fit and effective function, aligning with your bite and aesthetic preferences.
How does the accuracy of dental molds affect denture satisfaction?
Accurate dental molds are crucial for comfort and alignment. A study found that individuals with dentures made from intraoral scans reported a satisfaction score of 8.9, while those using traditional methods scored only 6.7, highlighting the importance of precision.
What advancements have been made in dental mold technology?
Recent advancements, such as intraoral scanning, have streamlined the mold creation process, reducing the average time from mold to denture delivery from 18.5 days with traditional techniques to just 14.2 days.
How do precise molds impact the overall experience of denture wearers?
Precise molds lead to improved clinical efficiency and greater satisfaction among individuals, as they help create comfortable and visually appealing dentures that meet unique needs.
What resources does DentKits use for their dental molds?
DentKits uses premium resources in their products to ensure longevity and comfort in their dental molds, contributing to increasing customer satisfaction with their innovative at-home molding process.
List of Sources
- Define Dental Molds and Their Importance in Denture Creation
- Integrating Digital Dentistry in Removable Prosthodontics: A Complete Denture Case Study (https://dentistrytoday.com/integrating-digital-dentistry-in-removable-prosthodontics-a-complete-denture-case-study)
- DenSureFit Case Studies (https://densurefit.com/pages/densurefit-case-studies?srsltid=AfmBOoo6E5WJzWqnNn97D-lqeBdNPpSPp2y1oA9SRK9rj-gSJ9twVABL)
- Digital innovation addresses dental care challenges in a super-aged society—Manabu Kanazawa | Science Tokyo (https://isct.ac.jp/en/news/lin5o0wl9533)
- pmc.ncbi.nlm.nih.gov (https://pmc.ncbi.nlm.nih.gov/articles/PMC11805049)
- The Importance of Accurate Impressions in Denture Fabrication (https://marolalabs.com/articles/news/f/the-importance-of-accurate-impressions-in-denture-fabrication)
- Explore Types of Dental Molds: Traditional vs. Digital Approaches
- Revolutionizing Digital Impressions – Decisions in Dentistry (https://decisionsindentistry.com/article/revolutionizing-digital-impressions)
- Digital vs. Traditional Molds in Dentistry | AMN Healthcare (https://amnhealthcare.com/blog/dentist/digital-impressions-vs-traditional-molds-in-dentistry-what-you-need-to-know)
- Comparative Clinical Evaluation of Digital Versus Conventional Dental Impression Techniques in Implant-Supported Restorations (https://mdpi.com/2673-1592/7/6/135)
- 3D Digital Impression Systems Compared with Traditional Techniques in Dentistry: A Recent Data Systematic Review – PMC (https://pmc.ncbi.nlm.nih.gov/articles/PMC7215909)
- The Advantages of Digital Impressions Over Traditional Molds (https://poldekfamilydental.com/the-advantages-of-digital-impressions-over-traditional-molds-2)
- Guide to Taking a Dental Impression: Step-by-Step Process
- drmichaels.com (https://drmichaels.com/blog/best-dental-quotes)
- Top Digital Dental Trends to Watch for in 2026 – Institute of Digital Dentistry (https://instituteofdigitaldentistry.com/news/top-digital-dental-trends-to-watch-for-in-2026?srsltid=AfmBOorQ-1vrGV1yOvbiTZ_76snYoY4MZw8T0qOBtMqPBf2PhQcnLy5M)
- levantine.ae (https://levantine.ae/the-power-of-dental-quotes)
- 20 Quotes to Help you Smile- Fresh Implant & Dental Care (https://freshdentalcare.co.uk/post/20-quotes-that-will-make-you-want-to-keep-on-smiling)
- Identify Common Mistakes in Dental Impressions and How to Avoid Them
- Impression-taking: 5 flaws to be avoided : Zhermack Dental Magazine (https://magazine.zhermack.com/en/studio-en/impression-taking-flaws-to-avoid)
- Common Dental Impression Errors Every Dentist Should Watch For (https://nextdentallab.com/common-dental-impression-errors-every-dentist-should-watch-for)
- Most common dental impression errors and how to avoid them (https://blog.ddslab.com/dental-impression-errors-and-how-to-avoid-them)
- Evaluation of the quality of fixed prosthesis impressions in private laboratories in a sample from Yemen – PMC (https://pmc.ncbi.nlm.nih.gov/articles/PMC7640478)
- Strategies leading to accurate impressions (https://ddgroup.com/news/strategies-leading-to-accurate-impressions)
