Introduction
Mastering the art of the partial denture wax try-in can truly transform what often feels like a daunting dental fitting process into a smooth and comfortable experience. We understand that this essential procedure not only ensures a perfect fit but also enhances the aesthetic appeal of dentures, allowing you to regain your confidence with a natural-looking smile.
But what happens when the fitting process feels overwhelming or confusing? Are you tired of lengthy dental visits? This guide breaks down the five simple steps needed to navigate the partial denture wax try-in, equipping you with the knowledge to achieve optimal results and comfort. Your comfort is our priority, and we’re here to help you every step of the way.
Gather Necessary Materials and Tools
To effectively conduct a try-in for the partial denture wax, it’s essential to gather the right materials and tools. Are you tired of lengthy dental visits? Having everything prepared can make the process smoother and more comfortable for you.
- Partial Denture Wax Try-In: This preliminary setup is crucial for assessing the fit and aesthetics of your denture, ensuring that it feels just right.
- Dental Impression Material: High-quality options like alginate or silicone are key to capturing precise impressions of your oral cavity. This means that the fitting process will be accurate and tailored to your needs.
- Denture Base Plate: Serving as the foundational support for the partial denture wax try-in, it provides proper alignment and stability, giving you peace of mind.
- Articulator: This device is vital for precisely aligning the upper and lower dental prosthetics, facilitating a natural bite that feels comfortable.
- Adjusting Tools: Equip yourself with a wax knife, spatula, and other dental instruments to make necessary adjustments during the fitting. Your comfort is our priority.
- Shade Guide: This tool helps in selecting the appropriate color for the artificial teeth, enhancing the overall aesthetic appeal and ensuring you feel confident.
- Patient’s Medical History: Always have this on hand to address any specific needs or allergies, ensuring a personalized approach to your care.
Having these materials ready will streamline the fitting process during the partial denture wax try-in, allowing you to focus on achieving the optimal fit and appearance. Furthermore, the integration of digital tools, such as DentKits’ advanced 3D scanning technology, can significantly reduce the need for adjustments. This means that you can enjoy enhanced satisfaction and comfort throughout your experience.

Take Accurate Impressions of Your Mouth
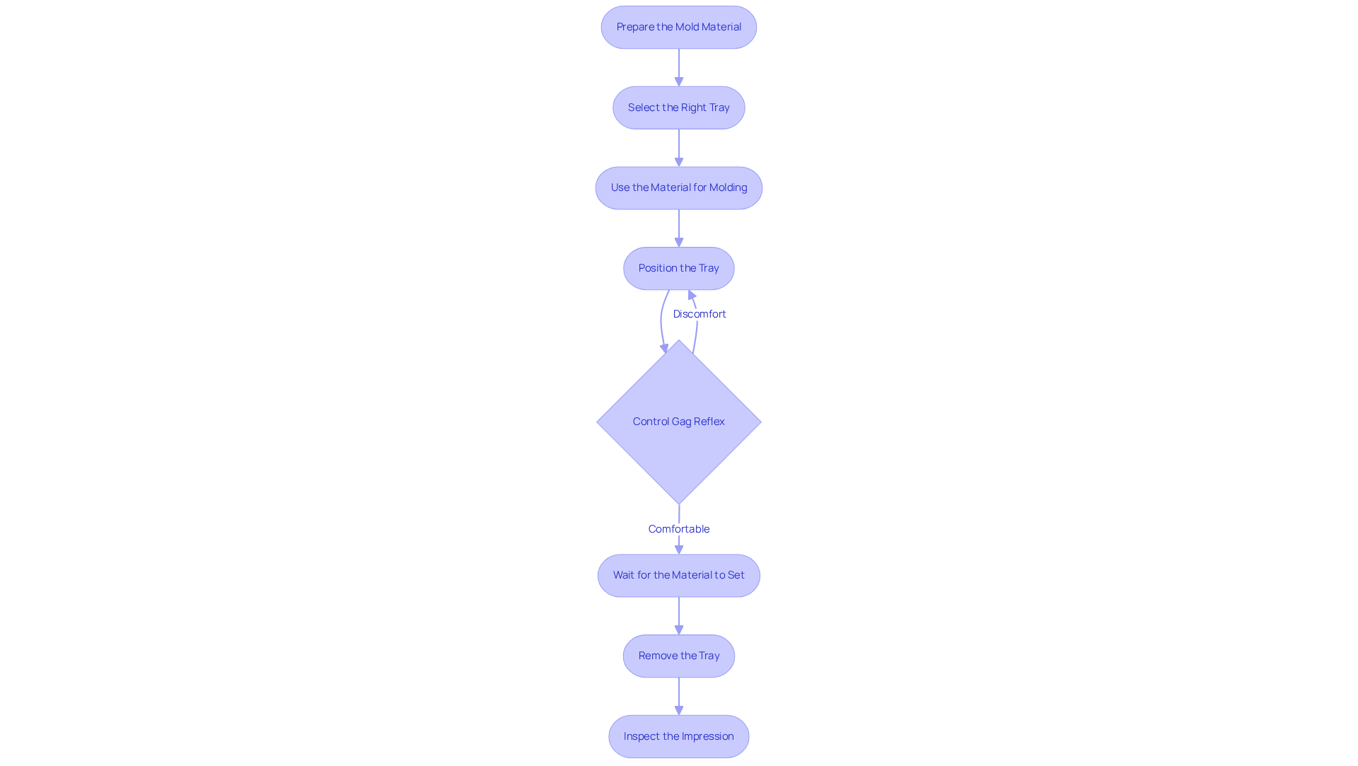
To achieve accurate impressions of your mouth, follow these essential steps:
- Prepare the Mold Material: Combine the dental mold material according to the manufacturer’s guidelines. This ensures the right consistency for easy application.
- Select the Right Tray: Choose a tray that fits comfortably in your mouth and adequately covers the areas where the denture will be placed.
- Use the Material for Molding: Fill the tray with the molding substance, ensuring even distribution for a precise shape.
- Position the Tray: Place the tray in your mouth, making sure it covers the necessary areas. Gently bite down to create an accurate mold.
- Control Gag Reflex: Are you worried about discomfort? Methods like sitting straight and inhaling through your nose can help control any gag reflex during the molding procedure, improving your comfort.
- Wait for the Material to Set: Allow the substance to solidify according to the instructions, usually for a few minutes.
- Remove the Tray: Carefully take the tray from your mouth, ensuring the mold remains intact.
- Inspect the Impression: Check for any voids or inaccuracies. If needed, repeat the process to achieve a perfect result.
Precise molds are essential for creating dental appliances, such as those used in partial denture wax try-in, that fit properly and offer comfort. This greatly influences your overall satisfaction. With DentKits’ innovative at-home process, including advanced 3D printing technology and tele-dentistry, you can ensure a perfect fit for your dentures. Digital scans, recognized for their precision and comfort, can further enhance this process, lowering the chances of remakes. As dental experts emphasize, the quality and precision of a mold, especially during the partial denture wax try-in, has a huge impact on the quality and fit of the final restoration. Your comfort is our priority.

Design the Framework for Your Partial Denture
Designing the framework for your partial denture wax try-in involves several critical steps to ensure a secure and comfortable fit.
Are you tired of lengthy dental visits? Let’s explore how we can make this process smoother for you.
-
Examine the Records: Start by thoroughly reviewing the records taken to understand the unique contours and anatomy of your mouth. This analysis is essential for creating a personalized fit that feels just right.
-
Select the Framework Material: Choose a durable material for the framework. Options like cast metal are popular due to their strength and longevity, designed to last for numerous years. While some patients may have concerns about metal partials, rest assured that the hard metal frame is coated with gum-colored plastic, enhancing aesthetics. Furthermore, clips connecting the metal framework to remaining teeth can be made with tooth-colored materials to minimize visibility, addressing both durability and aesthetics.
-
Create a Digital Model: Utilize CAD software to develop a digital model of the prosthetic framework based on the impressions. This technology allows for precise mapping of your mouth, significantly enhancing the accuracy of the design and streamlining the production process.
-
Design the Framework: Incorporate necessary components such as clasps and connectors into the design. These components are essential for offering stability and support, ensuring that the prosthesis remains securely in position during use.
-
Review and Adjust: Before finalizing the design, conduct a thorough review to identify any potential issues that could impact fit or comfort. Make necessary adjustments to enhance performance, as a well-designed framework is essential for the success of your partial prosthesis.
A well-crafted framework not only enhances the functionality of your partial denture wax try-in but also contributes to your overall satisfaction by ensuring a snug and comfortable fit. Your comfort is our priority.

Select Artificial Teeth for Natural Appearance
Are you tired of lengthy dental visits? Selecting artificial teeth that look natural can feel overwhelming, but it doesn’t have to be. Here are some caring guidelines to help you choose the right set:
- Choose the Right Shade: Use a shade guide to match the color of the artificial teeth to your natural ones. Consider your age and personal preferences to ensure a seamless blend.
- Select the Appropriate Size: It’s important that the dental structures are proportionate to your mouth and facial structure. Oversized or undersized teeth can detract from a natural look.
- Consider Tooth Shape: Opt for shapes that complement your facial features. Rounder shapes may enhance softer features, while angular shapes can suit more defined structures.
- Evaluate Material Options: Assess the materials used for the artificial teeth. Porcelain offers a lifelike appearance but can be fragile, whereas acrylic is durable and allows for easy color matching.
- Test for Comfort: Make sure the chosen molars fit well within the prosthetic framework and don’t cause discomfort during the partial denture wax try-in.
Choosing the right artificial teeth is essential for achieving a natural and visually appealing smile. Your comfort is our priority, and with these guidelines, you can improve both your appearance and comfort effortlessly.

Finalize Fitting and Adjustments for Comfort
To ensure a comfortable and functional fit for partial dentures, we understand that following these essential steps for finalizing the fitting and making necessary adjustments is crucial:
- Conduct a partial denture wax try-in by placing the wax try-in appliance into the patient’s mouth and asking for feedback regarding its fit and comfort. Are you tired of lengthy dental visits? This step helps us understand your needs better.
- Check for pressure points: Identify any areas where the oral appliance may be exerting pressure on the gums, causing discomfort. Your comfort is our priority, and we want to make sure you feel at ease.
- Make necessary adjustments by utilizing adjusting tools to modify the partial denture wax try-in, smoothing out rough edges or areas that are causing discomfort. This means that we can tailor the fit to your unique mouth shape.
- Reassess fit: After making adjustments, conduct another partial denture wax try-in to confirm that the changes have enhanced comfort and fit. We want to ensure that you leave with a smile.
- Document changes: Record all adjustments made for future reference when creating the final prosthesis. This helps us maintain a consistent approach to your care.
Finalizing the fitting and adjustments is essential for ensuring that the partial denture provides optimal comfort and functionality. Ultimately, this leads to a positive experience for you, the wearer.

Conclusion
Mastering the partial denture wax try-in process is not just a step; it’s a crucial part of ensuring your comfort and confidence in your dental restoration. Are you tired of lengthy dental visits? By following the outlined steps – from gathering the necessary materials to making final adjustments – you can ensure that your partial dentures fit well and look natural, significantly enhancing your overall satisfaction.
We understand that accurate impressions, careful selection of framework materials, and thoughtful choices in artificial teeth are essential. Each of these components plays a vital role in making sure the final product not only fits properly but also complements your natural appearance. Furthermore, the integration of advanced technologies, like digital scanning and CAD design, streamlines this process, making it more efficient and less stressful for you.
This means that the partial denture wax try-in is more than just a procedural formality; it’s a valuable opportunity for personalization and comfort. By prioritizing these steps and focusing on your individual needs, dental professionals can create a positive experience that empowers you to smile confidently. Taking the time to master this process can lead to lasting benefits, making every dental visit smoother and more rewarding.
Frequently Asked Questions
What materials and tools are necessary for a partial denture wax try-in?
Essential materials and tools include partial denture wax, dental impression material (like alginate or silicone), a denture base plate, an articulator, adjusting tools (such as a wax knife and spatula), a shade guide, and the patient’s medical history.
Why is the partial denture wax try-in important?
The partial denture wax try-in is crucial for assessing the fit and aesthetics of the denture, ensuring that it feels comfortable and meets the patient’s needs.
How do you take accurate impressions of your mouth?
To take accurate impressions, prepare the mold material, select the right tray, fill the tray with molding substance, position it correctly in your mouth, control the gag reflex, wait for the material to set, remove the tray, and inspect the impression for any inaccuracies.
What steps can help control the gag reflex during the molding procedure?
To control the gag reflex, sit straight and inhale through your nose during the molding procedure.
How does the quality of the mold affect the final denture?
The quality and precision of the mold significantly influence the fit and comfort of the final denture, impacting overall patient satisfaction.
What advantages does DentKits offer for the denture fitting process?
DentKits provides advanced 3D scanning technology and tele-dentistry, which can enhance the fitting process, reduce the need for adjustments, and improve comfort and satisfaction.
What should you do if there are voids or inaccuracies in the impression?
If there are voids or inaccuracies, you should repeat the molding process to achieve a perfect result.
