Introduction
Achieving a perfect smile through dentures is a journey that starts long before the final product is crafted.
-
Are you tired of lengthy dental visits? The try-in denture process is a pivotal moment, offering both patients and dental professionals the chance to evaluate fit, comfort, and aesthetics in real-time. This crucial step not only enhances satisfaction but also minimizes the likelihood of costly adjustments later on.
-
However, what happens when expectations clash with reality during this fitting phase? We understand that this can be a source of anxiety. Understanding the intricacies of the try-in process can transform that anxiety into empowerment. This means that every patient can leave with a smile that truly reflects their desires. Your comfort is our priority, and we’re here to support you every step of the way.
Understand the Importance of the Denture Try-In Process
The try-in denture fitting process is a vital step in creating custom dentures, allowing both patients and dental professionals to assess the fit, function, and aesthetics before finalizing. This stage is essential for several reasons:
- Early Issue Detection: The try-in phase helps identify misalignments, occlusion issues, or aesthetic concerns, enabling necessary adjustments before the final product.
- Enhanced Comfort: A proper fit during the fitting process helps patients avoid discomfort and complications later, contributing to a more pleasant experience.
- Boosted Confidence: Trying on their new dental prosthetics empowers patients, enhancing their confidence in both appearance and functionality – key factors for overall satisfaction.
This stage of the try-in denture process allows patients to choose tooth shade, size, and positioning, ensuring the final product meets their expectations and preferences.
Are you tired of lengthy dental visits? Research shows that including a fitting appointment can significantly reduce the chances of costly remakes and adjustments. It allows for early identification of potential issues, leading to a smoother experience. Furthermore, individuals who engage in the fitting process report higher satisfaction levels with their prosthetics, underscoring its importance in achieving a favorable outcome. Your comfort is our priority, and we’re here to support you every step of the way.

Prepare for Your Denture Try-In: Materials and Steps
Preparation for your fitting is essential for ensuring a seamless and successful appointment. Are you feeling a bit anxious about the process? Don’t worry; we’re here to guide you through it. Here’s what you’ll need and the steps to follow:
Materials Needed:
- Wax Try-In Dentures: These trial dentures will be assessed during your appointment, allowing for adjustments before the final product is made. This means you can feel confident about the fit!
- Adhesive (if applicable): This may be used to help secure the temporary prosthetics, enhancing comfort during the evaluation. Your comfort is our priority.
- Mirror: A mirror will help you see how the dentures look in your mouth, aiding in your assessment of aesthetics. It’s important to feel good about your smile!
- Notebook: Use this to jot down any observations or concerns to discuss with your dental professional, ensuring effective communication. We understand that having a clear dialogue is vital.
Steps to Prepare:
- Review Instructions: Familiarize yourself with the guidelines provided by your dental professional regarding the fitting process. This will maximize your appointment’s effectiveness and ease any worries you might have.
- Maintain Oral Hygiene: Brush and floss your teeth thoroughly before the appointment to create a clean environment for the fitting. This is essential for accurate alignment and will help you feel more at ease.
- Arrive on Time: Being punctual allows for a full assessment and discussion during your appointment. This ensures all aspects of fit and comfort are addressed, making the experience smoother for you.
- Bring Questions: Prepare any inquiries or concerns you may have about the fit or appearance of the dental prosthetics. Open communication is vital for achieving the best results, and we’re here to listen.
By following these steps and utilizing the necessary materials, you can enhance the likelihood of a successful fitting. This leads to a more comfortable and aesthetically pleasing final product, allowing you to smile with confidence!

Execute the Try-In Appointment: Step-by-Step Procedures
Ensuring your fitting appointment goes smoothly is crucial for making sure your dental appliances fit well and meet your expectations. Here’s how to navigate your appointment with ease:
- Initial Evaluation: Your dental expert will start by examining your mouth and gums to ensure they’re healthy and ready for the fitting.
- Inserting the try-in denture: Next, the dental expert will place the try-in denture in your mouth. Take a moment to notice how they feel and fit.
- Check for Comfort: Gently bite down and see if the dental appliances feel comfortable. Are there any areas of pressure or discomfort? These insights are vital for making adjustments. It’s normal to feel some discomfort at first, but with a little patience and care, most people adapt within a few weeks.
- Assess Aesthetics: Look in the mirror and evaluate the appearance of the false teeth. Do the shade, size, and alignment complement your natural teeth? This is your smile we’re talking about!
- Discuss Adjustments: Share any concerns or desired changes with your dental professional. This is the perfect time to make modifications for the best fit and look, utilizing DentKits’ expert craftsmanship in the creation of try-in dentures.
- Final Confirmation: After all adjustments are made, take a moment to confirm your satisfaction with the fit and appearance before moving on to the final prosthesis fabrication. Remember, taking your time during this appointment is key to achieving satisfaction with the final product. With DentKits’ innovative 3D digitization technology, you can expect a precise fit that enhances your overall experience.

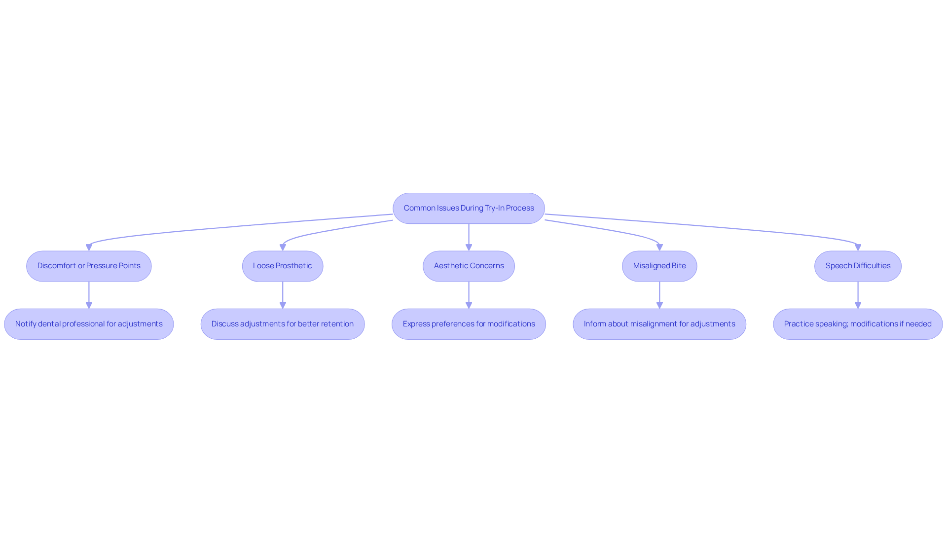
Troubleshoot Common Issues During the Try-In Process
During the fitting process for dental prosthetics, you might encounter a few common challenges. Let’s explore how to troubleshoot them effectively, ensuring your comfort and satisfaction.
-
Are you experiencing discomfort or pressure points? If you feel discomfort in specific areas, it’s important to notify your dental professional right away. They can adjust the try-in denture to alleviate pressure and enhance your comfort. Remember, your custom prosthesis is crafted with advanced 3D printing technology by skilled U.S.-based lab technicians, designed to fit you perfectly.
-
Is your prosthetic feeling loose? If it doesn’t feel secure, adjustments can be made to improve retention. Discuss this with your dental professional to ensure a snug fit that prevents slippage during your daily activities. The design of the denture flanges plays a crucial role in providing the necessary peripheral seal, which is vital for complete denture stability, as highlighted in our FAQs.
-
Are you concerned about the aesthetics? If the color or shape of the teeth isn’t to your liking, don’t hesitate to express your preferences. The wax fitting phase is your opportunity for modifications with a try-in denture, allowing you to achieve the look you desire before the final product is crafted by DentKits’ skilled lab technicians.
-
Do you feel your bite is misaligned? If your bite feels off, let your dental professional know. They can make the necessary adjustments to ensure proper occlusion, which is essential for effective chewing and overall comfort.
-
Having trouble with speech? If you’re struggling to speak clearly, practice talking with your fitting dentures. Consistent practice can help you adapt, but if issues persist, modifications may be needed to enhance both comfort and performance.
Additionally, consider bringing a trusted friend or family member to your appointment for feedback on your appearance and speech. This collaborative approach can help identify any concerns early on. Remember, common problems like midline deviation and unnatural tooth positioning can be spotted during the try-in denture phase, allowing for timely adjustments. By addressing these concerns proactively, you can enhance your experience and satisfaction with your final dentures, ensuring they meet both your functional and aesthetic expectations. Your comfort is our priority!

Conclusion
The denture try-in process is a vital step in achieving the perfect fit and comfort for your dental prosthetics. Are you tired of lengthy dental visits? This phase allows for early detection of potential issues and gives you the chance to personalize your dentures. Not only does this enhance your comfort, but it also boosts your confidence in your new smile. Engaging in this process leads to greater satisfaction with the final product, ensuring that both function and aesthetics align with your expectations.
Throughout this journey, preparation and clear communication with your dental professionals are key. By taking a proactive approach to troubleshoot common issues, you can significantly enhance your fitting experience. Following the outlined materials and steps will contribute to the successful fabrication of your dentures. Each step, from initial evaluation to final confirmation, plays a crucial role in ensuring that your dentures meet the desired standards of fit and appearance.
In conclusion, the denture try-in process is not just a procedural formality; it’s an essential experience that can greatly impact your overall satisfaction with dental prosthetics. We understand that this can be a daunting process, but we encourage you to embrace this opportunity. Actively participate in discussions about your preferences and address any concerns that arise. By doing so, you can look forward to a comfortable and confident smile that meets your functional and aesthetic needs.
Frequently Asked Questions
What is the denture try-in process?
The denture try-in process is a critical step in creating custom dentures, allowing patients and dental professionals to evaluate the fit, function, and aesthetics of the dentures before they are finalized.
Why is the try-in phase important?
The try-in phase is important because it helps identify misalignments, occlusion issues, and aesthetic concerns, allowing for necessary adjustments before the final product is made.
How does the try-in process enhance patient comfort?
A proper fit during the try-in process helps patients avoid discomfort and complications later, contributing to a more pleasant experience with their dentures.
In what ways does the try-in process boost patient confidence?
The try-in process empowers patients by allowing them to see and assess their new dental prosthetics, enhancing their confidence in both appearance and functionality.
What customization options are available during the try-in process?
During the try-in process, patients can choose the tooth shade, size, and positioning, ensuring that the final product meets their expectations and preferences.
How does the try-in appointment affect dental visits?
Including a fitting appointment in the denture process can significantly reduce the chances of costly remakes and adjustments by allowing for early identification of potential issues.
What is the overall impact of the try-in process on patient satisfaction?
Individuals who engage in the try-in process report higher satisfaction levels with their prosthetics, underscoring its importance in achieving a favorable outcome.
