Introduction
Mastering the art of denture relining at home can truly enhance the comfort and fit of your dental appliances. We understand that this skill is essential for many, and that’s why we’ve created this guide. It offers a straightforward, step-by-step approach to using a denture reline kit, highlighting the materials you’ll need and the common challenges you might face along the way.
Are you tired of lengthy dental visits? This guide aims to help you navigate the process with ease. However, how can you ensure a seamless application that avoids discomfort and improper fitting? Let’s explore how you can achieve the best results for your comfort and confidence.
Gather Necessary Materials for Your Denture Reline Kit
When it comes to your dentures, having the right [at home denture reline kit](https://dentkits.com/discover-the-best-denture-reline-kit-for-your-needs) is essential. Look for one that includes key components like restoration substance (both powder and liquid), mixing tools, and application instruments. For a reliable choice, consider the at home denture reline kit, specifically the [Perma Soft Denture Reline Kit](https://perma-laboratories-com.3dcartstores.com/Perma-Soft-Denture-Reliner-1-Kit-Relines-1-Denture-Plate_p_14.html), which has garnered positive reviews and is priced around $21.95. Another great option is the Prosoft Denture Reliner, known for its effectiveness and solid 4.2-star rating from 2.5K reviews, making it an excellent choice for an at home denture reline kit.
- Clean Cloth or Towel: Don’t forget to use a clean cloth or towel to thoroughly dry your dentures before applying the substance. This step is crucial for ensuring a , as any moisture can affect how well the restoration substance bonds.
- Scissors: Keep a pair of scissors handy to trim any excess fabric for a customized fit. This small adjustment can significantly enhance your comfort.
- Bowl of Warm Water: A bowl of warm water can be a game changer. It helps soften the lining substance, making it easier to work with during application. Achieving the right consistency is key to a successful fit.
- Mirror: A mirror is your best friend during this process. It allows you to see the fit and application clearly, enabling precise adjustments. This attention to detail ensures that the coating is applied evenly.
In 2026, you’ll find that the average price of false tooth repair kits varies widely, with basic kits starting around $9.38 and professional-grade supplies exceeding $100. By gathering these supplies in advance and following best practices-like ensuring your prosthetics are clean and dry-you can simplify your adjustment process. This means fewer interruptions and a more comfortable experience overall. Remember, your comfort is our priority!

Apply the Denture Reline Kit: Step-by-Step Instructions
To effectively apply your denture reline kit, follow these straightforward steps:
- Prepare Your Implants: Begin by cleaning your implants thoroughly with warm water and a soft brush. Ensure they are completely dry before moving on to the next step.
- Mix the Reline Material: Carefully follow the instructions provided in your kit to mix the powder and liquid components. Utilize the mixing tool included to achieve a smooth and consistent mixture. It’s important to use a clean mixing bowl for optimal results.
- Apply the Mixture: Using a spatula or your fingers, evenly spread the blended substance to the inner surface of your prosthetics, ensuring all regions that touch your gums are coated.
- Place Your Prosthetics: Insert the prosthetics into your mouth and gently bite down to ensure a snug fit. Hold them in place for the duration specified in your kit instructions, typically around 6 minutes. Using a timer can help track this curing time effectively.
- Trim Excess Material: Once the material has hardened, carefully take out the appliance and cut any surplus material with scissors for a tidy finish.
- Final Check: Reinsert the dental prosthesis and assess for comfort and fit. If necessary, repeat the application process to achieve the desired results.
By following these steps, you can ensure a comfortable and secure fit for your dental appliances, enhancing your overall experience. We understand that the in 2025 is around $91.98, making it an affordable option for many. However, some users have reported a lingering chemical taste or issues with the product thickening too quickly. Be prepared for these potential challenges, and remember, your comfort is our priority.

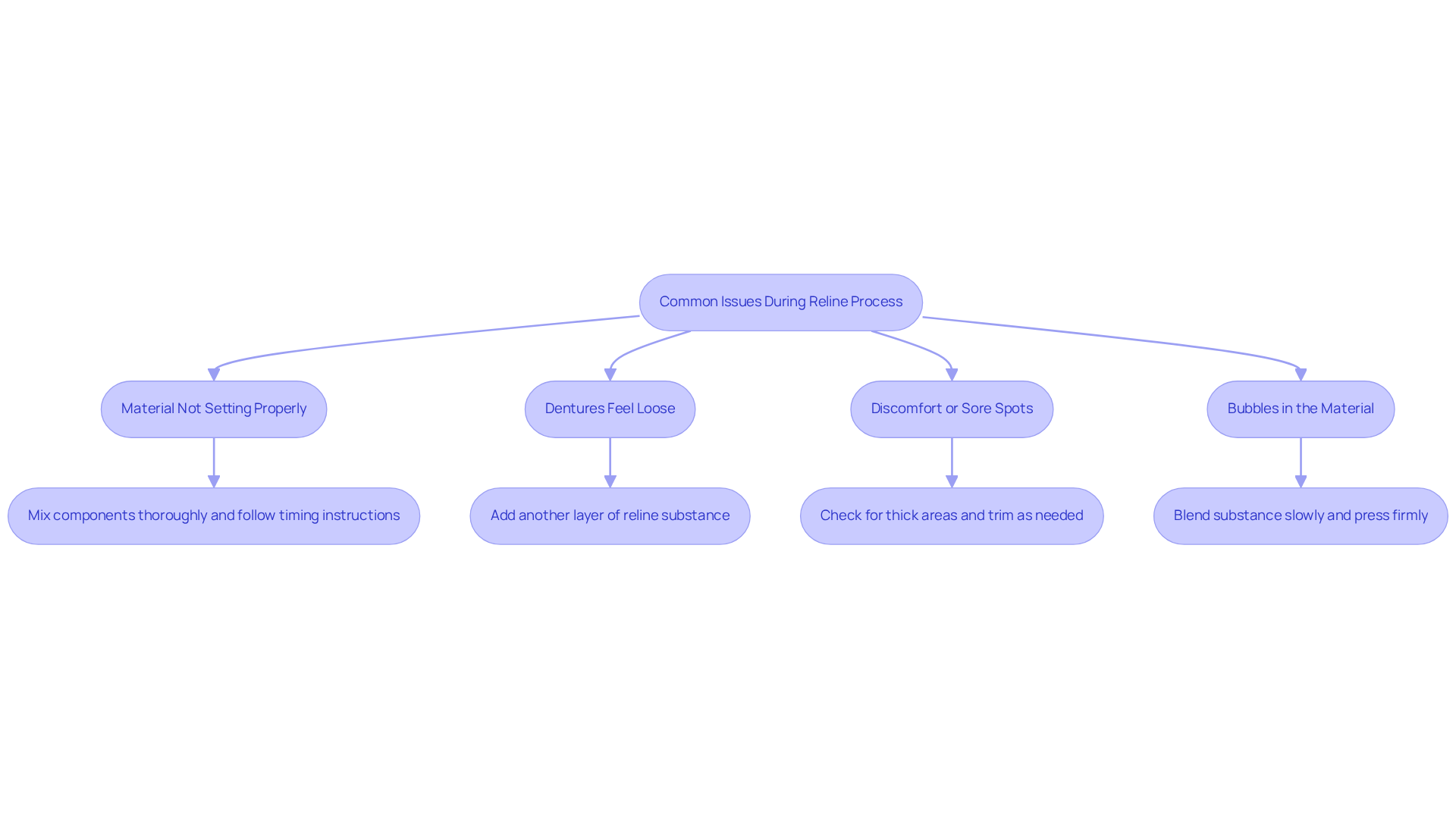
Troubleshoot Common Issues During the Reline Process
Facing challenges during the denture reline process? You’re not alone. Here are some effective troubleshooting tips to help you navigate through:
- Material Not Setting Properly: Make sure you’re mixing the components thoroughly and following the timing instructions closely. If the material remains soft, it might just need a bit more curing time.
- Dentures Feel Loose: If your dentures feel loose, adding another layer of reline substance could help. Just remember to clean and dry the oral appliance completely before reapplying to ensure better adhesion.
- Discomfort or Sore Spots: Experiencing pain? Take out your prosthetics and check for areas where the material might be too thick. Carefully trim those spots and reapply as needed. It’s common for patients to feel gum soreness or irritation after a reline due to rough edges or pressure points, so addressing these issues promptly is essential.
- Bubbles in the Material: Air bubbles can impact how well your oral appliance fits. Blend the substance slowly to minimize air incorporation, and press firmly while applying to eliminate any bubbles.
Real-life experiences show that about 75% of denture users notice significant comfort improvements after an adjustment. However, some may still face issues like discomfort or a loose fit, often stemming from improper techniques or materials. Maintaining good hygiene after relining is crucial to avoid unpleasant odors or tastes from bacteria build-up. Consulting with a dental expert can provide tailored solutions and modifications, ensuring a more comfortable and effective fitting process. As noted by Gresham Advanced Dentistry, professional relining services yield better results compared to an at home denture reline kit, which can sometimes result in inaccuracies and further complications.
Are you tired of lengthy dental visits? Your comfort is our priority, and we’re here to help you find the .

Maintain and Clean Your Relined Dentures for Longevity
To ensure your relined dentures from DentKits last and remain comfortable, it’s important to follow these essential maintenance practices:
- Daily Cleaning: Are you brushing your dentures daily? It’s crucial to brush them at least once a day with a soft-bristled toothbrush and a non-abrasive denture cleanser, as recommended by the American College of Prosthodontists. Regular toothpaste can be abrasive and may damage the reline material, so it’s best to avoid it.
- Soaking: When you’re not using your dental appliances, immerse them in a cleaning solution or plain water. This means that keeping them moist helps preserve their shape and prevents warping over time.
- [Regular Check-ups](https://dentkits.com/denture-assessment): Have you scheduled your routine visits with your dental professional? Regular check-ups are vital to assess the fit and condition of your prosthetics. This is especially important if you experience any discomfort, as timely adjustments can enhance comfort and functionality, helping to prevent issues like irritation or infection.
- Diet Considerations: Are you mindful of what you eat? Avoid hard, sticky, or crunchy foods that could potentially harm your dental appliances or the reline material. Maintaining a balanced diet not only supports your overall health but also contributes to the lifespan of your dental prosthetics.
As Dr. David M. Dillon emphasizes, “Informed patients make the best decisions for their health.” By following these guidelines, you can significantly extend the lifespan of your dentures by using an at home denture reline kit from DentKits, ensuring they remain a comfortable and effective solution for your dental needs. is our priority!

Conclusion
Mastering the use of an at-home denture reline kit can truly enhance your comfort and fit. Are you tired of lengthy dental visits? By following the outlined steps and using the right materials, you can achieve a secure fit that makes your daily life easier. This guide emphasizes the importance of preparation, careful application, and ongoing maintenance to ensure a positive experience with your dentures.
Key insights from this article include:
- Gathering essential materials
- Understanding the step-by-step application process
- Knowing how to troubleshoot common issues
Furthermore, maintaining your relined dentures through daily cleaning and regular check-ups is crucial for longevity and overall oral health. Your comfort is our priority, and the right approach not only improves your experience but also empowers you to take control of your dental care.
Ultimately, the journey to a comfortable denture experience hinges on proper technique and informed practices. Embracing the use of a denture reline kit can lead to significant improvements in your daily life, making it easier to enjoy meals and social interactions without discomfort. For those seeking a reliable solution, taking action today can pave the way for a more confident and fulfilling tomorrow.
Frequently Asked Questions
What materials are necessary for a denture reline kit?
A denture reline kit should include a restoration substance (both powder and liquid), mixing tools, and application instruments. Additional materials like a clean cloth or towel, scissors, a bowl of warm water, and a mirror are also recommended.
What is a reliable denture reline kit option?
The Perma Soft Denture Reline Kit is a reliable choice, priced around $21.95 and has received positive reviews. Another option is the Prosoft Denture Reliner, known for its effectiveness and a solid 4.2-star rating from 2.5K reviews.
Why is it important to dry dentures before applying the reline substance?
Thoroughly drying your dentures is crucial because any moisture can affect how well the restoration substance bonds, ensuring a secure fit.
How can scissors be useful during the denture reline process?
Scissors are helpful for trimming any excess fabric, allowing for a customized fit that can significantly enhance comfort.
What role does warm water play in the denture reline process?
A bowl of warm water helps soften the lining substance, making it easier to work with during application. Achieving the right consistency is key to a successful fit.
How can a mirror assist in the denture reline application?
A mirror allows you to see the fit and application clearly, enabling precise adjustments and ensuring that the coating is applied evenly.
What is the price range for false tooth repair kits in 2026?
The average price of false tooth repair kits varies widely, with basic kits starting around $9.38 and professional-grade supplies exceeding $100.
What best practices should be followed for a successful denture reline?
Best practices include gathering necessary supplies in advance, ensuring your prosthetics are clean and dry, which can simplify the adjustment process and enhance comfort.
