Introduction
Are you tired of discomfort overshadowing the benefits of your dentures? Many denture wearers share this struggle, feeling frustrated as they navigate the challenges of their dental prosthetics. Thankfully, denture soft liner kits are here to help. These kits are designed to enhance comfort and stability by providing a cushioned barrier between the hard acrylic base and your sensitive gums.
But how can you make the most of these kits? This article offers practical tips for applying, maintaining, and troubleshooting common issues with denture soft liners. We understand that your comfort is our priority, and we want to empower you to achieve the confidence you deserve. Let’s explore how these solutions can transform your denture experience.
Understand the Purpose and Benefits of Denture Soft Liner Kits
Are you tired of discomfort from your dental prosthetics? Denture soft liner kits are designed to provide cushioning for oral appliances. The denture soft liner kit is designed specifically to enhance the comfort and fit of dental devices by providing a soft layer between the hard acrylic base and your gums. This cushioning absorbs shocks while you chew and speak, significantly reducing irritation and discomfort.
- Improved Comfort: Soft liners mold to the contours of your gums, creating a snug fit that minimizes sore spots and pressure points. This is especially beneficial for those who often experience discomfort in sensitive areas of the mouth.
- Improved Stability: By forming a superior seal, these soft materials help prevent your dental appliances from sliding around, enhancing stability during everyday activities. This stability is crucial for maintaining your confidence while eating and speaking.
- Adaptability: Soft materials can adjust to changes in your mouth over time, such as bone resorption, ensuring that your prosthetics remain functional and comfortable. This flexibility is vital, especially since around 57% of individuals aged 65-74 use some form of and may experience changes in their oral structure as they age.
- Ease of Use: Many gentle cushioning kits, such as the denture soft liner kit, are designed for at-home application, allowing you to manage your denture care conveniently without frequent dental visits. This accessibility empowers you to take control of your dental health.
Practical examples highlight the effectiveness of these flexible materials. For instance, a clinical study showed that patients using permanent flexible materials experienced a 35% reduction in discomfort while eating compared to traditional acrylic bases. Furthermore, dental experts emphasize that these gentle materials not only enhance comfort but also provide a more secure fit, which is essential for your overall satisfaction with dental appliances.
By understanding these benefits, you can make informed choices about your oral care, leading to a more satisfying experience with your dental solutions. Your comfort is our priority!


Prepare and Apply the Soft Liner for Optimal Comfort
Are you tired of lengthy dental visits and uncomfortable dentures? We understand that finding the right solutions for your dental needs can be overwhelming. With DentKits’ innovative , you can enhance your overall experience with dentures and achieve the comfort you deserve. Follow these simple steps to get started:
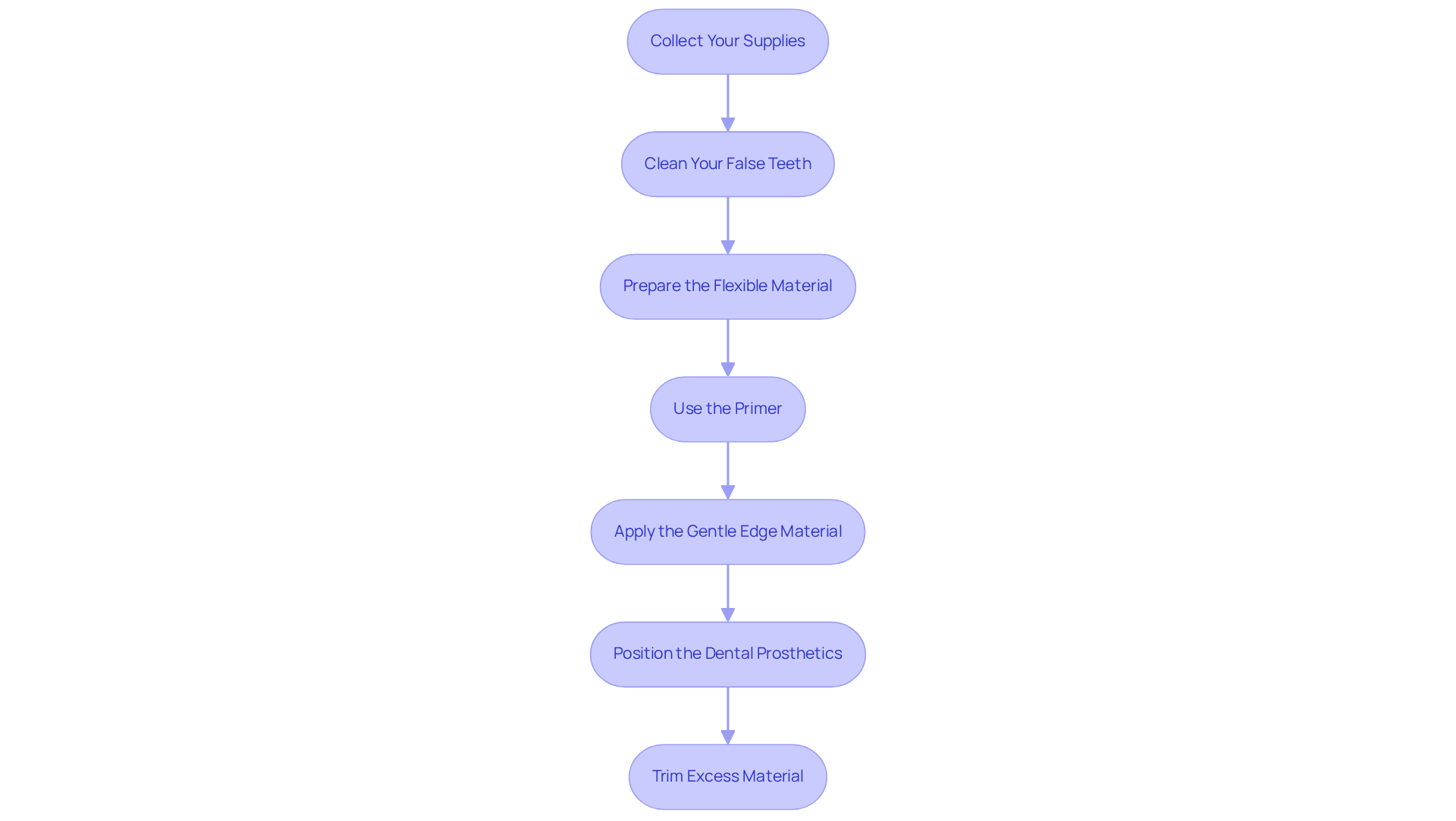
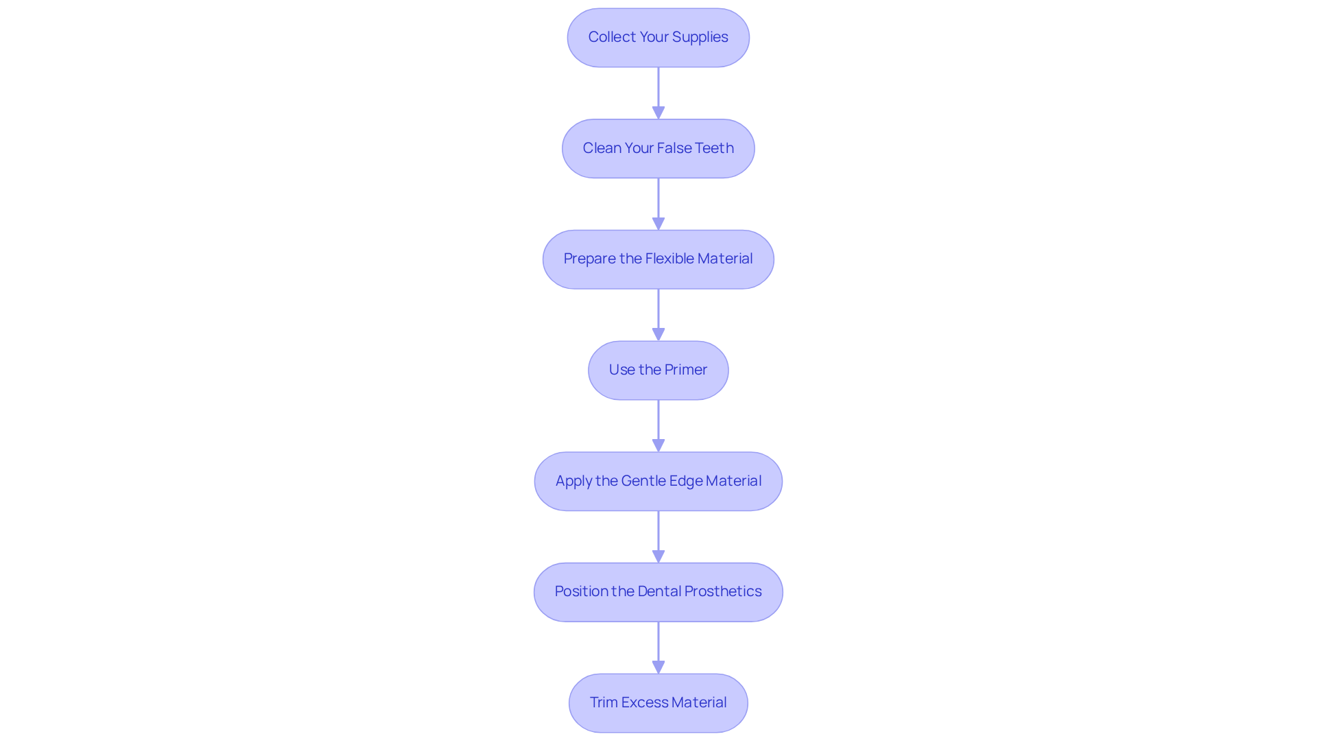
- Collect Your Supplies: Make sure you have everything you need from the kit, including the gentle lining material, primer, applicators, and any tools mentioned in the instructions.
- Clean Your False Teeth: Thoroughly clean your false teeth with a gentle brush and mild soap to remove any debris. Rinse well and dry completely.
- Prepare the Flexible Material: Follow the manufacturer’s guidelines to mix the cushioning material. This may involve combining a liquid and powder or using a pre-mixed product.
- Use the Primer: If your kit contains a primer, apply it to the surface of the prosthetic where the flexible material will adhere. This step is crucial for ensuring a strong bond, which is essential for your comfort and functionality.
- Apply the Gentle Edge Material: Using the applicator, evenly spread the gentle edge substance over the base of the prosthesis. Make sure it covers all areas that touch your gums, as this will significantly improve your overall experience.
- Position the Dental Prosthetics: Place the dental prosthetics in your mouth and bite down gently to allow the flexible material to adjust to your gum shape. Hold them in place for the recommended time according to the kit instructions to ensure a proper fit.
- Trim Excess Material: After the covering has set, trim any excess material that may extend beyond the edges of the appliance for a clean finish.
By following these steps, you can ensure a comfortable and effective use of the denture soft liner kit, enhancing your experience with your dental prosthesis. Remember, your comfort is our priority, and proper care and attention to detail are essential for maintaining your dental prosthetics and ensuring their longevity.


Maintain and Care for Your Soft Liner to Extend Its Lifespan
Maintaining your dental appliance’s cushioning is essential for ensuring its longevity and efficiency. Are you tired of worrying about how to keep your oral appliances in excellent condition? Here are some helpful tips that can make a difference:
- Daily Cleaning: Rinse your dentures under cool running water after each meal to remove food particles. Use a to carefully clean the delicate interior without causing harm. Daily cleaning is crucial; it helps prevent plaque buildup and irritation, contributing to your overall oral health.
- Avoid Soaking: Steer clear of immersing dental appliances with a gentle insert in harsh cleaning solutions. This can cause the insert to harden and lose its cushioning properties. Instead, opt for a gentle soap and water mixture for cleaning – it’s safer and more effective for preserving the integrity of the covering.
- Inspect Regularly: Make it a habit to examine your fabric for signs of wear or damage, like cracks or peeling. If you notice any issues, consider reapplying the soft liner kit or consulting a dental expert. Regular inspections can help catch problems early, preventing discomfort and ensuring a better fit.
- Store Properly: When not in use, keep your oral prosthetics in a cool, dry place, ideally in a container with water to prevent them from drying out. Proper storage is essential for preserving the shape and functionality of your dental appliances.
- Replace as Needed: Soft inserts typically need to be replaced every 6 to 12 months, depending on usage and individual factors. Clinical evidence suggests that the average lifespan of flexible materials is two to four years based on patient home care cleaning. Monitoring when you last replaced your covering is essential for ensuring optimal ease and performance.
By following these maintenance recommendations, you can prolong the durability of your flexible insert and continue to enjoy the comfort and usefulness it offers with a prosthetic cushioning kit. Remember, your comfort is our priority. Routine dental appointments are essential for professional cleaning and assessing the fit of your oral appliances, which can further enhance your experience.


Troubleshoot Common Issues with Denture Soft Liners
Even with proper maintenance, you might still encounter issues with your oral appliance cushioning. Let’s explore some common problems and effective solutions involving a denture soft liner kit that can help you feel more comfortable.
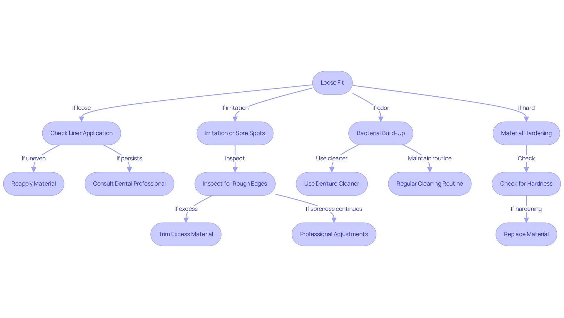
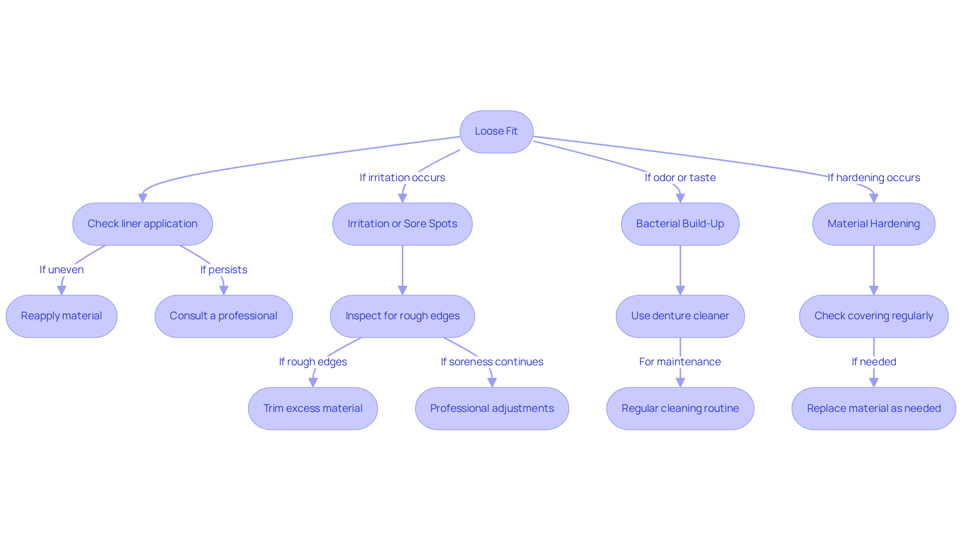
- Loose Fit: Are your dentures feeling loose after applying a soft liner? It’s essential to check that the liner was applied evenly and that the primer was used correctly. If the problem persists, consider reapplying the material or consulting a dental professional. Did you know that 75% of oral prosthetic users report enhanced comfort after a reline? This highlights just how crucial a proper fit is for your comfort.
- Irritation or Sore Spots: If you’re experiencing irritation or sore areas, take a moment to inspect your appliance for any rough edges or excess material. can make a significant difference. If soreness continues, it might be time for professional adjustments, as even minor tweaks using a denture soft liner kit can relieve those pesky pressure points.
- Bacterial Build-Up: An unpleasant odor or taste can be a sign of bacterial build-up. Are you cleaning your dentures properly? Make sure to use a denture cleaner specifically designed for gentle materials. Regular cleaning with non-abrasive cleansers can help eliminate odors and protect your oral health.
- Material Hardening: If your gentle covering feels hard or rigid, it may be time for a replacement. Regularly check your covering and replace it as needed to ensure your comfort. Clinical experience shows that when using a denture soft liner kit and properly maintaining it, comfort and chewing efficiency can be significantly enhanced.
By being aware of these common issues and their solutions, you can effectively troubleshoot problems and ensure a comfortable experience with your dentures. Remember, your comfort is our priority!


Conclusion
Enhancing the comfort and functionality of dental prosthetics is within reach with the right approach to denture soft liner kits. These kits provide a much-needed cushion between the hard acrylic and your gums, significantly improving stability and adaptability. Are you tired of discomfort with your dentures? By mastering their application and maintenance, you can transform your dental experience, ensuring a snug fit that promotes confidence in your daily activities.
Throughout this article, we’ve shared key insights, including:
- The benefits of improved comfort and stability
- Practical steps for optimal application
- Essential maintenance tips to extend the lifespan of your soft liner
Understanding how to troubleshoot common issues empowers you to manage your dental health effectively, leading to a more satisfying experience with your prosthetics.
Ultimately, prioritizing comfort through the use of denture soft liner kits can significantly enhance your quality of life. Taking the time to learn about and properly care for these kits isn’t just about immediate relief; it’s about embracing a long-term solution to dental discomfort. For those seeking to improve their dental health, exploring the tips and strategies discussed can pave the way to a more comfortable and confident smile. Your comfort is our priority.
Frequently Asked Questions
What are denture soft liner kits designed for?
Denture soft liner kits are designed to provide cushioning for dental prosthetics, enhancing comfort and fit by creating a soft layer between the hard acrylic base and your gums.
How do denture soft liners improve comfort?
Soft liners mold to the contours of your gums, creating a snug fit that minimizes sore spots and pressure points, which is especially beneficial for those with sensitive areas in the mouth.
What stability benefits do denture soft liners provide?
Soft liners help form a superior seal, preventing dental appliances from sliding around, which enhances stability during activities like eating and speaking, boosting confidence.
How do soft liners adapt to changes in the mouth?
Soft materials can adjust to changes such as bone resorption over time, ensuring that prosthetics remain functional and comfortable, which is important for many older adults who may experience changes in their oral structure.
Are denture soft liner kits easy to use?
Yes, many denture soft liner kits are designed for at-home application, allowing users to manage their denture care conveniently without needing frequent dental visits.
What evidence supports the effectiveness of denture soft liners?
A clinical study indicated that patients using permanent flexible materials experienced a 35% reduction in discomfort while eating compared to traditional acrylic bases, highlighting the effectiveness of these materials.
What overall satisfaction benefits do denture soft liners provide?
Denture soft liners enhance comfort and provide a more secure fit, which is essential for overall satisfaction with dental appliances.
