Introduction
Navigating the world of dental prosthetics can often feel overwhelming. Are you struggling to understand partial denture flippers – those lightweight, removable devices designed to fill the gaps left by missing teeth? We understand that this journey can be challenging, but it doesn’t have to be.
This article will guide you through the essential aspects of selecting, caring for, and troubleshooting these dental aids. Our goal is to ensure you can enjoy both aesthetic and functional benefits. Furthermore, with so many options and potential challenges, how can you confidently choose the right flipper and maintain it effectively for long-lasting comfort? Your comfort is our priority, and we’re here to help you every step of the way.
Understand Partial Denture Flippers: Definition and Purpose
Are you tired of lengthy dental visits? A partial denture flipper, often simply called a removable device, could be the solution you’ve been looking for. This lightweight dental tool is designed to fill the gaps left by missing teeth, providing both aesthetic and functional benefits. Typically crafted from acrylic, a partial denture flipper can be a custom-fitted dental prosthetic that temporarily substitutes one or more teeth, allowing you to smile confidently once again.
Priced affordably at $399.95, dental appliances not only enhance your appearance but also improve your ability to chew and speak. They serve as an excellent solution during the transitional period before a more permanent option, like a dental implant or a partial denture flipper, is implemented. We understand that navigating dental options can be overwhelming, but comprehending the meaning and function of these devices is the first step in mastering their application and maintenance.
In addition, it’s important to note that while adapting to a prosthetic, most users can expect a brief adjustment period – typically a few weeks – during which some discomfort may occur. However, with proper care and patience, this adjustment can lead to significant improvements in comfort and confidence. Your comfort is our priority, and we’re here to .

Evaluate Key Factors for Choosing a Flipper Tooth
When it comes to choosing a flipper tooth, it’s essential to consider several key factors that can significantly impact your experience:
- Material: Are you looking for durability without the extra weight? The products from our company are crafted from advanced substances that are three times more fracture resistant and twice as moisture resistant compared to conventional alternatives. This means you can enjoy a lightweight feel while knowing your dental appliance is built to last.
- Fit: Comfort is crucial, isn’t it? Having a proper fit for a partial denture flipper can make all the difference in functionality. That’s why we utilize advanced 3D imaging technology to create a personalized dental appliance, such as a partial denture flipper, based on accurate impressions of your mouth. This ensures a snug fit for the partial denture flipper that minimizes usability difficulties, allowing you to go about your day with confidence.
- Aesthetics: How important is a natural look to you? The color and design of your partial denture flipper can enhance your smile. Our designs, featuring a partial denture flipper, are customized to complement your adjacent teeth, giving you a seamless, natural appearance that you’ll be proud to show off.
- Functionality: Can you imagine enjoying your meals and speaking freely again? Evaluate how effectively the partial denture flipper will restore your ability to chew and communicate. With our innovative design, a well-crafted partial denture flipper won’t obstruct these essential functions, allowing you to savor every bite and express yourself without hesitation.
- Cost: Are you concerned about budgeting for your dental needs? It’s important to assess your budget, as the price of a partial denture flipper can vary significantly based on materials and customization options. We provide a clear pricing model, ensuring you understand the value of the quality and convenience we offer.
To get started on your journey to a customized dental prosthetic, simply follow these steps:
- Request an impression kit from us.
- Complete your impressions and send them back.
- We’ll take care of the rest-creating, recommending, producing, and delivering your denture-so you can enjoy your beautiful new smile with ease.
By thoughtfully evaluating these factors and utilizing DentKits’ advanced tele-dentistry and 3D printing technology, you can choose a partial denture flipper that meets your unique needs and enhances your overall experience. Remember, your comfort is our priority!

Implement Care Techniques for Your Flipper Tooth
To ensure the longevity and hygiene of your flipper tooth, it’s essential to follow these caring care techniques:
- Daily Cleaning: Rinse your utensil under lukewarm water to eliminate food particles. Use a soft-bristled toothbrush along with a non-abrasive soap or oral cleaner for gentle scrubbing. Avoid regular toothpaste, as it can scratch the acrylic surface.
- Soaking: Immerse your prosthetic in a cleaning solution for dental appliances overnight to disinfect and tackle tough stains. Make sure the solution is compatible with acrylic materials to maintain its integrity.
- Storage: When not in use, keep your device in a . This prevents it from drying out and warping, helping to maintain its shape and functionality.
- Avoid Heat: Keep your tool away from hot water or direct sunlight. Exposure to heat can distort its shape and reduce its lifespan.
- Regular Check-ups: Schedule routine dental visits to ensure your prosthetic fits properly and to address any necessary adjustments. Regular check-ups are crucial for maintaining optimal comfort and functionality.
By applying these care techniques, you can significantly prolong the lifespan of your device, which usually lasts between 6 months to 2 years with proper maintenance. We understand that good hygiene practices not only enhance comfort but also promote overall oral health, ensuring a pleasant experience with your dental appliance.

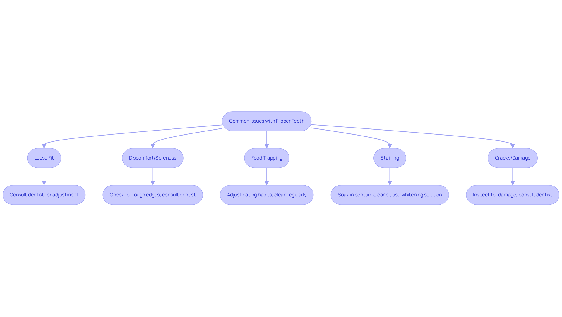
Troubleshoot Common Issues with Flipper Teeth
Common issues with a partial denture flipper can arise, but many can be easily resolved. Are you tired of dealing with discomfort or fit issues? Let’s explore some common concerns and how to address them:
- Loose Fit: If your partial denture flipper feels loose, it may require adjustment. Did you know that approximately 20% of denture wearers need adjustments within the first three years due to natural changes in the mouth? Consult your dentist for a fitting to ensure it stays securely in place.
- Discomfort or soreness can be common with a partial denture flipper initially, but if it persists, check for rough edges or improper fit. A dental professional can smooth out any rough spots, improving comfort significantly. Your comfort is our priority.
- Food Trapping: If food becomes lodged beneath the utensil, try adjusting your eating habits by cutting food into smaller pieces. Regular cleaning after meals can also help prevent buildup, which is essential for maintaining oral hygiene. We understand that this can be frustrating, but small changes can make a big difference.
- Staining: If your dental appliance becomes stained, increase the frequency of soaking in denture cleaner and consider using a whitening solution designed for dentures. Daily cleaning is crucial to remove food particles and plaque that can affect fit. A little extra care goes a long way!
- Cracks or Damage: Inspect your device regularly for cracks. If you notice any damage, avoid using it and consult your dentist for repairs. Proper maintenance can extend the lifespan of your device and prevent further issues. Taking can save you from bigger problems down the line.
By being proactive and addressing these common issues, you can ensure a more comfortable and effective experience with your flipper. Don’t hesitate to reach out to your dentist for support; you deserve to feel confident and comfortable!

Conclusion
Mastering the use of a partial denture flipper can truly enhance both the aesthetic and functional aspects of your oral health. These lightweight, removable devices not only fill gaps left by missing teeth but also promote confidence in your smile. They’re essential tools during transitional dental phases, and we understand how important that can be for you.
When selecting a flipper tooth, consider key factors like:
- Material durability
- Proper fit
- Aesthetic appeal
- Functionality
Each of these plays a crucial role in ensuring that the device meets your individual needs while enhancing comfort and usability. Furthermore, implementing effective care techniques – such as daily cleaning, proper storage, and routine check-ups – will prolong the life of your flipper and maintain optimal hygiene.
Ultimately, taking proactive steps to address common issues and understanding the importance of proper care can lead to a more enjoyable experience with your dental prosthetic. Embracing these insights empowers you to make informed decisions and reinforces the significance of maintaining your oral health. With the right knowledge and support, achieving a confident smile is well within reach. Your comfort is our priority, and we’re here to help you every step of the way.
Frequently Asked Questions
What is a partial denture flipper?
A partial denture flipper is a lightweight, removable dental device designed to fill gaps left by missing teeth, providing both aesthetic and functional benefits.
What materials are partial denture flippers made from?
Partial denture flippers are typically crafted from acrylic.
How much does a partial denture flipper cost?
A partial denture flipper is priced affordably at $399.95.
What are the benefits of using a partial denture flipper?
They enhance appearance, improve the ability to chew and speak, and serve as a temporary solution before more permanent dental options are implemented.
Is there an adjustment period when using a partial denture flipper?
Yes, most users can expect a brief adjustment period of a few weeks, during which some discomfort may occur.
How can users manage discomfort during the adjustment period?
With proper care and patience, the adjustment period can lead to significant improvements in comfort and confidence.
What should users do if they have questions or concerns about their partial denture flipper?
Users are encouraged to seek support and guidance to ensure their comfort and understanding of the device.
