Introduction
Upper plate dentures are a vital solution for those looking to restore their oral functionality and enhance their appearance after tooth loss. These removable devices not only improve your ability to chew and speak but also support your facial structure, helping to prevent the sunken look that often accompanies missing teeth.
However, we understand that mastering the art of fitting, caring for, and troubleshooting these dentures can be challenging. Are you tired of lengthy dental visits? How can you ensure your upper plate dentures fit comfortably and remain in optimal condition? Addressing these common issues is essential for your comfort and confidence.
Define Upper Plate Dentures: Purpose and Functionality
Are you tired of lengthy dental visits? Upper plate dentures, often referred to as upper appliances, are removable dental devices designed to replace missing teeth in the upper jaw. Their primary function is to restore essential oral capabilities, enabling you to chew and speak effectively. Beyond just functionality, these dental prosthetics play a crucial role in supporting facial muscles, helping to prevent the sunken appearance often linked to tooth loss. By covering the entire palate, prosthetic teeth create a larger surface area for suction, greatly improving stability and retention.
At DentKits, we understand that comfort and convenience are key. That’s why we offer a creative method for top oral appliances through our boil and bite process, allowing for a customized fit right from the comfort of your home. This method involves a few simple steps:
- Heat the thermoplastic material in boiling water until it becomes moldable.
- Bite down on the softened material, which will conform to the contours of your mouth, ensuring a perfect fit.
- After a short cooling period, the material solidifies, resulting in a prosthesis that is both comfortable and functional.
This process not only enhances comfort but also provides an affordable solution, with potential savings of up to 60% compared to local dental offices.
Furthermore, recent advancements in prosthetic technology have led to enhanced materials that replicate the aesthetics of natural teeth, resulting in a more lifelike appearance. Contemporary artificial teeth utilize high-performance resins and advanced polymers, which improve durability while reducing irritation and allergic responses. This means that you can experience greater comfort and confidence in your smile.
Real-world examples show the transformative effect of top prosthetics on speech and chewing. Many patients report a marked improvement in their ability to articulate words clearly and enjoy a wider variety of foods. In fact, research suggests that about 70% of people using prosthetic teeth experience improved speech abilities, leading to a more satisfying social life.
Dental experts emphasize the significance of upper plate dentures for both dental well-being and appearance. They note that these prosthetics not only restore function but also help maintain the natural contours of your face, promoting a youthful appearance. As one specialist stated, ‘Upper plate dentures are not merely about substituting teeth; they are about rebuilding confidence and improving quality of life.’ With these advancements, top prosthetics have become an essential solution for those looking to enhance their oral health and overall wellness. Your comfort is our priority, and we’re here to support you on your journey to a .

Fit Your Upper Plate Dentures: Step-by-Step Guide
Prepare Your Dental Appliances: We understand that starting with clean dental appliances is essential for your comfort. Rinse them under warm water to remove any debris, ensuring a snug fit that feels just right.
Position the Dental Prosthesis: Hold the upper device securely with both hands. Place your thumbs on the inside surface and your fingers on the outside for better control. This simple step can make a in how it feels.
Insert the Prosthesis: Angle the prosthesis slightly and gently press it against the roof of your mouth. Make sure it aligns properly with your gums for optimal comfort.
Apply Pressure: Gently press down to create suction, which helps hold the prosthesis in place. Check for any gaps between the dental appliance and your gums – this is key for a secure fit.
Check Fit: Bite down softly to assess how it feels. If the dental appliance seems loose or uncomfortable, don’t hesitate to take it out and reinsert it, making any necessary adjustments for a better fit.
Apply Adhesive if Necessary: If the appliance doesn’t stay secure, consider using an adhesive for added stability. Always follow the manufacturer’s instructions for proper application.
Are you tired of discomfort or looseness during the fitting process? These issues can be common, especially for new wearers. Remember, a proper fit is crucial for both comfort and functionality. If you continue to experience problems, consulting with a professional can provide peace of mind. By following these best practices, you can enhance your experience with upper prosthetics and enjoy a more confident smile.

Care for Your Upper Plate Dentures: Maintenance and Hygiene Tips
- Daily Cleaning: Are you concerned about maintaining optimal hygiene for your prosthetic teeth? We understand that keeping them clean is essential. Brush your prosthetic teeth daily with a soft-bristled toothbrush and a non-abrasive cleanser. Regular toothpaste can scratch the surface, so it’s best to avoid it. This practice is particularly crucial for those who have purchased their dental prosthetics online, ensuring they stay in good condition.
- Soaking: Have you ever thought about how soaking can help your dental prosthetics? Immerse them overnight in a cleaning solution or plain water. This keeps them moist and prevents warping, which is vital for maintaining their shape and functionality. Proper soaking also minimizes the risk of discoloration, a common issue for online prosthetic buyers.
- Rinse After Meals: After eating, do you remember to rinse your mouthpiece? This simple step helps remove food particles, maintaining hygiene and preventing bad breath, which contributes to your overall oral health. Regular rinsing is especially important for those who may not have immediate access to dental care after purchasing online.
- Avoid Heat: Protecting your prosthetics is crucial. Never expose them to hot water or direct heat, as this can distort their shape and fit. This is particularly important for individuals who have obtained their dental prosthetics through online platforms, ensuring they continue to fit well.
- Routine Check-ups: Are you keeping up with your dental appointments? Arrange consistent visits to ensure your appliances fit correctly and to make any needed modifications. With advancements in , you can consult with professionals without needing to visit in person. This makes it easier to maintain your dental health and address any concerns related to online purchases. Regular consultations can offer customized guidance on the best cleaning methods, ensuring your dental appliances stay in excellent condition.

Troubleshoot Common Issues with Upper Plate Dentures: Solutions and Tips
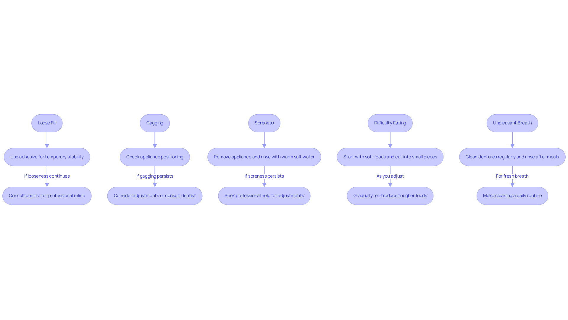
- Loose Fit: Are your dental appliances feeling a bit loose? This can happen due to natural changes in your gums or jawbone. Many patients have found that using adhesive for their prosthetic teeth can provide temporary stability. However, if the looseness continues, it’s important to consult your dentist for a professional reline. This can significantly improve the fit and comfort of your appliances. Remember, frequent modifications are crucial, as loose dental appliances can lead to discomfort and functional issues.
- Gagging: Experiencing gagging can be quite unsettling, can’t it? Make sure your dental appliance is positioned correctly, as improper placement is often the culprit. If gagging persists, consider adjustments to the fit or consult your dentist for modifications that can enhance your comfort and usability.
- Soreness: Tender areas are a common issue for those using dental plates. If you’re feeling discomfort, try removing your dental appliance and rinsing your mouth with warm salt water to soothe the affected area. Persistent soreness usually indicates that adjustments are needed, so seeking professional help is essential to relieve pressure points and ensure a comfortable fit.
- Difficulty Eating: Adjusting to eating with artificial teeth can be challenging. Start with and cut them into small pieces to make chewing easier. As you get used to your dental prosthetics, gradually reintroduce tougher foods. This approach helps retrain your mouth and improves your overall eating experience.
- Unpleasant Breath: Maintaining proper dental care is vital for those who wear false teeth. Regularly clean your dentures and rinse your mouth after meals to prevent odor. Neglecting this can lead to unpleasant smells and potential health issues. Make it a part of your daily routine to ensure fresh breath and optimal oral health. Your comfort is our priority!

Conclusion
Mastering the art of upper plate dentures is crucial for anyone looking to improve their oral health and regain confidence in their smile. These removable dental devices not only restore essential functions like chewing and speaking but also significantly enhance facial aesthetics. With the right fitting techniques and care practices, upper plate dentures can truly transform daily experiences, allowing wearers to enjoy life without the limitations of missing teeth.
Are you tired of lengthy dental visits? Throughout this article, we’ve shared key insights on effectively fitting, caring for, and troubleshooting common issues related to upper plate dentures. From the innovative boil-and-bite fitting method that ensures a personalized fit to essential hygiene practices that keep dentures in optimal condition, each step contributes to a more comfortable and functional experience. Furthermore, understanding how to address issues like looseness, soreness, and unpleasant breath empowers you to take control of your dental health.
Ultimately, embracing upper plate dentures can lead to a remarkable improvement in your quality of life. By prioritizing proper fitting, maintenance, and addressing any challenges that arise, you can not only enjoy the practical benefits of these prosthetics but also reclaim your confidence and social interactions. Your comfort is our priority, and taking proactive steps in caring for upper plate dentures is not just about oral hygiene; it’s about investing in a healthier, happier future.
Frequently Asked Questions
What are upper plate dentures?
Upper plate dentures, also known as upper appliances, are removable dental devices designed to replace missing teeth in the upper jaw.
What is the primary purpose of upper plate dentures?
Their primary purpose is to restore essential oral capabilities, enabling effective chewing and speaking, while also supporting facial muscles to prevent a sunken appearance due to tooth loss.
How do upper plate dentures improve stability and retention?
By covering the entire palate, prosthetic teeth create a larger surface area for suction, which greatly improves stability and retention.
What is the boil and bite process for customizing upper plate dentures?
The boil and bite process involves heating a thermoplastic material in boiling water until moldable, biting down on the softened material to conform to the mouth’s contours, and then cooling it to solidify, resulting in a comfortable and functional prosthesis.
What are the cost benefits of using the boil and bite method for upper plate dentures?
This method can provide an affordable solution, potentially saving users up to 60% compared to local dental offices.
What advancements have been made in the materials used for upper plate dentures?
Recent advancements include high-performance resins and advanced polymers that replicate the aesthetics of natural teeth, improving durability while reducing irritation and allergic responses.
How do upper plate dentures affect speech and chewing?
Many patients report a marked improvement in their ability to articulate words clearly and enjoy a wider variety of foods, with research suggesting that about 70% of users experience improved speech abilities.
What is the significance of upper plate dentures for dental well-being and appearance?
Upper plate dentures restore function and help maintain the natural contours of the face, promoting a youthful appearance and enhancing confidence and quality of life.
