Introduction
Navigating the world of denture adhesives can feel overwhelming, especially with the variety of options available. We understand that choosing the right adhesive—whether creams, powders, strips, or pads—can significantly enhance your experience with dentures, providing you with a secure and comfortable fit. However, many individuals still encounter challenges with application and common issues, leading to frustration and discomfort. Are you tired of dealing with these concerns? What if a simple step-by-step guide could transform the way you approach your adhesive, ensuring not only a better fit but also greater confidence in your daily life?
Understand Denture Adhesives: Types and Functions
To ensure a stable fit and enhance your experience with , play a crucial role. They come in various forms, each designed to cater to different user preferences and lifestyles. Are you aware of the primary types?
- , cream bonds provide a . A thin, even layer spread across the prosthetic surface is typically sufficient for optimal adhesion.
- Powders: These are sprinkled onto the prosthesis and offer a . They are favored by those who prefer a less messy application, making them a practical choice for everyday use.
- Strips: Pre-measured bonding strips can be directly applied to the denture, offering . This option is ideal for users seeking a quick and easy solution.
- Pads: Comparable to strips but more substantial, that improves ease while ensuring a secure fit.
Understanding these varieties of bonding agents is essential for selecting the right one based on your lifestyle and comfort preferences. For instance, if you lead an active lifestyle, you might appreciate the convenience of strips or pads. Conversely, if you seek a stronger hold, creams could be your best bet. Furthermore, contemporary prosthetics provide , making it vital to choose a bonding agent that aligns with these improvements.
As Dr. Morey Furman, DDS, emphasizes, “Selecting the appropriate adhesive is crucial for sustaining assurance and ease while using .” With DentKits’ , you can easily access the right products and support for your oral appliance needs, ensuring a better fit and increased confidence while using your dentures. Moreover, when considering instant prosthetics or online purchases, it is essential to prioritize safety and quality to enhance your overall experience with dental appliances.

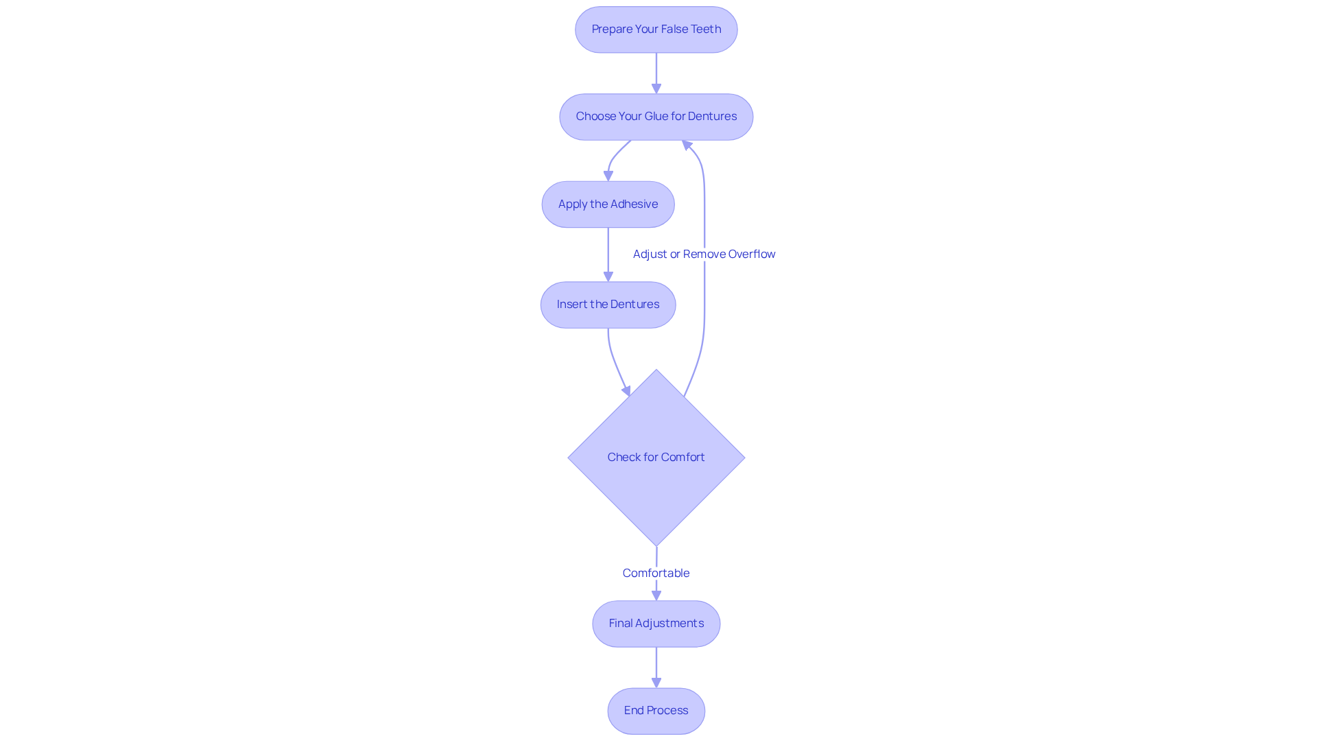
Apply Denture Glue: A Step-by-Step Process
Applying can feel daunting, but with these simple steps, you can achieve a that enhances your comfort and confidence.
Prepare Your : Start by ensuring your are clean and completely dry. Rinse them under warm water and gently brush with a cleaner designed for dental appliances to eliminate any debris. This preparation is vital for a .
: Select the type that best meets your needs, whether it be cream, powder, strip, or pad. Each option has its benefits, so consider what feels right for you.
Apply the Adhesive:
- For Creams: Squeeze a small amount onto the , spreading it evenly in short strips while avoiding the edges to prevent overflow.
- For Powders: Lightly sprinkle the powder onto the appliance surface, ensuring even coverage.
- For Strips: Place the strip on the dental appliance according to the manufacturer’s instructions.
- For Pads: Place the pad on the appliance where it will touch the gums. Remember, using the right glue for dentures is key to your comfort.
: Place the denture in your mouth, pressing it firmly against your gums. Keep it steady for a few seconds to let the glue set. This moment of patience can make all the difference.
Check for Comfort: After insertion, or surplus bonding agent. Are you feeling any irritation? Adjust the denture or remove any overflow if necessary. is our priority.
: Once the bond has set, gently bite down to ensure a . It’s important to refrain from consuming food or beverages for at least 30 minutes to allow the glue for dentures to bond correctly. This small step ensures a lasting hold, giving you peace of mind.

Troubleshoot Common Adhesive Issues: Solutions and Tips
Common issues with can be frustrating, but we understand that there are effective solutions to enhance your experience:
- Are you tired of dealing with ? If the bonding substance seeps out when placing your dentures, it likely indicates that you’ve used an excessive amount. Next time, try using a smaller amount and avoid applying it too close to the edges.
- Do your dentures feel loose? A loose fit may suggest that the has worn off. Reapply as necessary, and consider trying , such as , for a stronger hold. Full set wearers utilize glue for dentures approximately 6.36 times more than partial set users, highlighting the importance of selecting the appropriate bonding solution for your needs. If you’re contemplating instant prosthetics, ensure you understand how they fit and operate to prevent problems with looseness.
- Is discomfort or irritation a concern for you? Discomfort can stem from improper application or an allergic reaction. Ensure that your are clean and dry before using the glue for dentures. If irritation continues, consult your dentist for advice. It’s important to be aware that excessive use of glue for dentures can lead to health risks, including . Proper fitting, as emphasized by DentKits’ expert craftsmanship, can alleviate discomfort and enhance your overall experience.
- Are you struggling with ? If your appliances are hard to remove, rinse your mouth with warm water to help loosen the adhesive. Gently rock the dental appliance back and forth to break the seal. This is especially crucial for individuals utilizing online services for tooth fitting, as appropriate guidance can make a considerable impact.
- Do you notice taste or smell issues with your adhesive? Some bonding agents may have an unpleasant taste or odor. If this is bothersome, consider switching to a different brand or type that is designed to be flavorless.
By applying these , you can greatly enhance your experience with glue for dentures, ensuring a more comfortable and secure fit. Remember, a notable portion of users encounter discomfort with dental products, so you’re not alone in dealing with these difficulties. With DentKits’ innovative online services, you can also explore options for that enhance comfort and usability.

Additional Tips for Optimal Adhesive Use
To maximize the effectiveness of your , we understand that it’s essential to consider the following tips that can make a difference in your daily comfort:
- : Are you aware that can prevent buildup that hinders bonding effectiveness? Treat your dentures like natural teeth by following this simple rule: . Use a soft brush along with a specialized denture cleaner to maintain hygiene.
- Hydration: Maintaining proper fluid intake is crucial. Did you know that a dry mouth can reduce the bond’s effectiveness? To support optimal adhesion of your , aim to drink plenty of water throughout the day, as reduced saliva flow can significantly impact the efficacy of the bonding agent.
- : Scheduling routine dental check-ups is a proactive strategy that can ensure your dentures fit correctly and make any necessary adjustments. This step can help preserve your comfort and functionality. Consulting with your dentist can also provide tailored guidance on the selection and application of glue for dentures.
- : Always adhere to the guidelines provided with your glue for dentures. This ensures that you achieve the best results and avoid common pitfalls that can lead to discomfort.
- : If your current glue isn’t meeting your expectations, don’t hesitate to explore different brands or types, such as pastes, powders, strips, or pads. Choosing the appropriate glue for dentures can greatly enhance your ease and assurance.
- : To eliminate the bonding material, rinse your mouth with warm salt water, then carefully pull out your false teeth over a sink, using a wet washcloth to catch any drops. This simple step will help maintain your oral hygiene and prevent discomfort.
By integrating these practices into your daily routine, you can significantly improve the comfort and effectiveness of the glue for dentures. Remember, your comfort is our priority, and with these tips, you can enjoy a confident smile every day.

Conclusion
Mastering the application of denture glue is essential for achieving a secure and comfortable fit. This ensures that dental prosthetics enhance your confidence and daily life. Are you tired of struggling with ill-fitting dentures? By understanding the various types of adhesives available—creams, powders, strips, and pads—and selecting the right one, you can tailor your experience to suit your individual needs.
This article has outlined a comprehensive step-by-step guide for applying denture glue. It emphasizes the importance of preparation, proper application techniques, and troubleshooting common issues. Furthermore, key insights such as daily cleaning, hydration, and regular dental check-ups enhance the effectiveness of the adhesive. This leads to improved comfort and usability. These practices not only prevent discomfort but also ensure that your dentures remain a reliable part of your daily routine.
Ultimately, the journey to mastering denture adhesives involves understanding the products available and implementing best practices for their use. By taking proactive steps to care for your dentures and selecting the appropriate adhesive, you can enjoy a seamless experience with your dental prosthetics. Your comfort is our priority. Embracing these techniques fosters greater confidence, promoting a more enjoyable lifestyle and allowing you to smile with assurance every day.
Frequently Asked Questions
What are denture adhesives and why are they important?
Denture adhesives, or bonding agents, are essential for ensuring a stable fit and enhancing the experience with dental prosthetics. They help secure dentures in place, providing comfort and confidence for users.
What are the primary types of denture adhesives?
The primary types of denture adhesives include creams, powders, strips, and pads. Each type is designed to cater to different user preferences and lifestyles.
How do cream adhesives work?
Cream adhesives are the most commonly used type. They provide a strong hold and are easy to apply by spreading a thin, even layer across the prosthetic surface for optimal adhesion.
What are powder adhesives and who might prefer them?
Powder adhesives are sprinkled onto the prosthesis and offer a lighter grip compared to creams. They are favored by users who prefer a less messy application, making them practical for everyday use.
What are the benefits of using bonding strips?
Bonding strips are pre-measured and can be directly applied to the denture, offering convenience and minimizing the risk of over-application. They are ideal for users seeking a quick and easy solution.
How do pads differ from strips in terms of functionality?
Pads are similar to strips but are more substantial and provide a cushioning effect. They improve ease of use while ensuring a secure fit for the dentures.
How can lifestyle affect the choice of denture adhesive?
Lifestyle can significantly influence the choice of denture adhesive; for instance, individuals with active lifestyles may prefer the convenience of strips or pads, while those seeking a stronger hold might opt for creams.
What should be considered when selecting a denture adhesive?
When selecting a denture adhesive, it’s important to consider safety, quality, and how well the adhesive aligns with the enhancements in contemporary prosthetics for a better fit and increased confidence.
How can DentKits assist users with denture adhesives?
DentKits offers innovative online services that provide easy access to the right products and support for oral appliance needs, ensuring a better fit and increased confidence while using dentures.
