Introduction
The world of dental care is changing, bringing innovative solutions that fit the busy lives of modern professionals. Are you tired of lengthy dental visits? Dentures, once linked to time-consuming appointments and complicated processes, can now be conveniently ordered online. This offers a seamless way to restore both function and confidence.
However, navigating the options and understanding the benefits can feel overwhelming. What should you consider when choosing the right dentures? This guide not only demystifies the process of ordering dentures online but also highlights the significant impact they can have on your quality of life. Your comfort is our priority, and we’re here to help you every step of the way.
Understand What Dentures Are and Their Benefits
Are you tired of lengthy dental visits? Dentures on line can be a game-changer as removable dental appliances designed to replace missing teeth and significantly enhance both the function and appearance of your smile. But their benefits go beyond just aesthetics; they can positively impact various aspects of your daily life. Let’s explore some key advantages of dentures, especially those offered by DentKits:
- Restoration of Functionality: With dentures, you can enjoy a wider variety of foods, which is crucial for maintaining a balanced diet and overall health. Improved chewing ability can help prevent digestive issues and boost your nutritional intake.
- Aesthetic Enhancement: Dental prosthetics restore facial structure, helping to avoid the sunken look often linked to tooth loss. This contributes to a more youthful appearance and better facial symmetry.
- Boost in Confidence: A complete smile can significantly elevate your self-esteem, encouraging you to engage more freely in social interactions. Many who have opted for dentures on line from DentKits report a remarkable improvement in their self-image and willingness to smile.
- Cost-Effectiveness: DentKits provides a budget-friendly option for rejuvenating your smile with dentures on line, making it easier without breaking the bank. You could compared to nearby dental practices, providing a wallet-friendly solution.
- Convenience: The innovative at-home impression method allows for seamless integration into your daily life, making it easy for busy professionals to obtain high-quality dental prosthetics without invasive exams. The contemporary dentures on line offered by DentKits are crafted from durable, high-quality materials designed for comfort and ease of use, requiring minimal upkeep and easy cleaning.
- Adjustment Period: It’s important to remember that new users of tooth prosthetics may experience some discomfort during the initial adjustment phase. Patience is key as your mouth adapts to the new appliances.
The psychological boost from dental prosthetics can profoundly impact your life, enhancing not just personal confidence but also social and professional interactions. As one satisfied customer shared, “The choice to obtain false teeth was not solely about practicality; it changed my self-assurance and how I engage with others.” Regular upkeep and adjustments are essential to ensure that your dental appliances remain comfortable and function effectively, ultimately enhancing your quality of life. Your comfort is our priority.

Explore Different Types of Dentures Offered by DentKits
Are you tired of lengthy dental visits? At DentKits, we understand that finding the right dentures on line can feel overwhelming. That’s why we offer a diverse range of denture types tailored to meet your unique dental needs:
- Full Dentures: If you’ve lost all teeth in an arch, full dentures can restore your complete functionality and aesthetics. They provide a comprehensive solution to tooth loss, allowing you to eat, speak, and smile confidently with dentures on line.
- Partial Appliances: For those with remaining natural teeth, partial appliances fill gaps and support existing teeth. This option not only enhances your dental health but also prevents remaining teeth from shifting, which can lead to further complications. Many individuals who use dentures on line report improved chewing efficiency and overall oral health.
- Flippers: Need a quick fix? Flippers, which are a type of dentures on line, serve as a temporary remedy, perfect for individuals waiting for lasting replacements. They offer immediate aesthetic benefits and help maintain oral function during your transition.
- Repair Services for Dental Appliances: We also provide repair solutions for your existing dental devices, allowing you to preserve your oral appliances without needing total replacements. This service is essential for ensuring the longevity and comfort of your dental prosthetics.
Each type of dentures on line can be customized regarding gum and tooth colors, ensuring a personalized fit that enhances both comfort and appearance. As dental specialists emphasize, the choice between complete and partial prosthetics should consider your oral health, lifestyle, and aesthetic preferences. It’s crucial to work with a dental professional to identify the best option for you.
Your comfort is our priority, and we’re here to .

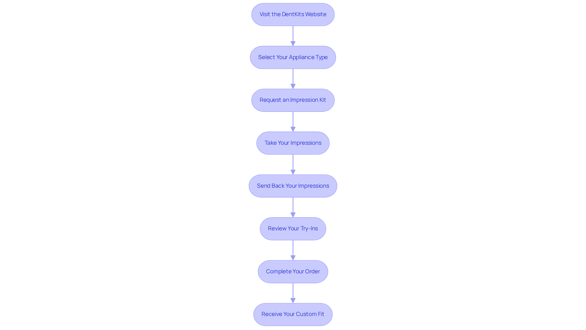
Follow the Step-by-Step Process to Order Your Dentures Online
Ordering your dentures on line through DentKits is a straightforward process that enhances convenience and accessibility. Are you tired of lengthy dental visits? With DentKits, you can manage your dental needs, such as ordering dentures on line, from the comfort of your home.
- Visit the DentKits Website: Start by navigating to the DentKits homepage to explore the range of available products tailored to your needs.
- Select Your Appliance Type: Choose from options such as full, partial, or flipper appliances, depending on your specific requirements.
- Request an Impression Kit: Complete a form to receive an at-home impression kit, which includes all necessary materials to create molds of your gums. This kit is shipped straight to you and includes easy instructions, making the process quick and hassle-free.
- Take Your Impressions: Carefully follow the provided instructions to take accurate impressions of your mouth. This step is essential for guaranteeing a proper fit and comfort, enabling customized luxury prosthetics created specifically for you.
- Send Back Your Impressions: Mail the completed impressions back to the company using the prepaid shipping label included in your kit, ensuring a hassle-free return process with free return shipping.
- Review Your Try-Ins: After your dental appliances are crafted, you will receive two try-ins to assess the fit. This phase allows you to make any necessary adjustments for optimal comfort, reflecting the innovative methods DentKits employs to ensure a perfect smile.
- Complete Your Order: Once you are content with the fit, complete your order by choosing your preferred gum and tooth shades to personalize your prosthetics.
- Receive Your Custom Fit: Your personalized fittings will be , typically within one to two weeks, ready for you to wear and enjoy.
This efficient process not only saves time but also embraces the growing trend of purchasing dentures on line in modern dental care. Your comfort is our priority, and we understand that this approach can make a significant difference in your dental experience.

Address Common Concerns and Care Tips for Your New Dentures
As you get used to your new dental appliances from DentKits, you might have some concerns. We understand that adjusting to dentures can be a challenge, but we’re here to help. Here are some common issues and tips for care:
- Initial Discomfort: Are you feeling discomfort when you first wear your dentures? That’s completely normal! Give yourself some time to adjust. Most people adapt within a few weeks with proper care. If discomfort persists, don’t hesitate to reach out to us at DentKits.
- Cleaning Your Dental Plates: Keeping your dental plates clean is essential. Make sure to clean them daily with a soft-bristled brush and a non-abrasive cleanser. Regular toothpaste can scratch the surface, so it’s best to avoid it.
- Storing Your Prosthetics: When you’re not using your prosthetics, store them in water or a cleansing solution. This helps maintain their shape and prevents warping.
- Dietary Adjustments: Starting with soft foods can make the transition easier. As you get used to your dental appliances, gradually introduce firmer items. Just remember to steer clear of sticky or hard foods that might dislodge them.
- Regular Check-ins: It’s important to arrange consistent check-ins with DentKits to ensure your dental appliances stay in good condition. This way, you can address any concerns you may have. Remember, purchasing your dentures online not only offers convenience but also gives you access to a wide selection of quality products at competitive prices. is our priority!

Conclusion
Ordering dentures online offers a revolutionary approach for busy professionals seeking convenience and efficiency in dental care. Are you tired of lengthy dental visits? The ability to obtain high-quality dentures from the comfort of home not only streamlines the process but also enhances your overall experience. By utilizing services like DentKits, you can enjoy significant benefits, including:
- Improved functionality
- Aesthetics
- Self-confidence
All while saving time and money.
We understand that the journey to finding the right dentures can be overwhelming. Throughout this article, we’ve highlighted the various advantages of dentures, such as their role in:
- Restoring chewing ability
- Enhancing facial appearance
- Boosting self-esteem
Different types of dentures, including full, partial, and temporary options, cater to individual needs, ensuring that everyone can find a suitable solution. Furthermore, the step-by-step guide simplifies the ordering process, making it accessible and user-friendly, while care tips address common concerns that new users may face.
Ultimately, embracing the option to order dentures online can lead to a transformative experience, significantly improving your quality of life. As dental technology continues to advance, taking proactive steps in your dental health becomes increasingly essential. For those considering dentures, exploring these modern solutions can pave the way for a renewed sense of confidence and well-being. Your comfort is our priority, and we’re here to support you every step of the way.
Frequently Asked Questions
What are dentures and what purpose do they serve?
Dentures are removable dental appliances designed to replace missing teeth, enhancing both the function and appearance of your smile.
What are the main benefits of using dentures?
The main benefits of dentures include restoration of functionality for better chewing, aesthetic enhancement for improved facial structure, a boost in confidence, cost-effectiveness, and convenience through an at-home impression method.
How do dentures improve functionality?
Dentures allow users to enjoy a wider variety of foods, which is essential for maintaining a balanced diet and overall health, while also helping to prevent digestive issues.
In what ways do dentures enhance aesthetics?
Dentures restore facial structure, preventing the sunken look often associated with tooth loss, contributing to a more youthful appearance and better facial symmetry.
How do dentures affect self-esteem?
A complete smile from dentures can significantly elevate self-esteem, encouraging individuals to engage more freely in social interactions and improve their self-image.
Are dentures a cost-effective solution?
Yes, DentKits offers a budget-friendly option for dentures, allowing customers to save up to 60% compared to nearby dental practices.
What is the convenience factor of using DentKits for dentures?
DentKits provides an innovative at-home impression method, allowing busy professionals to obtain high-quality dental prosthetics without the need for invasive exams.
What materials are used in the dentures provided by DentKits?
The dentures are crafted from durable, high-quality materials designed for comfort and ease of use, requiring minimal upkeep and easy cleaning.
Is there an adjustment period for new denture users?
Yes, new users may experience some discomfort during the initial adjustment phase, and patience is key as the mouth adapts to the new appliances.
How do dental prosthetics impact psychological well-being?
Dental prosthetics can significantly enhance personal confidence and positively affect social and professional interactions, improving overall quality of life.
