Introduction
Navigating the world of partial dentures can feel overwhelming, especially for busy professionals who depend on these vital dental devices to keep their smiles bright. Are you tired of lengthy dental visits? Understanding the different types of partial dentures – ranging from acrylic to flexible options – can empower you to make informed choices about your dental health.
However, challenges like loose fittings or cracks can arise, which may leave you feeling frustrated. This means that having effective repair solutions at your fingertips is essential. How can you ensure your partial denture remains functional and comfortable, especially when time is of the essence?
This guide delves into the step-by-step process of repairing partial dentures, equipping you with the knowledge to tackle common issues. Your comfort is our priority, and we’re here to help enhance your overall experience.
Understand Partial Dentures: Types and Common Issues
Partial prosthetics are essential dental devices designed to replace one or more missing teeth while preserving the integrity of your remaining natural teeth. Are you tired of lengthy dental visits? Let’s explore the primary types of partial dentures that can help you regain your smile:
- Acrylic Partial Dentures: Made from durable plastic, these are often a temporary solution, providing a cost-effective option for many.
- Metal Framework Partial Prosthetics: With a strong metal base and acrylic teeth, these devices are known for their durability, making them a long-lasting choice.
- Flexible Partial Prosthetics: Crafted from advanced thermoplastic materials, these appliances offer enhanced comfort and adaptability, reducing the risk of breakage.
However, it’s important to be aware of some common issues that can arise with partial dentures:
- Loose Fit: Over time, changes in your mouth can lead to a loose fit, which may require adjustments or repairs.
- Cracks or Breaks: Accidental drops or improper handling can cause fractures, affecting functionality.
- Discomfort: Poorly fitting dental appliances can lead to sore spots or irritation in your gums, highlighting the importance of proper fitting and maintenance.
Data suggests that about 20% of individuals using artificial teeth need modifications within the first three years, underscoring the need for regular check-ups and maintenance. Fortunately, recent advancements in removable prosthesis technology, like digital scanning and 3D printing, have greatly improved the customization and fit of these devices. This means quicker production times and enhanced comfort for you. For example, DentKits offers a simple at-home impression process that eliminates the need for invasive or embarrassing exams, making it especially convenient for busy professionals.
Practical examples of common issues with partial prosthetics include individuals experiencing discomfort from loose fittings or needing to repair partial dentures after accidental falls. Customer reviews show that while some users have faced challenges, many appreciate the quality and comfort of DentKits’ custom solutions. We understand that navigating these options can be overwhelming, but grasping these elements is crucial for identifying the right restoration method and ensuring a positive prosthetic experience. Moreover, while boil-and-bite appliances may provide a quick fix, they often lack the precision and comfort of DentKits’ personalized options. It’s essential to consider the long-term benefits of investing in high-quality fittings for your peace of mind.

Gather Essential Tools and Materials for Repair
To effectively , we understand that having the right tools and materials is essential. Here’s what you’ll need:
- Denture Repair Kit: This kit typically contains adhesive, resin, and applicators specifically designed for denture repairs, ensuring a reliable fix.
- Warm Water and Mild Soap: Use these for cleansing the prosthesis before starting the restoration. This aids in achieving a better bond, making your repair more effective.
- Soft Cloth or Paper Towels: These are crucial for drying the denture after cleaning. Keeping it dry prevents moisture from interfering with the restoration process.
- Tweezers: They’re useful for managing small parts, helping you position components precisely during the fix.
- Sandpaper or Emery Board: Vital for smoothing any rough edges after the fix, ensuring comfort and a proper fit.
- Mixing Container and Spatula: Necessary if your toolkit involves combining components, allowing for a thorough and even application.
Having these items prepared will simplify the process to repair partial denture. Are you ready to work efficiently and effectively? Your comfort is our priority!
Follow Step-by-Step Instructions for Repairing Your Partial Denture
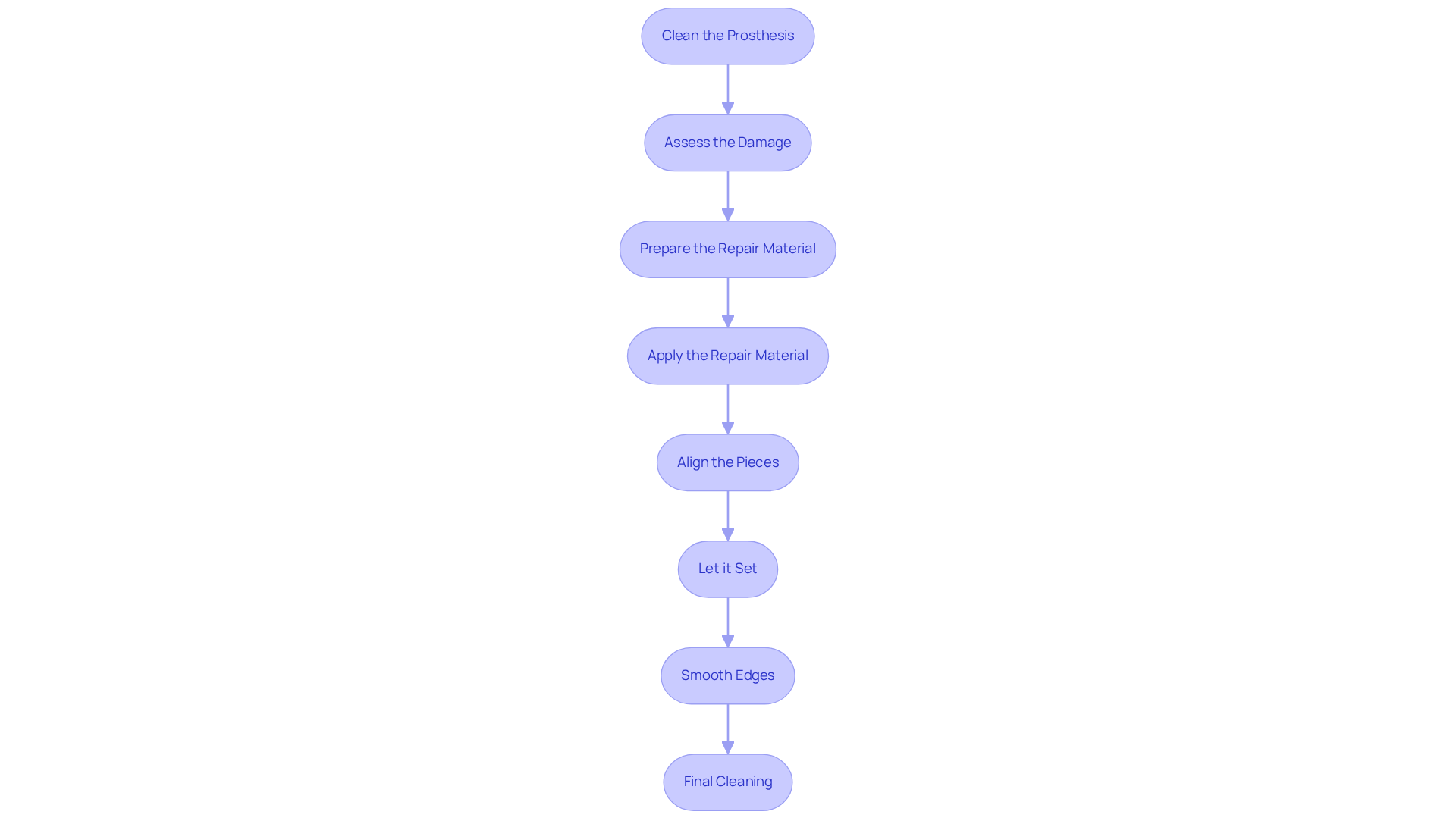
To effectively repair your partial denture, follow these caring steps:
- Clean the prosthesis: Start by using warm water and mild soap to thoroughly cleanse the device. Rinse it well and gently dry it with a soft cloth to avoid scratches.
- Assess the Damage: Take a moment to carefully examine the denture. Are there cracks or loose teeth that need your attention?
- Prepare the Repair Material: If you’re using a repair kit, follow the provided instructions to blend the bonding agent or resin for the best results.
- Apply the Repair Material: Using the applicator, spread the glue evenly over the damaged area, ensuring complete coverage for a strong bond.
- Align the Pieces: If a tooth has become dislodged, align it accurately with the denture base and press firmly to secure it in place.
- Let it Set: Allow the bonding agent to cure according to the kit instructions, typically for a minimum of 30 minutes, to ensure a solid repair.
- Smooth Edges: After the bond has set, use sandpaper or an emery board to smooth any rough edges, enhancing comfort and fit.
- Final Cleaning: Perform a final cleaning of the dental appliance to eliminate any surplus adhesive before using it again.
By following these steps, you can successfully repair your partial denture, ensuring it remains functional and comfortable. We understand that consistent upkeep and prompt fixes can greatly . With proper care, they can endure for 7 to 10 years. However, it’s important to recognize that while DIY fixes can be convenient, they may lead to further damage if not done correctly. As dental experts advise, ‘Using household items or non-approved adhesives can jeopardize the quality of your dental prosthetics.’ Therefore, for significant damage or if you’re uncertain about the restoration process, seeking expert assistance is strongly recommended. Remember, understanding the occlusion of prosthetic teeth is vital for your comfort and oral health. At DentKits, we are committed to delivering high-quality prosthetics that enhance your overall quality of life.

Troubleshoot Common Repair Issues and Solutions
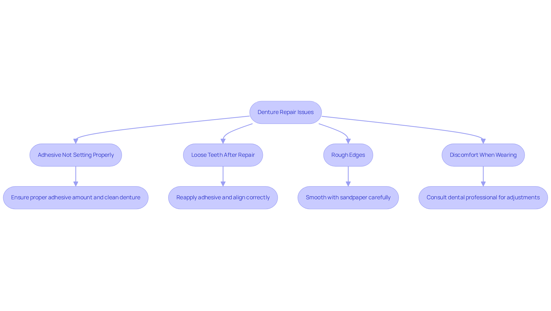
Even with careful repairs, issues may arise. Are you tired of dealing with denture problems? Here are some common concerns and their solutions that can help you feel more at ease:
- Adhesive Not Setting Properly: Ensure you’re using the right amount of adhesive and that the denture is clean and dry before application. If it still fails, consider trying a different brand of glue. It’s worth noting that about 20% of denture wearers report needing adjustments within the first three years due to glue issues.
- Loose Teeth After Repair: If a tooth remains loose, reapply adhesive and ensure it’s aligned correctly before allowing it to set. Frequent modifications can help maintain a secure fit, as many users experience discomfort after do-it-yourself fixes.
- Rough Edges: If the repaired area feels rough, gently smooth it out with sandpaper, being careful not to damage the surrounding areas. This can help avoid irritation and discomfort, which are common issues for those using dental prosthetics.
- Discomfort When Wearing: If the prosthesis feels uncomfortable after modification, it may need additional adjustments. We understand that discomfort can be frustrating, so [consulting a dental professional](https://dentkits.com/10-essential-tips-for-using-your-impression-kit-effectively/) is advisable if it persists. They can provide tailored solutions to enhance your comfort and functionality.
By being aware of these potential issues and their solutions, you can ensure a smoother repair partial denture process and maintain its functionality. Your is our priority!

Conclusion
Repairing partial dentures is a manageable task that can significantly enhance both comfort and functionality. Are you tired of lengthy dental visits? By understanding the types of partial dentures and the common issues that arise, busy professionals can navigate the repair process with confidence and ease. This guide has equipped you with essential tools, step-by-step instructions, and troubleshooting tips to ensure that maintaining your dental prosthetics does not become an overwhelming chore.
Key points discussed include the types of partial dentures – acrylic, metal framework, and flexible options – each offering unique benefits and potential challenges. Furthermore, the importance of having the right tools and materials on hand for effective repairs cannot be overstated. From cleaning and assessing damage to applying adhesive and ensuring a proper fit, every step is crucial for achieving a successful outcome. In addition, awareness of common repair issues and their solutions can prevent further complications, ensuring that your dentures remain comfortable and functional.
Ultimately, the significance of regular maintenance and timely repairs cannot be overstated. Investing time in understanding the repair process not only prolongs the life of your partial dentures but also enhances your overall oral health and quality of life. For those facing challenges with their dental prosthetics, seeking professional assistance when needed is a wise choice that can lead to better outcomes. Your comfort is our priority. Embrace the journey of dental care with confidence, knowing that with the right knowledge and tools, a beautiful smile is well within reach.
Frequently Asked Questions
What are partial dentures?
Partial dentures are dental devices designed to replace one or more missing teeth while preserving the integrity of the remaining natural teeth.
What are the main types of partial dentures?
The main types of partial dentures include: – Acrylic Partial Dentures: Made from durable plastic, often a temporary and cost-effective solution. – Metal Framework Partial Prosthetics: Feature a strong metal base and acrylic teeth, known for their durability and long-lasting nature. – Flexible Partial Prosthetics: Made from advanced thermoplastic materials, offering enhanced comfort and adaptability.
What common issues can arise with partial dentures?
Common issues with partial dentures include: – Loose Fit: Changes in the mouth can lead to a loose fit, requiring adjustments or repairs. – Cracks or Breaks: Accidental drops or improper handling can cause fractures. – Discomfort: Poorly fitting appliances can lead to sore spots or irritation in the gums.
How often do individuals with partial dentures need modifications?
Data suggests that about 20% of individuals using artificial teeth need modifications within the first three years.
What advancements have been made in removable prosthesis technology?
Recent advancements include digital scanning and 3D printing, which have improved the customization and fit of dentures, leading to quicker production times and enhanced comfort.
How does DentKits simplify the process of obtaining partial dentures?
DentKits offers a simple at-home impression process that eliminates the need for invasive or embarrassing exams, making it convenient for busy professionals.
What feedback do users have about DentKits’ solutions?
Customer reviews indicate that while some users have faced challenges, many appreciate the quality and comfort of DentKits’ custom solutions.
Why should one consider high-quality fittings for partial dentures?
High-quality fittings provide better precision and comfort compared to quick fixes like boil-and-bite appliances, ensuring a more positive prosthetic experience in the long term.
