Introduction
Dentures, often affectionately referred to as “old people dentures,” play a crucial role for millions of older adults dealing with tooth loss. These removable dental appliances not only help restore essential functions like eating and speaking but also significantly boost self-esteem and enhance social interactions.
Are you tired of lengthy dental visits? With the growing reliance on dentures, many seniors find themselves asking:
- How can I choose the right type of denture that fits my unique needs?
- What are the best practices for care and maintenance to ensure comfort and longevity?
This means that understanding these aspects can reveal the transformative power of dentures. They are not just dental solutions; they are vital tools that promote a better quality of life for the elderly. Your comfort is our priority, and we’re here to help you navigate this journey.
Define Old People Dentures: An Overview
Dentures, often referred to as old people dentures, are removable dental appliances designed to replace missing teeth in older adults. These essential prosthetics play a vital role in restoring functionality, allowing individuals to eat, speak, and smile with confidence. Typically made from materials like acrylic resin or porcelain, dentures are custom-fitted to ensure both comfort and effectiveness.
Are you tired of lengthy dental visits? Artificial teeth come in two primary types:
- Complete sets, which replace all teeth in an arch
- Partial sets, which fill gaps left by absent teeth
In 2026, around 42.46 million Americans are expected to use old people dentures, emphasizing their importance in elderly dental care. This growing number reflects an increasing awareness of the importance of maintaining oral health, especially since many older adults use old people dentures due to tooth loss from age or health issues.
The benefits of artificial teeth go beyond just looks; they can significantly enhance the quality of life for seniors. Many individuals who wear dentures report improved social interactions and confidence, as they can engage more freely in conversations and social gatherings without the embarrassment of missing teeth. Dental experts emphasize that well-fitted prosthetics can alleviate discomfort and prevent further oral health issues, making regular check-ups essential for maintaining their effectiveness.
Real-life stories illustrate the positive impact of dental prosthetics. Numerous seniors have shared how they regained the joy of savoring their favorite foods and participating in family events, experiences that were once limited by tooth loss. As advancements in oral technology continue, modern prosthetics are designed to provide better comfort, stability, and a natural appearance, challenging the outdated notion that they are uncomfortable or unattractive.
In summary, understanding the definition and purpose of dentures is crucial for recognizing their role in enhancing the quality of life for seniors. With a significant percentage of older adults relying on old people dentures, it’s clear that these dental solutions are a fundamental aspect of comprehensive dental care for the aging population. Your comfort is our priority, and we’re here to .

Explore Types of Old People Dentures: Full, Partial, and More
Are you tired of lengthy dental visits? Seniors can explore a variety of old people dentures, each tailored to meet specific dental needs.
- Complete prosthetics are designed for those who are missing all their teeth in either the upper or lower jaw, offering a comprehensive restoration of both smile and function.
- Partial appliances, on the other hand, are perfect for individuals who still have some natural teeth. They effectively fill in gaps and help maintain the structure of the mouth.
- Furthermore, for enhanced stability and comfort, implant-supported prosthetics are anchored to implants, ensuring a secure fit that minimizes movement during daily activities.
- In addition, flexible dentures, made from softer materials, provide a more comfortable fit, making them easier to wear for longer periods.
We understand that choosing the right dental solution can feel overwhelming. Comprehending these options empowers older adults to select old people dentures as the most suitable solution for their unique dental circumstances, ultimately enhancing their quality of life. Your comfort is our priority, so take the first step towards a today!

Understand the Benefits of Old People Dentures: Enhancing Quality of Life
Are you tired of lengthy dental visits? For older individuals, old people dentures can truly transform lives, providing numerous advantages that significantly enhance their quality of life. They restore the ability to chew a diverse range of foods, which is essential for maintaining proper nutrition. Research shows that users of dental prosthetics consume more fruits, vegetables, nuts, and milk compared to non-users. This highlights the importance of in supporting a balanced diet.
DentKits takes this experience to the next level by utilizing cutting-edge dental 3D printing technology. Each prosthetic is custom-designed and crafted by expert U.S.-based lab technicians. This innovative approach not only ensures a strong and lifelike appearance but also greatly enhances the fit and comfort of the prosthetics, allowing for a more natural sensation during use.
Furthermore, using artificial teeth can significantly boost self-esteem and confidence. A natural-looking smile is especially important for older individuals, as studies indicate that old people dentures that fit better correlate with improved self-image and social interactions. Dentures also help support facial structures, preventing the sagging appearance that often comes with tooth loss, contributing to a more youthful look.
In addition, regular dental check-ups and proper oral care are vital for preventing malnutrition and promoting overall well-being in older adults who may use old people dentures. Properly fitted dental appliances, such as old people dentures from DentKits, not only enhance nutritional intake but also improve overall quality of life. They are essential for those experiencing tooth loss. Significantly, research indicates that well-fitted dental appliances can lower mortality risk among toothless adults, underscoring their importance in preserving health and lifespan. Your comfort is our priority, and we understand that making the right choice for your dental health is crucial.

Address Common Concerns: Comfort and Maintenance of Old People Dentures
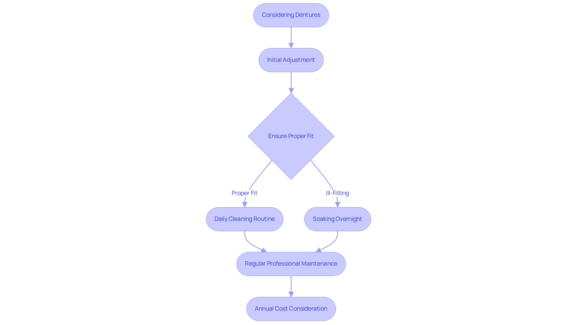
Are you or a loved one considering dentures? Comfort and upkeep are essential, particularly for older adults who might use old people dentures. New teeth wearers often face initial discomfort as they adjust to their new devices. We understand that this transition can be challenging, which is why collaborating closely with a dental professional is crucial. A proper fit is key; ill-fitting dentures can lead to irritation and soreness, making your experience less than ideal.
Furthermore, regular maintenance is vital for your comfort and health. Dentures should be cleaned daily using a soft-bristled brush and a non-abrasive denture cleanser to prevent plaque buildup and staining. In addition, soaking dentures overnight in a dentist-recommended cleaning solution or plain water helps maintain their shape and prolongs their lifespan. Experts suggest rinsing oral appliances after meals to remove food particles and minimize the risk of infections.
By addressing these concerns and following effective maintenance routines, seniors can fully enjoy the advantages of their old people dentures without discomfort. Remember, your comfort is our priority. The average for dentures is approximately $250, which includes professional cleanings and necessary adjustments, ensuring optimal oral health and comfort.

Conclusion
For seniors dealing with tooth loss, dentures are more than just dental appliances; they’re a vital solution that brings back functionality and boosts confidence. These removable devices not only help with chewing and speaking but also play a significant role in enhancing self-esteem and social interactions. We understand that the significance of dentures in the lives of older adults cannot be overstated, as they foster a sense of normalcy and confidence in daily activities.
Throughout this article, we’ve explored various types of dentures, including complete and partial sets, along with innovative options like implant-supported and flexible dentures. Each type is designed to cater to the unique needs of seniors, ensuring comfort and an improved quality of life. Furthermore, we emphasized the importance of regular maintenance and proper care, which are essential for maximizing the benefits of dentures and ensuring long-term satisfaction.
As the aging population continues to grow, the relevance of dentures will only increase. Are you tired of lengthy dental visits? Embracing this dental solution not only promotes better nutrition and health but also enriches the overall well-being of seniors. Prioritizing oral health and seeking the right dental care can significantly enhance quality of life, encouraging older adults to engage fully in their communities and enjoy their favorite activities once again. Your comfort is our priority, so take the first step towards a brighter smile today!
Frequently Asked Questions
What are old people dentures?
Old people dentures, also known simply as dentures, are removable dental appliances designed to replace missing teeth in older adults. They help restore functionality, allowing individuals to eat, speak, and smile with confidence.
What materials are dentures typically made from?
Dentures are typically made from materials like acrylic resin or porcelain.
What are the two primary types of dentures?
The two primary types of dentures are complete sets, which replace all teeth in an arch, and partial sets, which fill gaps left by absent teeth.
How many Americans are expected to use old people dentures in 2026?
In 2026, around 42.46 million Americans are expected to use old people dentures.
Why are dentures important for older adults?
Dentures are important for older adults as they help maintain oral health, improve social interactions, and enhance confidence by allowing individuals to engage freely in conversations and social gatherings without the embarrassment of missing teeth.
What are the benefits of wearing dentures?
The benefits of wearing dentures include improved quality of life, better social interactions, increased confidence, and the ability to enjoy favorite foods and participate in family events.
Why is it important to have well-fitted dentures?
Well-fitted dentures can alleviate discomfort and prevent further oral health issues, making regular check-ups essential for maintaining their effectiveness.
How have advancements in oral technology impacted dentures?
Advancements in oral technology have led to modern prosthetics that provide better comfort, stability, and a more natural appearance, challenging the outdated notion that dentures are uncomfortable or unattractive.
