Introduction
Vinegar is a common household staple that offers impressive cleaning properties, capable of tackling stubborn stains and bacteria on dental appliances. We understand that many individuals are looking for effective yet natural alternatives to commercial cleaning agents. This makes it essential to explore the benefits and risks associated with using vinegar for dentures. But here’s the pressing question: can this seemingly harmless solution actually damage dentures if not used correctly?
By examining the balance between its cleaning efficacy and potential risks, we can uncover crucial insights for maintaining oral hygiene without compromising the integrity of your dental devices. Your comfort is our priority, and understanding how to care for your dentures is a vital part of that journey.
Understanding Vinegar as a Denture Cleaning Agent
Are you tired of dealing with stubborn stains and bacteria on your dental appliances? White distilled liquid, a staple in many households, is here to help. Renowned for its acidic properties, primarily due to acetic acid, this solution effectively breaks down mineral buildup, eradicates bacteria, and eliminates stains. It’s a preferred option for sanitizing various surfaces, including your dental appliances, offering a natural alternative to commercial cleaning agents that often contain harsh chemicals harmful to dental materials over time.
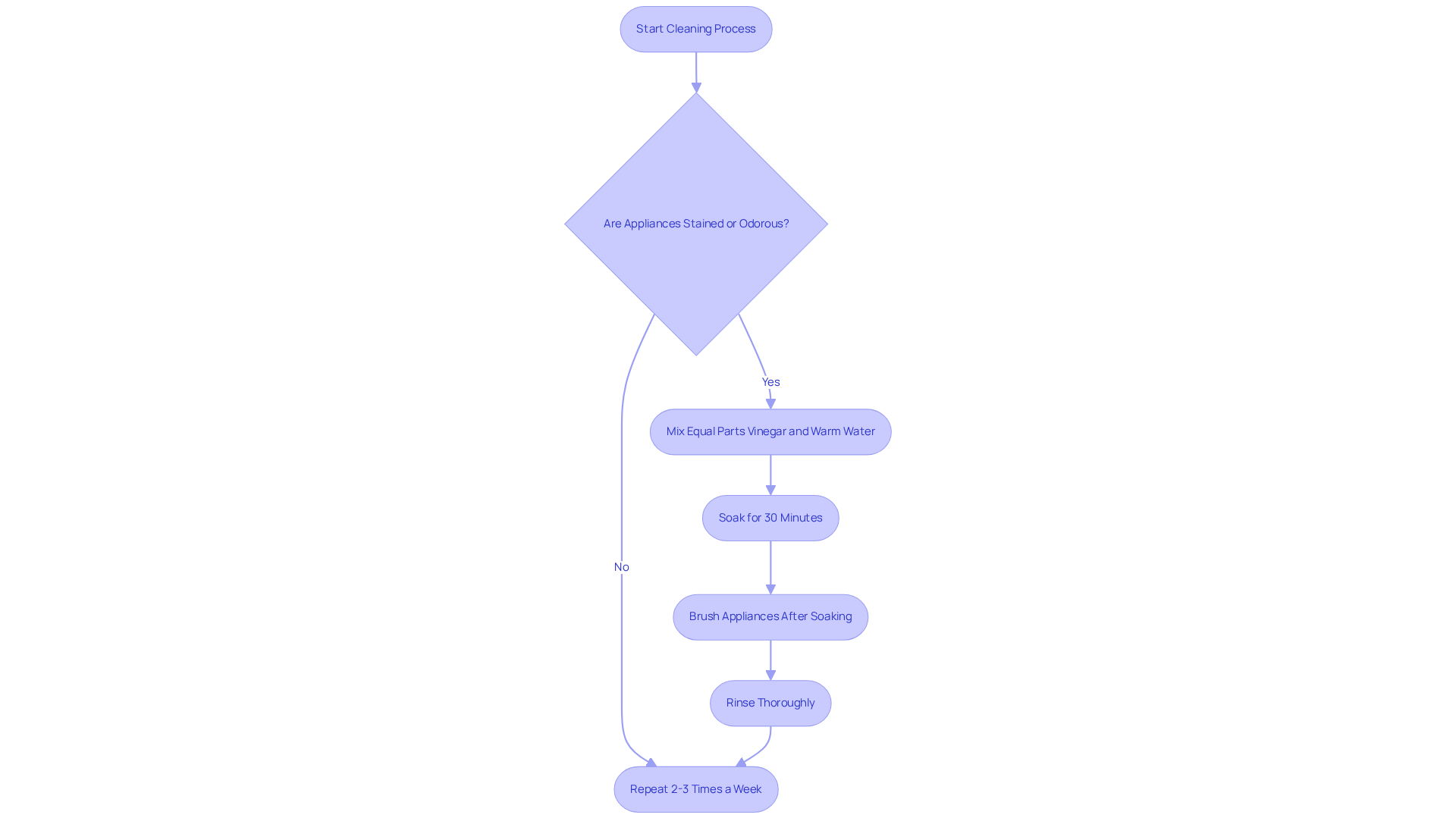
When used properly, acetic acid can significantly enhance your oral appliance maintenance. Research shows that immersing your dental appliances in a mixture of equal parts clear distilled acid and warm water for at least 30 minutes can soften mild tartar and reduce odor-causing bacteria. In fact, this acidic solution has demonstrated an impressive ability to inhibit streptococcal biofilm formation, achieving about a 6 log-reduction in bacterial presence after just 30 minutes of treatment.
However, it’s essential to use acetic acid in moderation to address concerns about whether vinegar will damage dentures. While it’s safe and effective when applied correctly, one might wonder, will vinegar damage dentures if there is excessive immersion that can lead to surface damage? We recommend limiting the use of this acidic condiment to two to three times per week unless your dentist advises otherwise. Furthermore, brushing your oral appliances after soaking helps eliminate any loosened plaque and debris, ensuring optimal cleanliness.
The properties of acetic acid not only enhance its effectiveness as a cleanser but also categorize it as an anti-infective substance. This makes it a valuable tool for maintaining oral appliance hygiene, especially for those seeking natural cleaning solutions. Just remember to rinse your appliances thoroughly after soaking to prevent any residual acidity from causing harm.
In summary, while this acidic solution can be a powerful ally in your oral appliance care, understanding how to apply it correctly and following recommended practices is crucial. This way, you can avoid potential damage and ensure long-lasting oral health. Your comfort is our priority, and we’re here to support you in achieving a .

Benefits and Risks of Using Vinegar for Dentures
Are you looking for an effective way to keep your oral appliances clean and bright? Using can be a game changer. It’s not just efficient at eliminating plaque and tartar; it also sanitizes surfaces and enhances the brightness of your appliances. Regular use can significantly boost your oral hygiene and help extend the lifespan of your dental devices.
Research shows that acetic acid can achieve a remarkable 99.9% reduction in certain bacteria. In fact, it exhibits the highest antibacterial effect on S. sobrinus, S. sanguinis, and S. mutans after just 15 minutes of treatment. However, we understand that safety is a top concern. Extended contact with acetic acid raises the question of whether vinegar will damage dentures, as it can lead to deterioration of metal parts in partial prosthetics and may cause surface abrasion on acrylic materials.
To ensure your comfort and safety, dental professionals recommend limiting the use of acetic acid to 2-3 times a week. Immersing dentures in it daily raises concerns about whether vinegar will damage dentures over time. It’s also essential to dilute the acid properly and avoid prolonged soaking with metal, as it raises concerns about whether vinegar will damage dentures. Additionally, the strong scent of the acid might be off-putting for some users.
After cleaning, make sure to rinse your dental appliances thoroughly under running water for at least 30-60 seconds. This step is crucial to remove any residue, as leftover acids can irritate your oral tissues. By following these recommended guidelines for safe cleaning practices, you can maintain your appliances effectively while ensuring your comfort is our priority.

How to Safely Clean Dentures with Vinegar
Are you looking for a simple way to keep your dentures clean and fresh? We understand that maintaining your oral health can feel overwhelming at times, but with just a few easy steps, you can ensure your dental appliances stay in great shape. Here’s how to effectively clean your dentures with a gentle solution:
- Prepare the Solution: Start by combining equal parts of white distilled vinegar and lukewarm water in a bowl. This mixture acts as a that helps preserve your dentures.
- Soak the Oral Prosthetics: Immerse your dentures in the solution for 15-30 minutes. Just a quick note: avoid soaking them for too long, as vinegar can damage dentures and cause potential harm to the material.
- Brush Gently: After soaking, take a soft-bristled toothbrush and gently scrub your dentures, paying special attention to any visible stains or plaque buildup. This step is crucial for keeping them looking their best.
- Rinse Completely: Rinse your dental appliances under flowing water to remove any acidic residue before placing them back in your mouth. Your comfort is our priority, and this ensures a fresh feel.
- Frequency: Aim to use this cleaning method 2-3 times a week. This routine not only helps maintain the integrity of your dentures but also keeps them clean and odor-free.
By consistently applying this technique, you can help preserve the brightness and sanitation of your dental appliances. Many individuals have successfully incorporated this solution into their routines, and you can too! Remember, taking care of your dentures doesn’t have to be a chore—it can be a simple part of your self-care routine.

Alternatives to Vinegar for Denture Cleaning
Are you looking for effective ways to clean your dental appliances? While vinegar is a popular choice, it raises the question of whether vinegar will damage dentures, leading to several alternatives that can also do the job well.
- Baking Soda is a fantastic option. This natural abrasive helps remove stains and neutralize odors. Just mix it with water to create a paste, and gently apply it to your dental appliance.
- Hydrogen Peroxide is another great choice. Known for its antibacterial properties, it can be used in a diluted form to soak your dental appliances, ensuring they stay fresh and clean.
- If you prefer something specifically designed for the task, consider Commercial Tooth Prosthesis Cleaners. These products are formulated to clean dental appliances without causing any damage. Just remember to follow the manufacturer’s instructions for the best results.
- Lastly, a Saltwater Rinse can be a simple yet effective solution. Mixing salt with warm water creates a disinfecting soak that can refresh your dentures in no time.
Your comfort is our priority, and we understand that is essential for your well-being. Why not try one of these alternatives today?

Conclusion
Using vinegar as a cleaning agent for dentures strikes a delicate balance between effective hygiene and potential risks. Are you aware that while its acidic properties can tackle stains and bacteria, the longevity of your dental appliances depends on how you use it? Understanding how to harness vinegar’s benefits while minimizing its risks is essential for anyone looking for a natural cleaning solution for their dentures.
This article highlights several key insights regarding vinegar for denture maintenance. It emphasizes the importance of moderation, recommending a cleaning frequency of two to three times a week to prevent damage to the materials. Furthermore, proper dilution and thorough rinsing after soaking are crucial steps to safeguard against any adverse effects. In addition, alternatives like baking soda, hydrogen peroxide, and commercial cleaners offer viable options for those concerned about vinegar’s impact.
Ultimately, maintaining the cleanliness and integrity of your dentures is vital for your oral health. By following these recommended practices and exploring various cleaning methods, you can ensure your dental appliances remain in excellent condition. We understand that embracing these insights not only promotes a brighter smile but also fosters confidence in caring for your oral health.
Frequently Asked Questions
What is vinegar used for in denture cleaning?
Vinegar, specifically white distilled liquid, is used as a denture cleaning agent due to its acidic properties, which help break down mineral buildup, eradicate bacteria, and eliminate stains on dental appliances.
How does vinegar work to clean dental appliances?
The acetic acid in vinegar effectively softens mild tartar and reduces odor-causing bacteria. Research shows that immersing dental appliances in a mixture of equal parts vinegar and warm water for at least 30 minutes can significantly reduce bacterial presence.
How often should I use vinegar to clean my dentures?
It is recommended to limit the use of vinegar for cleaning dentures to two to three times per week, unless advised otherwise by your dentist.
Can vinegar damage dentures?
While vinegar is safe and effective when used correctly, excessive immersion can potentially lead to surface damage. It’s important to use it in moderation and follow recommended practices.
What should I do after soaking my dentures in vinegar?
After soaking, it is advisable to brush your oral appliances to eliminate any loosened plaque and debris, and then rinse them thoroughly to prevent any residual acidity from causing harm.
What are the additional benefits of using vinegar for denture cleaning?
In addition to its cleaning properties, vinegar acts as an anti-infective substance, making it a valuable tool for maintaining oral appliance hygiene, especially for those seeking natural cleaning solutions.
Why is it important to understand how to use vinegar correctly for denture cleaning?
Understanding the correct application of vinegar is crucial to avoid potential damage to dentures and to ensure long-lasting oral health.