Introduction
Achieving a confident smile can often feel overwhelming, especially for busy professionals juggling work and personal commitments. Are you tired of dealing with missing teeth or discomfort while eating? These challenges can significantly affect your quality of life, and we understand that.
This article serves as a comprehensive guide to navigating the denture process. We’ll highlight practical steps that not only restore your oral health but also boost your self-esteem and enhance your social interactions. Furthermore, with so many options available, how can you ensure you choose the right path to effective and comfortable dental solutions?
Your comfort is our priority, and we’re here to help you find the best approach for your needs.
Evaluate Your Need for Dentures
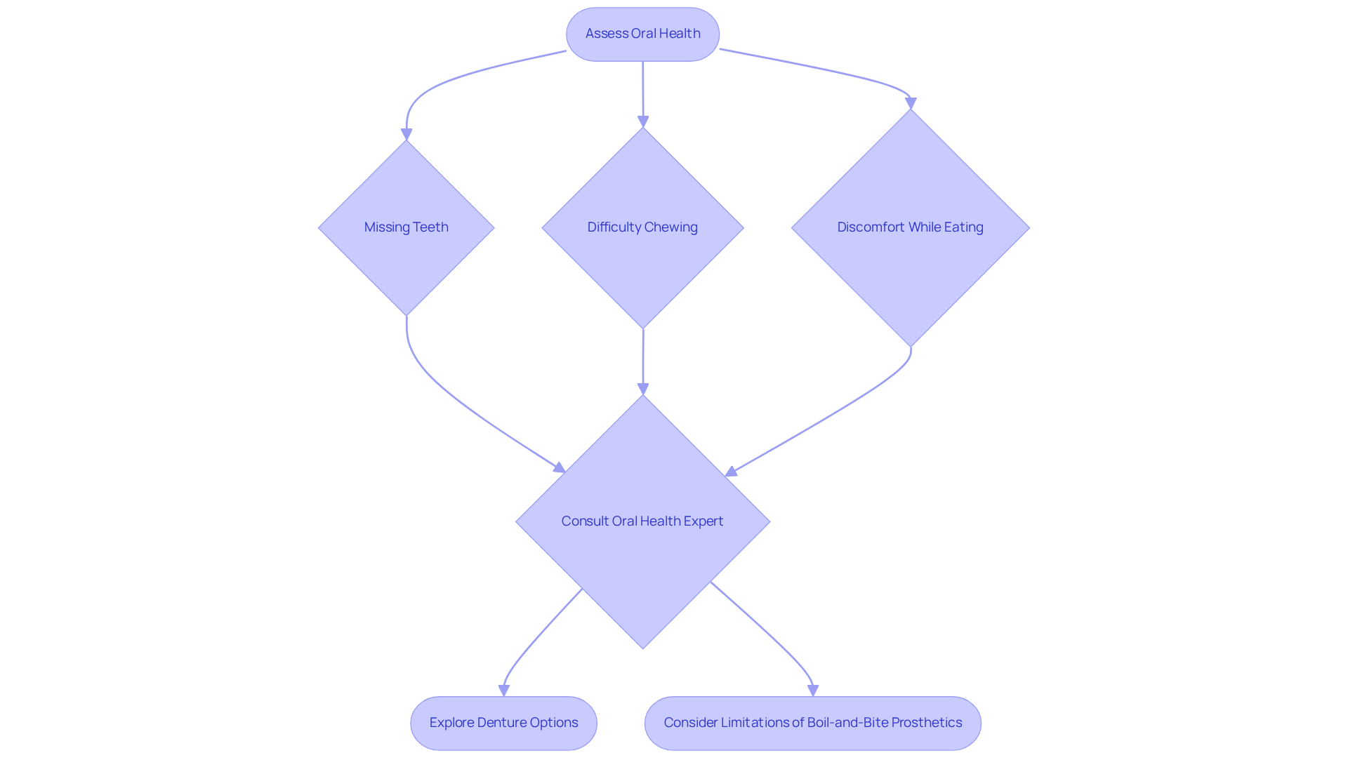
Start by assessing your oral health. Are you experiencing , difficulty chewing, or discomfort while eating? These issues can deeply impact your daily life and self-worth. In fact, studies show that many adults face discomfort while eating due to . Individuals who have lost teeth often feel self-conscious, which can lead to and emotional distress.
If you recognize that your quality of life is affected by these oral issues, it might be time to explore the as a practical solution. It is essential to consult with an to guide you through the . They can provide a thorough evaluation of your symptoms and guide you on whether the step by step denture process is the right choice for you. As one oral health specialist notes, “Evaluating oral health is crucial before contemplating prosthetics, as it ensures that the selected option aligns with the person’s overall well-being and lifestyle.”
Taking this step can lead to and social engagement, ultimately enhancing your quality of life. While exploring your options, it’s important to understand the limitations of boil-and-bite prosthetics. They may not offer the same as the premium custom alternatives available.
By choosing DentSolutions, you can ensure that your prosthetic option is not only effective but also tailored to your specific needs. Our products are crafted from durable, , providing significant cost savings compared to traditional oral solutions. Your comfort is our priority, and we’re here to help you .

Schedule Your Initial Consultation
Are you tired of lengthy dental visits? To start your journey in the , reach out to DentKits and arrange your . This meeting is crucial for , current issues, and expectations regarding your . It’s a chance for you to ask important questions about the process, materials, and costs involved.
Preparing relevant medical information and a list of inquiries can significantly enhance the value of your consultation. Furthermore, research shows that by restoring your ability to eat, speak, and smile confidently. As one patient remarked, “This man’s dental appliance ,” highlighting the transformative impact of well-fitted dental solutions.
In addition, , such as the CareCredit credit card, can help manage costs. This means that taking this initial step is crucial for . With these kits, you can enjoy , ensuring that achieving your perfect smile is both accessible and affordable. is our priority.
Take Your At-Home Impressions
When you receive your mold kit from DentKits, the first step in the is to carefully review the instructions provided. We understand that is essential for your comfort and success. Start by ensuring your mouth is clean and free from any food particles, as this is an important part of the that can make a big difference.
Next, when mixing the , it’s crucial to adhere closely to the step by step . Combine the blue and white putty within 25 seconds, roll it into a 3-inch rope within 10 seconds, and place it into the molding tray within 15 seconds. Once filled, position the trays in your mouth, making sure they cover your gums and any remaining teeth adequately. Hold this position for 3 minutes and 30 seconds to allow the putty to set properly.
After removing the trays, take a moment to examine the marks for clarity and detail. If they meet the required standards, send them back to DentKits for processing. If not, don’t worry-just repeat the process until you achieve satisfactory results. Remember, include:
- Not mixing the putty thoroughly
- Failing to capture the gumline
- Not holding the trays in place for the full duration
. Oral health experts emphasize the importance of accuracy in . Did you know that nearly 30% of at-home results fail due to improper mixing and timing? This underscores why it is so important to adhere closely to the step by step denture process.
Dr. Azadeh Hosseini, a dental specialist, reminds us, ‘Precise molds are the basis of ; taking the time to do it correctly yields benefits in the end.’ Real-world examples show that patients who adhere to these guidelines often achieve outstanding outcomes, leading to a smoother adjustment to their new dental prosthetics. , and we’re here to .

Customize and Fit Your Dentures
Once your impressions are processed, you’ll receive your . This marks a crucial step in the of your journey with them. Are you feeling anxious about how they’ll fit? During this phase, it’s essential to assess both the fit and look of your . Pay close attention to how they feel in your mouth – do they sit comfortably without causing irritation? Are they aligned with your aesthetic expectations? , such as gum color and tooth shade, allow you to personalize your further.
Feedback from previous patients highlights the . Many reported that a their overall satisfaction. In fact, studies indicate that 74% of participants were content or very content with their dental appliances after six months. This underscores the importance of achieving the correct fit from the beginning. Dental experts stress that a not only , enabling users to enjoy a broader variety of foods without slippage.
If you find that adjustments are necessary, don’t hesitate to share your feedback with DentKits. After two fittings, the will result in your according to your preferences and insights. This ensures they meet your expectations for both fit and appearance. This collaborative approach is vital, as it allows for a tailored solution that enhances your comfort and satisfaction with your new smile.

Understand Aftercare and Follow-Up
Once you have your , maintaining proper care is crucial for both comfort and longevity. Are you tired of worrying about your oral appliances? with a soft brush and a non-abrasive cleaner is essential to effectively remove food particles and plaque. Standard toothpaste can be too abrasive and may harm the surface of your . Furthermore, immersing your overnight in a keeps them hydrated and avoids warping, which is vital for preserving their shape and fit.
with DentKits are essential to ensure your remain in optimal condition. These check-ups allow for timely adjustments and address any concerns that may arise, significantly enhancing your overall experience. In addition, research indicates that individuals who engage in regular dental visits demonstrate better and experience fewer complications. Staying proactive about your not only improves your oral health but also contributes to a more satisfying denture experience. Your is our priority, and we understand that taking these steps can make a world of difference.

Conclusion
Are you tired of lengthy dental visits? Exploring the step-by-step denture process offers busy professionals a practical solution to reclaim their confidence and improve their quality of life. By understanding the importance of:
- Evaluating oral health
- Scheduling initial consultations
- Taking accurate impressions
- Customizing dentures
- Adhering to aftercare practices
you can navigate this journey with ease and assurance.
Key insights throughout this article emphasize the significance of each phase, from the initial assessment to the final fitting and ongoing care. Engaging with oral health experts, using high-quality materials, and ensuring precise molds can lead to successful outcomes. This collaborative approach in customizing dentures not only enhances comfort but also boosts self-esteem, allowing you to enjoy your daily activities without the worry of discomfort or embarrassment.
Ultimately, prioritizing oral health through the denture process is an investment in your well-being. Taking proactive steps, such as seeking professional guidance and adhering to aftercare routines, can lead to long-lasting satisfaction and improved oral health. For those considering dentures, embracing this journey can open doors to renewed confidence and a fulfilling lifestyle. Your comfort is our priority.
Frequently Asked Questions
How can I evaluate my need for dentures?
Start by assessing your oral health. Consider if you have missing teeth, difficulty chewing, or discomfort while eating. If these issues affect your quality of life, it may be time to explore the denture process. Consulting with an oral health expert is essential for a thorough evaluation and guidance.
What are the emotional impacts of having missing teeth?
Individuals with missing teeth often feel self-conscious, which can lead to social withdrawal and emotional distress. These feelings can significantly impact daily life and self-worth.
What are the limitations of boil-and-bite prosthetics?
Boil-and-bite prosthetics may not provide the same comfort and durability as premium custom alternatives. It’s important to understand these limitations when considering your options.
How can DentSolutions help with dentures?
DentSolutions offers tailored prosthetic options made from durable, high-quality materials. They provide significant cost savings compared to traditional oral solutions while prioritizing comfort and helping you regain confidence.
What should I expect during my initial consultation for dentures?
During your initial consultation, you will discuss your dental history, current issues, and expectations regarding dental appliances. It’s an opportunity to ask questions about the process, materials, and costs involved.
How can I prepare for my consultation?
Prepare relevant medical information and a list of questions to enhance the value of your consultation. This preparation will help you get the most out of your meeting.
What financing options are available for dental prosthetics?
Exploring financing options, such as the CareCredit credit card, can help manage costs associated with dental prosthetics, making the process more accessible and affordable.
What are the benefits of dental prosthetics?
Dental prosthetics can significantly improve your quality of life by restoring your ability to eat, speak, and smile confidently.
