Introduction
A single missing tooth can deeply affect not just your smile but also your confidence and enjoyment of food. Have you ever felt self-conscious about your smile? Single-tooth dentures, often called partial prostheses or flippers, provide a practical and visually appealing solution to this common concern.
However, selecting the right denture involves navigating various factors, such as materials, fit, and maintenance. Are you tired of lengthy dental visits? Understanding these aspects can lead to a more satisfying experience in restoring your smile.
We understand that the journey to finding the perfect denture can be overwhelming. But with the right guidance, you can feel confident and comfortable in your choice. Your comfort is our priority, and we’re here to help you every step of the way.
Understand Single-Tooth Dentures: Definition and Purpose
Are you tired of lengthy dental visits? A removable dental device designed to replace one missing tooth is known as , which is often called a or flipper. These false teeth not only enhance your smile but also restore your ability to chew effectively. At DentKits, we understand that your comfort is our priority. That’s why we offer online, ensuring your new smile is both affordable and tailored to your needs.
Typically made from a blend of acrylic and metal, are and stability. You can choose your gum color and dental shape, allowing for a design that aligns with your aesthetic preferences. This makes dentures for 1 tooth an excellent solution for anyone who has lost a tooth due to injury, decay, or other dental issues, offering a to dental implants.
The benefits of go beyond just looks. They help maintain your facial structure, preventing that sunken appearance that can come with tooth loss. Plus, many users find they can enjoy a wider variety of foods, as they no longer feel discomfort or embarrassment. In fact, statistics show that about 34% of individuals using change their diets, highlighting the importance of effective options like .
At DentKits, we offer a try-in process that allows you to approve your prosthesis design before the final product is made. This means you can be fully satisfied with your choices. Recent advancements in partial prosthetic technology have led to better materials and designs, enhancing both comfort and aesthetics. Innovations like digital impression technology ensure accurate fittings, allowing the prosthetics to align seamlessly with the natural contours of your mouth. Dental professionals stress the importance of addressing missing teeth promptly, as this can help preserve your facial structure and stability.
Real-world examples show the positive impact of single-tooth prosthetics. Many patients report a boost in confidence and an improved quality of life after receiving their , enabling them to engage more fully in social situations without worrying about discomfort or slippage. As Dr. James Altomare notes, ‘Tooth loss impacts individuals of all ages, particularly from their 40s onwards,’ underscoring the importance of partial replacements for a diverse range of people.
In summary, dentures for 1 tooth provide a practical and effective solution for those facing tooth loss, merging functionality with aesthetic appeal. With ongoing , these prosthetics continue to evolve, providing patients with options that enhance their smiles and overall well-being. Why wait? Explore your options with DentKits today!

Evaluate Key Factors for Choosing Your Denture
When it comes to selecting , there are several key factors to consider that can significantly impact your experience. Are you tired of lengthy dental visits? Understanding your options can help you feel more at ease.
Material is one of the first things to think about. , can be used to create . Acrylic is often favored for its aesthetic appeal and affordability. On the other hand, metal options like cobalt-chromium provide superior durability. If you have sensitive gums, might be the perfect choice, offering both comfort and a subtle look.
Next, let’s talk about fit. . that match the unique shapes of your mouth can greatly enhance your experience, helping you avoid issues like slipping or discomfort. Dentists emphasize that a well-fitted dental appliance is crucial for effective chewing and speaking, ensuring you can enjoy your meals without worry.
Aesthetics also play a vital role. Choosing a tooth shade and shape that closely resembles your natural teeth is key to achieving a seamless look. Many consumers prioritize aesthetics, and studies show that nearly 41 million Americans use artificial teeth, highlighting the importance of a natural appearance in their design.
When it comes to cost, it’s important to evaluate your budget and compare prices among different providers. The price of dentures for 1 tooth can vary significantly, influenced by factors such as material selection and case complexity. While higher quality often comes with a greater cost, can lead to greater satisfaction in the long run.
Lastly, consider maintenance. The ease of cleaning and caring for your dental appliance will impact its longevity and your comfort. Regular maintenance is crucial to avoid gum irritation and discoloration, ensuring that your prosthetic remains functional and aesthetically pleasing over time.
Your comfort is our priority, and understanding these factors can help you . If you have any questions or need assistance, don’t hesitate to reach out!

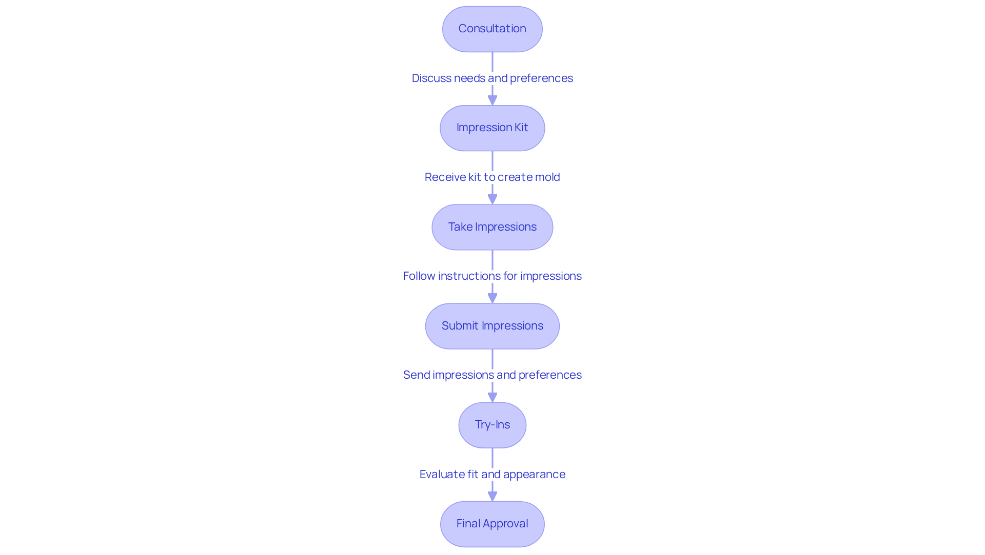
Follow the Step-by-Step Process for Ordering Your Denture
Are you tired of lengthy dental visits? Ordering from DentKits is designed to provide a smooth and comforting experience. Here’s how you can get started:
- Consultation: Begin with a to discuss your needs and preferences with a licensed dental professional. This step may also involve evaluating whether extractions are necessary, which typically require a before starting the prosthetic process.
- : Request an at-home from DentKits. This kit includes everything you need to create a mold of your mouth, ensuring a .
- Take Impressions: Carefully follow the provided instructions to take your impressions. It’s important to capture all necessary details for the .
- Submit Impressions: Send your completed impressions back to DentKits, along with any customization preferences regarding tooth shade and design. Advanced imaging technology ensures that a licensed dentist in your state reviews your case before moving forward.
- Try-Ins: Once your is crafted using , you’ll receive a try-in version to evaluate the fit and appearance. Your feedback is crucial for any adjustments. With proper maintenance, can last for 5 to 7 years, and regular relining is recommended to ensure comfort and functionality.
- Final Approval: After any necessary adjustments, you’ll approve the final product for delivery. Your will be sent straight to your home, ready for use, allowing you to enjoy your lovely new smile.
Your comfort is our priority, and we understand that this process can feel overwhelming. But with DentKits, you’re in caring hands every step of the way.

Troubleshoot Common Issues and Ensure Comfort
After receiving your , you might face some . We understand that this can be a bit overwhelming, so here are some helpful troubleshooting tips to ensure your comfort:
- Sore Areas: If you notice any , gently remove the prosthesis and rinse your mouth with warm salt water. Applying a topical gel can also provide relief. Regular check-ups are essential, as adjustments may be needed to ease discomfort caused by overextended borders or rough spots. Remember, the flange components, which extend on the buccal and lingual surfaces, play a crucial role in providing a peripheral seal that stabilizes the prosthesis. If these flanges are too long, they can lead to mucosal ulcers, making a proper fit vital.
- : A loose can cause instability and discomfort. Are you feeling uneasy about the fit? Consult your provider about possible adjustments or relining options to enhance comfort. Many users of find that modifications are necessary within the first few months to ensure maximum functionality and ease.
- Difficulty Eating: Start with and gradually introduce firmer items as you adjust to your prosthetic. Chewing slowly and evenly on both sides of your mouth can help prevent dislodging the dental prosthetic and improve your eating experience. Patience and practice are key to mastering this skill.
- Speech Issues: with a may take some time. Practice speaking with your dental appliance in place, focusing on challenging sounds. Consistent use will enhance your speech clarity, and many people find that their confidence grows as they become more familiar with their dental appliances.
- : Establish a by brushing your prosthesis with a soft-bristled brush and soaking it overnight in a cleaning solution. This practice helps keep your denture fresh and free from bacteria, preventing bad breath and unpleasant odors. Maintaining proper hygiene is crucial for your overall oral health and comfort. Your comfort is our priority!

Conclusion
Are you tired of lengthy dental visits? Dentures for one tooth offer a practical solution for those experiencing tooth loss, blending functionality with aesthetic appeal. By choosing a single-tooth denture, you can enhance your smile and regain the ability to chew effectively, significantly improving your overall quality of life. Thanks to advancements in dental technology, these prosthetics are custom-fitted, comfortable, and tailored to your preferences, making them an attractive alternative to more invasive procedures.
In this guide, we’ve explored key aspects of single-tooth dentures, including their:
- Definition
- Benefits
- Materials
- Step-by-step process for ordering
We’ve highlighted critical considerations such as:
- Fit
- Aesthetics
- Cost
- Maintenance
Furthermore, common issues and troubleshooting tips have been provided to help you ensure comfort and satisfaction with your prosthetics.
The importance of addressing tooth loss promptly cannot be overstated. Single-tooth dentures not only restore your smile but also play a crucial role in maintaining facial structure and supporting overall oral health. Your comfort is our priority, and for those contemplating this option, taking the first step towards a renewed sense of confidence and comfort is just a decision away. Explore the possibilities with DentKits today and embrace the benefits of a beautiful, functional smile.
Frequently Asked Questions
What are single-tooth dentures?
Single-tooth dentures, also known as partial prostheses or flippers, are removable dental devices designed to replace one missing tooth. They enhance smiles and restore the ability to chew effectively.
What materials are used to make single-tooth dentures?
Single-tooth dentures are typically made from a blend of acrylic and metal, which allows for custom fitting to ensure optimal comfort and stability.
How can I customize my single-tooth dentures?
You can choose your gum color and dental shape for single-tooth dentures, allowing for a design that aligns with your aesthetic preferences.
What are the benefits of single-tooth dentures?
Single-tooth dentures help maintain facial structure, prevent a sunken appearance from tooth loss, and allow users to enjoy a wider variety of foods without discomfort or embarrassment.
How do single-tooth dentures affect diet?
Statistics show that about 34% of individuals using dental prosthetics change their diets, indicating that effective options like partial appliances can significantly improve eating habits.
What is the try-in process offered by DentKits?
DentKits offers a try-in process that allows you to approve your prosthesis design before the final product is made, ensuring you are fully satisfied with your choices.
What advancements have been made in single-tooth denture technology?
Recent advancements include better materials and designs, as well as innovations like digital impression technology for accurate fittings that align seamlessly with the natural contours of the mouth.
Why is it important to address missing teeth promptly?
Addressing missing teeth promptly helps preserve facial structure and stability, which is crucial for maintaining overall oral health.
What impact do single-tooth dentures have on patients’ lives?
Many patients report a boost in confidence and improved quality of life after receiving single-tooth dentures, allowing them to engage more fully in social situations without worrying about discomfort or slippage.
Who can benefit from single-tooth dentures?
Single-tooth dentures can benefit individuals of all ages, particularly those from their 40s onwards, as tooth loss can affect a diverse range of people.
