Introduction
Navigating the world of dentures can feel overwhelming, can’t it? With so many options available for those looking to restore their smiles, it’s essential to understand the different types of dentures and their unique benefits. From full prosthetics to partial appliances, knowing what’s out there is crucial for making informed decisions about your oral health.
Are you tired of lengthy dental visits? With so many choices and factors to consider – like lifestyle, comfort, and costs – how do you find the best fit for you? This guide is here to help. We understand that choosing the right dentures is a significant step in your dental journey, and we’re committed to ensuring you feel confident in your decision.
In this comprehensive, step-by-step approach, we’ll walk you through everything you need to know to choose the right dentures in Gainesville. Your comfort is our priority, and we’re here to support you in finding a solution that meets both your functional needs and aesthetic desires.
Understand the Types of Dentures Available
Dentures come in several types, each tailored to specific dental needs:
- Full Dentures: Designed for individuals missing all teeth in an arch, full dentures rest on the gums and are secured by suction. At DentKits, we provide customizable luxury full mouth prosthetics, including dentures Gainesville, that offer a comprehensive solution for those looking to regain their smile and functionality, all from the comfort of home.
- Partial Appliances: Are you tired of lengthy dental visits? If you have remaining natural teeth, partial appliances fill gaps and are typically secured with clasps that attach to your existing teeth. This option allows for a more natural look and function, making it a favored choice among patients. Plus, partial appliances can be customized to your preferences, ensuring an ideal fit and visual appeal.
- Flippers: These lightweight, removable partial devices serve as a temporary solution, often used while waiting for a more lasting alternative. They’re easy to use and provide immediate aesthetic benefits. DentKits offers affordable flipper prosthetics, ensuring that you have access to solutions that suit your budget and needs.
- Implant-Supported Prosthetics: Secured to implants, these prosthetics provide improved stability and safety compared to conventional options. They prevent movement during eating and speaking, allowing you to enjoy your meals without worry.
Furthermore, recent advancements in prosthetic technology have significantly enhanced the comfort and appearance of these oral solutions. For instance, DentKits employs innovative 3D digitization and advanced dental 3D printing technology to produce highly precise, tailored prosthetics. This means that you can expect an accurate fit that alleviates discomfort and reduces the need for regular adjustments, enhancing your overall experience.
Statistics show that while 57% of people aged 65 to 74 in the U.S. use dentures Gainesville, the decision between complete and partial options often relies on personal situations and preferences. Understanding these options is vital for making and lifestyle. Case studies emphasize the success of partial prosthetics in restoring function and confidence, showcasing their effectiveness in various scenarios. As noted by dental professionals, “Modern prosthetic technology has revolutionized treatment, offering patients solutions that are both functional and aesthetically pleasing.” Your comfort is our priority.

Evaluate Your Dental Needs and Lifestyle
Are you tired of lengthy dental visits? Choosing the right dentures Gainesville option can feel overwhelming, but our team is here to help you navigate this important decision with care. Consider these key factors:
- Extent of Tooth Loss: How many teeth are missing? Whether you need a complete or partial replacement, our dentures Gainesville solutions are tailored to your needs. From flipper teeth for 1-2 missing teeth to full prosthetics for total tooth loss, we’ve got you covered.
- Lifestyle: Think about your daily activities. If you lead an active lifestyle, implant-supported prosthetics from our brand might be the perfect fit for you. These options provide enhanced stability and comfort, thanks to advanced materials that are about three times more fracture-resistant and twice as moisture-resistant compared to other alternatives.
- Comfort and Aesthetics: How important is the appearance of your dental appliances? With our luxury custom dental appliances, you can enjoy a perfect fit for your gums, enhancing both comfort and appearance through cutting-edge 3D printing technology.
- Maintenance: How much time can you dedicate to caring for your dental prosthetics? Our products are designed for durability and easy maintenance, allowing you to keep your beautiful smile with minimal effort.
By considering these factors, you can make a more informed choice about your dentures Gainesville needs. Your comfort is our priority, and with the offered by DentKits, achieving the perfect fit has never been easier.

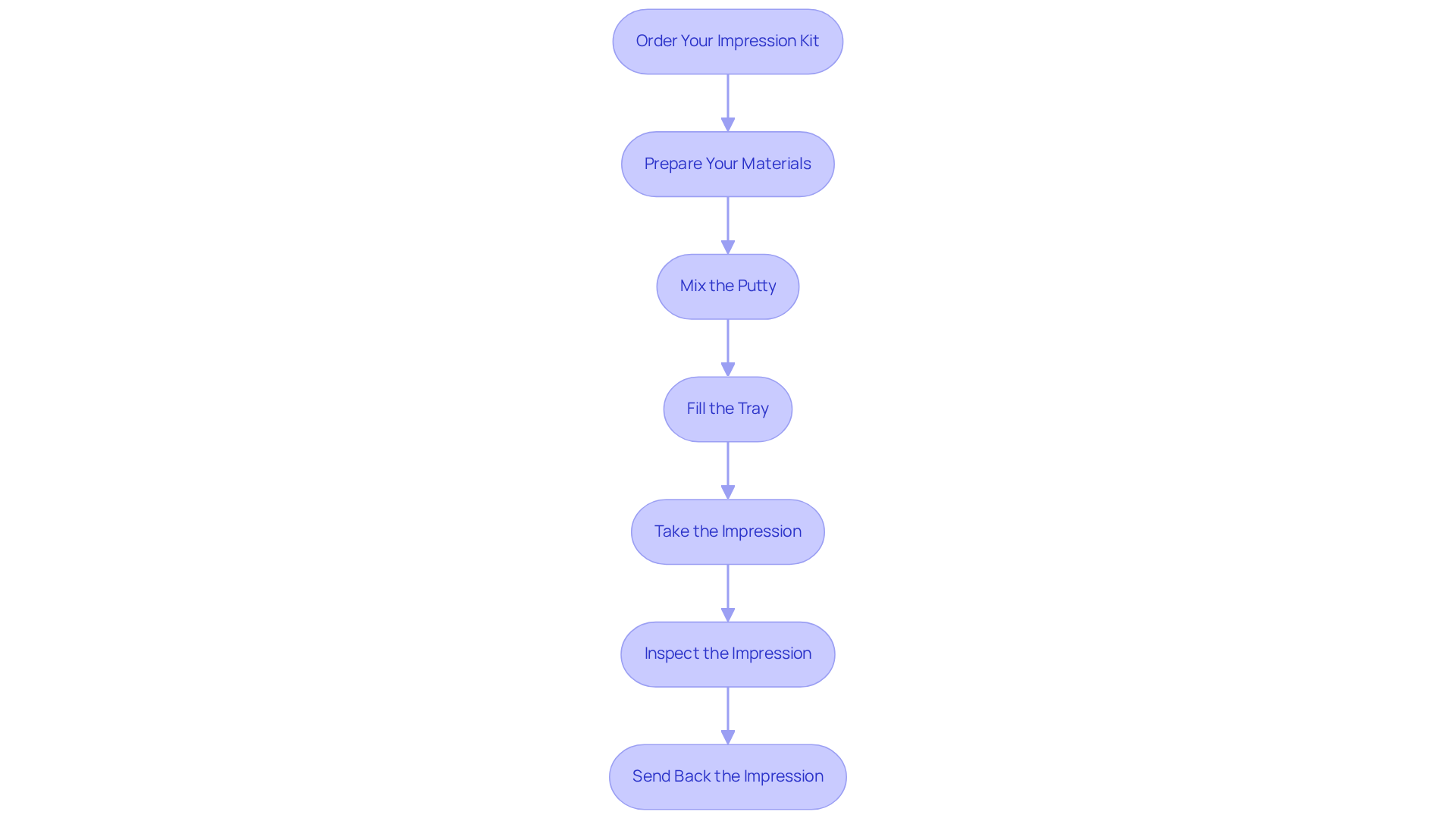
Follow the At-Home Impression Process for Custom Fit
Are you tired of lengthy dental visits? Achieving a custom fit for your dentures Gainesville can be a breeze with our at-home impression process. Follow these simple steps to ensure a comfortable and secure fit:
- Order Your Impression Kit: Start by selecting a reputable provider to order your at-home impression kit. Your comfort is our priority, and choosing the right kit is the first step.
- Prepare Your Materials: Gather all components included in the kit, such as impression trays and putty. Having everything ready will make the process smoother.
- Mix the Putty: Carefully follow the instructions to mix the putty until it reaches a uniform consistency. This ensures optimal results, so take your time here.
- Fill the Tray: Place the mixed putty into the impression tray, ensuring it covers the entire surface evenly. A well-filled tray is key to a great impression.
- Take the Impression: Position the tray in your mouth, bite down gently, and hold it in place for the recommended time, typically around 4-5 minutes. This is your moment to relax and let the putty do its job.
- Inspect the Impression: After removing the tray, check for air bubbles or imperfections. If any issues are found, don’t worry-just repeat the process to ensure accuracy.
- Send Back the Impression: Once you’re satisfied with the impression, securely package it and send it back to the manufacturer as instructed. You’re one step closer to your perfect fit!
By following these steps, you can significantly improve your chances of obtaining dentures Gainesville that fit comfortably and securely. Recent case studies indicate that users of at-home kits report high satisfaction rates, with many noting the convenience and effectiveness of the process. Dental professionals have also recognized the advancements in at-home impression technology, emphasizing that when instructions are followed carefully, these kits can yield results comparable to traditional methods. We understand that making this choice can feel daunting, but rest assured, you’re on the right path to a more .

Consider the Cost and Insurance Options for Dentures
When it comes to dentures, understanding the costs involved is essential for your peace of mind:
- Average Costs: Are you aware that complete prosthetics usually range from $2,000 to $5,000? Meanwhile, partial prosthetics typically fall between $1,000 and $3,000. The final price can vary significantly based on the and the level of customization you choose. Premium options can even exceed $6,500, reflecting the quality and durability you deserve.
- Insurance Coverage: Most oral health insurance plans cover about 50% of prosthetic costs, but the specifics can differ widely. It’s crucial to consult your provider to clarify your coverage limits, annual maximums, and any waiting periods that may apply. For instance, plans like Aetna and Cigna often provide coverage for dentures Gainesville, but understanding the details is key to maximizing your benefits.
- Payment Plans: We understand that managing expenses can be daunting. Many oral health practices offer financing options or payment plans to ease the burden of costs associated with dentures Gainesville. In-house payment plans and third-party financing, such as CareCredit, can help you spread the expense over time, making monthly payments more manageable.
- Hidden Costs: Don’t forget to consider potential additional expenses, such as follow-up appointments for adjustments, relines, or repairs, which can accumulate over time. Regular upkeep is vital, as dental prosthetics typically last five to seven years. Continuous expenses for adhesives and cleaning products should also be factored into your budget.
By grasping these financial elements, you can better prepare for your investment in oral health and ensure a smoother transition to your new dental appliances. Remember, your comfort is our priority.

Learn How to Care for Your New Dentures
To ensure the longevity and functionality of your new dentures, we understand that following essential care tips is crucial:
- Daily Cleaning: Brush your prosthetics daily with a soft-bristled brush and a non-abrasive cleanser. This practice effectively removes food particles and plaque, which is vital for maintaining your oral hygiene.
- Soaking: Immerse your false teeth overnight in a cleaning solution. This not only keeps them moist but also prevents warping, which can compromise their fit and comfort.
- Avoid Hot Water: Steer clear of hot water when cleaning your false teeth, as it can distort their shape, leading to discomfort and improper fit.
- Handle with Care: Always clean your dental prosthetics over a soft surface, like a towel or a bowl of water. This precaution minimizes the risk of damage if they are accidentally dropped.
- Routine Appointments: Arrange routine dental visits to ensure your prosthetics fit correctly and to address any issues. Dental experts advise that artificial teeth be assessed for replacement every five years, highlighting the significance of continuous care.
By adhering to these care guidelines, you can keep your dental appliances in optimal condition, ensuring both comfort and functionality. Regular cleaning and proper handling can significantly extend the average lifespan of dentures, which is typically around five to seven years with appropriate care. Remember, your comfort is our priority!

Conclusion
Choosing the right dentures is a significant step toward restoring both functionality and confidence in your smile. We understand that navigating this journey can feel overwhelming, but this guide is here to help you explore the various types of dentures available. From full and partial options to innovative implant-supported prosthetics, each type is uniquely designed to cater to different dental needs and personal preferences. This means you can find the best solution for your specific circumstances.
Have you ever felt anxious about lengthy dental visits? This article delves into essential considerations, including:
- Evaluating your dental needs
- Lifestyle factors
- The at-home impression process for achieving a custom fit
Furthermore, it highlights the importance of understanding:
- The costs involved
- Insurance coverage options
- The necessary care tips to maintain your dentures effectively
With advancements in technology and a variety of choices available, navigating the world of dentures has never been more accessible.
Ultimately, investing in dentures is not just about restoring a smile; it’s about enhancing your quality of life. By taking the time to explore your options and understand the associated processes, you can make informed decisions that align with your needs and budget. Embracing this journey can lead to newfound confidence and a commitment to ongoing oral health. Remember, your comfort is our priority, so it’s essential to prioritize both comfort and functionality in every choice you make.
Frequently Asked Questions
What are the main types of dentures available?
The main types of dentures include full dentures, partial appliances, flippers, and implant-supported prosthetics, each designed for specific dental needs.
What are full dentures?
Full dentures are designed for individuals missing all teeth in an arch. They rest on the gums and are secured by suction, providing a comprehensive solution for regaining a smile and functionality.
What are partial appliances?
Partial appliances fill gaps for individuals with remaining natural teeth and are typically secured with clasps that attach to existing teeth. They offer a more natural look and can be customized for an ideal fit.
What are flippers?
Flippers are lightweight, removable partial devices that serve as a temporary solution while waiting for a more permanent option. They provide immediate aesthetic benefits and are affordable.
What are implant-supported prosthetics?
Implant-supported prosthetics are secured to dental implants, providing improved stability and preventing movement during eating and speaking, making them a reliable option.
How has recent technology improved dentures?
Recent advancements in prosthetic technology, such as 3D digitization and dental 3D printing, have enhanced the comfort and appearance of dentures, providing a more accurate fit and reducing the need for adjustments.
How can I evaluate my dental needs when choosing dentures?
Consider the extent of tooth loss, your lifestyle, comfort and aesthetics, and the maintenance required for the dental prosthetics to make an informed choice.
What factors should I consider regarding my lifestyle when choosing dentures?
Think about your daily activities and choose options that fit your lifestyle, such as implant-supported prosthetics for enhanced stability if you lead an active life.
How important are comfort and aesthetics in dental appliances?
Comfort and aesthetics are crucial, and luxury custom dental appliances can enhance both through a perfect fit and advanced 3D printing technology.
What maintenance is required for dentures?
DentKits’ products are designed for durability and easy maintenance, allowing you to keep your smile with minimal effort.
