Introduction
Choosing the right dentures can feel overwhelming, can’t it? With so many options available, it’s easy to get lost in the choices. This guide is here to help you navigate through the different types of dentures, from full to partial prosthetics. We also want to highlight the exciting advancements in denture technology, like 3D printing, which can significantly enhance your comfort and fit.
Are you tired of lengthy dental visits? We understand that the process of acquiring dentures can be daunting. But don’t worry! Our goal is to alleviate those concerns and make your experience as smooth as possible. By focusing on your unique needs, we can help you find the best solution tailored just for you.
Your comfort is our priority, and we’re here to support you every step of the way. Let’s explore how modern dentures can not only meet your expectations but exceed them. Together, we can ensure that you feel confident and comfortable with your choice.
Understand the Types of Dentures Available
When it comes to dentures, we understand that choosing the right option can feel overwhelming. Let’s explore the different types available to help you find the best fit for your needs:
- [Full Dentures](https://dentkits.com/are-full-dentures-worth-it): Designed for those who have lost all teeth in an arch, full dentures provide complete restoration of both function and aesthetics. They’re removable and typically held in place by suction or adhesive, offering a natural appearance that can significantly improve your quality of life.
- Partial Prosthetics: If you still have some natural teeth, partial prosthetics are perfect for you. They fill the gaps left by missing teeth, helping to maintain the alignment of your remaining dental structures. This is crucial in preventing shifting that can lead to further oral issues. Studies show that using partial prosthetics can notably enhance oral function and preserve the integrity of your existing teeth.
- Flippers: These lightweight, temporary partial replacements serve as a convenient stopgap while you wait for a more permanent solution. They’re easy to wear and can help maintain your smile during this transition.
- [Tooth Replacement Repairs](https://dentkits.com/dental-flippers-teeth-cost-benefits): If your dental prosthetics become damaged, don’t worry! Repairs can restore their functionality and appearance without the need for a complete replacement. Regular upkeep and prompt fixes are essential to ensure your dental appliances remain comfortable and effective.
Recent advancements in dental prosthesis technology, including 3D printing and digital imaging, have greatly improved the fit and comfort of both complete and partial dental devices. These innovations allow for more personalized solutions, enhancing your overall experience.
We understand that navigating these options can be challenging, but knowing what’s available can empower you to choose the right dental appliance that suits your lifestyle and oral needs. Your comfort is our priority, and we’re here to .

Evaluate Personal Needs and Preferences
Before you embark on the process of getting dentures in Lubbock Texas, it’s important to take a moment to reflect on your personal needs and preferences. Are you tired of lengthy dental visits? Let’s explore how DentKits can make this journey smoother for you.
- Consider Your Budget: First things first, determine how much you’re ready to invest in dental prosthetics. DentKits offers luxury options at competitive prices, often saving you up to 60% compared to traditional dental offices. Complete sets of dentures in Lubbock Texas typically range from $1,000 to $3,000, so understanding your financial boundaries is essential.
- Evaluate Comfort and Fit: Comfort is key when selecting dental prosthetics. With DentKits, you’ll find that our dental prosthetics fit your gums flawlessly. We use cutting-edge 3D printing technology and materials that are about three times more fracture-resistant and twice as moisture-resistant than leading options. This means you can enjoy a robust and durable dental prosthetic that enhances your overall satisfaction.
- Aesthetic Preferences: What about the look of your dental prosthetics? With our kits, you can personalize elements like tooth shade and gum color to match your natural teeth. This ensures a natural appearance that beautifully enhances your smile.
- Lifestyle Considerations: Think about your daily activities. If you lead an active lifestyle, you might prefer more durable options, such as dentures in Lubbock Texas, that can withstand wear and tear. DentKits’ dental prosthetics are crafted from premium materials designed for durability, offering both comfort and functionality.
- Consultation with a Licensed Dentist: Remember, a licensed dentist will assess your situation and recommend the best prosthetics for you. This ensures that your specific requirements are addressed, boosting the reliability of your selection.
By evaluating these factors, you can make a more informed decision that aligns with your lifestyle and dental health goals. Your comfort is our priority, and we’re here to every step of the way.

Follow the At-Home Impression Process
Taking impressions at home is a straightforward process that can be completed in just a few simple steps.
Are you tired of lengthy dental visits? With DentKits, you can enjoy a more . Here’s how to get started:
- Receive Your Mold Kit: After ordering your dentures from DentKits, you’ll receive a comprehensive kit containing all the necessary materials, including trays and putty.
- Read the Instructions Carefully: Familiarize yourself with the provided instructions. Understanding the process is essential for achieving precise impressions.
- Prepare the Materials: Mix the molding putty according to the guidelines. Make sure all materials are ready before you start to avoid any delays.
- Take the Impression: Fill the tray with putty and place it in your mouth, ensuring it adequately covers your gums and dental structure. Hold it in place for the recommended time-typically around 3 minutes and 30 seconds-to allow the putty to set properly.
- Scan the Mold: After obtaining the mold, it will be scanned using state-of-the-art imaging technology to create a 3D model of your teeth and gums.
- Check the Print: Once you remove the tray, inspect the print for clarity and detail. If you notice any imperfections, don’t hesitate to repeat the process to ensure accuracy.
- Send Back the Feedback: Once you’re pleased with the impression, package it according to the instructions and return it to the company for processing.
By following these steps, you can ensure that your models are precise, leading to well-fitting dental appliances. Your comfort is our priority. DentKits employs cutting-edge dental 3D printing technology, and each design is reviewed and prescribed by a U.S. in-state licensed dentist, ensuring a personalized and high-quality solution. Case studies have shown that users who follow these guidelines experience greater success rates in achieving accurate impressions, significantly enhancing their overall satisfaction with the fitting process.

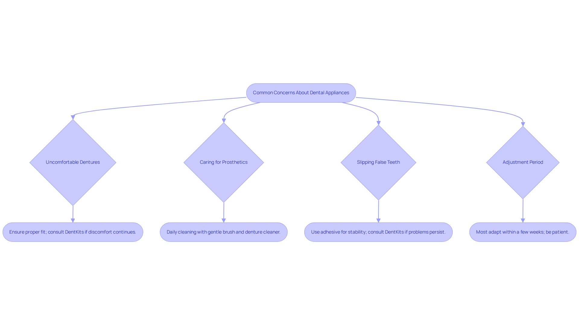
Troubleshoot Common Concerns and Questions
Navigating the dental appliance process can raise several common concerns. Are you tired of lengthy dental visits? Here are effective solutions to frequently asked questions that can help ease your mind:
- What if my dentures feel uncomfortable? Initial discomfort is common as your mouth adjusts. We understand that this can be frustrating. Ensure your dental prosthetics are properly fitted; if discomfort continues, consult with DentKits for necessary adjustments.
- How do I care for my dental prosthetics? Daily cleaning is essential for maintaining comfort and hygiene. Utilize a gentle brush and a cleaner specifically made for false teeth, steering clear of regular toothpaste, which can be abrasive and harmful.
- What should I do if my false teeth slip? Slipping can occur due to changes in your gums. Utilizing adhesive for false teeth can improve stability. However, if problems persist, a re-assessment with DentKits may be required to ensure your comfort.
- How long will it take to adapt to my new dental appliances? While vary, most individuals adapt within a few weeks. Patience is key; give yourself time to acclimate to the new fit.
Addressing these concerns can significantly boost your confidence as you embark on your journey to a new smile. Research shows that 70% of first-time users of dental prosthetics adjust within a month, with comfort levels enhancing over time. By following these guidelines, you can ensure a smoother transition and enjoy the benefits of dentures in Lubbock Texas. Your comfort is our priority.

Conclusion
Choosing the right dentures is a crucial step in enhancing your oral health and overall quality of life. Are you tired of lengthy dental visits? This guide highlights the various types of dentures available in Lubbock, Texas, from full and partial options to temporary flippers and repair solutions. Understanding these choices empowers you to make informed decisions that best suit your unique needs and preferences.
Before selecting dental prosthetics, it’s important to evaluate your personal comfort, aesthetic desires, and lifestyle considerations. Furthermore, the at-home impression process has been simplified, ensuring that obtaining a precise fit is both manageable and efficient. Addressing common concerns and questions can further alleviate anxiety, paving the way for a smoother transition to wearing dentures.
Ultimately, the journey to finding the perfect dentures is not just about restoring functionality; it’s about regaining confidence and improving your overall well-being. Embracing advancements in dental technology and personalized care can lead to a fulfilling experience. Your comfort is our priority. For anyone considering dentures in Lubbock, Texas, taking proactive steps to understand your options and processes will significantly enhance your satisfaction and comfort in the long run.
Frequently Asked Questions
What are full dentures?
Full dentures are designed for individuals who have lost all teeth in an arch. They provide complete restoration of both function and aesthetics, are removable, and are typically held in place by suction or adhesive, offering a natural appearance.
Who should consider partial prosthetics?
Partial prosthetics are ideal for individuals who still have some natural teeth. They fill the gaps left by missing teeth, helping to maintain the alignment of remaining dental structures and preventing shifting that can lead to further oral issues.
What are flippers in dentistry?
Flippers are lightweight, temporary partial replacements that serve as a convenient option while waiting for a more permanent solution. They are easy to wear and help maintain your smile during the transition period.
What should I do if my dental prosthetics become damaged?
If your dental prosthetics become damaged, repairs can restore their functionality and appearance without needing a complete replacement. Regular upkeep and prompt repairs are essential for maintaining comfort and effectiveness.
How have advancements in dental prosthesis technology improved dentures?
Recent advancements, including 3D printing and digital imaging, have greatly improved the fit and comfort of both complete and partial dental devices, allowing for more personalized solutions and enhancing the overall experience for users.
How can I choose the right dental appliance for my needs?
Knowing the different types of dentures available can empower you to choose the right dental appliance that suits your lifestyle and oral needs. It’s important to consider your specific situation and consult with a dental professional for guidance.
